Integrated Physiological, Transcriptomic, and Metabolomic Analyses of the Response of Peach to Nitrogen Levels during Different Growth Stages
Abstract
1. Introduction
2. Results
2.1. Different Effects of Nitrogen Fertilization on Plant Growth for Application during Different Growth Stages
2.2. Nitrogen Affects Fruit Quality at Different Growth Stages
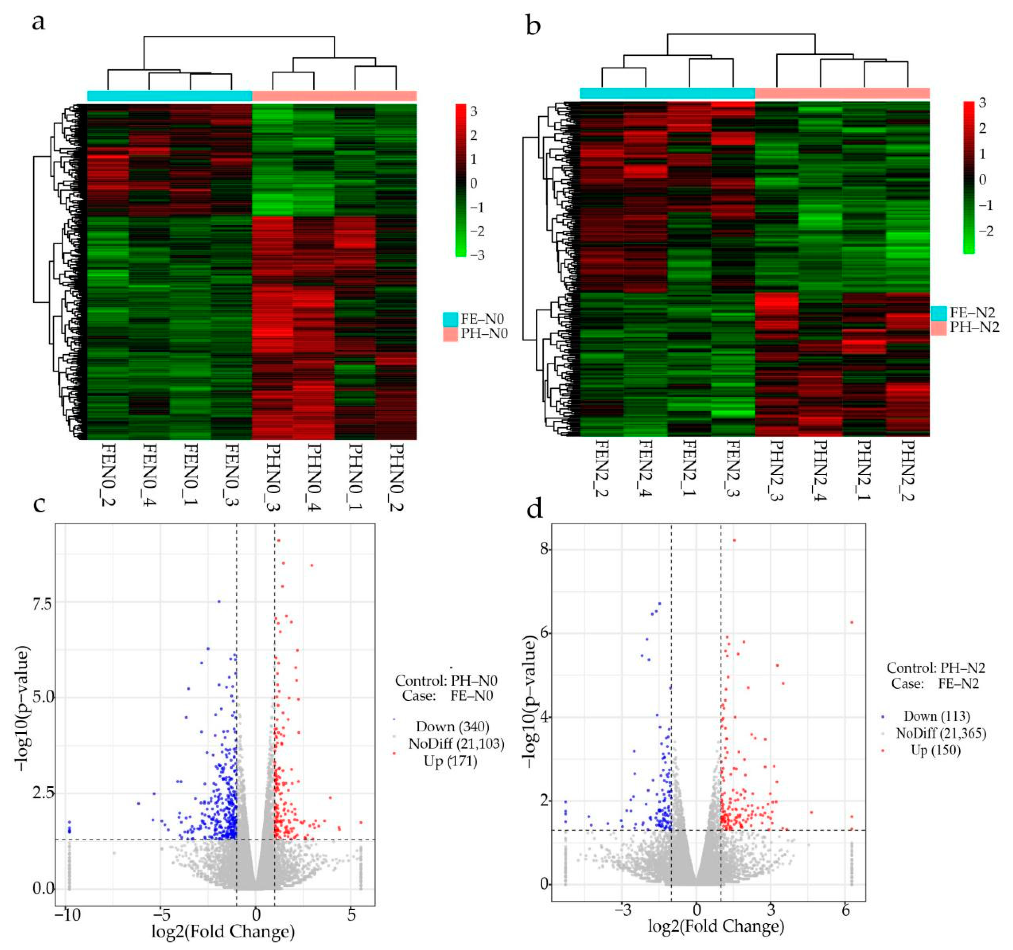
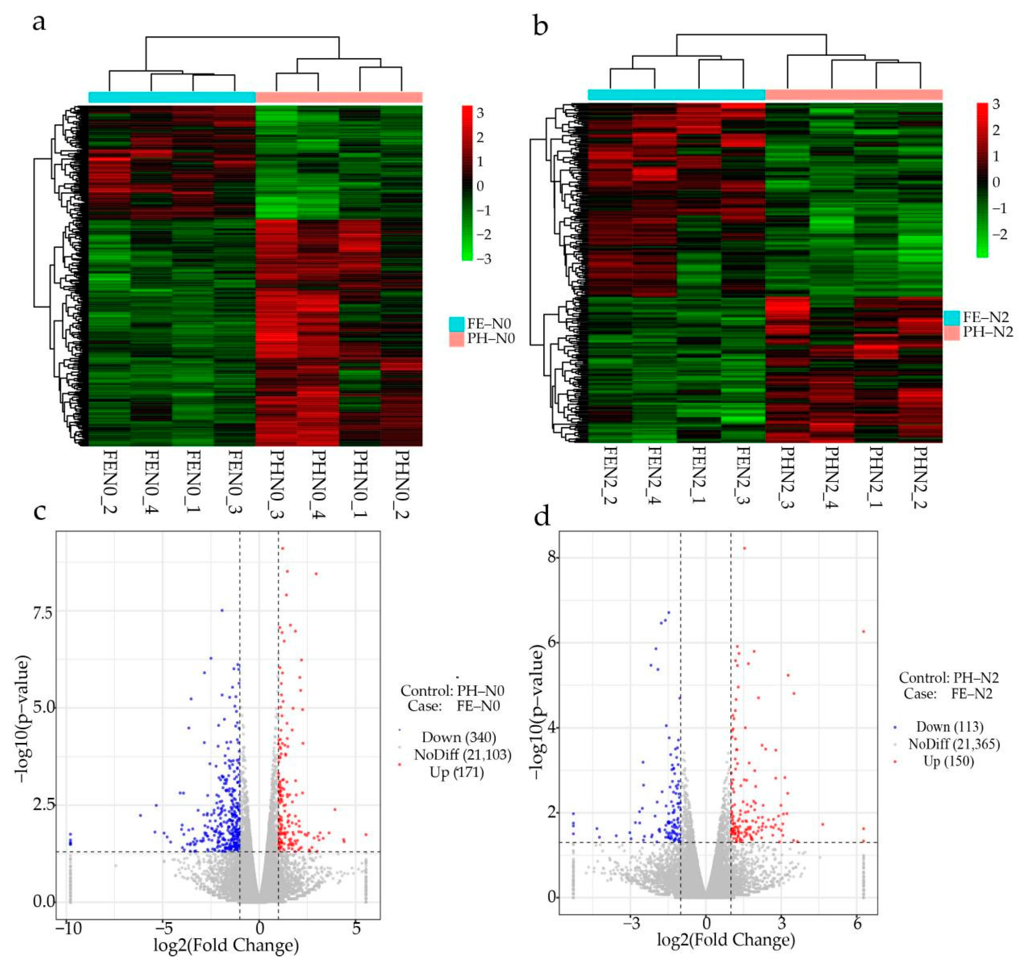
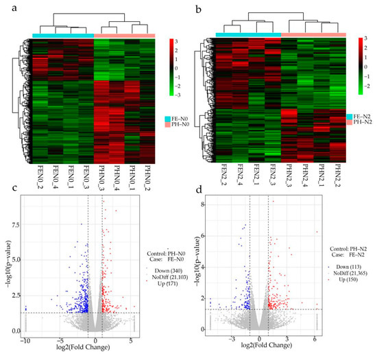
2.3. Nitrogen Influences Differentially Expressed Genes at Different Growth Stages
2.4. Validation of DEGs by qRT-PCR
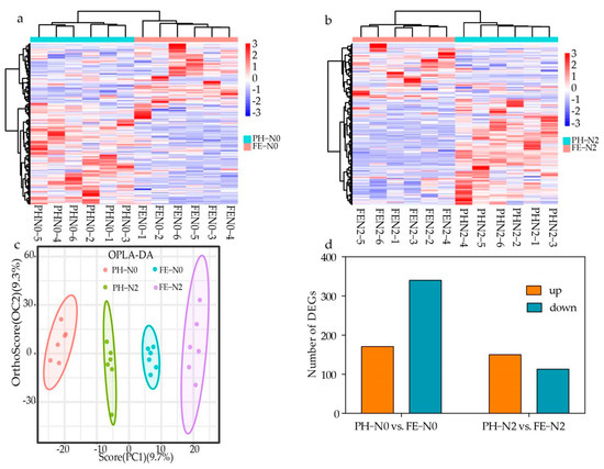
2.5. Metabolite Profiles of Fruit Response to Nitrogen Availability with Fertilization at Different Growth Stages
2.6. Profiles of DEGs and DAMs in Carbon and Nitrogen Metabolism Pathways in Fruit under Different Fruit Development Stages
3. Discussion
4. Materials and Methods
4.1. Plant Materials and Growth Conditions
4.2. Plant Harvest and Determination of Fruit Quality Index
4.3. Transcriptome Analysis
4.4. Metabolomics Analysis
4.5. qRT–PCR Analysis
4.6. Statistical Analysis
5. Conclusions
Supplementary Materials
Author Contributions
Funding
Institutional Review Board Statement
Informed Consent Statement
Data Availability Statement
Conflicts of Interest
References
- O’Brien, J.A.; Vega, A.; Bouguyon, E.; Krouk, G.; Gojon, A.; Coruzzi, G.; Gutierrez, R.A. Nitrate transport, sensing, and responses in plants. Mol. Plant 2016, 9, 837–856. [Google Scholar] [CrossRef] [PubMed]
- Wang, F.; Ge, S.F.; Xu, X.X.; Xing, Y.; Du, X.; Zhang, X.; Lv, M.X.; Liu, J.Q.; Zhu, Z.Z.; Jiang, Y.M. Multiomics analysis reveals new insights into the apple fruit quality decline under high nitrogen conditions. J. Agric. Food Chem. 2021, 69, 5559–5572. [Google Scholar] [CrossRef] [PubMed]
- Jiang, H.M.; Zhang, J.F.; Song, X.Z.; Liu, Z.H.; Jiang, L.H.; Yang, J.C. Responses of agronomic benefit and soil quality to better management of nitrogen fertilizer application in greenhouse vegetable land. Pedosphere 2012, 22, 650–660. [Google Scholar] [CrossRef]
- Guo, Y.J.; Ji, Y.Z.; Zhang, J.; Liu, Q.; Han, J.; Zhang, L.J. Effects of water and nitrogen management on N2O emissions and NH3 volatilization from a vineyard in North China. Agric. Water Manag. 2022, 266, 107601. [Google Scholar] [CrossRef]
- Yin, X.; Ji, Y.Z.; Ni, Y.X.; Wang, T.K.; Zhang, L.J. Status of soil fertility in vineyardproducing areas of Hebei Province. Sci. Agric. Sin. 2013, 46, 2067–2075. [Google Scholar] [CrossRef]
- Ge, S.; Jiang, Y.; Wei, S. Gross nitrification rates and nitrous oxide emissions in an apple orchard soil in northeast China. Pedosphere 2015, 25, 622–630. [Google Scholar] [CrossRef]
- An, J.P.; Yao, J.F.; Xu, R.R.; You, C.X.; Wang, X.F.; Hao, Y.J. Apple bZIP transcription factor MdbZIP44 regulates abscisic acidpromoted anthocyanin accumulation. Plant Cell Environ. 2018, 41, 2678–2692. [Google Scholar] [CrossRef]
- Zhang, Q.; Wang, L.; Liu, Z.; Zhao, Z.; Zhao, J.; Wang, Z.; Zhou, G.; Liu, P.; Liu, M. Transcriptome and metabolome profiling unveil the mechanisms of Ziziphus jujuba Mill. peel coloration. Food Chem. 2020, 312, 125903. [Google Scholar] [CrossRef]
- Monti, L.L.; Bustamante, C.A.; Osorio, S.; Gabilondo, J.; Borsani, J.; Lauxmann, M.A.; Maulión, E.; Valentini, G.; Budde, C.O.; Fernie, A.R.; et al. Metabolic profiling of a range of peach fruit varieties reveals high metabolic diversity and commonalities and differences during ripening. Food Chem. 2016, 190, 879–888. [Google Scholar] [CrossRef]
- Cao, K.; Wang, B.; Fang, W.C.; Zhu, G.R.; Chen, C.W.; Wang, X.W.; Li, Y.; Wu, J.L.; Tang, T.; Fei, Z.J.; et al. Combined nature and human selections reshaped peach fruit metabolome. Genome Biol. 2022, 23, 146. [Google Scholar] [CrossRef]
- Erxleben, A.; Gessler, A.; Vervliet-Scheebaum, M.; Reski, R. Metabolite profiling of the moss Physcomitrella patens reveals evolutionary conservation of osmoprotective. Plant Cell Rep. 2012, 31, 427–432. [Google Scholar] [CrossRef] [PubMed]
- Sung, J.; Lee, S.; Lee, Y.; Ha, S.; Song, B.; Kim, T.; Waters, B.M.; Krishnan, H.B. Metabolomic profiling from leaves and roots of tomato (Solanum lycopersicum L.) plants grown under nitrogen, phosphorus or potassium-deficient condition. Plant Sci. 2015, 241, 55–64. [Google Scholar] [CrossRef] [PubMed]
- Zhou, W.W.; Liang, X.; Li, K.J.; Dai, P.B.; Li, J.L.; Liang, B.; Sun, C.L.; Lin, X.Y. Metabolomics analysis reveals potential mechanisms of phenolic accumulation in lettuce (Lactuca sativa L.) induced by low nitrogen supply. Plant Physiol. Biochem. 2021, 158, 446–453. [Google Scholar] [CrossRef] [PubMed]
- Hao, Q.N.; Zhou, X.A.; Sha, A.H.; Wang, C.; Zhou, R.; Chen, S.L. Identification of genes associated with nitrogen-use efficiency by genome-wide transcriptional analysis of two soybean genotypes. BMC Genom. 2011, 12, 525. [Google Scholar] [CrossRef] [PubMed]
- Chen, W.; Gong, L.; Guo, Z.; Wang, W.; Zhang, H.; Liu, X.; Yu, S.; Xiong, L.; Luo, J. A novel integrated method for large-scale detection, identification, and quantification of widely targeted metabolites: Application in the study of rice metabolomics. Mol. Plant 2013, 6, 1769–1780. [Google Scholar] [CrossRef]
- Santos-Filho, P.R.; Saviani, E.E.; Salgado, I.; Oliveira, H.C. The effect of nitrate assimilation deficiency on the carbon and nitrogen status of Arabidopsis thaliana plants. Amino Acids 2014, 46, 1121–1129. [Google Scholar] [CrossRef]
- Hu, Y.M.; Wang, L.; Chen, F.X.; Ren, X.N.; Tan, Z.X. Soil carbon sequestration efficiency under continuous paddy rice cultivation and excessive nitrogen fertilization in South China. Soil Tillage Res. 2021, 213, 105108. [Google Scholar] [CrossRef]
- Lv, H.F.; Zhao, Y.M.; Wang, Y.F.; Wan, L.; Wang, J.G.; Butterbach-Bahl, K.; Lin, S. Conventional flooding irrigation and over fertilization drives soil pH decrease not only in the top- but also in subsoil layers in solar greenhouse vegetable production systems. Geoderma 2020, 363, 114156. [Google Scholar] [CrossRef]
- Tian, D.; Zhang, Y.Y.; Zhou, Y.Z.; Mu, Y.J.; Liu, J.F.; Zhang, C.L.; Liu, P.F. Effect of nitrification inhibitors on mitigating N2O and NO emissions from an agricultural field under drip fertigation in the North China Plain. Sci. Total Environ. 2017, 598, 87–96. [Google Scholar] [CrossRef]
- Duan, P.P.; Fan, C.H.; Zhang, Q.Q.; Xiong, Z.Q. Overdose fertilization induced ammonia-oxidizing archaea producing nitrous oxide in intensive vegetable fields. Sci. Total Environ. 2019, 650, 1787–1794. [Google Scholar] [CrossRef]
- Yao, Z.; Yan, G.; Wang, R.; Zheng, X.; Liu, C.; Butterbach-Bahl, K. Drip irrigation or reduced N-fertilizer rate can mitigate the high annual N2O + NO fluxes from Chinese intensive greenhouse vegetable systems. Atmos. Environ. 2019, 212, 183–193. [Google Scholar] [CrossRef]
- Ju, X.T.; Kou, C.L.; Zhang, F.S.; Christie, P. Nitrogen balance and groundwater nitrate contamination: Comparison among three intensive cropping systems on the North China Plain. Environ. Pollut. 2006, 143, 117–125. [Google Scholar] [CrossRef] [PubMed]
- Lv, H.F.; Lin, S.; Wang, Y.F.; Lian, X.J.; Zhao, Y.M.; Li, Y.J.; Du, J.Y.; Wang, Z.X.; Wang, J.G.; Butterbach-Bahl, K. Drip fertigation significantly reduces nitrogen leaching in solar greenhouse vegetable production system. Environ. Pollut. 2019, 245, 694–701. [Google Scholar] [CrossRef] [PubMed]
- Zhao, Y.M.; Lv, H.F.; Qasim, W.; Wan, L.; Wang, Y.F.; Lian, X.J.; Liu, Y.N.; Hu, J.; Wang, Z.X.; Li, G.Y.; et al. Drip fertigation with straw incorporation significantly reduces N2O emission and N leaching while maintaining high vegetable yields in solar greenhouse production. Environ. Pollut. 2021, 273, 116521. [Google Scholar] [CrossRef] [PubMed]
- Forde, B.G. Nitrogen signalling pathways shaping root system architecture: An update. Curr. Opin. Plant Biol. 2014, 21, 30–36. [Google Scholar] [CrossRef]
- Guo, Z.; Zhang, Z.; Zhou, H.; Wang, D.; Peng, X. The effect of 34-year continuous fertilization on the SOC physical fractions and its chemical composition in a Vertisol. Sci. Rep. 2019, 9, 1–10. [Google Scholar] [CrossRef]
- Li, Y.; Wu, J.; Shen, J.; Liu, S.; Wang, C.; Chen, D.; Huang, T.; Zhang, J. Soil microbial C: N ratio is a robust indicator of soil productivity for paddy fields. Sci. Rep. 2016, 6, 35266. [Google Scholar] [CrossRef]
- Sun, T.T.; Zhang, J.K.; Zhang, Q.; Li, X.L.; Li, M.J.; Yang, Y.Z.; Zhou, J.; Wei, Q.P.; Zhou, B.B. Integrative physiological, transcriptome, and metabolome analysis reveals the effects of nitrogen sufficiency and deficiency conditions in apple leaves and roots. Environ. Exp. Bot. 2021, 192, 104633. [Google Scholar] [CrossRef]
- Pascual, M.; Villar, J.M.; Lordan, J.; Fonseca, F.; Falguera, V.; Rufat, J. Relationship between polyphenol oxidase activity and nutrition, maturity and quality. J. Sci. Food Agric. 2013, 93, 3384–3389. [Google Scholar] [CrossRef]
- Dolinski, M.A.; Dangelo, J.W.D.O.; Cuquel, F.L.; Motta, A.C.V.; Mio, L.L.M.D. Quality peach produced in fertilizer doses of nitrogen and green pruning. Bragantia 2018, 77, 134–140. [Google Scholar] [CrossRef]
- Ibell, P.; Maddox, C.; Wright, C.; Bally, I. How does pre-harvest applications of nitrogen fertiliser affect branch growth, leaf morphology and fruit, in Mangifera indica (Mango) orchards? Acta Hortic. 2020, 12, 123–132. [Google Scholar] [CrossRef]
- Lombardo, V.A.; Osorio, S.; Borsani, J.; Lauxmann, M.A.; Bustamante, C.A.; Budde, C.O.; Andreo, C.S.; Lara, M.V.; Drincovich, F.M.F. Metabolie profiling during peach fruit development and ripening reveals the metabolic networks that underpin each developmental Stage. Plant Physiol. 2011, 157, 1696–1710. [Google Scholar] [CrossRef] [PubMed]
- Dardick, C.D.; Callahan, A.M.; Chiozzotto, R.; Schaffer, R.J.; Piagnani, M.C.; Scorza, R. Stone formation in peach fruit exhibits spatial coordination of the lignin and flavonoid pathways and similarity to Arabidopsis dehiscence. BMC Biol. 2010, 8, 13. [Google Scholar] [CrossRef] [PubMed]
- Zhang, C.C.; Zhou, C.Z.; Burnap, R.L.; Peng, L. Carbon/nitrogen metabolic balance: Lessons from cyanobacteria. Trends Plant Sci. 2018, 23, 1116–1130. [Google Scholar] [CrossRef]
- Li, M.; Feng, F.; Cheng, L. Expression patterns of genes involved in sugar metabolism and accumulation during apple fruit development. PLoS ONE 2012, 7, e33055. [Google Scholar] [CrossRef]
- Zou, X.; Yang, J.; Tian, X.; Guo, M.J.; Li, Z.H.; Li, Y.Z. Production of polymalic acid and malic acid from xylose and corncob hydrolysate by a novel Aureobasidium pullulans YJ 6–11 strain. Process Biochem. 2016, 51, 16–23. [Google Scholar] [CrossRef]
- West, T.P. Microbial production of malic acid from biofuel-related coproducts and biomass. Fermentation 2017, 3, 14. [Google Scholar] [CrossRef]
- Baccichet, I.; Chiozzotto, R.; Bassi, D.; Gardana, C.; Cirilli, M.; Spinardi, A. Characterization of fruit quality traits for organic acids content and profile in a large peach germplasm collection. Sci. Hortic. 2021, 278, 109865. [Google Scholar] [CrossRef]
- Yu, Y.; Guan, J.T.; Xu, Y.G.; Ren, F.; Zhang, Z.Q.; Yan, J.; Fu, J.; Guo, J.Y.; Shen, Z.J.; Zhao, J.B.; et al. Population-scale peach genome analyses unravel selection patterns and biochemical basis underlying fruit flavor. Nat. Commun. 2021, 12, 3604. [Google Scholar] [CrossRef]
- Petrat, F.; Pindiur, S.; Kirsch, M.; de Groot, H. NAD(P)H, a primary target of 1O2 in mitochondria of intact cells. J. Biol. Chem. 2003, 278, 3298–3307. [Google Scholar] [CrossRef]
- Nayyar, H.; Bains, T.; Kumar, S. Low temperature induced floral abortion in Chickpea: Relationship to abscisic acid and cryoprotectants in reproductive organs. Environ. Exp. Bot. 2005, 53, 39–47. [Google Scholar] [CrossRef]
- Bustamante, C.A.; Brotman, Y.; Monti, L.L.; Gabilondo, J.; Budde, C.O.; Lara, M.V.; Fernie, A.R.; Drincovich, M.F. Differential lipidome remodeling during postharvest of peach varieties with different susceptibility to chilling injury. Physiol. Plant. 2018, 163, 2–17. [Google Scholar] [CrossRef]
- Lillo-Carmona, V.; Espinoza, A.; Rothkegel, K.; Rubilar, M.; Nilo-Poyanco, R.; Pedreschi, R.; Campos-Vargas, R.; Meneses, C. Identification of metabolite and lipid profiles in a segregating peach population associated with mealiness in Prunus persica (L.) Batsch. Metabolies 2020, 10, 154. [Google Scholar] [CrossRef] [PubMed]
- Xu, G.; Fan, X.; Miller, A.J. Plant nitrogen assimilation and use efficiency. Annu. Rev. Plant Biol. 2012, 63, 153–182. [Google Scholar] [CrossRef] [PubMed]
- Wany, A.; Pathak, P.K.; Gupta, K.J. Methods for measuring nitrate reductase, nitrite levels, and nitric oxide from plant tissues. Methods Mol. Biol. 2020, 2057, 15–26. [Google Scholar] [CrossRef] [PubMed]
- Rennenberg, H.; Wildhagen, H.; Ehlting, B. Nitrogen nutrition of poplar trees. Plant Biol. 2010, 12, 275–291. [Google Scholar] [CrossRef] [PubMed]
- Xin, W.; Zhang, L.; Zhang, W.; Gao, J.; Yi, J.; Zhen, X.; Li, Z.; Zhao, Y.; Peng, C.; Zhao, C. An integrated analysis of the rice transcriptome and metabolome reveals differential regulation of carbon and nitrogen metabolism in response to nitrogen availability. Int. J. Mol. Sci. 2019, 20, 2349. [Google Scholar] [CrossRef]
- Wang, Z.; Song, M.; Li, Y.; Chen, S.; Ma, H. Differential color development and response to light deprivation of fig (Ficus carica L.) syconia peel and female flower tissues: Transcriptome elucidation. BMC Plant Biol. 2019, 19, 217. [Google Scholar] [CrossRef]
- Zhou, L.J.; Geng, Z.Q.; Wang, Y.X.; Wang, Y.G.; Liu, S.H.; Chen, C.W.; Song, A.P.; Jiang, J.F.; Chen, S.M.; Chen, F.D. A novel transcription factor CmMYB012 inhibits flavone and anthocyanin biosynthesis in response to high temperatures in chrysanthemum. Hortic. Res. 2021, 8, 248. [Google Scholar] [CrossRef]





| Yield (kg/plant) | N Concentration of Leaf (mg/kg) | The Total Soluble Solid (TSS) (%) | VC (Vitamin C) Content (mg/kg) | ||
|---|---|---|---|---|---|
| Fertilizing time (T) | PH | 27.13 ± 1.41 A | 2.82 ± 0.03 A | 19.59 ± 0.42 | 0.45 ± 0.03 |
| FE | 23.60 ± 1.67 B | 2.67 ± 0.02 B | 20.49 ± 0.39 | 0.38 ± 0.04 | |
| N levles (N) | N0 | 20.91 ± 2.38 b | 2.76 ± 0.09 | 19.04 ± 1.12 b | 0.43 ± 0.07 |
| N1 | 26.07 ± 3.85 ab | 2.71 ± 0.06 | 19.74 ± 0.72 ab | 0.40 ± 0.07 | |
| N2 | 32.01 ± 1.87 a | 2.78 ± 0.05 | 20.13± 0.63 ab | 0.38 ± 0.08 | |
| N3 | 22.34 ± 2.78 b | 2.75 ± 0.11 | 21.24 ± 0.98 a | 0.46 ± 0.11 | |
| Source of variation | T | 0.028 * | 0.003 ** | 0.069 | 0.063 |
| N | 0.001 ** | 0.684 | 0.022 * | 0.412 | |
| T*N | 0.574 | 0.876 | 0.041 * | 0.001 ** |
| Treatment Name | N Supply (kg N ha−1) | Urea (g) | KH2PO4 (g) | KCl (g) |
|---|---|---|---|---|
| N0 | 0 | 0 | 77 | 124 |
| N1 | 100 | 267 | 77 | 124 |
| N2 | 200 | 534 | 77 | 124 |
| N3 | 400 | 1070 | 77 | 124 |
Publisher’s Note: MDPI stays neutral with regard to jurisdictional claims in published maps and institutional affiliations. |
© 2022 by the authors. Licensee MDPI, Basel, Switzerland. This article is an open access article distributed under the terms and conditions of the Creative Commons Attribution (CC BY) license (https://creativecommons.org/licenses/by/4.0/).
Share and Cite
Zhang, Y.; Guo, J.; Ren, F.; Jiang, Q.; Zhou, X.; Zhao, J.; Liu, X. Integrated Physiological, Transcriptomic, and Metabolomic Analyses of the Response of Peach to Nitrogen Levels during Different Growth Stages. Int. J. Mol. Sci. 2022, 23, 10876. https://doi.org/10.3390/ijms231810876
Zhang Y, Guo J, Ren F, Jiang Q, Zhou X, Zhao J, Liu X. Integrated Physiological, Transcriptomic, and Metabolomic Analyses of the Response of Peach to Nitrogen Levels during Different Growth Stages. International Journal of Molecular Sciences. 2022; 23(18):10876. https://doi.org/10.3390/ijms231810876
Chicago/Turabian StyleZhang, Yu, Jiying Guo, Fei Ren, Quan Jiang, Xin Zhou, Jianbo Zhao, and Xin Liu. 2022. "Integrated Physiological, Transcriptomic, and Metabolomic Analyses of the Response of Peach to Nitrogen Levels during Different Growth Stages" International Journal of Molecular Sciences 23, no. 18: 10876. https://doi.org/10.3390/ijms231810876
APA StyleZhang, Y., Guo, J., Ren, F., Jiang, Q., Zhou, X., Zhao, J., & Liu, X. (2022). Integrated Physiological, Transcriptomic, and Metabolomic Analyses of the Response of Peach to Nitrogen Levels during Different Growth Stages. International Journal of Molecular Sciences, 23(18), 10876. https://doi.org/10.3390/ijms231810876
