A Comparative Transcriptome Analysis Reveals the Molecular Mechanisms That Underlie Somatic Embryogenesis in Peaonia ostii ‘Fengdan’
Abstract
1. Introduction
2. Results
2.1. Morphological and Histological Analysis of the Entire Plant Regeneration Process
2.2. Illumina Sequencing, De Novo Transcriptome Assembly, Functional Annotation, and Classification
2.3. Analysis of DEGs
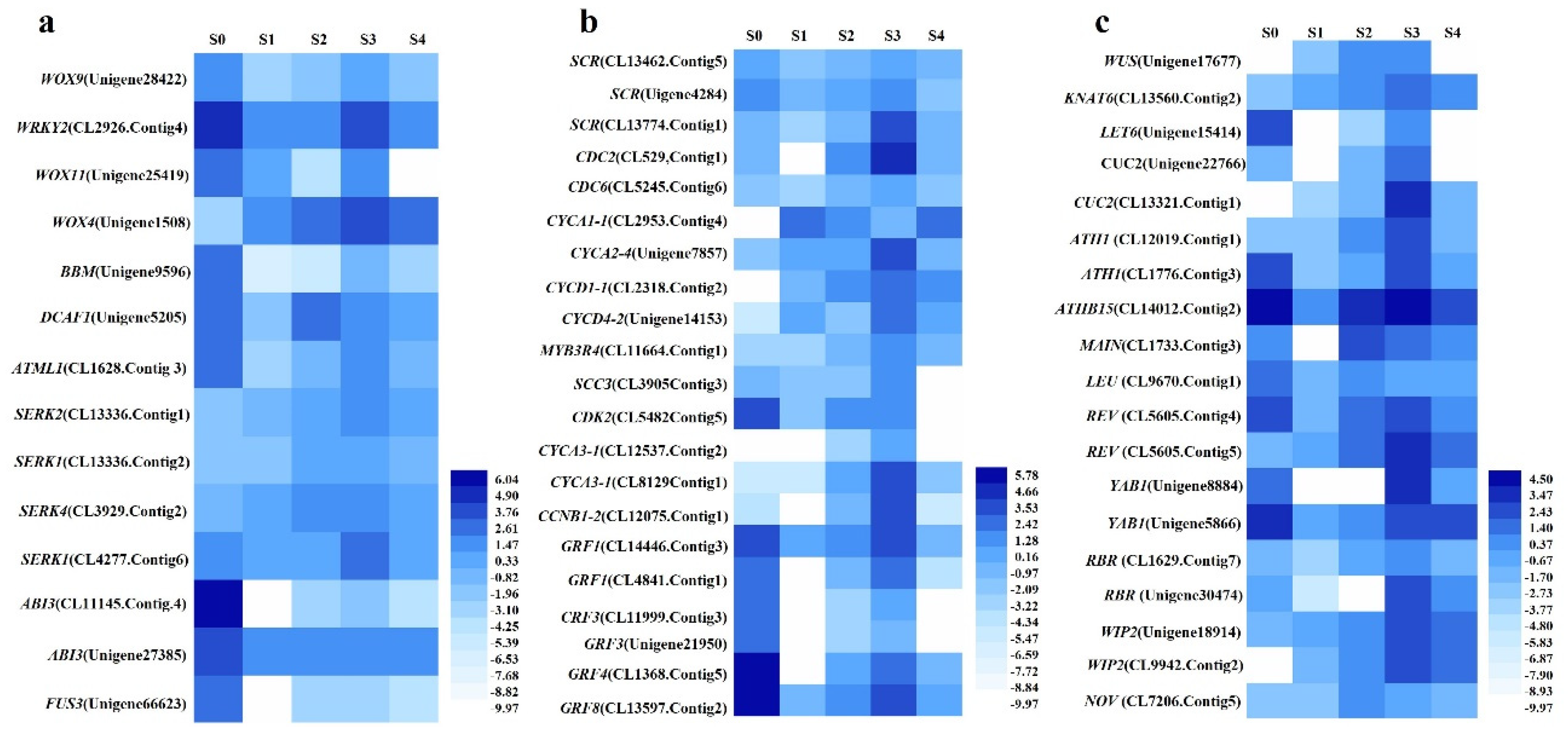
2.4. Identification and Analysis of the Profile of Expression of Putative Decisive TFs Associated with SE
2.5. Identification and Analysis of the Profiles of Expression of Putative DEGs Annotated to Cell Division, Cell Fate Determination, and SAM Construction in SE
2.6. Identification and Analysis of the Profiles of Expression of Important DEGs Associated with Hormone Synthesis and the Signaling Pathway
2.7. Analysis of the Profiles of Expression of Important DEGs Annotated to Epigenetic Modifications
2.8. Identification and Analysis of the Profiles of Important DEGs Associated with Stress Responses
2.9. Validation of the Expression of Important Candidate DEGs by qRT-PCR
3. Discussion
3.1. Establishment of an Efficient Plant Regeneration System via SE in Tree Peony
3.2. Analysis of the Putative Decisive TFs Annotated to SE
3.3. Identification and Analysis of the Profiles of Expression of Putative DEGs Annotated to Cell Division, Cell Fate Determination and De Novo Meristem Construction Involved in the Process of SE
3.4. Identification and Analysis of the Profiles of Expression of the Important DEGs Annotated to Hormone Pathways and Their Roles in the Regulation of SE
3.5. Identification and Analysis of the Profiles of Expression of the Important DEGs Annotated to the Regulation of Epigenetic Modifications and Their Roles in the Regulation of SE
3.6. Analysis of the Important DEGs Annotated to Stress Responses and Their Relationship with SE
4. Materials and Methods
4.1. Plant Materials and Culture Conditions
4.2. Morphology and Histological Analysis of Whole Plant Regeneration Process
4.3. RNA-Seq, cDNA Library Construction, and Sequence Assembly and Annotation
4.4. Analysis of Differentially Expressed Genes, and GO and KEGG Enrichment
4.5. Validation of Gene Expression by Quantitative Real-Time PCR (qRT-PCR)
4.6. Data Analysis and Statistics
5. Conclusions
Supplementary Materials
Author Contributions
Funding
Institutional Review Board Statement
Informed Consent Statement
Data Availability Statement
Acknowledgments
Conflicts of Interest
References
- Wang, Z.; Zhu, C.; Liu, S.; He, C.; Chen, F.; Xiao, P. Comprehensive metabolic profile analysis of the root bark of different species of tree peonies (Paeonia Sect. Moutan). Phytochemistry 2019, 163, 118–125. [Google Scholar] [CrossRef] [PubMed]
- Zhang, L.; Chen, Z.; Gong, W.; Zou, Y.; Xu, F.; Chen, L.; Huang, H. Paeonol ameliorates diabetic renal fibrosis through promoting the activation of the Nrf2/ARE pathway via up-regulating Sirt1. Front. Pharmacol. 2018, 9, 512. [Google Scholar] [CrossRef] [PubMed]
- Liu, N.; Feng, X.; Wang, W.; Zhao, X.; Li, X. Paeonol protects against TNF-alpha-induced proliferation and cytokine release of rheumatoid arthritis fibroblast-like synoviocytes by upregulating FOXO3 through inhibition of miR-155 expression. Inflamm. Res. 2017, 66, 603–610. [Google Scholar] [CrossRef]
- Zhao, B.; Shi, Q.J.; Zhang, Z.Z.; Wang, S.Y.; Wang, X.; Wang, H. Protective effects of paeonol on subacute/chronic brain injury during cerebral ischemia in rats. Exp. Ther. Med. 2018, 15, 3836–3846. [Google Scholar] [CrossRef]
- Zhang, L.; Ma, C.; Gu, R.; Zhang, M.; Wang, X.; Yang, L.; Liu, Y.; Zhou, Y.; He, S.; Zhu, D. Paeonol regulates hypoxia-induced proliferation of pulmonary artery smooth muscle cells via EKR 1/2 signalling. Eur. J. Pharmacol. 2018, 834, 257–265. [Google Scholar] [CrossRef] [PubMed]
- Wang, S.C.; Sun, H.L.; Hsu, Y.H.; Liu, S.H.; Lii, C.K.; Tsai, C.H.; Liu, K.L.; Huang, C.S.; Li, C.C. α-Linolenic acid inhibits the migration of human triple-negative breast cancer cells by attenuating Twist1 expression and suppressing Twist1-mediated epithelial-mesenchymal transition. Biochem. Pharmacol. 2020, 180, 114152. [Google Scholar] [CrossRef] [PubMed]
- Wang, X.; Qiu, S.; Wang, X.; Amuti, A.; Dang, L. Developing peony (Paeonia suffruticosa Andr.) seed oil products based on α-Linolenic acid by microemulsification. Ind. Crops Prod. 2021, 161, 113211. [Google Scholar] [CrossRef]
- Wen, S.; Cheng, F.; Zhong, Y.; Wang, X.; Li, L.; Zhang, Y.; Qiu, J. Efficient protocols for the micropropagation of tree peony (Paeonia suffruticosa ‘Jin Pao Hong’, P. suffruticosa ‘Wu Long Peng Sheng’, and P.×lemoinei ‘High Noon’) and application of arbuscular mycorrhizal fungi to improve plantlet establishment. Sci. Hortic. 2016, 201, 10–17. [Google Scholar] [CrossRef]
- Wójcikowska, B.; Wójcik, A.M.; Gaj, M.D. Epigenetic regulation of auxin-induced somatic embryogenesis in plants. Int. J. Mol. Sci. 2020, 21, 2307. [Google Scholar] [CrossRef]
- Du, Y.M.; Cheng, F.Y.; Zhong, Y. Induction of direct somatic embryogenesis and shoot organogenesis and histological study in tree peony (Paeonia sect. Moutan). Plant Cell Tiss. Org. 2020, 141, 557–570. [Google Scholar] [CrossRef]
- Wu, L.Y.; Shang, G.D.; Wang, F.X.; Gao, J.; Wan, M.C.; Xu, Z.G.; Wang, J.W. Dynamic chromatin state profiling reveals regulatory roles of auxin and cytokinin in shoot regeneration. Dev. Cell 2022, 57, 526–542.e7. [Google Scholar] [CrossRef] [PubMed]
- Ren, X.X.; Liu, Y.; Jeong, B.R. Enhanced somatic embryo induction of a tree peony, Paeonia ostii ‘Fengdan’, by a combination of 6-benzylaminopurine (BA) and 1-naphthylacetic Acid (NAA). Plants 2020, 9, 3. [Google Scholar] [CrossRef] [PubMed]
- Wen, S.; Chen, L.; Tian, R. Micropropagation of tree peony (Paeonia sect. Moutan): A review. Plant Cell Tiss. Org. 2019, 141, 1–14. [Google Scholar] [CrossRef]
- Zhu, X.; Li, X.; Ding, W.; Jin, S.; Wang, Y. Callus induction and plant regeneration from leaves of peony. Hortic. Environ. Biotechnol. 2018, 59, 575–582. [Google Scholar] [CrossRef]
- Wang, F.; Shang, G.; Wu, L.; Xu, Z.; Zhao, X.; Wang, J. Chromatin accessibility dynamics and a hierarchical transcriptional regulatory network structure for plant somatic embryogenesis. Dev. Cell 2020, 54, 742–757. [Google Scholar] [CrossRef]
- Soriano, M.; Li, H.; Jacquard, C.; Angenent, G.C.; Krochko, J.; Offringa, R.; Boutilier, K. Plasticity in cell division patterns and auxin transport dependency during in vitro embryogenesis in Brassica napus. Plant Cell 2014, 26, 2568–2581. [Google Scholar] [CrossRef]
- Méndez-Hernández, H.A.; Ledezma-Rodríguez, M.; Avilez-Montalvo, R.N.; Juárez-Gómez, Y.L.; Skeete, A.; Avilez-Montalvo, J.; De-la-Peña, C.; Loyola-Vargas, V.M. Signaling overview of plant somatic embryogenesis. Front. Plant Sci. 2019, 10, 77. [Google Scholar] [CrossRef]
- Perez-Garcia, P.; Moreno-Risueno, M.A. Stem cells and plant regeneration. Dev. Biol. 2018, 442, 3–12. [Google Scholar] [CrossRef]
- Zhang, T.; Lian, H.; Zhou, C.; Xu, L.; Jiao, Y.; Wang, J. A two-step model for de novo activation of WUSCHEL during plant shoot regeneration. Plant Cell 2017, 29, 1073–1087. [Google Scholar] [CrossRef]
- Williams, L.E. Genetics of shoot meristem and shoot regeneration. Annu. Rev. Genet. 2021, 55, 661–681. [Google Scholar] [CrossRef]
- Xie, M.T.; Chen, H.Y.; Huang, L.; O’Neil, R.C.; Shokhirev, M.N.; Ecker, J.R. A B-ARR-mediated cytokinin transcriptional network directs hormone cross-regulation and shoot development. Nat. Commun. 2018, 9, 2075. [Google Scholar] [CrossRef] [PubMed]
- Wójcik, A.M.; Wójcikowska, B.; Gaj, M.D. Current perspectives on the auxin-mediated genetic network that controls the induction of somatic embryogenesis in plants. Int. J. Mol. Sci 2020, 21, 1333. [Google Scholar] [CrossRef] [PubMed]
- Jing, T.; Ardiansyah, R.; Xu, Q.; Xing, Q.; Müller-Xing, R. Reprogramming of cell fate during root regeneration by transcriptional and epigenetic networks. Front. Plant Sci. 2020, 11, 317. [Google Scholar] [CrossRef]
- Shim, S.; Lee, H.G.; Park, O.S.; Shin, H.; Lee, K.; Lee, H.; Huh, J.H.; Seo, P.J. Dynamic changes in DNA methylation occur in TE regions and affect cell proliferation during leaf-to-callus transition in Arabidopsis. Epigenetics 2022, 17, 41–58. [Google Scholar] [CrossRef] [PubMed]
- Lee, K.; Park, O.S.; Choi, C.Y.; Seo, P.J. ARABIDOPSIS TRITHORAX 4 facilitates shoot identity establishment during the plant regeneration process. Plant Cell Physiol. 2019, 60, 826–834. [Google Scholar] [CrossRef]
- Yan, A.; Borg, M.; Berger, F.; Chen, Z. The atypical histone variant H3.15 promotes callus formation in Arabidopsis thaliana. Development 2020, 147, dev184895. [Google Scholar] [CrossRef]
- Mozgová, I.; Muñoz-Viana, R.; Hennig, L. PRC2 represses hormone-induced somatic embryogenesis in vegetative tissue of Arabidopsis thaliana. PLoS Genet. 2017, 13, e1006562. [Google Scholar] [CrossRef]
- Wójcikowska, B.; Botor, M.; Morończyk, J.; Wójcik, A.M.; Nodzyński, T.; Karcz, J.; Gaj, M.D. Trichostatin a triggers an embryogenic transition in Arabidopsis explants via an auxin-related pathway. Front. Plant Sci. 2018, 9, 1353. [Google Scholar] [CrossRef]
- Zhang, H.; Zhang, T.T.; Liu, H.; Shi, Y.; Wang, M.; Bie, X.M.; Li, X.G.; Zhang, X.S. Thioredoxin-mediated ROS homeostasis explains natural variation in plant regeneration. Plant Physiol. 2018, 176, 2231–2250. [Google Scholar] [CrossRef]
- Bahmankar, M.; Mortazavian, S.M.M.; Tohidfar, M.; Sadat Noori, S.A.; Izadi Darbandi, A.; Corrado, G.; Rao, R. Chemical compositions, somatic embryogenesis, and somaclonal variation in cumin. BioMed Res. Int. 2017, 2017, 7283806. [Google Scholar] [CrossRef]
- Oulbi, S.; Kohaich, K.; Baaziz, M.; Belkoura, I.; Loutfi, K. Peroxidase enzyme fractions as markers of somatic embryogenesis capacities in olive (Olea europaea L.). Plants 2021, 10, 901. [Google Scholar] [CrossRef] [PubMed]
- Chen, M.; Zhang, J.; Zhou, Y.; Li, S.; Fan, X.; Yang, L.; Guan, Y.; Zhang, Y. Transcriptome analysis of Lilium Oriental × Trumpet hybrid roots reveals auxin-related genes and stress-related genes involved in picloram-induced somatic embryogenesis induction. J. Hortic. Sci. Biotechnol. 2019, 94, 317–330. [Google Scholar] [CrossRef]
- Chen, Y.; Xu, X.; Liu, Z.; Zhang, Z.; XuHan, X.; Lin, Y.; Lai, Z. Global scale transcriptome analysis reveals differentially expressed genes involve in early somatic embryogenesis in Dimocarpus longan Lour. BMC Genom. 2020, 21, 4. [Google Scholar] [CrossRef]
- Ding, M.; Dong, H.; Xue, Y.; Su, S.; Wu, Y.; Li, S.; Liu, H.; Li, H.; Han, J.; Shan, X.; et al. Transcriptomic analysis reveals somatic embryogenesis-associated signaling pathways and gene expression regulation in maize (Zea mays L.). Plant Mol. Biol. 2020, 104, 647–663. [Google Scholar] [CrossRef] [PubMed]
- Su, Y.H.; Liu, Y.B.; Zhou, C.; Li, X.M.; Zhang, X.S. The microRNA167 controls somatic embryogenesis in Arabidopsis through regulating its target genes ARF6 and ARF8. Plant Cell Tiss. Org. 2016, 124, 405–417. [Google Scholar] [CrossRef]
- Wójcikowska, B.; Gaj, M.D. Expression profiling of AUXIN RESPONSE FACTOR genes during somatic embryogenesis induction in Arabidopsis. Plant Cell Rep. 2017, 36, 843–858. [Google Scholar] [CrossRef]
- Zhou, T.; Yang, X.; Guo, K.; Deng, J.; Xu, J.; Gao, W.; Lindsey, K.; Zhang, X. ROS homeostasis regulates somatic embryogenesis via the regulation of auxin signaling in cotton. Mol. Cell Proteom. 2016, 15, 2108–2124. [Google Scholar] [CrossRef]
- Thibaud-Nissen, F.; Shealy, R.T.; Khanna, A.; Vodkin, L.O. Clustering of microarray data reveals transcript patterns associated with somatic embryogenesis in soybean. Plant Physiol. 2003, 132, 118–136. [Google Scholar] [CrossRef]
- Yang, X.; Zhang, X.; Yuan, D.; Jin, F.; Zhang, Y.; Xu, J. Transcript profiling reveals complex auxin signalling pathway and transcription regulation involved in dedifferentiation and redifferentiation during somatic embryogenesis in cotton. BMC Plant Biol. 2012, 12, 110. [Google Scholar] [CrossRef]
- Gliwicka, M.; Nowak, K.; Balazadeh, S.; Mueller-Roeber, B.; Gaj, M.D. Extensive modulation of the transcription factor transcriptome during somatic embryogenesis in Arabidopsis thaliana. PLoS ONE 2013, 8, e69261. [Google Scholar] [CrossRef]
- Zhang, B.; Liu, J.; Yang, Z.E.; Chen, E.Y.; Zhang, C.J.; Zhang, X.Y.; Li, F.G. Genome-wide analysis of GRAS transcription factor gene family in Gossypium hirsutum L. BMC Genom. 2018, 19, 348. [Google Scholar] [CrossRef] [PubMed]
- Nuruzzaman, M.; Sharoni, A.M.; Kikuchi, S. Roles of NAC transcription factors in the regulation of biotic and abiotic stress responses in plants. Front. Microbiol. 2013, 4, 248. [Google Scholar] [CrossRef] [PubMed]
- Long, Y.; Yang, Y.; Pan, G.; Shen, Y. New insights into tissue culture plant-regeneration mechanisms. Front. Plant Sci. 2022, 13, 926752. [Google Scholar] [CrossRef] [PubMed]
- Ueda, M.; Zhang, Z.; Laux, T. Transcriptional activation of Arabidopsis axis patterning genes WOX8/9 links zygote polarity to embryo development. Dev. Cell 2011, 20, 264–270. [Google Scholar] [CrossRef] [PubMed]
- Kumaran, M.K.; Bowman, J.L.; Sundaresan, V. YABBY polarity genes mediate the repression of KNOX homeobox genes in Arabidopsis. Plant Cell 2002, 14, 2761–2770. [Google Scholar] [CrossRef] [PubMed]
- Crawford, B.C.; Sewell, J.; Golembeski, G.; Roshan, C.; Long, J.A.; Yanofsky, M.F. Plant development. Genetic control of distal stem cell fate within root and embryonic meristems. Science 2015, 347, 655–659. [Google Scholar] [CrossRef]
- Su, Y.H.; Zhao, X.Y.; Liu, Y.B.; Zhang, C.L.; O’Neill, S.D.; Zhang, X.S. Auxin-induced WUS expression is essential for embryonic stem cell renewal during somatic embryogenesis in Arabidopsis. Plant J. 2009, 59, 448–460. [Google Scholar] [CrossRef]
- Tvorogova, V.E.; Fedorova, Y.A.; Potsenkovskaya, E.A.; Kudriashov, A.A.; Efremova, E.P.; Kvitkovskaya, V.A.; Wolabu, T.W.; Zhang, F.; Tadege, M.; Lutova, L.A. The WUSCHEL-related homeobox transcription factor MtWOX9-1 stimulates somatic embryogenesis in Medicago truncatula. Plant Cell Tiss. Org. 2019, 138, 517–527. [Google Scholar] [CrossRef]
- Wei, X.; Geng, M.; Li, J.; Duan, H.; Li, F.; Ge, X. GhWOX11 and GhWOX12 promote cell fate specification during embryogenesis. Ind. Crops Prod. 2022, 184, 115031. [Google Scholar] [CrossRef]
- Gambino, G.; Minuto, M.; Boccacci, P.; Perrone, I.; Vallania, R.; Gribaudo, I. Characterization of expression dynamics of WOX homeodomain transcription factors during somatic embryogenesis in Vitis vinifera. J. Exp. Bot. 2011, 62, 1089–1101. [Google Scholar] [CrossRef]
- Palovaara, J.; Hallberg, H.; Stasolla, C.; Hakman, I. Comparative expression pattern analysis of WUSCHEL-related homeobox 2 (WOX2) and WOX8/9 in developing seeds and somatic embryos of the gymnosperm Picea abies. New Phytol. 2010, 188, 122–135. [Google Scholar] [CrossRef] [PubMed]
- Kurdyukov, S.; Song, Y.; Sheahan, M.B.; Rose, R.J. Transcriptional regulation of early embryo development in the model legume Medicago truncatula. Plant Cell Rep. 2014, 33, 349–362. [Google Scholar] [CrossRef] [PubMed][Green Version]
- Gulzar, B.; Mujib, A.; Malik, M.Q.; Sayeed, R.; Mamgain, J.; Ejaz, B. Genes, proteins and other networks regulating somatic embryogenesis in plants. J. Genet. Eng. Biotechnol. 2020, 18, 31. [Google Scholar] [CrossRef] [PubMed]
- Hecht, V.; Vielle-Calzada, J.P.; Hartog, M.V.; Schmidt, E.D.; Boutilier, K.; Grossniklaus, U.; de Vries, S.C. The Arabidopsis Somatic Embryogenesis Receptor Kinase 1 gene is expressed in developing ovules and embryos and enhances embryogenic competence in culture. Plant Physiol. 2001, 127, 803–816. [Google Scholar] [CrossRef]
- Singla, B.; Khurana, J.P.; Khurana, P. Structural characterization and expression analysis of the SERK/SERL gene family in rice (Oryza sativa). Int. J. Plant Genomics 2009, 2009, 539402. [Google Scholar] [CrossRef]
- Horstman, A.; Li, M.; Heidmann, I.; Weemen, M.; Chen, B.; Muino, J.M.; Angenent, G.C.; Boutilier, K. The BABY BOOM transcription factor activates the LEC1-ABI3-FUS3-LEC2 network to induce somatic embryogenesis. Plant Physiol. 2017, 175, 848–857. [Google Scholar] [CrossRef]
- Boutilier, K.; Offringa, R.; Sharma, V.K.; Kieft, H.; Ouellet, T.; Zhang, L.; Hattori, J.; Liu, C.M.; van Lammeren, A.A.; Miki, B.L.; et al. Ectopic expression of BABY BOOM triggers a conversion from vegetative to embryonic growth. Plant Cell 2002, 14, 1737–1749. [Google Scholar] [CrossRef]
- Rupps, A.; Raschke, J.; Rummler, M.; Linke, B.; Zoglauer, K. Identification of putative homologs of Larix decidua to BABYBOOM (BBM), LEAFY COTYLEDON1 (LEC1), WUSCHEL-related HOMEOBOX2 (WOX2) and SOMATIC EMBRYOGENESIS RECEPTOR-like KINASE (SERK) during somatic embryogenesis. Planta 2016, 243, 473–488. [Google Scholar] [CrossRef]
- Zhang, Y.; Feng, S.; Chen, F.; Chen, H.; Wang, J.; McCall, C.; Xiong, Y.; Deng, X.W. Arabidopsis DDB1-CUL4 associated factor1 forms a nuclear E3 ubiquitin ligase with DDB1 and CUL4 that is involved in multiple plant developmental processes. Plant Cell 2008, 20, 1437–1455. [Google Scholar] [CrossRef]
- Lu, P.; Porat, R.; Nadeau, J.A.; O’Neill, S.D. Identification of a meristem L1 layer-specific gene in Arabidopsis that is expressed during embryonic pattern formation and defines a new class of homeobox genes. Plant Cell 1996, 8, 2155–2168. [Google Scholar] [CrossRef]
- Ishida, S.; Suzuki, H.; Iwaki, A.; Kawamura, S.; Yamaoka, S.; Kojima, M.; Takebayashi, Y.; Yamaguchi, K.; Shigenobu, S.; Sakakibara, H.; et al. Diminished auxin signaling triggers cellular reprogramming by inducing a regeneration factor in the Liverwort Marchantia polymorpha. Plant Cell Physiol. 2022, 63, 384–400. [Google Scholar] [CrossRef] [PubMed]
- Alejo-Vinogradova, M.T.; Ornelas-Ayala, D.; Vega-León, R.; Garay-Arroyo, A.; García-Ponce, B.; Álvarez-Buylla, E.R.; Sanchez, M.P. Unraveling the role of epigenetic regulation in asymmetric cell division during plant development. J. Exp. Bot. 2022, 73, 38–49. [Google Scholar] [CrossRef] [PubMed]
- De Smet, I.; Beeckman, T. Asymmetric cell division in land plants and algae: The driving force for differentiation. Nat. Rev. Mol. Cell Biol. 2011, 12, 177–188. [Google Scholar] [CrossRef] [PubMed]
- Heidstra, R.; Welch, D.; Scheres, B. Mosaic analyses using marked activation and deletion clones dissect Arabidopsis SCARECROW action in asymmetric cell division. Genes Dev. 2004, 18, 1964–1969. [Google Scholar] [CrossRef] [PubMed]
- Levesque, M.P.; Vernoux, T.; Busch, W.; Cui, H.; Wang, J.Y.; Blilou, I.; Hassan, H.; Nakajima, K.; Matsumoto, N.; Lohmann, J.U.; et al. Whole-genome analysis of the SHORT-ROOT developmental pathway in Arabidopsis. PLoS Biol. 2006, 4, e143. [Google Scholar] [CrossRef]
- Pasternak, T.P.; Prinsen, E.; Ayaydin, F.; Miskolczi, P.; Potters, G.; Asard, H.; Van Onckelen, H.A.; Dudits, D.; Fehér, A. The Role of auxin, pH, and stress in the activation of embryogenic cell division in leaf protoplast-derived cells of alfalfa. Plant Physiol. 2002, 129, 1807–1819. [Google Scholar] [CrossRef]
- Wyrzykowska, J.; Schorderet, M.; Pien, S.; Gruissem, W.; Fleming, A.J. Induction of differentiation in the shoot apical meristem by transient overexpression of a retinoblastoma-related protein. Plant Physiol. 2006, 141, 1338–1348. [Google Scholar] [CrossRef]
- Borghi, L.; Gutzat, R.; Fütterer, J.; Laizet, Y.; Hennig, L.; Gruissem, W. Arabidopsis RETINOBLASTOMA-RELATED is required for stem cell maintenance, cell differentiation, and lateral organ production. Plant Cell 2010, 22, 1792–1811. [Google Scholar] [CrossRef]
- Tzafrir, I.; Pena-Muralla, R.; Dickerman, A.; Berg, M.; Rogers, R.; Hutchens, S.; Sweeney, T.C.; McElver, J.; Aux, G.; Patton, D.; et al. Identification of genes required for embryo development in Arabidopsis. Plant Physiol. 2004, 135, 1206–1220. [Google Scholar] [CrossRef]
- Marsch-Martínez, N.; Zúñiga-Mayo, V.M.; Herrera-Ubaldo, H.; Ouwerkerk, P.B.; Pablo-Villa, J.; Lozano-Sotomayor, P.; Greco, R.; Ballester, P.; Balanzá, V.; Kuijt, S.J.; et al. The NTT transcription factor promotes replum development in Arabidopsis fruits. Plant J. 2014, 80, 69–81. [Google Scholar] [CrossRef]
- Zuo, J.; Niu, Q.; Frugis, G.; Chua, N. The WUSCHEL gene promotes vegetative-to-embryonic transition in Arabidopsis. Plant J. 2002, 30, 349–359. [Google Scholar] [CrossRef] [PubMed]
- Belles-Boix, E.; Hamant, O.; Witiak, S.M.; Morin, H.; Traas, J.; Pautot, V. KNAT6: An Arabidopsis homeobox gene involved in meristem activity and organ separation. Plant Cell 2006, 18, 1900–1907. [Google Scholar] [CrossRef] [PubMed]
- Balkunde, R.; Kitagawa, M.; Xu, X.M.; Wang, J.; Jackson, D. SHOOT MERISTEMLESS trafficking controls axillary meristem formation, meristem size and organ boundaries in Arabidopsis. Plant J. 2017, 90, 435–446. [Google Scholar] [CrossRef] [PubMed]
- Cole, M.; Nolte, C.; Werr, W. Nuclear import of the transcription factor SHOOT MERISTEMLESS depends on heterodimerization with BLH proteins expressed in discrete sub-domains of the shoot apical meristem of Arabidopsis thaliana. Nucleic Acids Res. 2006, 34, 1281–1292. [Google Scholar] [CrossRef] [PubMed]
- Green, K.A.; Prigge, M.J.; Katzman, R.B.; Clark, S.E. CORONA, a member of the class III homeodomain leucine zipper gene family in Arabidopsis, regulates stem cell specification and organogenesis. Plant Cell 2005, 17, 691–704. [Google Scholar] [CrossRef]
- Wenig, U.; Meyer, S.; Stadler, R.; Fischer, S.; Werner, D.; Lauter, A.; Melzer, M.; Hoth, S.; Weingartner, M.; Sauer, N. Identification of MAIN, a factor involved in genome stability in the meristems of Arabidopsis thaliana. Plant J. 2013, 75, 469–483. [Google Scholar] [CrossRef]
- Otsuga, D.; DeGuzman, B.; Prigge, M.J.; Drews, G.N.; Clark, S.E. REVOLUTA regulates meristem initiation at lateral positions. Plant J. 2001, 25, 223–236. [Google Scholar] [CrossRef]
- De-la-Peña, C.; Nic-Can, G.I.; Galaz-Ávalos, R.M.; Avilez-Montalvo, R.; Loyola-Vargas, V.M. The role of chromatin modifications in somatic embryogenesis in plants. Front. Plant Sci. 2015, 6, 635. [Google Scholar] [CrossRef]
- Li, M.; Wrobel-Marek, J.; Heidmann, I.; Horstman, A.; Chen, B.; Reis, R.; Angenent, G.C.; Boutilier, K. Auxin biosynthesis maintains embryo identity and growth during BABY BOOM-induced somatic embryogenesis. Plant Physiol. 2022, 188, 1095–1110. [Google Scholar] [CrossRef]
- Su, Y.H.; Zhang, X.S. Auxin gradients trigger de novo formation of stem cells during somatic embryogenesis. Plant Signal Behav. 2009, 4, 574–576. [Google Scholar] [CrossRef]
- Liu, L.; Tong, H.; Xiao, Y.; Che, R.; Xu, F.; Hu, B.; Liang, C.; Chu, J.; Li, J.; Chu, C. Activation of Big Grain1 significantly improves grain size by regulating auxin transport in rice. Proc. Natl. Acad. Sci. USA 2015, 112, 11102–11107. [Google Scholar] [CrossRef]
- Song, S.; Wang, Z.; Ren, Y.; Sun, H. Full-length transcriptome analysis of the ABCB, PIN/PIN-LIKES, and AUX/LAX families involved in somatic embryogenesis of Lilium pumilum DC. Fisch. Int. J. Mol. Sci. 2020, 21, 453. [Google Scholar] [CrossRef]
- Loyola-Vargas, V.; Gongora-Castillo, E.; Quintana-Escobar, A.; Nic Can, G.; María, R.; Avalos, G. Transcriptome analysis of the induction of somatic embryogenesis in Coffea canephora and the participation of ARF and Aux/IAA genes. PeerJ 2019, 7, e7752. [Google Scholar] [CrossRef]
- Cui, X.; Guo, Z.; Song, L.; Wang, Y.; Cheng, Y. NCP1/ATMOB1a plays key roles in auxin-mediated Arabidopsis development. PLoS Genet. 2016, 12, e1005923. [Google Scholar] [CrossRef]
- Wang, S.; Hagen, G.; Guilfoyle, T.J. ARF-Aux/IAA interactions through domain III/IV are not strictly required for auxin-responsive gene expression. Plant Signal Behav. 2013, 8, e24526. [Google Scholar] [CrossRef][Green Version]
- Ooi, S.; Choo, C.-N.; Ishak, Z.; Ong-Abdullah, M. A candidate auxin-responsive expression marker gene, EgIAA9, for somatic embryogenesis in oil palm (Elaeis guineensis Jacq.). Plant Cell Tiss. Org. 2012, 110, 201–212. [Google Scholar] [CrossRef]
- Wang, Y.; Li, H.L.; Zhou, Y.K.; Guo, D.; Zhu, J.H.; Peng, S.Q. Transcriptomes analysis reveals novel insight into the molecular mechanisms of somatic embryogenesis in Hevea brasiliensis. BMC Genom. 2021, 22, 183. [Google Scholar] [CrossRef]
- Cheng, Z.J.; Wang, L.; Sun, W.; Zhang, Y.; Zhou, C.; Su, Y.H.; Li, W.; Sun, T.T.; Zhao, X.Y.; Li, X.G.; et al. Pattern of auxin and cytokinin responses for shoot meristem induction results from the regulation of cytokinin biosynthesis by AUXIN RESPONSE FACTOR3. Plant Physiol. 2013, 161, 240–251. [Google Scholar] [CrossRef]
- Wu, M.; Su, R.; Li, X.; Ellis, T.; Lai, Y.; Wang, X. Engineering of regulated stochastic cell fate determination. Proc. Natl. Acad. Sci. USA 2013, 110, 10610–10615. [Google Scholar] [CrossRef]
- Hwang, I.; Sheen, J. Two-component circuitry in Arabidopsis cytokinin signal transduction. Nature 2001, 413, 383–389. [Google Scholar] [CrossRef]
- Argyros, R.D.; Mathews, D.E.; Chiang, Y.H.; Palmer, C.M.; Thibault, D.M.; Etheridge, N.; Argyros, D.A.; Mason, M.G.; Kieber, J.J.; Schaller, G.E. Type B response regulators of Arabidopsis play key roles in cytokinin signaling and plant development. Plant Cell 2008, 20, 2102–2116. [Google Scholar] [CrossRef] [PubMed]
- Xu, Z.; Zhang, C.; Zhang, X.; Liu, C.; Wu, Z.; Yang, Z.; Zhou, K.; Yang, X.; Li, F. Transcriptome profiling reveals auxin and cytokinin regulating somatic embryogenesis in different sister lines of cotton cultivar CCRI24. J. Integr. Plant Biol. 2013, 55, 631–642. [Google Scholar] [CrossRef] [PubMed]
- Ptak, A.; Tahchy, A.E.; Wyżgolik, G.; Henry, M.; Laurain-Mattar, D. Effects of ethylene on somatic embryogenesis and galanthamine content in Leucojum aestivum L. cultures. Plant Cell Tiss. Org. 2010, 102, 61–67. [Google Scholar] [CrossRef]
- Neves, M.; Correia, S.; Cavaleiro, C.; Canhoto, J. Modulation of organogenesis and somatic embryogenesis by ethylene: An Overview. Plants 2021, 10, 1208. [Google Scholar] [CrossRef]
- Montero-Córtes, M.; Sáenz, L.; Córdova, I.; Quiroz, A.; Verdeil, J.L.; Oropeza, C. GA3 stimulates the formation and germination of somatic embryos and the expression of a KNOTTED-like homeobox gene of Cocos nucifera (L.). Plant Cell Rep. 2010, 29, 1049–1059. [Google Scholar] [CrossRef]
- Kikuchi, A.; Sanuki, N.; Higashi, K.; Koshiba, T.; Kamada, H. Abscisic acid and stress treatment are essential for the acquisition of embryogenic competence by carrot somatic cells. Planta 2006, 223, 637–645. [Google Scholar] [CrossRef]
- Fernando, S.C.; Gamage, C.K. Abscisic acid induced somatic embryogenesis in immature embryo explants of coconut (Cocos nucifera L.). Plant Sci. 2000, 151, 193–198. [Google Scholar] [CrossRef]
- Chen, B.; Fiers, M.; Dekkers, B.J.W.; Maas, L.; van Esse, G.W.; Angenent, G.C.; Zhao, Y.; Boutilier, K. ABA signalling promotes cell totipotency in the shoot apex of germinating embryos. J. Exp. Bot. 2021, 72, 6418–6436. [Google Scholar] [CrossRef]
- Morończyk, J.; Brąszewska, A.; Wójcikowska, B.; Chwiałkowska, K.; Nowak, K.; Wójcik, A.M.; Kwaśniewski, M.; Gaj, M.D. Insights into the histone acetylation-mediated regulation of the transcription factor genes that control the embryogenic transition in the somatic cells of Arabidopsis. Cells 2022, 11, 863. [Google Scholar] [CrossRef]
- Birnbaum, K.D.; Roudier, F. Epigenetic memory and cell fate reprogramming in plants. Regeneration 2017, 4, 15–20. [Google Scholar] [CrossRef]
- Osorio-Montalvo, P.; Sáenz-Carbonell, L.; De-la-Peña, C. 5-Azacytidine: A promoter of epigenetic changes in the quest to improve plant somatic embryogenesis. Int. J. Mol. Sci. 2018, 19, 3182. [Google Scholar] [CrossRef]
- Grzybkowska, D.; Nowak, K.; Gaj, M.D. Hypermethylation of auxin-responsive motifs in the promoters of the transcription factor genes accompanies the somatic embryogenesis induction in Arabidopsis. Int. J. Mol. Sci. 2020, 21, 6849. [Google Scholar] [CrossRef]
- Chakrabarty, D.; Yu, K.W.; Paek, K.Y. Detection of DNA methylation changes during somatic embryogenesis of Siberian ginseng (Eleuterococcus senticosus). Plant Sci. 2003, 165, 61–68. [Google Scholar] [CrossRef]
- Brzeski, J.; Jerzmanowski, A. Deficient in DNA methylation 1 (DDM1) defines a novel family of chromatin-remodeling factors. J. Biol. Chem. 2003, 278, 823–828. [Google Scholar] [CrossRef]
- Berr, A.; Shafiq, S.; Shen, W. Histone modifications in transcriptional activation during plant development. Biochim. Biophys. Acta (BBA)—Gene Regul. Mech. 2011, 1809, 567–576. [Google Scholar] [CrossRef]
- Lee, K.K.; Workman, J.L. Histone acetyltransferase complexes: One size doesn’t fit all. Nat. Rev. Mol. Cell Biol. 2007, 8, 284–295. [Google Scholar] [CrossRef]
- Park, S.Y.; Kim, J.S. A short guide to histone deacetylases including recent progress on class II enzymes. Exp. Mol. Med. 2020, 52, 204–212. [Google Scholar] [CrossRef]
- Kumar, V.; Thakur, J.K.; Prasad, M. Histone acetylation dynamics regulating plant development and stress responses. Cell Mol. Life Sci. 2021, 78, 4467–4486. [Google Scholar] [CrossRef]
- Martínez, Ó.; Arjones, V.; González, M.V.; Rey, M. Histone deacetylase inhibitors increase the embryogenic potential and alter the expression of embryogenesis-related and HDAC-encoding genes in grapevine (Vitis vinifera L., cv. Mencía). Plants 2021, 10, 1164. [Google Scholar] [CrossRef]
- Bull, T.; Michelmore, R. Molecular determinants of in vitro plant regeneration: Prospects for enhanced manipulation of lettuce (Lactuca sativa L.). Front. Plant Sci. 2022, 13, 888425. [Google Scholar] [CrossRef]
- Pontvianne, F.; Blevins, T.; Pikaard, C.S. Arabidopsis histone lysine methyltransferases. Adv. Bot. Res. 2010, 53, 1–22. [Google Scholar] [CrossRef] [PubMed]
- Earley, K.W.; Shook, M.S.; Brower-Toland, B.; Hicks, L.; Pikaard, C.S. In vitro specificities of Arabidopsis co-activator histone acetyltransferases: Implications for histone hyperacetylation in gene activation. Plant J. 2007, 52, 615–626. [Google Scholar] [CrossRef] [PubMed]
- Kwon, C.S.; Chen, C.; Wagner, D. WUSCHEL is a primary target for transcriptional regulation by SPLAYED in dynamic control of stem cell fate in Arabidopsis. Genes Dev. 2005, 19, 992–1003. [Google Scholar] [CrossRef] [PubMed]
- Kocsy, G.; Tari, I.; Vanková, R.; Zechmann, B.; Gulyás, Z.; Poór, P.; Galiba, G. Redox control of plant growth and development. Plant Sci. 2013, 211, 77–91. [Google Scholar] [CrossRef]
- Fehér, A. Somatic embryogenesis—Stress-induced remodeling of plant cell fate. Biochim. Biophys. Acta 2015, 1849, 385–402. [Google Scholar] [CrossRef]
- Takeda, H.; Kotake, T.; Nakagawa, N.; Sakurai, N.; Nevins, D.J. Expression and function of cell wall-bound cationic peroxidase in asparagus somatic embryogenesis. Plant Physiol. 2003, 131, 1765–1774. [Google Scholar] [CrossRef]
- Gallego, P.; Martin, L.; Blazquez, A.; Guerra, H.; Villalobos, N. Involvement of peroxidase activity in developing somatic embryos of Medicago arborea L. Identification of an isozyme peroxidase as biochemical marker of somatic embryogenesis. J. Plant Physiol. 2014, 171, 78–84. [Google Scholar] [CrossRef]
- Singla, B.; Tyagi, A.K.; Khurana, J.P.; Khurana, P. Analysis of expression profile of selected genes expressed during auxin-induced somatic embryogenesis in leaf base system of wheat (Triticum aestivum) and their possible interactions. Plant Mol. Biol. 2007, 65, 677–692. [Google Scholar] [CrossRef]
- Lin, H.C.; Morcillo, F.; Dussert, S.; Tranchant-Dubreuil, C.; Tregear, J.W.; Tranbarger, T.J. Transcriptome analysis during somatic embryogenesis of the tropical monocot Elaeis guineensis: Evidence for conserved gene functions in early development. Plant Mol. Biol. 2009, 70, 173–192. [Google Scholar] [CrossRef]









| Sample | Total Number | Total Length (bp) | Mean Length (bp) | N50 | GC (%) |
|---|---|---|---|---|---|
| S0 | 61,989 | 63,967,148 | 1031 | 1673 | 40.83 |
| S1 | 50,923 | 50,805,120 | 997 | 1588 | 41.34 |
| S2 | 83,500 | 68,001,019 | 814 | 1417 | 40.26 |
| S3 | 57,926 | 56,509,588 | 975 | 1540 | 41.23 |
| S4 | 69,093 | 61,369,650 | 888 | 1473 | 40.84 |
| All-Unigene | 131,496 | 124,701,759 | 948 | 1666 | 40.04 |
| Values | Total | NR | NT | Swiss-Prot | KEGG | KOG | Pfam | GO | Overall |
|---|---|---|---|---|---|---|---|---|---|
| Unigene number | 131,496 | 57,737 | 48,779 | 42,056 | 45,084 | 44,846 | 41,037 | 43,696 | 66,261 |
| Percentage % | 100% | 43.91% | 37.10% | 31.98% | 34.29% | 34.10% | 31.21% | 33.23% | 50.39% |
| No. | Unigene ID | Gene Name | Gene Name | Sequence Length (bp) | Homology Species & GeneBank Number | CDS Length of Homology Species (bp) |
|---|---|---|---|---|---|---|
| SAM construction and somatic embryogenesis | ||||||
| 1 | Unigene17677_All | WUS | WUSCHEL | 804 | Durio zibethinus, XM_022896431.1 | 1167 |
| 2 | CL13560.Contig2_All | KNAT6 | Homeobox protein knotted-1-like 6 | 1388 | Vitis vinifera, XM_002263277.3 | 957 |
| 3 | Unigene15414_All | LET6 | Homeobox protein knotted-1-like LET6 | 1468 | Vitis riparia, XM_034844888.1 | 969 |
| 4 | Unigene22766_All | CUC2 | CUP-SHAPED COTYLEDON 2 | 1603 | Vitis vinifera, XM_010645872.2 | 1092 |
| 5 | CL13321.Contig1_All | CUC2 | CUP-SHAPED COTYLEDON 2 | 1499 | Vitis vinifera, XM_010645872.2 | 1167 |
| 6 | CL12019.Contig1_All | ATH1 | Homeobox protein ATH1 | 2488 | Vitis riparia, XM_034850593.1 | 6672 |
| 7 | CL1776.Contig3_All | ATH1 | Homeobox protein ATH1 | 5137 | Vitis vinifera, XM_010650028.2 | 1773 |
| 8 | CL14012.Contig2_All | ATHB15 | Homeobox-leucine zipper protein | 3224 | Vitis riparia, XM_034842502.1 | 2538 |
| 9 | CL1733.Contig3_All | MAIN | MAIN-LIKE 1-like | 747 | Papaver somniferum, XM_026565731.1 | 1881 |
| 10 | CL9670.Contig1_All | LEU | LEUNIG-like isoform X2 | 799 | Vitis riparia, XM_034843924.1 | 2601 |
| 11 | CL5605.Contig4_All | REV | REVOLUTA | 3615 | Vitis riparia, XM_034832108.1 | 2535 |
| 12 | CL5605.Contig5_All | REV | REVOLUTA | 2302 | Vitis riparia, XM_034832108.1 | 2535 |
| 13 | Unigene28422_All | WOX9 | WUSCHEL-related homeobox 9 | 1695 | Theobroma cacao, XM_018122721.1 | 1131 |
| 14 | CL2926.Contig4_All | WRKY2 | WRKY transcription factor 2 isoform X1 | 2666 | Vitis riparia, XM_034822984.1 | 2241 |
| 15 | Unigene25819_All | WOX11 | WUSCHEL related homeobox 11 | 1058 | Theobroma cacao, CM001883.1 | 840 |
| 16 | Unigene1508_All | WOX4 | WUSCHEL-related homeobox 4 | 887 | Paeonia suffruticosa, KJ466969.1 | 1065 |
| 17 | Unigene9596_All | BBM | BABY BOOM | 2615 | Theobroma cacao, XM_018121249.1 | 2139 |
| 18 | Unigene5205_All | DCAF1 | DDB1- and CUL4-associated factor homolog 1 | 5941 | Vitis vinifera, XM_010650165.2 | 5904 |
| 19 | CL1628.Contig3_All | ATML1 | Homeobox-leucine zipper protein MERISTEM L1 | 2844 | Vitis vinifera, XM_002266652.3 | 2181 |
| 20 | CL13336.Contig1_All | SERK2 | Somatic embryogenesis receptor kinase 2 | 2395 | Olea europaea var. sylvestris, XM_022994562.1 | 1884 |
| 21 | CL13336.Contig2_All | SERK1 | Somatic embryogenesis receptor kinase 1 | 3775 | Citrus unshiu, AB115767.1 | 1866 |
| 22 | CL3929.Contig2_All | SERK4 | Somatic embryogenesis receptor kinase 4-like | 1969 | Durio zibethinus, XM_022881312.1 | 2049 |
| 23 | CL4277.Contig6_All | SERK1 | Somatic embryogenesis receptor kinase 1 | 2465 | Citrus unshiu, AB115767.1 | 1866 |
| 24 | CL11145.Contig4_All | ABI3 | B3 domain-containing transcription factor ABI3-like | 3013 | Pistacia vera, XM_031422459.1 | 2751 |
| 25 | Unigene27385_All | ABI3 | B3 domain-containing transcription factor ABI3-like | 2293 | Pistacia vera, XM_031422459.1 | 2751 |
| 26 | Unigene66623_All | FUS3 | B3 domain-containing transcription factor FUS3-like | 1431 | Durio zibethinus, XM_022896099.1 | 879 |
| Asymmetric cell division | ||||||
| 27 | CL13462.Contig5_All | SCR | SCARECROW | 2869 | Carica papaya, XM_022041537.1 | 2367 |
| 28 | Unigene4284_All | SCR | SCARECROW | 872 | Carica papaya, XM_022041537.1 | 2367 |
| 29 | CL13774.Contig1_All | SHR | SHORT-ROOT | 2515 | Vitis riparia, XM_034836085.1 | 1485 |
| Cell division | ||||||
| 30 | CL529.Contig1_All | CDC2 | Cell division control protein 2 homolog C | 1193 | Prunus avium, XM_021973344.1 | 915 |
| 31 | CL5245.Contig6_All | CDC6 | Cell division control protein 6 homolog B-like isoform X1 | 1797 | Tripterygium wilfordii, XM_038827626.1 | 1686 |
| 32 | CL2953.Contig4_All | CYCA1-1 | Cyclin-A1-1 like | 1861 | Actinidia chinensis var. chinensis, NKQK01000011.1 | 1485 |
| 33 | Unigene7857_All | CYCA2-4 | Cyclin-A2-4 | 1997 | Jatropha curcas, XM_012217895.3 | 1467 |
| 34 | CL2318.Contig2_All | CYCD1-1 | Cyclin-D1-1-like | 1404 | Juglans regia, XM_018990267.2 | 1083 |
| 35 | Unigene14153_All | CYCD4-2 | Cyclin-D4-2-like | 1741 | Vitis riparia, XM_034818905.1 | 1068 |
| 36 | CL11664.Contig1_All | MYB3R-4 | Transcription factor MYB3R-4-like isoform X2 | 2040 | Camellia sinensis, XM_028263128.1 | 1791 |
| 37 | CL3905.Contig3_All | SCC3 | Sister-chromatid cohesion protein 3 isoform X2 | 3910 | Vitis vinifera, XM_019221250.1 | 3483 |
| 38 | CL5482.Contig5_All | CDK2 | Cyclin-dependent kinase G-2 isoform X1 | 3638 | Vitis vinifera, XM_019221819.1 | 2265 |
| 39 | CL12537.Contig2_All | CYCA3-1 | Cyclin-A3-1 | 1532 | Vitis riparia, XM_034818851.1 | 1098 |
| 40 | CL8129.Contig1_All | CYCA3-1 | Cyclin-A3-1 | 1470 | Vitis riparia, XM_034818851.1 | 1098 |
| 41 | CL12075.Contig1_All | CCNB1-2 | G2/mitotic-specific cyclin S13-7 | 1754 | Vitis vinifera, XM_002283116.3 | 1362 |
| Cell expansion | ||||||
| 42 | CL14446.Contig3_All | GRF1 | Growth-regulating factor 1 | 2396 | Vitis riparia, XM_034836315.1 | 1794 |
| 43 | CL4841.Contig1_All | GRF1 | Growth-regulating factor 1-like | 1822 | Vitis riparia, XM_034839265.1 | 1092 |
| 44 | CL11999.Contig3_All | GRF3 | Growth-regulating factor 3 | 1574 | Nelumbo nucifera, XM_010245626.2 | 1155 |
| 45 | Unigene21950_All | GRF3 | Growth-regulating factor 3 | 1261 | Nelumbo nucifera, XM_010245626.2 | 1155 |
| 46 | CL1368.Contig5_All | GRF4 | Growth-regulating factor 4 isoform X2 | 1660 | Vitis riparia, XM_034855923.1 | 1749 |
| 47 | CL13597.Contig2_All | GRF8 | Growth-regulating factor 8 | 1775 | Vitis riparia, XM_034847823.1 | 1578 |
| Cell fate determination | ||||||
| 48 | Unigene8884_All | YAB1 | Axial regulator YABBY 1 | 978 | Theobroma cacao, XM_007052051.2 | 639 |
| 49 | Unigene5866_All | YAB1 | Axial regulator YABBY 5 | 1180 | Vitis vinifera, XM_002285292.4 | 558 |
| 50 | CL1629.Contig7_All | RBR | Retinoblastoma-related protein-like | 1486 | Nelumbo nucifera, XM_010251033.2 | 3093 |
| 51 | Unigene30474_All | RBR | Retinoblastoma-related protein isoform X2 | 2766 | Ricinus communis, XM_002529942.4 | 3063 |
| 52 | Unigene18914_All | WIP2 | Zinc finger protein WIP2 | 1086 | Vitis vinifera, XM_002277501.3 | 1038 |
| 53 | CL9942.Contig2_All | WIP2 | Zinc finger protein WIP2-like | 1378 | Herrania umbratica, XM_021422800.1 | 1035 |
| 54 | CL7208.Contig5_All | NOV | NO VEIN | 8164 | Vitis riparia, XM_034830903.1 | 8283 |
Publisher’s Note: MDPI stays neutral with regard to jurisdictional claims in published maps and institutional affiliations. |
© 2022 by the authors. Licensee MDPI, Basel, Switzerland. This article is an open access article distributed under the terms and conditions of the Creative Commons Attribution (CC BY) license (https://creativecommons.org/licenses/by/4.0/).
Share and Cite
Ci, H.; Li, C.; Aung, T.T.; Wang, S.; Yun, C.; Wang, F.; Ren, X.; Zhang, X. A Comparative Transcriptome Analysis Reveals the Molecular Mechanisms That Underlie Somatic Embryogenesis in Peaonia ostii ‘Fengdan’. Int. J. Mol. Sci. 2022, 23, 10595. https://doi.org/10.3390/ijms231810595
Ci H, Li C, Aung TT, Wang S, Yun C, Wang F, Ren X, Zhang X. A Comparative Transcriptome Analysis Reveals the Molecular Mechanisms That Underlie Somatic Embryogenesis in Peaonia ostii ‘Fengdan’. International Journal of Molecular Sciences. 2022; 23(18):10595. https://doi.org/10.3390/ijms231810595
Chicago/Turabian StyleCi, Huiting, Changyue Li, Theint Thinzar Aung, Shunli Wang, Chen Yun, Fang Wang, Xiuxia Ren, and Xiuxin Zhang. 2022. "A Comparative Transcriptome Analysis Reveals the Molecular Mechanisms That Underlie Somatic Embryogenesis in Peaonia ostii ‘Fengdan’" International Journal of Molecular Sciences 23, no. 18: 10595. https://doi.org/10.3390/ijms231810595
APA StyleCi, H., Li, C., Aung, T. T., Wang, S., Yun, C., Wang, F., Ren, X., & Zhang, X. (2022). A Comparative Transcriptome Analysis Reveals the Molecular Mechanisms That Underlie Somatic Embryogenesis in Peaonia ostii ‘Fengdan’. International Journal of Molecular Sciences, 23(18), 10595. https://doi.org/10.3390/ijms231810595

