OsRAD51 Plays a Vital Role in Promoting Homologous Recombination in Rice Meiosis
Abstract
1. Introduction
2. Results
2.1. Generation of Osrad51 and Osrad51 Osdmc1 Mutants by CRISPR/Cas9 Genome Editing
2.2. The Meiotic Process Is Disturbed in Osrad51
2.3. The Osrad51 Mutant Shows Defects in Homologous Pairing and Synapsis
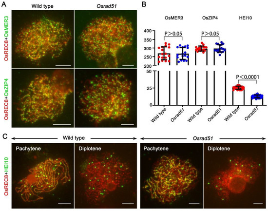
2.4. Crossover Formation Is Largely Inhibite in the Osrad51 Mutant
2.5. OsRAD51 Is Dynamically Localized on Chromosomes during Early Prophase I
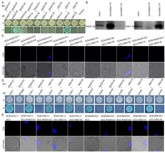
2.6. OsRAD51 and OsDMC1 Are Co-Localized and Functionally Interdependent
2.7. Chromosomal Behavior in the Osrad51 Osdmc1 Mutant Is Similar to That in the Osrad51 Mutant
3. Discussion
3.1. Functional Conservation and Divergence of RAD51-Like Genes
3.2. The Role of RAD51 in Meiosis
3.3. Functional Relationship between OsRAD51 and OsDMC1 in Meiosis
4. Materials and Methods
4.1. Vector Construction and Plant Cultivation
4.2. Real-Time PCR for Gene Expression Analysis
4.3. Immunofluorescence Analysis
4.4. Cytological Procedures and Data Analysis
4.5. Yeast Two-Hybrid Assay
4.6. BiFC Assay
4.7. CoIP Assay
4.8. Western-Blot Assay
4.9. Fluorescence In Situ Hybridization
4.10. Computational and Database Analysis
4.11. Accession Numbers
Supplementary Materials
Author Contributions
Funding
Institutional Review Board Statement
Informed Consent Statement
Acknowledgments
Conflicts of Interest
References
- Zickler, D.; Kleckner, N. Meiotic chromosomes: Integrating structure and function. Annu. Rev. Genet. 1999, 33, 603–754. [Google Scholar] [CrossRef]
- Page, S.L.; Hawley, R.S. Chromosome choreography: The meiotic ballet. Science 2003, 301, 785–789. [Google Scholar] [CrossRef]
- Keeney, S.; Giroux, C.N.; Kleckner, N. Meiosis-specific DNA double-strand breaks are catalyzed by Spo11, a member of a widely conserved protein family. Cell 1997, 88, 375–384. [Google Scholar] [CrossRef]
- Murakami, H.; Keeney, S. Regulating the formation of DNA double-strand breaks in meiosis. Genes Dev. 2008, 22, 286–292. [Google Scholar] [CrossRef]
- Neale, M.J.; Pan, J.; Keeney, S. Endonucleolytic processing of covalent protein-linked DNA double-strand breaks. Nature 2005, 436, 1053–1057. [Google Scholar] [CrossRef]
- Farah, J.A.; Cromie, G.A.; Smith, G.R. Ctp1 and Exonuclease 1, alternative nucleases regulated by the MRN complex, are required for efficient meiotic recombination. Proc. Natl. Acad. Sci. USA 2009, 106, 9356–9361. [Google Scholar] [CrossRef]
- Zakharyevich, K.; Ma, Y.; Tang, S.; Hwang, P.Y.; Boiteux, S.; Hunter, N. Temporally and biochemically distinct activities of Exo1 during meiosis: Double-strand break resection and resolution of double Holliday junctions. Mol. Cell 2010, 40, 1001–1015. [Google Scholar] [CrossRef]
- Sung, P.; Klein, H. Mechanism of homologous recombination: Mediators and helicases take on regulatory functions. Nat. Rev. Mol. Cell Biol. 2006, 7, 739–750. [Google Scholar] [CrossRef]
- Edlinger, B.; Schlogelhofer, P. Have a break: Determinants of meiotic DNA double strand break (DSB) formation and processing in plants. J. Exp. Bot. 2011, 62, 1545–1563. [Google Scholar] [CrossRef]
- Sung, P. Catalysis of ATP-dependent homologous DNA pairing and strand exchange by yeast RAD51 protein. Science 1994, 265, 1241–1243. [Google Scholar] [CrossRef]
- Li, Z.; Golub, E.I.; Gupta, R.; Radding, C.M. Recombination activities of HsDmc1 protein, the meiotic human homolog of RecA protein. Proc. Natl. Acad. Sci. USA 1997, 94, 11221–11226. [Google Scholar] [CrossRef] [PubMed]
- Sehorn, M.G.; Sigurdsson, S.; Bussen, W.; Unger, V.M.; Sung, P. Human meiotic recombinase Dmc1 promotes ATP-dependent homologous DNA strand exchange. Nature 2004, 429, 433–437. [Google Scholar] [CrossRef] [PubMed]
- Neale, M.J.; Keeney, S. Clarifying the mechanics of DNA strand exchange in meiotic recombination. Nature 2006, 442, 153–158. [Google Scholar] [CrossRef]
- Shinohara, A.; Ogawa, H.; Ogawa, T. Rad51 protein involved in repair and recombination in S. cerevisiae is a RecA-like protein. Cell 1992, 69, 457–470. [Google Scholar] [CrossRef]
- Thacker, J. A surfeit of RAD51-like genes? Trends Genet. 1999, 15, 166–168. [Google Scholar] [CrossRef]
- Terasawa, M.; Shinohara, A.; Hotta, Y.; Ogawa, H.; Ogawa, T. Localization of RecA-like recombination proteins on chromosomes of the lily at various meiotic stages. Genes Dev. 1995, 9, 925–934. [Google Scholar] [CrossRef] [PubMed]
- Franklin, A.E.; McElver, J.; Sunjevaric, I.; Rothstein, R.; Bowen, B.; Cande, W.Z. Three-dimensional microscopy of the Rad51 recombination protein during meiotic prophase. Plant Cell 1999, 11, 809–824. [Google Scholar] [CrossRef]
- Li, W.; Chen, C.; Markmann-Mulisch, U.; Timofejeva, L.; Schmelzer, E.; Ma, H.; Reiss, B. The Arabidopsis AtRAD51 gene is dispensable for vegetative development but required for meiosis. Proc. Natl. Acad. Sci. USA 2004, 101, 10596–10601. [Google Scholar] [CrossRef]
- Li, J.; Harper, L.C.; Golubovskaya, I.; Wang, C.R.; Weber, D.; Meeley, R.B.; McElver, J.; Bowen, B.; Cande, W.Z.; Schnable, P.S. Functional analysis of maize RAD51 in meiosis and double-strand break repair. Genetics 2007, 176, 1469–1482. [Google Scholar] [CrossRef]
- Pradillo, M.; Lopez, E.; Linacero, R.; Romero, C.; Cunado, N.; Sanchez-Moran, E.; Santos, J.L. Together yes, but not coupled: New insights into the roles of RAD51 and DMC1 in plant meiotic recombination. Plant J. 2012, 69, 921–933. [Google Scholar] [CrossRef]
- Mercier, R.; Armstrong, S.J.; Horlow, C.; Jackson, N.P.; Makaroff, C.A.; Vezon, D.; Pelletier, G.; Jones, G.H.; Franklin, F.C. The meiotic protein SWI1 is required for axial element formation and recombination initiation in Arabidopsis. Development 2003, 130, 3309–3318. [Google Scholar] [CrossRef] [PubMed]
- Franklin, A.E.; Golubovskaya, I.N.; Bass, H.W.; Cande, W.Z. Improper chromosome synapsis is associated with elongated RAD51 structures in the maize desynaptic2 mutant. Chromosoma 2003, 112, 17–25. [Google Scholar] [PubMed]
- Pawlowski, W.P.; Golubovskaya, I.N.; Cande, W.Z. Altered nuclear distribution of recombination protein RAD51 in maize mutants suggests the involvement of RAD51 in meiotic homology recognition. Plant Cell 2003, 15, 1807–1816. [Google Scholar] [CrossRef]
- Chen, H.; He, C.; Wang, C.; Wang, X.; Ruan, F.; Yan, J.; Yin, P.; Wang, Y.; Yan, S. RAD51 supports DMC1 by inhibiting the SMC5/6 complex during meiosis. Plant Cell 2021, 33, 2869–2882. [Google Scholar] [CrossRef]
- Xu, Z.; Zhang, J.; Xu, M.; Ji, W.; Yu, M.; Tao, Y.; Gong, Z.; Gu, M.; Yu, H. Rice RAD51 paralogs play essential roles in somatic homologous recombination for DNA repair. Plant J. 2018, 95, 282–295. [Google Scholar] [CrossRef] [PubMed]
- Doutriaux, M.P.; Couteau, F.; Bergounioux, C.; White, C. Isolation and characterisation of the RAD51 and DMC1 homologs from Arabidopsis thaliana. Mol. Gen. Genet. 1998, 257, 283–291. [Google Scholar] [CrossRef]
- Ogura, T.; Wilkinson, A.J. AAA+ superfamily ATPases: Common structure—Diverse function. Genes Cells Devoted Mol. Cell. Mech. 2001, 6, 575–597. [Google Scholar] [CrossRef]
- Wang, H.; Hu, Q.; Tang, D.; Liu, X.; Du, G.; Shen, Y.; Li, Y.; Cheng, Z. OsDMC1 Is Not Required for Homologous Pairing in Rice Meiosis. Plant Physiol. 2016, 171, 230–241. [Google Scholar] [CrossRef]
- Harper, L.; Golubovskaya, I.; Cande, W.Z. A bouquet of chromosomes. J. Cell Sci. 2004, 117, 4025–4032. [Google Scholar] [CrossRef]
- Zickler, D. From early homologue recognition to synaptonemal complex formation. Chromosoma 2006, 115, 158–174. [Google Scholar] [CrossRef]
- Zhang, D.; Yang, Q.; Bao, W.; Zhang, Y.; Han, B.; Xue, Y.; Cheng, Z. Molecular cytogenetic characterization of the Antirrhinum majus genome. Genetics 2005, 169, 325–335. [Google Scholar] [CrossRef] [PubMed][Green Version]
- Wang, K.; Wang, M.; Tang, D.; Shen, Y.; Qin, B.; Li, M.; Cheng, Z. PAIR3, an axis-associated protein, is essential for the recruitment of recombination elements onto meiotic chromosomes in rice. Mol. Biol. Cell 2011, 22, 12–19. [Google Scholar] [CrossRef] [PubMed]
- Wang, M.; Wang, K.; Tang, D.; Wei, C.; Li, M.; Shen, Y.; Chi, Z.; Gu, M.; Cheng, Z. The central element protein ZEP1 of the synaptonemal complex regulates the number of crossovers during meiosis in rice. Plant Cell 2010, 22, 417–430. [Google Scholar] [CrossRef] [PubMed]
- Nonomura, K.; Nakano, M.; Eiguchi, M.; Suzuki, T.; Kurata, N. PAIR2 is essential for homologous chromosome synapsis in rice meiosis I. J. Cell Sci. 2006, 119, 217–225. [Google Scholar] [CrossRef] [PubMed]
- Duroc, Y.; Lemhemdi, A.; Larcheveque, C.; Hurel, A.; Cuacos, M.; Cromer, L.; Horlow, C.; Armstrong, S.J.; Chelysheva, L.; Mercier, R. The kinesin AtPSS1 promotes synapsis and is required for proper crossover distribution in meiosis. PLoS Genet. 2014, 10, e1004674. [Google Scholar] [CrossRef] [PubMed]
- Shi, W.; Tang, D.; Shen, Y.; Xue, Z.; Zhang, F.; Zhang, C.; Ren, L.; Liu, C.; Du, G.; Li, Y.; et al. OsHOP2 regulates the maturation of crossovers by promoting homologous pairing and synapsis in rice meiosis. New Phytol. 2019, 222, 805–819. [Google Scholar] [CrossRef]
- Wang, K.; Tang, D.; Wang, M.; Lu, J.; Yu, H.; Liu, J.; Qian, B.; Gong, Z.; Wang, X.; Chen, J.; et al. MER3 is required for normal meiotic crossover formation, but not for presynaptic alignment in rice. J. Cell Sci. 2009, 122, 2055–2063. [Google Scholar] [CrossRef]
- Shen, Y.; Tang, D.; Wang, K.; Wang, M.; Huang, J.; Luo, W.; Luo, Q.; Hong, L.; Li, M.; Cheng, Z. ZIP4 in homologous chromosome synapsis and crossover formation in rice meiosis. J. Cell Sci. 2012, 125, 2581–2591. [Google Scholar] [CrossRef]
- Wang, K.; Wang, M.; Tang, D.; Shen, Y.; Miao, C.; Hu, Q.; Lu, T.; Cheng, Z. The role of rice HEI10 in the formation of meiotic crossovers. PLoS Genet. 2012, 8, e1002809. [Google Scholar] [CrossRef]
- Shao, T.; Tang, D.; Wang, K.; Wang, M.; Che, L.; Qin, B.; Yu, H.; Li, M.; Gu, M.; Cheng, Z. OsREC8 is essential for chromatid cohesion and metaphase I monopolar orientation in rice meiosis. Plant Physiol. 2011, 156, 1386–1396. [Google Scholar] [CrossRef]
- Dickey, J.S.; Redon, C.E.; Nakamura, A.J.; Baird, B.J.; Sedelnikova, O.A.; Bonner, W.M. H2AX: Functional roles and potential applications. Chromosoma 2009, 118, 683–692. [Google Scholar] [CrossRef]
- Kumar, R.; Duhamel, M.; Coutant, E.; Ben-Nahia, E.; Mercier, R. Antagonism between BRCA2 and FIGL1 regulates homologous recombination. Nucleic Acids Res. 2019, 47, 5170–5180. [Google Scholar] [CrossRef] [PubMed]
- Lin, Z.; Kong, H.; Nei, M.; Ma, H. Origins and evolution of the recA/RAD51 gene family: Evidence for ancient gene duplication and endosymbiotic gene transfer. Proc. Natl. Acad. Sci. USA 2006, 103, 10328–10333. [Google Scholar] [CrossRef] [PubMed]
- Fortin, G.S.; Symington, L.S. Mutations in yeast Rad51 that partially bypass the requirement for Rad55 and Rad57 in DNA repair by increasing the stability of Rad51-DNA complexes. EMBO J. 2002, 21, 3160–3170. [Google Scholar] [CrossRef] [PubMed]
- Masson, J.Y.; Stasiak, A.Z.; Stasiak, A.; Benson, F.E.; West, S.C. Complex formation by the human RAD51C and XRCC3 recombination repair proteins. Proc. Natl. Acad. Sci. USA 2001, 98, 8440–8446. [Google Scholar] [CrossRef] [PubMed]
- Bleuyard, J.Y.; White, C.I. The Arabidopsis homologue of Xrcc3 plays an essential role in meiosis. EMBO J. 2004, 23, 439–449. [Google Scholar] [CrossRef]
- Abe, K.; Osakabe, K.; Nakayama, S.; Endo, M.; Tagiri, A.; Todoriki, S.; Ichikawa, H.; Toki, S. Arabidopsis RAD51C gene is important for homologous recombination in meiosis and mitosis. Plant Physiol. 2005, 139, 896–908. [Google Scholar] [CrossRef]
- Bleuyard, J.Y.; Gallego, M.E.; Savigny, F.; White, C.I. Differing requirements for the Arabidopsis Rad51 paralogs in meiosis and DNA repair. Plant J. 2005, 41, 533–545. [Google Scholar] [CrossRef]
- Serra, H.; Da Ines, O.; Degroote, F.; Gallego, M.E.; White, C.I. Roles of XRCC2, RAD51B and RAD51D in RAD51-independent SSA recombination. PLoS Genet. 2013, 9, e1003971. [Google Scholar] [CrossRef]
- Wang, Y.; Xiao, R.; Wang, H.; Cheng, Z.; Li, W.; Zhu, G.; Wang, Y.; Ma, H. The Arabidopsis RAD51 paralogs RAD51B, RAD51D and XRCC2 play partially redundant roles in somatic DNA repair and gene regulation. New Phytol. 2014, 201, 292–304. [Google Scholar] [CrossRef]
- Byun, M.Y.; Kim, W.T. Suppression of OsRAD51D results in defects in reproductive development in rice (Oryza sativa L.). Plant J. 2014, 79, 256–269. [Google Scholar] [CrossRef] [PubMed]
- Zhang, F.; Shen, Y.; Miao, C.; Cao, Y.; Shi, W.; Du, G.; Tang, D.; Li, Y.; Luo, Q.; Cheng, Z. OsRAD51D promotes homologous pairing and recombination by preventing nonhomologous interactions in rice meiosis. New Phytol. 2020, 227, 824–839. [Google Scholar] [CrossRef] [PubMed]
- Alpi, A.; Pasierbek, P.; Gartner, A.; Loidl, J. Genetic and cytological characterization of the recombination protein RAD-51 in Caenorhabditis elegans. Chromosoma 2003, 112, 6–16. [Google Scholar] [CrossRef]
- Staeva-Vieira, E.; Yoo, S.; Lehmann, R. An essential role of DmRad51/SpnA in DNA repair and meiotic checkpoint control. EMBO J. 2003, 22, 5863–5874. [Google Scholar] [CrossRef]
- Marsh, T.C.; Cole, E.S.; Stuart, K.R.; Campbell, C.; Romero, D.P. RAD51 is required for propagation of the germinal nucleus in Tetrahymena thermophila. Genetics 2000, 154, 1587–1596. [Google Scholar] [CrossRef]
- Cifuentes, M.; Rivard, M.; Pereira, L.; Chelysheva, L.; Mercier, R. Haploid meiosis in Arabidopsis: Double-strand breaks are formed and repaired but without synapsis and crossovers. PLoS ONE 2013, 8, e72431. [Google Scholar] [CrossRef]
- Lambert, S.; Mizuno, K.; Blaisonneau, J.; Martineau, S.; Chanet, R.; Freon, K.; Murray, J.M.; Carr, A.M.; Baldacci, G. Homologous recombination restarts blocked replication forks at the expense of genome rearrangements by template exchange. Mol. Cell 2010, 39, 346–359. [Google Scholar] [CrossRef]
- Tsuzuki, T.; Fujii, Y.; Sakumi, K.; Tominaga, Y.; Nakao, K.; Sekiguchi, M.; Matsushiro, A.; Yoshimura, Y.; Morita, T. Targeted disruption of the Rad51 gene leads to lethality in embryonic mice. Proc. Natl. Acad. Sci. USA 1996, 93, 6236–6240. [Google Scholar] [CrossRef] [PubMed]
- Masson, J.Y.; West, S.C. The Rad51 and Dmc1 recombinases: A non-identical twin relationship. Trends Biochem. Sci. 2001, 26, 131–136. [Google Scholar] [CrossRef]
- Villeneuve, A.M.; Hillers, K.J. Whence meiosis? Cell 2001, 106, 647–650. [Google Scholar] [CrossRef]
- Schwacha, A.; Kleckner, N. Interhomolog bias during meiotic recombination: Meiotic functions promote a highly differentiated interhomolog-only pathway. Cell 1997, 90, 1123–1135. [Google Scholar] [CrossRef]
- Cloud, V.; Chan, Y.L.; Grubb, J.; Budke, B.; Bishop, D.K. Rad51 is an accessory factor for Dmc1-mediated joint molecule formation during meiosis. Science 2012, 337, 1222–1225. [Google Scholar] [CrossRef]
- Bishop, D.K.; Park, D.; Xu, L.; Kleckner, N. DMC1: A meiosis-specific yeast homolog of E. coli recA required for recombination, synaptonemal complex formation, and cell cycle progression. Cell 1992, 69, 439–456. [Google Scholar] [CrossRef]
- Kurzbauer, M.T.; Uanschou, C.; Chen, D.; Schlogelhofer, P. The recombinases DMC1 and RAD51 are functionally and spatially separated during meiosis in Arabidopsis. Plant Cell 2012, 24, 2058–2070. [Google Scholar] [CrossRef] [PubMed]
- Fu, R.; Wang, C.; Shen, H.; Zhang, J.; Higgins, J.D.; Liang, W. Rice OsBRCA2 Is Required for DNA Double-Strand Break Repair in Meiotic Cells. Front. Plant Sci. 2020, 11, 600820. [Google Scholar] [CrossRef]
- Li, Q.; Lau, A.; Morris, T.J.; Guo, L.; Fordyce, C.B.; Stanley, E.F. A syntaxin 1, Galpha(o), and N-type calcium channel complex at a presynaptic nerve terminal: Analysis by quantitative immunocolocalization. J. Neurosci. 2004, 24, 4070–4081. [Google Scholar] [CrossRef]
- Waadt, R.; Schmidt, L.K.; Lohse, M.; Hashimoto, K.; Bock, R.; Kudla, J. Multicolor bimolecular fluorescence complementation reveals simultaneous formation of alternative CBL/CIPK complexes in planta. Plant J. 2008, 56, 505–516. [Google Scholar] [CrossRef]
- Bart, R.; Chern, M.; Park, C.J.; Bartley, L.; Ronald, P.C. A novel system for gene silencing using siRNAs in rice leaf and stem-derived protoplasts. Plant Methods 2006, 2, 13. [Google Scholar] [CrossRef]
- Cuadrado, A.; Jouve, N. Mapping and organization of highly-repeated DNA sequences by means of simultaneous and sequential FISH and C-banding in 6x-triticale. Chromosome Res. 1994, 2, 331–338. [Google Scholar] [CrossRef]







Publisher’s Note: MDPI stays neutral with regard to jurisdictional claims in published maps and institutional affiliations. |
© 2022 by the authors. Licensee MDPI, Basel, Switzerland. This article is an open access article distributed under the terms and conditions of the Creative Commons Attribution (CC BY) license (https://creativecommons.org/licenses/by/4.0/).
Share and Cite
Liu, X.; Cao, Y.; Du, G.; Zhang, C.; Xu, M.; Cheng, Z.; Shen, Y.; Yu, H. OsRAD51 Plays a Vital Role in Promoting Homologous Recombination in Rice Meiosis. Int. J. Mol. Sci. 2022, 23, 9906. https://doi.org/10.3390/ijms23179906
Liu X, Cao Y, Du G, Zhang C, Xu M, Cheng Z, Shen Y, Yu H. OsRAD51 Plays a Vital Role in Promoting Homologous Recombination in Rice Meiosis. International Journal of Molecular Sciences. 2022; 23(17):9906. https://doi.org/10.3390/ijms23179906
Chicago/Turabian StyleLiu, Xiaofei, Yiwei Cao, Guijie Du, Chao Zhang, Meng Xu, Zhukuan Cheng, Yi Shen, and Hengxiu Yu. 2022. "OsRAD51 Plays a Vital Role in Promoting Homologous Recombination in Rice Meiosis" International Journal of Molecular Sciences 23, no. 17: 9906. https://doi.org/10.3390/ijms23179906
APA StyleLiu, X., Cao, Y., Du, G., Zhang, C., Xu, M., Cheng, Z., Shen, Y., & Yu, H. (2022). OsRAD51 Plays a Vital Role in Promoting Homologous Recombination in Rice Meiosis. International Journal of Molecular Sciences, 23(17), 9906. https://doi.org/10.3390/ijms23179906

