Multi-Omics Studies Unveil Extraciliary Functions of BBS10 and Show Metabolic Aberrations Underlying Renal Disease in Bardet–Biedl Syndrome
Abstract
1. Introduction
2. Results
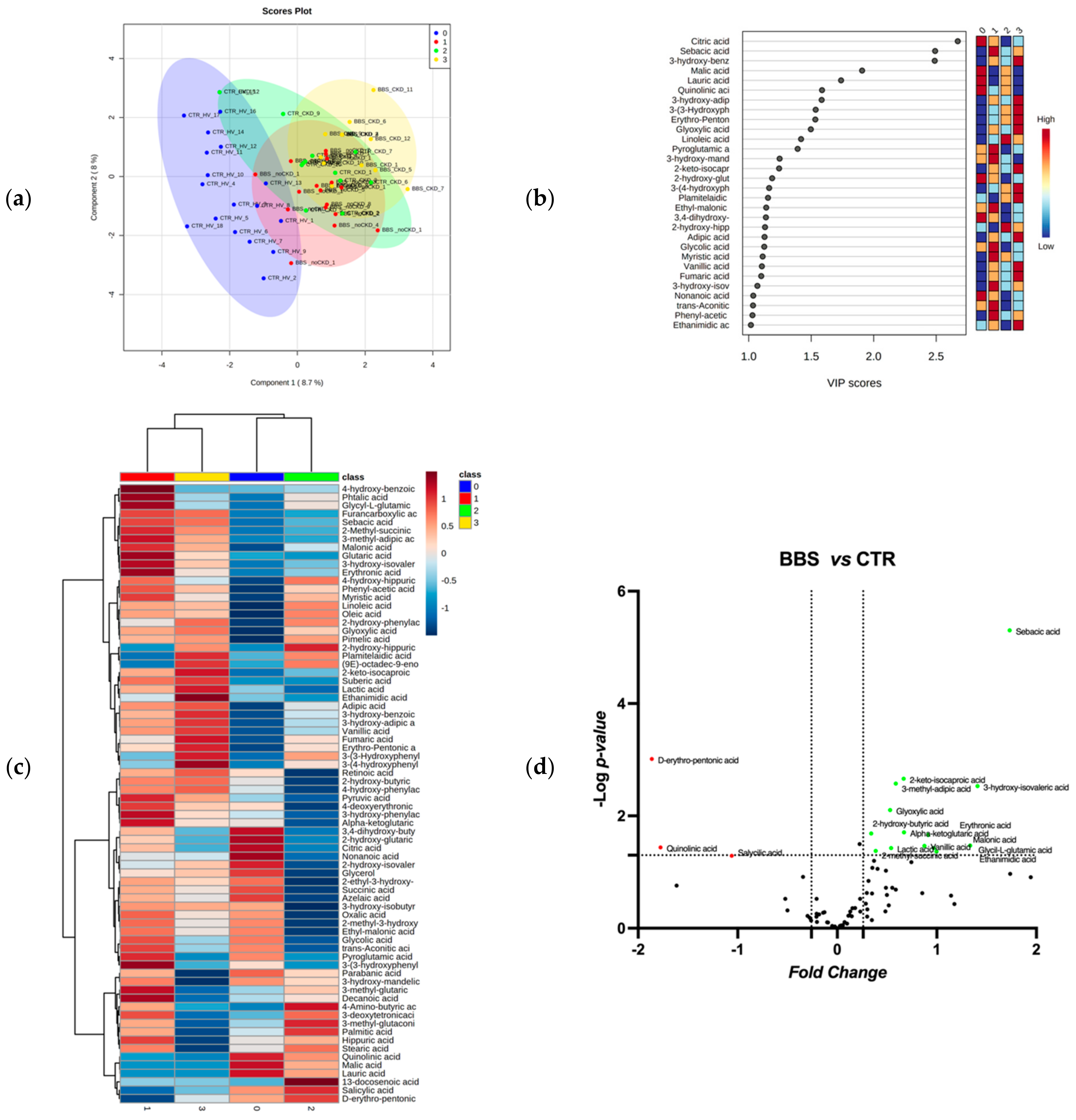
2.1. Pilot Study
2.2. Confirmation Study
2.3. In Vitro Studies
3. Discussion
4. Materials and Methods
4.1. BBS Cohort
4.2. Urine Collection and Preparation
4.3. GC-MS Analysis
4.4. Serum Collection and Preparation
4.5. Serum Lactate Measurement
4.6. Statistical Analysis
4.7. Cell Cultures and Treatments
4.8. Generation of a Cell Line Lacking Bbs10 Using CRISPR/Cas9 Technology
4.9. Generation of a Cell Line Stably Expressing BBS10 for Protein-Protein Interactions (PPIs)
4.10. Western Blot
4.11. Quantitative Real-Time PCR
4.12. Mitotic Index and Colony Formation Assay
4.13. MTT Assays
4.14. Intracellular ATP Measurement
4.15. Immunoprecipitation
4.16. Interactome Analysis
4.17. NanoLC-MS/MS Measurements
4.18. MS Raw-Files Data Processing
Supplementary Materials
Author Contributions
Funding
Institutional Review Board Statement
Informed Consent Statement
Data Availability Statement
Acknowledgments
Conflicts of Interest
References
- Zacchia, M.; Marchese, E.; Trani, E.M.; Caterino, M.; Capolongo, G.; Perna, A.; Ruoppolo, M.; Capasso, G. Proteomics and metabolomics studies exploring the pathophysiology of renal dysfunction in autosomal dominant polycystic kidney disease and other ciliopathies. Nephrol. Dial. Transplant. 2020, 35, 1853–1861. [Google Scholar] [CrossRef]
- Marchese, E.; Ruoppolo, M.; Perna, A.; Capasso, G.; Zacchia, M. Exploring Key Challenges of Understanding the Pathogenesis of Kidney Disease in Bardet-Biedl Syndrome. Kidney Int. Rep. 2020, 5, 1403–1415. [Google Scholar] [CrossRef] [PubMed]
- Caterino, M.; Zacchia, M.; Costanzo, M.; Bruno, G.; Arcaniolo, D.; Trepiccione, F.; Siciliano, R.A.; Mazzeo, M.F.; Ruoppolo, M.; Capasso, G. Urine Proteomics Revealed a Significant Correlation Between Urine-Fibronectin Abundance and Estimated-GFR Decline in Patients with Bardet-Biedl Syndrome. Kidney Blood Press. Res. 2018, 43, 389–405. [Google Scholar] [CrossRef] [PubMed]
- Forsythe, E.; Kenny, J.; Bacchelli, C.; Beales, P.L. Managing Bardet-Biedl Syndrome-Now and in the Future. Front. Pediatr. 2018, 6, 23. [Google Scholar] [CrossRef] [PubMed]
- Zacchia, M.; Zacchia, E.; Zona, E.; Capolongo, G.; Raiola, I.; Rinaldi, L.; Trepiccione, F.; Ingrosso, D.; Perna, A.; Di Iorio, V.; et al. Renal phenotype in Bardet-Biedl syndrome: A combined defect of urinary concentration and dilution is associated with defective urinary AQP2 and UMOD excretion. Am. J. Physiol. Renal Physiol. 2016, 311, F686–F694. [Google Scholar] [CrossRef]
- Zacchia, M.; Blanco, F.D.V.; Torella, A.; Raucci, R.; Blasio, G.; Onore, M.E.; Marchese, E.; Trepiccione, F.; Vitagliano, C.; Iorio, V.D.; et al. Urine concentrating defect as presenting sign of progressive renal failure in Bardet-Biedl syndrome patients. Clin. Kidney J. 2021, 14, 1545–1551. [Google Scholar] [CrossRef]
- Caterino, M.; Ruoppolo, M.; Villani, G.R.D.; Marchese, E.; Costanzo, M.; Sotgiu, G.; Dore, S.; Franconi, F.; Campesi, I. Influence of Sex on Urinary Organic Acids: A Cross-Sectional Study in Children. Int. J. Mol. Sci. 2020, 21, 582. [Google Scholar] [CrossRef]
- Caterino, M.; Costanzo, M.; Fedele, R.; Cevenini, A.; Gelzo, M.; Di Minno, A.; Andolfo, I.; Capasso, M.; Russo, R.; Annunziata, A.; et al. The Serum Metabolome of Moderate and Severe COVID-19 Patients Reflects Possible Liver Alterations Involving Carbon and Nitrogen Metabolism. Int. J. Mol. Sci. 2021, 22, 9548. [Google Scholar] [CrossRef]
- Rowe, I.; Chiaravalli, M.; Mannella, V.; Ulisse, V.; Quilici, G.; Pema, M.; Song, X.W.; Xu, H.; Mari, S.; Qian, F.; et al. Defective glucose metabolism in polycystic kidney disease identifies a new therapeutic strategy. Nat. Med. 2013, 19, 488–493. [Google Scholar] [CrossRef]
- Podrini, C.; Rowe, I.; Pagliarini, R.; Costa, A.S.H.; Chiaravalli, M.; Di Meo, I.; Kim, H.; Distefano, G.; Tiranti, V.; Qian, F.; et al. Dissection of metabolic reprogramming in polycystic kidney disease reveals coordinated rewiring of bioenergetic pathways. Commun. Biol. 2018, 1, 194. [Google Scholar] [CrossRef]
- Taylor, S.L.; Ganti, S.; Bukanov, N.O.; Chapman, A.; Fiehn, O.; Osier, M.; Kim, K.; Weiss, R.H. A metabolomics approach using juvenile cystic mice to identify urinary biomarkers and altered pathways in polycystic kidney disease. Am. J. Physiol. Renal Physiol. 2010, 298, F909–F922. [Google Scholar] [CrossRef] [PubMed]
- Hohmann, B.; Frohnert, P.P.; Kinne, R.; Baumann, K. Proximal tubular lactate transport in rat kidney: A micropuncture study. Kidney Int. 1974, 5, 261–270. [Google Scholar] [CrossRef] [PubMed][Green Version]
- Cognard, N.; Scerbo, M.J.; Obringer, C.; Yu, X.; Costa, F.; Haser, E.; Le, D.; Stoetzel, C.; Roux, M.J.; Moulin, B.; et al. Comparing the Bbs10 complete knockout phenotype with a specific renal epithelial knockout one highlights the link between renal defects and systemic inactivation in mice. Cilia 2015, 4, 10. [Google Scholar] [CrossRef] [PubMed]
- Marion, V.; Stoetzel, C.; Schlicht, D.; Messaddeq, N.; Koch, M.; Flori, E.; Danse, J.M.; Mandel, J.L.; Dollfus, H. Transient ciliogenesis involving Bardet-Biedl syndrome proteins is a fundamental characteristic of adipogenic differentiation. Proc. Natl. Acad. Sci. USA 2009, 106, 1820–1825. [Google Scholar] [CrossRef] [PubMed]
- Auricchio, R.; Galatola, M.; Cielo, D.; Amoresano, A.; Caterino, M.; De Vita, E.; Illiano, A.; Troncone, R.; Greco, L.; Ruoppolo, M. A Phospholipid Profile at 4 Months Predicts the Onset of Celiac Disease in at-Risk Infants. Sci. Rep. 2019, 9, 14303. [Google Scholar] [CrossRef]
- Bouatra, S.; Aziat, F.; Mandal, R.; Guo, A.C.; Wilson, M.R.; Knox, C.; Bjorndahl, T.C.; Krishnamurthy, R.; Saleem, F.; Liu, P.; et al. The human urine metabolome. PLoS ONE 2013, 8, e73076. [Google Scholar] [CrossRef]
- Bellomo, R. Bench-to-bedside review: Lactate and the kidney. Crit. Care 2002, 6, 322–326. [Google Scholar] [CrossRef]
- Halestrap, A.P. Monocarboxylic acid transport. Compr. Physiol. 2013, 3, 1611–1643. [Google Scholar]
- Becker, H.M.; Mohebbi, N.; Perna, A.; Ganapathy, V.; Capasso, G.; Wagner, C.A. Localization of members of MCT monocarboxylate transporter family Slc16 in the kidney and regulation during metabolic acidosis. Am. J. Physiol. Renal Physiol. 2010, 299, F141–F154. [Google Scholar] [CrossRef]
- Thirumurugan, A.; Thewles, A.; Gilbert, R.D.; Hulton, S.A.; Milford, D.V.; Lote, C.J.; Taylor, C.M. Urinary L-lactate excretion is increased in renal Fanconi syndrome. Nephrol. Dial. Transplant. 2004, 19, 1767–1773. [Google Scholar] [CrossRef]
- Touati, G.; Rigal, O.; Lombes, A.; Frachon, P.; Giraud, M.; Ogier de Baulny, H. In vivo functional investigations of lactic acid in patients with respiratory chain disorders. Arch. Dis. Child. 1997, 76, 16–21. [Google Scholar] [CrossRef] [PubMed][Green Version]
- Podrini, C.; Cassina, L.; Boletta, A. Metabolic reprogramming and the role of mitochondria in polycystic kidney disease. Cell. Signal. 2020, 67, 109495. [Google Scholar] [CrossRef] [PubMed]
- Gupta, N.; D’Acierno, M.; Zona, E.; Capasso, G.; Zacchia, M. Bardet-Biedl syndrome: The pleiotropic role of the chaperonin-like BBS6, 10, and 12 proteins. Am. J. Med. Genet. C Semin. Med. Genet. 2022, 190, 9–19. [Google Scholar] [CrossRef]
- Fransen, M.; Lismont, C.; Walton, P. The Peroxisome-Mitochondria Connection: How and Why? Int. J. Mol. Sci. 2017, 18, 1126. [Google Scholar] [CrossRef] [PubMed]
- Choi, M.E.; Ding, Y.; Kim, S.I. TGF-beta signaling via TAK1 pathway: Role in kidney fibrosis. Semin. Nephrol. 2012, 32, 244–252. [Google Scholar] [CrossRef] [PubMed]
- Hocevar, B.A.; Brown, T.L.; Howe, P.H. TGF-beta induces fibronectin synthesis through a c-Jun N-terminal kinase-dependent, Smad4-independent pathway. EMBO J. 1999, 18, 1345–1356. [Google Scholar] [CrossRef] [PubMed]
- Beales, P.L.; Elcioglu, N.; Woolf, A.S.; Parker, D.; Flinter, F.A. New criteria for improved diagnosis of Bardet-Biedl syndrome: Results of a population survey. J. Med. Genet. 1999, 36, 437–446. [Google Scholar] [CrossRef]
- Imperlini, E.; Santorelli, L.; Orru, S.; Scolamiero, E.; Ruoppolo, M.; Caterino, M. Mass Spectrometry-Based Metabolomic and Proteomic Strategies in Organic Acidemias. BioMed Res. Int. 2016, 2016, 9210408. [Google Scholar] [CrossRef]
- De Pasquale, V.; Costanzo, M.; Siciliano, R.A.; Mazzeo, M.F.; Pistorio, V.; Bianchi, L.; Marchese, E.; Ruoppolo, M.; Pavone, L.M.; Caterino, M. Proteomic Analysis of Mucopolysaccharidosis IIIB Mouse Brain. Biomolecules 2020, 10, 355. [Google Scholar] [CrossRef]
- Scolamiero, E.; Cozzolino, C.; Albano, L.; Ansalone, A.; Caterino, M.; Corbo, G.; di Girolamo, M.G.; Di Stefano, C.; Durante, A.; Franzese, G.; et al. Targeted metabolomics in the expanded newborn screening for inborn errors of metabolism. Mol. Biosyst. 2015, 11, 1525–1535. [Google Scholar] [CrossRef]
- Giacco, A.; Delli Paoli, G.; Senese, R.; Cioffi, F.; Silvestri, E.; Moreno, M.; Ruoppolo, M.; Caterino, M.; Costanzo, M.; Lombardi, A.; et al. The saturation degree of fatty acids and their derived acylcarnitines determines the direct effect of metabolically active thyroid hormones on insulin sensitivity in skeletal muscle cells. FASEB J. 2019, 33, 1811–1823. [Google Scholar] [CrossRef] [PubMed]
- Costanzo, M.; Caterino, M.; Cevenini, A.; Jung, V.; Chhuon, C.; Lipecka, J.; Fedele, R.; Guerrera, I.C.; Ruoppolo, M. Proteomics Reveals that Methylmalonyl-CoA Mutase Modulates Cell Architecture and Increases Susceptibility to Stress. Int. J. Mol. Sci. 2020, 21, 4998. [Google Scholar] [CrossRef] [PubMed]
- Capobianco, V.; Caterino, M.; Iaffaldano, L.; Nardelli, C.; Sirico, A.; Del Vecchio, L.; Martinelli, P.; Pastore, L.; Pucci, P.; Sacchetti, L. Proteome analysis of human amniotic mesenchymal stem cells (hA-MSCs) reveals impaired antioxidant ability, cytoskeleton and metabolic functionality in maternal obesity. Sci. Rep. 2016, 6, 25270. [Google Scholar] [CrossRef] [PubMed]
- De Pasquale, V.; Caterino, M.; Costanzo, M.; Fedele, R.; Ruoppolo, M.; Pavone, L.M. Targeted Metabolomic Analysis of a Mucopolysaccharidosis IIIB Mouse Model Reveals an Imbalance of Branched-Chain Amino Acid and Fatty Acid Metabolism. Int. J. Mol. Sci. 2020, 21, 4211. [Google Scholar] [CrossRef]





| Features | BBS Patients (n = 14) | Controls (n = 20) | p |
|---|---|---|---|
| Age (years) | 28.8 ± 6.6 | 32.2 ± 5.5 | 0.11 |
| Gender (M) | 7/14 | 10/20 | - |
| eGFR (ml/min/1.73 m2) | 99.4 ± 24.5 | 101.3 ± 11.23 | 0.08 |
| BMI (kg/m2) | 30.8 ± 6.5 | 27.59 ± 5.5 | 0.08 |
| SBP (mmHg) | 111.3 ± 11.9 | 115.8 ± 9.4 | 0.2 |
| DBP (mmHg) | 80.1 ± 7.3 | 77.0 ± 4.4 | 0.2 |
| Retinal dystrophy | Present in 13 out of 14 | - | |
| Learning disabilities | Present in 9 out of 14 | - | |
| Polydactyly | Present in 10 out of 14 | - |
| Features | BBS Patients (n = 14) | Controls (n = 20) | p |
|---|---|---|---|
| Lactic acid | 18.41 ± 2.22 | 10.29 ± 0.49 | 0.000198 |
| β-lactic acid | 1.68 ± 0.39 | 0.95 ± 0.09 | 0.037841 |
| Pyruvic acid | 8.50 ± 0.75 | 6.02 ± 0.43 | 0.004451 |
| 3-Hydroxyisobutyric acid | 6.99 ± 0.79 | 4.16 ± 0.40 | 0.001547 |
| 2-Ethyl-3-hydroxypropionic acid | 3.35 ± 0.57 | 1.44 ± 0.25 | 0.001746 |
| Ethylmalonic acid | 4.70 ± 0.50 | 2.99 ± 0.39 | 0.009981 |
| Succinic acid | 15.31 ± 0.90 | 11.90 ± 0.50 | 0.001210 |
| Fumaric acid | 0.80 ± 0.07 | 0.58 ± 0.04 | 0.006470 |
| Erythro-pentonic acid | 1.93 ± 0.08 | 1.55 ± 0.07 | 0.001386 |
| Erythronic acid | 1.16 ± 0.08 | 0.93 ± 0.06 | 0.027748 |
| 2 Hydroxyglutaric acid | 1.91 ± 0.27 | 1.29 ± 0.10 | 0.022481 |
| 4 Hydroxyphenilacetic acid | 8.79 ± 1.79 | 5.33 ± 0.93 | |
| Quinolinic acid | 0.51 ± 0.08 | 0.30 ± 0.02 | 0.004988 |
| Retinoic acid | 2.12 ± 0.25 | 1.45 ± 0.10 | 0.010155 |
| 4 Hydroxyphenilactic acid | 1.20 ± 0.20 | 0.79 ± 0.15 | |
| Palmitic acid | 40.15 ± 3.53 | 55.33 ± 3.81 | 0.008682 |
| Palmitelaidic acid | 1.54 ± 0.21 | 2.26 ± 0.17 | 0.010924 |
| Oleic acid | 19.91 ± 2.08 | 28.67 ± 2.17 | 0.008521 |
| (E)-trans 9 Octadecenoic acid | 5.51 ± 0.79 | 9.34 ± 0.87 | 0.003948 |
| Stearic acid | 45.68 ± 4.37 | 70.00 ± 4.96 | 0.001448 |
| Features | BBS Patients (n = 14) | Controls (n = 20) | p |
|---|---|---|---|
| Plasma | |||
| Na+ (mEq/L) | 140.5 ± 1.9 1 | 140.6 ± 1.7 | 0.86 |
| K+ (mEq/L) | 4.1 ± 0.2 | 4.6 ± 0.3 | 0.8 |
| Phosphate (mg/dL) | 3.7 ± 0.6 | 3.9 ± 0.3 | 0.42 |
| Uric acid (mg/dL) | 5.5 ± 1.5 | 3.9 ± 0.9 | 0.25 |
| Urine | |||
| Ca++/creatinine ratio | 0.08 ± 0.04 | 0.09 ± 0.04 | 0.6 |
| Glycosuria | neg | neg | |
| FeUA(%) | 5.6 ± 4.13 | 6.0 ± 1.3 | 0.3 |
| FePO4(%) | 11.9 ± 4.4 | 12.1 ± 6.6 | 0.9 |
| TmP/GFR | 1.14 ± 0.3 | 1.10 ± 0.3 | 0.8 |
| Amino-acids | |||
| Taurine | 77.7 ± 46 | 65.6 ± 39 | 0.44 |
| Aspartic acid | 4.08 ± 8.8 | 0.54 ± 39 | 0.09 |
| Threonine | 15.5 ± 8.6 | 17.04 ± 10.6 | 0.69 |
| Serine | 37.75 ± 19 | 36.05 ± 17.4 | 0.81 |
| Asparagine | 17.9 ± 14.8 | 15.9 ± 8.6 | 0.63 |
| Glutamic acid | 0.17 ± 0.55 | 1.19 ± 0.85 | 0.001 * |
| Glutamine | 38.25 ± 13.3 | 42.7 ± 20.4 | 0.53 |
| Proline | 4.6 ± 15.5 | 0.54 ± 2.4 | 0.27 |
| Glycine | 112 ± 123.01 | 118 ± 55.5 | 0.84 |
| Alanine | 38.4 ± 37.4 | 25.3 ± 15.1 | 0.19 |
| Valine | 3.33 ± 1.8 | 3.49 ± 1.6 | 0.80 |
| Cystine | 12.8 ± 19.1 | 7.70 | 0.28 |
| Methionine | 4.58 ± 2.2 | 5.45 ± 2.6 | 0.34 |
| Leucine | 7.08 ± 5.4 | 6.11 ± 6.5 | 0.12 |
| Tyrosine | 17.58 ± 8.5 | 12.93 ± 7.2 | 0.11 |
| Phenylalanine | 9.83 ± 3.7 | 7.58 ± 2.7 | 0.11 |
| Ornithine | 2.92 ± 6.4 | 1.75 ± 2.07 | 0.47 |
| Citrulline | 1.5 ± 2.4 | Undetectable | |
| Lysine | 66.50 ± 80.0 | 44.08 ± 36.7 | 0.28 |
| Histidine | 91.33 ± 74.6 | 65.04 ± 20.1 | 0.30 |
| Tryptophan | undetectable | undetectable | |
| Arginine | 1.58 ± 4.3 | 0.9 ± 1.13 | 0.44 |
| Features | BBS_noCKD eGFR > 90 mL/min/1.73 m2 (n = 18) | CTR_HV (Healthy Volunteers) (n = 18) | p (BBS no_CKD vs. ctr_hv) | BBS_CKD eGFR > 90 mL/min/1.73 m2 (n = 13) | CTR_CKD (Healthy Volunteers) (n = 13) | p (BBS no_CKD vs. ctr_hv) |
|---|---|---|---|---|---|---|
| Age (mean ± SD) | 26.05 ± 7.1 | 30 ± 7 | ns | 32.92 ± 9.8 | 34.21 ± 12 | ns |
| Gender (F) | 12/18 | 8/17 | 5/13 | 8/13 | ||
| eGFR (ml/min/1.73 m2) | 116.6 ± 13 | 98.4 ± 5.7 | ns | 49.9 ± 24 | 39 ± 22 | ns |
| BMI (kg/m2) | 30.5 ± 5.3 | 27.5 ± 3.7 | ns | 35.8 ± 9.3 | 32.7 ± 5.4 | ns |
| Retinal dystrophy | 18/18 | - | 13/13 | - |
| β2 Microglobin | GGTCTTTCTGGTGCTTGTTCT | TATGTTCGGCTTCCCATTCTC |
|---|---|---|
| Polr2a | GGATGAATTGAAGCGGATGTC | CACTCGGTCATGTTTCCTGC |
| Bbs10 | CAAGTGTTGTGTACGAAGCC | CACACGCCACTATCATCCTG |
| Ldha1 | GTGGAGTGGTGTGAATGTTG | TCACCTCGTAGGCACTGTCC |
| Hk-1 | GCCGCCATTGAAACGGATAAG | TGCTGGACCGATACGCAGTC |
| Pdk1 | GGCGGCTTTGTGATTTGTAT | ACCTGAATCGGGGGATAAAC |
| Pkm2 | TGTCTGGAGAAACAGCCAAG | TCCTCGAATAGCTGCAAGTG |
| Glut-1 | GTCGGCCTCTTTGTTAATCG | CACATACATGGGCACAAAGC |
| Cpt1 | GGTCTTCTCGGGTCGAAAGC | TCCTCCCACCAGTCACTCAC |
| Cpt2 | CAATGAGGAAACCCTGAGGA | GATCCTTCATCGGGAAGTCA |
| Acox1 | CTTGGATGGTAGTCCGGAGA | TGGCTTCGAGTGAGGAAGTT |
Publisher’s Note: MDPI stays neutral with regard to jurisdictional claims in published maps and institutional affiliations. |
© 2022 by the authors. Licensee MDPI, Basel, Switzerland. This article is an open access article distributed under the terms and conditions of the Creative Commons Attribution (CC BY) license (https://creativecommons.org/licenses/by/4.0/).
Share and Cite
Marchese, E.; Caterino, M.; Fedele, R.; Pirozzi, F.; Cevenini, A.; Gupta, N.; Ingrosso, D.; Perna, A.; Capasso, G.; Ruoppolo, M.; et al. Multi-Omics Studies Unveil Extraciliary Functions of BBS10 and Show Metabolic Aberrations Underlying Renal Disease in Bardet–Biedl Syndrome. Int. J. Mol. Sci. 2022, 23, 9420. https://doi.org/10.3390/ijms23169420
Marchese E, Caterino M, Fedele R, Pirozzi F, Cevenini A, Gupta N, Ingrosso D, Perna A, Capasso G, Ruoppolo M, et al. Multi-Omics Studies Unveil Extraciliary Functions of BBS10 and Show Metabolic Aberrations Underlying Renal Disease in Bardet–Biedl Syndrome. International Journal of Molecular Sciences. 2022; 23(16):9420. https://doi.org/10.3390/ijms23169420
Chicago/Turabian StyleMarchese, Emanuela, Marianna Caterino, Roberta Fedele, Francesca Pirozzi, Armando Cevenini, Neha Gupta, Diego Ingrosso, Alessandra Perna, Giovambattista Capasso, Margherita Ruoppolo, and et al. 2022. "Multi-Omics Studies Unveil Extraciliary Functions of BBS10 and Show Metabolic Aberrations Underlying Renal Disease in Bardet–Biedl Syndrome" International Journal of Molecular Sciences 23, no. 16: 9420. https://doi.org/10.3390/ijms23169420
APA StyleMarchese, E., Caterino, M., Fedele, R., Pirozzi, F., Cevenini, A., Gupta, N., Ingrosso, D., Perna, A., Capasso, G., Ruoppolo, M., & Zacchia, M. (2022). Multi-Omics Studies Unveil Extraciliary Functions of BBS10 and Show Metabolic Aberrations Underlying Renal Disease in Bardet–Biedl Syndrome. International Journal of Molecular Sciences, 23(16), 9420. https://doi.org/10.3390/ijms23169420

