Dynamic Alteration Profile and New Role of RNA m6A Methylation in Replicative and H2O2-Induced Premature Senescence of Human Embryonic Lung Fibroblasts
Abstract
:1. Introduction
2. Results
2.1. Accumulating Oxidative Stress Induces Cellular Senescence
2.2. Global m6A Profile of Senescent Cells Is Modulated by Oxidative Stress
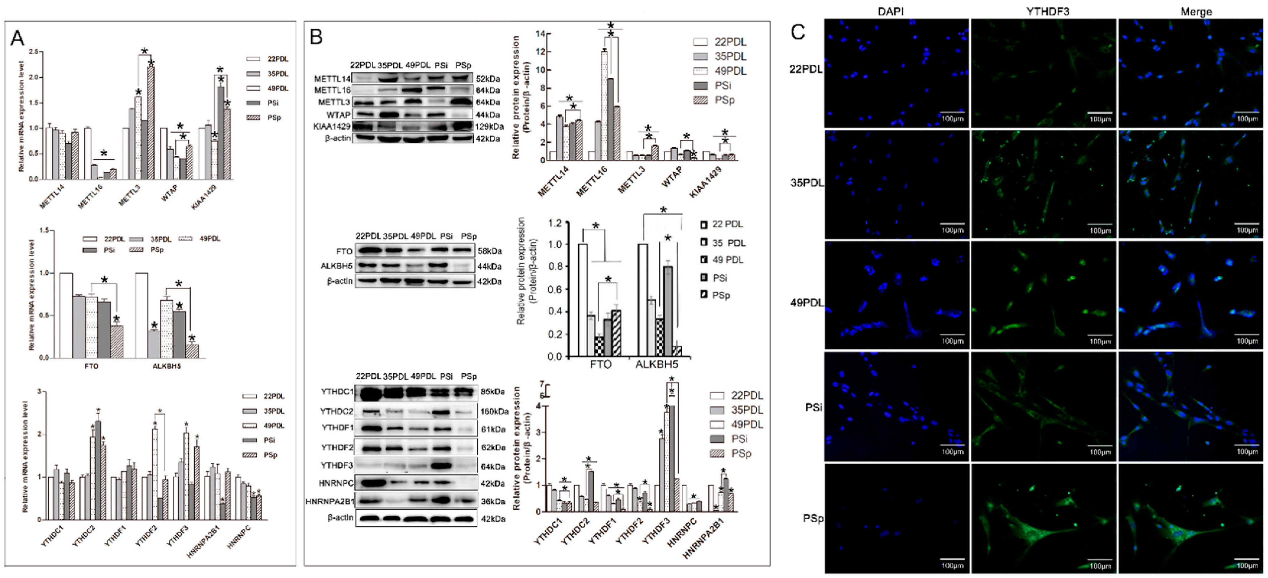
2.3. Oxidative Stress Affects the m6A-Methylation-Modulated System during Premature Senescence
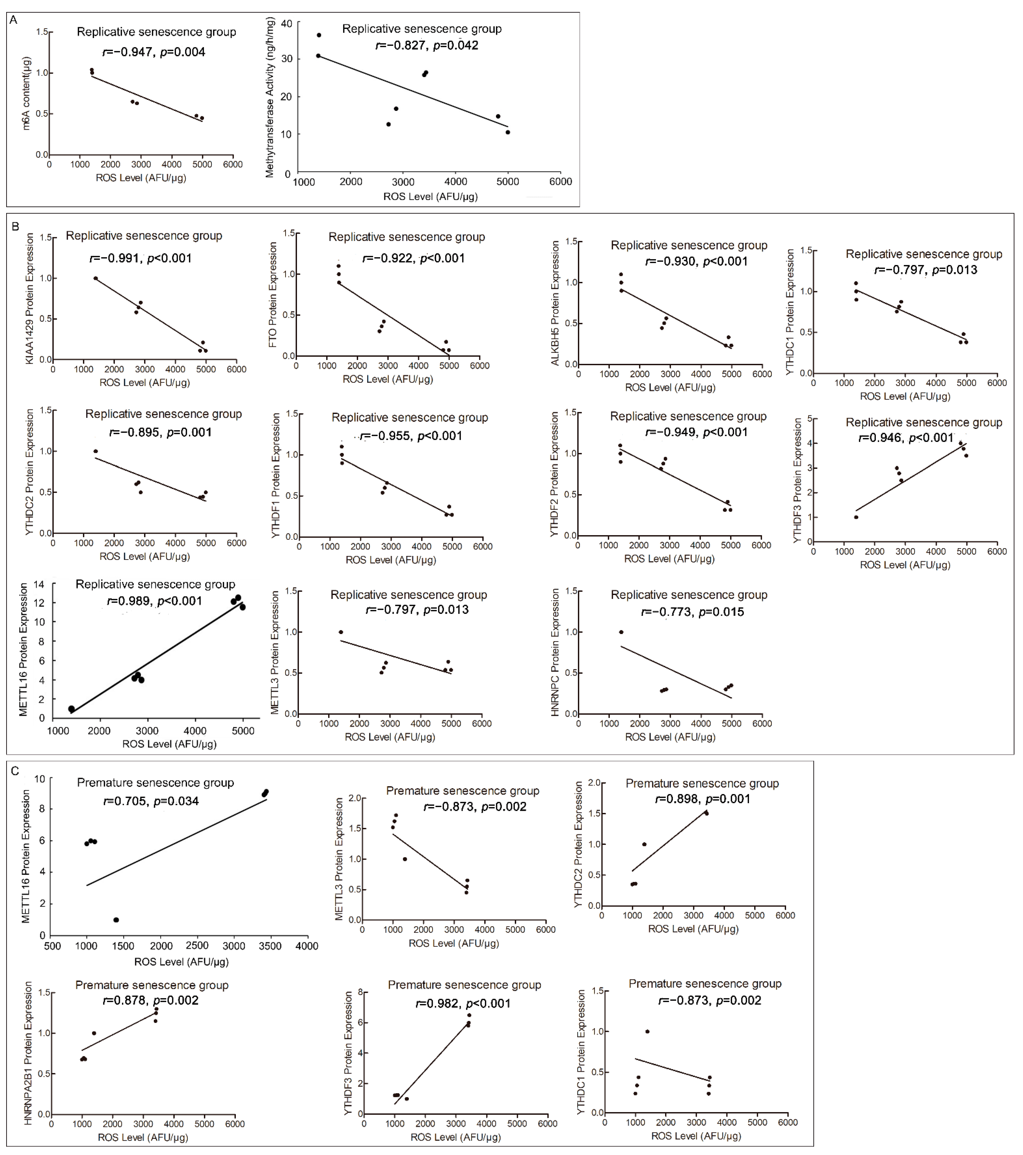
2.4. Cellular ROS Level Is Connected with m6A RNA Methylation Profile
2.5. The m6A Modification Regulates Its Targeted Genes Related to Senescence
3. Discussion
4. Materials and Methods
4.1. Cell Culture and H2O2 Treatment
4.2. SA-β-Galactosidase Staining
4.3. Measurement of Total ROS in Cells
4.4. Real-Time RT-PCR for mRNA Level
4.5. Western Blot for Protein Level
4.6. Global RNA m6A Content Quantification
4.7. The Activity of m6A-Modification-Related Enzymes
4.8. MeRIP-qPCR for m6A Modification Abundance of Aging-Related Gene
4.9. Protein–Protein Interaction (PPI) Network
4.10. Statistical Analysis
Supplementary Materials
Author Contributions
Funding
Institutional Review Board Statement
Informed Consent Statement
Data Availability Statement
Acknowledgments
Conflicts of Interest
Abbreviations
References
- Sacco, A.; Belloni, L.; Latella, L. From Development to Aging: The Path to Cellular Senescence. Antioxid. Redox Signal. 2021, 34, 294–307. [Google Scholar] [CrossRef] [PubMed]
- Hayflick, L.; Moorhead, P.S. The serial cultivation of human diploid cell strains. Exp. Cell Res. 1961, 25, 585–621. [Google Scholar] [CrossRef]
- Zhu, X.; Chen, Z.; Shen, W.; Huang, G.; Sedivy, J.M.; Wang, H.; Ju, Z. Inflammation, epigenetics, and metabolism converge to cell senescence and ageing: The regulation and intervention. Signal Transduct. Target. Ther. 2021, 6, 245. [Google Scholar] [CrossRef]
- Ma, H.; Li, R.; Zhang, Z.; Tong, T. mRNA level of alpha-2-macroglobulin as an aging biomarker of human fibroblasts in culture. Exp. Gerontol. 2004, 39, 415–421. [Google Scholar] [CrossRef] [PubMed]
- Caldini, R.; Chevanne, M.; Mocali, A.; Tombaccini, D.; Paoletti, F. Premature induction of aging in sublethally H2O2-treated young MRC5 fibroblasts correlates with increased glutathione peroxidase levels and resistance to DNA breakage. Mech. Ageing Dev. 1998, 105, 137–150. [Google Scholar] [CrossRef]
- Rahal, A.; Kumar, A.; Singh, V.; Yadav, B.; Tiwari, R.; Chakraborty, S.; Dhama, K. Oxidative stress, prooxidants, and antioxidants: The interplay. BioMed Res. Int. 2014, 2014, 761264. [Google Scholar] [CrossRef]
- Sies, H. Hydrogen peroxide as a central redox signaling molecule in physiological oxidative stress: Oxidative eustress. Redox Biol. 2017, 11, 613–619. [Google Scholar] [CrossRef]
- Sies, H. Role of metabolic H2O2 generation: Redox signaling and oxidative stress. J. Biol. Chem. 2014, 289, 8735–8741. [Google Scholar] [CrossRef]
- Wu, Z.; Wang, H.; Fang, S.; Xu, C. Roles of endoplasmic reticulum stress and autophagy on H2O2-induced oxidative stress injury in HepG2 cells. Mol. Med. Rep. 2018, 18, 4163–4174. [Google Scholar] [CrossRef]
- Gu, X.L. MicroRNA-124 prevents H2O2-induced apoptosis and oxidative stress in human lens epithelial cells via inhibition of the NF-κB signaling pathway. Pharmacology 2018, 102, 213–222. [Google Scholar] [CrossRef]
- Zheng, Z.; Wang, M.; Cheng, C.; Liu, D.; Wu, L.; Zhu, J.; Qian, X. Ginsenoside Rb1 reduces H2O2-induced HUVEC dysfunction by stimulating the sirtuin-1/AMP-activated protein kinase pathway. Mol. Med. Rep. 2020, 22, 247–256. [Google Scholar] [CrossRef] [PubMed]
- Frye, M.; Harada, B.T.; Behm, M.; He, C. RNA modifications modulate gene expression during development. Science 2018, 361, 1346–1349. [Google Scholar] [CrossRef] [PubMed]
- Roignant, J.Y.; Soller, M. m(6)A in mRNA: An ancient mechanism for fine-tuning gene expression. Trends Genet. 2017, 33, 380–390. [Google Scholar] [CrossRef] [PubMed]
- Wei, C.M.; Gershowitz, A.; Moss, B. Methylated nucleotides block 5′ terminus of HeLa cell messenger RNA. Cell 1975, 4, 379–386. [Google Scholar] [CrossRef]
- Wang, S.; Sun, C.; Li, J.; Zhang, E.; Ma, Z.; Xu, W.; Li, H.; Qiu, M.; Xu, Y.; Xia, W.; et al. Roles of RNA methylation by means of N(6)-methyladenosine (m(6)A) in human cancers. Cancer Lett. 2017, 408, 112–120. [Google Scholar] [CrossRef]
- Roundtree, I.A.; Evans, M.E.; Pan, T.; He, C. Dynamic RNA modifications in gene expression regulation. Cell 2017, 169, 1187–1200. [Google Scholar] [CrossRef]
- Fu, Y.; Dominissini, D.; Rechavi, G.; He, C. Gene expression regulation mediated through reversible m⁶A RNA methylation. Nat. Rev. Genet. 2014, 15, 293–306. [Google Scholar] [CrossRef]
- Shafik, A.M.; Zhang, F.; Guo, Z.; Dai, Q.; Pajdzik, K.; Li, Y.; Kang, Y.; Yao, B.; Wu, H.; He, C.; et al. N6-methyladenosine dynamics in neurodevelopment and aging, and its potential role in Alzheimer’s disease. Genome Biol. 2021, 22, 17. [Google Scholar] [CrossRef]
- Chen, X.; Gong, W.; Shao, X.; Shi, T.; Zhang, L.; Dong, J.; Shi, Y.; Shen, S.; Qin, J.; Jiang, Q.; et al. METTL3-mediated m(6)A modification of ATG7 regulates autophagy-GATA4 axis to promote cellular senescence and osteoarthritis progression. Ann. Rheum. Dis. 2022, 81, 87–99. [Google Scholar] [CrossRef]
- Wang, Y.; Gao, J.; Wu, F.; Lai, C.; Li, Y.; Zhang, G.; Peng, X.; Yu, S.; Yang, J.; Wang, W.; et al. Biological and epigenetic alterations of mitochondria involved in cellular replicative and hydrogen peroxide-induced premature senescence of human embryonic lung fibroblasts. Ecotoxicol. Env. Saf. 2021, 216, 112204. [Google Scholar] [CrossRef]
- Shi, H.; Wang, X.; Lu, Z.; Zhao, B.S.; Ma, H.; Hsu, P.J.; Liu, C.; He, C. YTHDF3 facilitates translation and decay of N(6)-methyladenosine-modified RNA. Cell Res. 2017, 27, 315–328. [Google Scholar] [CrossRef] [PubMed]
- Bernadotte, A.; Mikhelson, V.M.; Spivak, I.M. Markers of cellular senescence. Telomere shortening as a marker of cellular senescence. Aging 2016, 8, 3–11. [Google Scholar] [CrossRef] [PubMed]
- Liochev, S.I. Reactive oxygen species and the free radical theory of aging. Free Radic. Biol. Med. 2013, 60, 1–4. [Google Scholar] [CrossRef] [PubMed]
- Wongpaiboonwattana, W.; Tosukhowong, P.; Dissayabutra, T.; Mutirangura, A.; Boonla, C. Oxidative stress induces hypomethylation of LINE-1 and hypermethylation of the RUNX3 promoter in a bladder cancer cell line. Asian Pac. J. Cancer Prev. 2013, 14, 3773–3778. [Google Scholar] [CrossRef]
- Wang, Y.; Wu, W.; Yao, C.; Lou, J.; Chen, R.; Jin, L.; Wu, N.; Gao, M.; Song, P.; Tan, Y.; et al. Elevated tissue Cr levels, increased plasma oxidative markers, and global hypomethylation of blood DNA in male sprague-dawley rats exposed to potassium dichromate in drinking water. Environ. Toxicol. 2016, 31, 1080–1090. [Google Scholar] [CrossRef]
- Yu, F.; Wei, J.; Cui, X.; Yu, C.; Ni, W.; Bungert, J.; Wu, L.; He, C.; Qian, Z. Post-translational modification of RNA m6A demethylase ALKBH5 regulates ROS-induced DNA damage response. Nucleic Acids Res. 2021, 49, 5779–5797. [Google Scholar] [CrossRef]
- Pendleton, K.E.; Chen, B.; Liu, K.; Hunter, O.V.; Xie, Y.; Tu, B.P.; Conrad, N.K. The U6 snRNA m(6)A methyltransferase METTL16 regulates SAM synthetase intron retention. Cell 2017, 169, 824–835.e14. [Google Scholar] [CrossRef]
- Ruszkowska, A.; Ruszkowski, M.; Dauter, Z.; Brown, J.A. Structural insights into the RNA methyltransferase domain of METTL16. Sci. Rep. 2018, 8, 5311. [Google Scholar] [CrossRef]
- Lence, T.; Paolantoni, C.; Worpenberg, L.; Roignant, J.Y. Mechanistic insights into m(6)A RNA enzymes. Biochim. Biophys. Acta Gene Regul. Mech. 2019, 1862, 222–229. [Google Scholar] [CrossRef]
- Wang, P.; Doxtader, K.A.; Nam, Y. Structural basis for cooperative function of mettl3 and mettl14 methyltransferases. Mol. Cell 2016, 63, 306–317. [Google Scholar] [CrossRef]
- Iyer, L.M.; Zhang, D.; Aravind, L. Adenine methylation in eukaryotes: Apprehending the complex evolutionary history and functional potential of an epigenetic modification. Bioessays 2016, 38, 27–40. [Google Scholar] [CrossRef] [PubMed]
- Liu, J.; Yue, Y.; Han, D.; Wang, X.; Fu, Y.; Zhang, L.; Jia, G.; Yu, M.; Lu, Z.; Deng, X.; et al. A METTL3-METTL14 complex mediates mammalian nuclear RNA N6-adenosine methylation. Nat. Chem. Biol. 2014, 10, 93–95. [Google Scholar] [CrossRef] [PubMed]
- Ping, X.L.; Sun, B.F.; Wang, L.; Xiao, W.; Yang, X.; Wang, W.J.; Adhikari, S.; Shi, Y.; Lv, Y.; Chen, Y.S.; et al. Mammalian WTAP is a regulatory subunit of the RNA N6-methyladenosine methyltransferase. Cell Res. 2014, 24, 177–189. [Google Scholar] [CrossRef] [PubMed]
- Dominissini, D.; Moshitch-Moshkovitz, S.; Schwartz, S.; Salmon-Divon, M.; Ungar, L.; Osenberg, S.; Cesarkas, K.; Jacob-Hirsch, J.; Amariglio, N.; Kupiec, M.; et al. Topology of the human and mouse m6A RNA methylomes revealed by m6A-seq. Nature 2012, 485, 201–206. [Google Scholar] [CrossRef]
- Meyer, K.D.; Saletore, Y.; Zumbo, P.; Elemento, O.; Mason, C.E.; Jaffrey, S.R. Comprehensive analysis of mRNA methylation reveals enrichment in 3′ UTRs and near stop codons. Cell 2012, 149, 1635–1646. [Google Scholar] [CrossRef]
- Martins, R.; Lithgow, G.J.; Link, W. Long live FOXO: Unraveling the role of FOXO proteins in aging and longevity. Aging Cell 2016, 15, 196–207. [Google Scholar] [CrossRef] [PubMed]
- Anderson, R.M.; Bitterman, K.J.; Wood, J.G.; Medvedik, O.; Sinclair, D.A. Nicotinamide and PNC1 govern lifespan extension by calorie restriction in Saccharomyces cerevisiae. Nature 2003, 423, 181–185. [Google Scholar] [CrossRef]
- Chen, J.; Wang, A.; Chen, Q. SirT3 and p53 deacetylation in aging and cancer. J. Cell Physiol. 2017, 232, 2308–2311. [Google Scholar] [CrossRef]
- White, M.F. IRS2 integrates insulin/IGF1 signalling with metabolism, neurodegeneration and longevity. Diabetes Obes. Metab. 2014, 16 (Suppl. 1), 4–15. [Google Scholar] [CrossRef]
- Yao, S.; Fan, L.Y.; Lam, E.W. The FOXO3-FOXM1 axis: A key cancer drug target and a modulator of cancer drug resistance. Semin. Cancer Biol. 2018, 50, 77–89. [Google Scholar] [CrossRef]
- Liu, H.; Flores, M.A.; Meng, J.; Zhang, L.; Zhao, X.; Rao, M.K.; Chen, Y.; Huang, Y. MeT-DB: A database of transcriptome methylation in mammalian cells. Nucleic Acids Res. 2015, 43, D197–D203. [Google Scholar] [CrossRef] [PubMed]






| Primer Name | Forward (5′-3′) | Reverse (5′-3′) | 
|---|---|---|
| Methyltransferases | ||
| METTL16 | TGGAGCAACCTTGAATGGCTGG | CCATCAGGAGTGTCTTCTGTGG | 
| METTL14 | CTGAAAGTGCCGACAGCATTGG | CTCTCCTTCATCCAGATACTTACG | 
| METTL3 | CTATCTCCTGGCACTCGCAAGA | GCTTGAACCGTGCAACCACATC | 
| WTAP | GCAACAACAGCAGGAGTCTGCA | CTGCTGGACTTGCTTGAGGTAC | 
| KIAA1429 | TGACCTTGCCTCACCAACTGCA | AGCAACCTGGTGGTTTGGCTAG | 
| Demethylases | ||
| FTO | CCAGAACCTGAGGAGAGAATGG | CGATGTCTGTGAGGTCAAACGG | 
| ALKBH5 | CCAGCTATGCTTCAGATCGCCT | GGTTCTCTTCCTTGTCCATCTCC | 
| Binding proteins | ||
| YTHDF1 | CAAGCACACAACCTCCATCTTCG | GTAAGAAACTGGTTCGCCCTCAT | 
| YTHDF2 | TAGCCAGCTACAAGCACACCAC | CAACCGTTGCTGCAGTCTGTGT | 
| YTHDF3 | GCTACTTTCAAGCATACCACCTC | ACAGGACATCTTCATACGGTTATTG | 
| HNRNPA2B1 | CAGCAACCTTCTAACTACGGTCC | CACTGCCTCCTGGACCATAGTT | 
| HNRNPC | TGGGCTGCTCTGTTCATAAGGG | CTCGGTTCACTTTTGGCTCTGC | 
| YTHDC1 | TCAGGAGTTCGCCGAGATGTGT | AGGATGGTGTGGAGGTTGTTCC | 
| YTHDC2 | GAAAGCTCCTGAACCTCCACCA | GGTTCTACTGGCAAGTCAGCCA | 
| Aging-related genes | ||
| E2F3 | AGCGGTCATCAGTACCTCTCAG | TGGTGAGCAGACCAAGAGACGT | 
| FOXO1 | CTACGAGTGGATGGTCAAGAGC | TCTACGAGTGGATGGTGCGTTG | 
| IRS2 | CCTGCCCCCTGCCAACACCT | TGTGACATCCTGGTGATAAAGCC | 
| MST1 | CTGTGTAGCAGACATCTGGTCC | CTGGTTTTCGGAATGTGGGAGG | 
| SIRT3 | CCCTGGAAACTACAAGCCCAAC | GCAGAGGCAAAGGTTCCATGAG | 
| ADCY9 | CTCAAAACGGCTGCCAAGACGA | GAGAAGTCTGACTGTTGGTGAGC | 
| PRKACB | GCAGTGGATTGGTGGGCATTAG | ACTGAAGTGGGATGGGAATCGG | 
| CREB1 | GACCACTGATGGACAGCAGATC | GAGGATGCCATAACAACTCCAGG | 
| PER2 | AGCTGCTTGGACAGCGTCATCA | CCTTCCGCTTATCACTGGACCT | 
| Reference gene | ||
| GAPDH | GTCTCCTCTGACTTCAACAGCG | ACCACCCTGTTGCTGTAGCCAA | 
| Primer Name | Forward (5′-3′) | Reverse (5′-3′) | 
|---|---|---|
| SIRT3 (3′UTR) | GACCAACATGCTAGAAGTGCGG | AAGCTCGGCATCTGTTGGTTAC | 
| FOXO1 (3′UTR) | TGGCACACATACCCAGTCTCTG | TGCGCTATGGTGACCTGTTGTA | 
| E2F3 (3′UTR) | AAACCTTTCTCCTCTGGCCTCC | CAGGGGAGGCAGTAAGTTCACA | 
| IRS2 (3′UTR) | TGGGAGCAAGGTTGGAGGAAAT | ACACCAAACGGCTTCAGTGAAC | 
| MST1 (CDS) | CTGTGAGAGCAGTGGGTGATGA | TGGAGTCTGAATGCCTAGCCAG | 
| Publisher’s Note: MDPI stays neutral with regard to jurisdictional claims in published maps and institutional affiliations. | 
© 2022 by the authors. Licensee MDPI, Basel, Switzerland. This article is an open access article distributed under the terms and conditions of the Creative Commons Attribution (CC BY) license (https://creativecommons.org/licenses/by/4.0/).
Share and Cite
Wu, F.; Zhang, L.; Lai, C.; Peng, X.; Yu, S.; Zhou, C.; Zhang, B.; Zhang, W. Dynamic Alteration Profile and New Role of RNA m6A Methylation in Replicative and H2O2-Induced Premature Senescence of Human Embryonic Lung Fibroblasts. Int. J. Mol. Sci. 2022, 23, 9271. https://doi.org/10.3390/ijms23169271
Wu F, Zhang L, Lai C, Peng X, Yu S, Zhou C, Zhang B, Zhang W. Dynamic Alteration Profile and New Role of RNA m6A Methylation in Replicative and H2O2-Induced Premature Senescence of Human Embryonic Lung Fibroblasts. International Journal of Molecular Sciences. 2022; 23(16):9271. https://doi.org/10.3390/ijms23169271
Chicago/Turabian StyleWu, Fan, Luyun Zhang, Caiyun Lai, Xinyue Peng, Susu Yu, Cheng Zhou, Bo Zhang, and Wenjuan Zhang. 2022. "Dynamic Alteration Profile and New Role of RNA m6A Methylation in Replicative and H2O2-Induced Premature Senescence of Human Embryonic Lung Fibroblasts" International Journal of Molecular Sciences 23, no. 16: 9271. https://doi.org/10.3390/ijms23169271
APA StyleWu, F., Zhang, L., Lai, C., Peng, X., Yu, S., Zhou, C., Zhang, B., & Zhang, W. (2022). Dynamic Alteration Profile and New Role of RNA m6A Methylation in Replicative and H2O2-Induced Premature Senescence of Human Embryonic Lung Fibroblasts. International Journal of Molecular Sciences, 23(16), 9271. https://doi.org/10.3390/ijms23169271
 
         
                                                

 
       