Protective Effect of Escitalopram on Hepatocellular Carcinoma by Inducing Autophagy
Abstract
:1. Introduction
2. Results
2.1. Escitalopram Inhibits the Growth of HepG2 and Huh-7 Cells
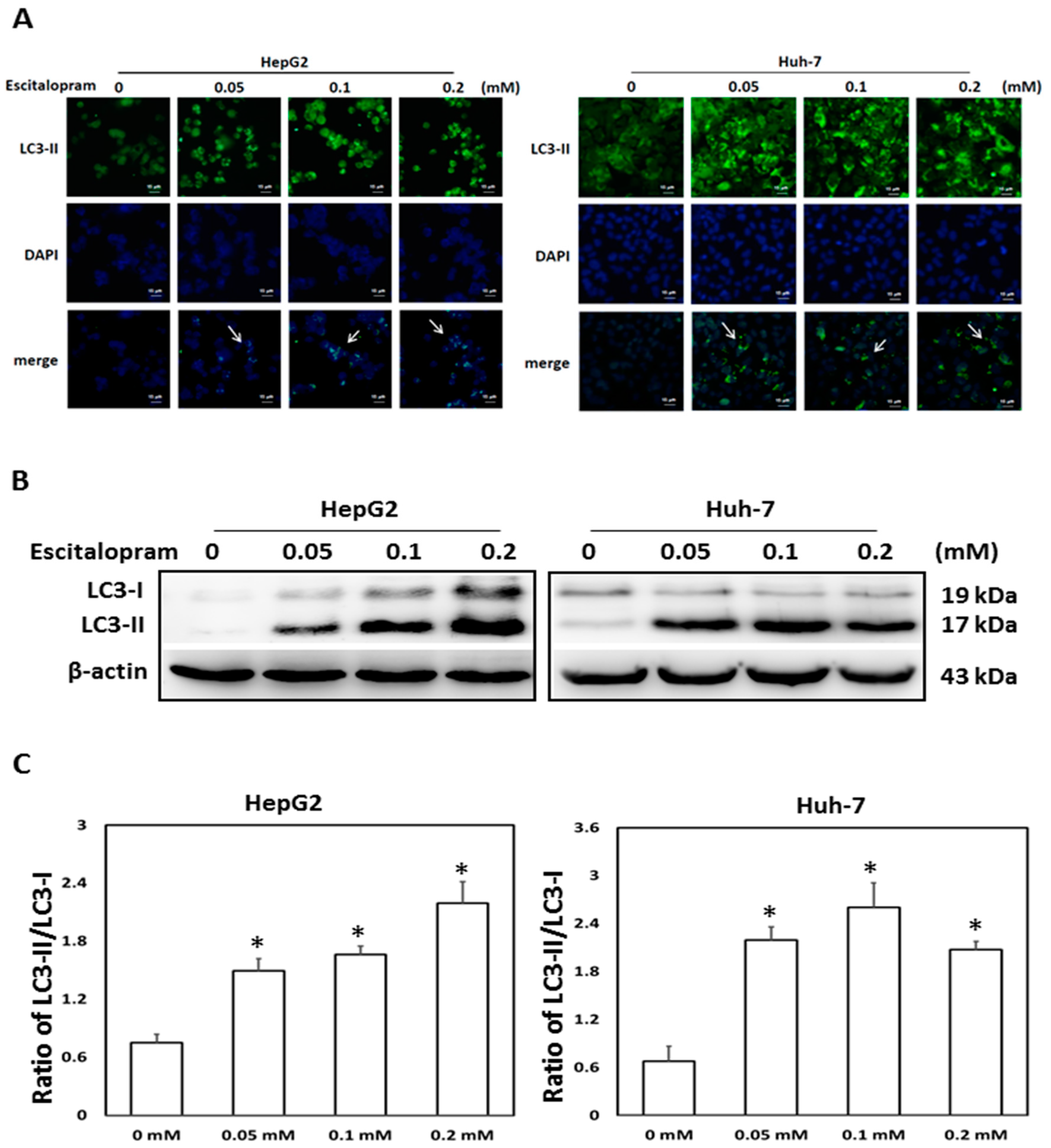
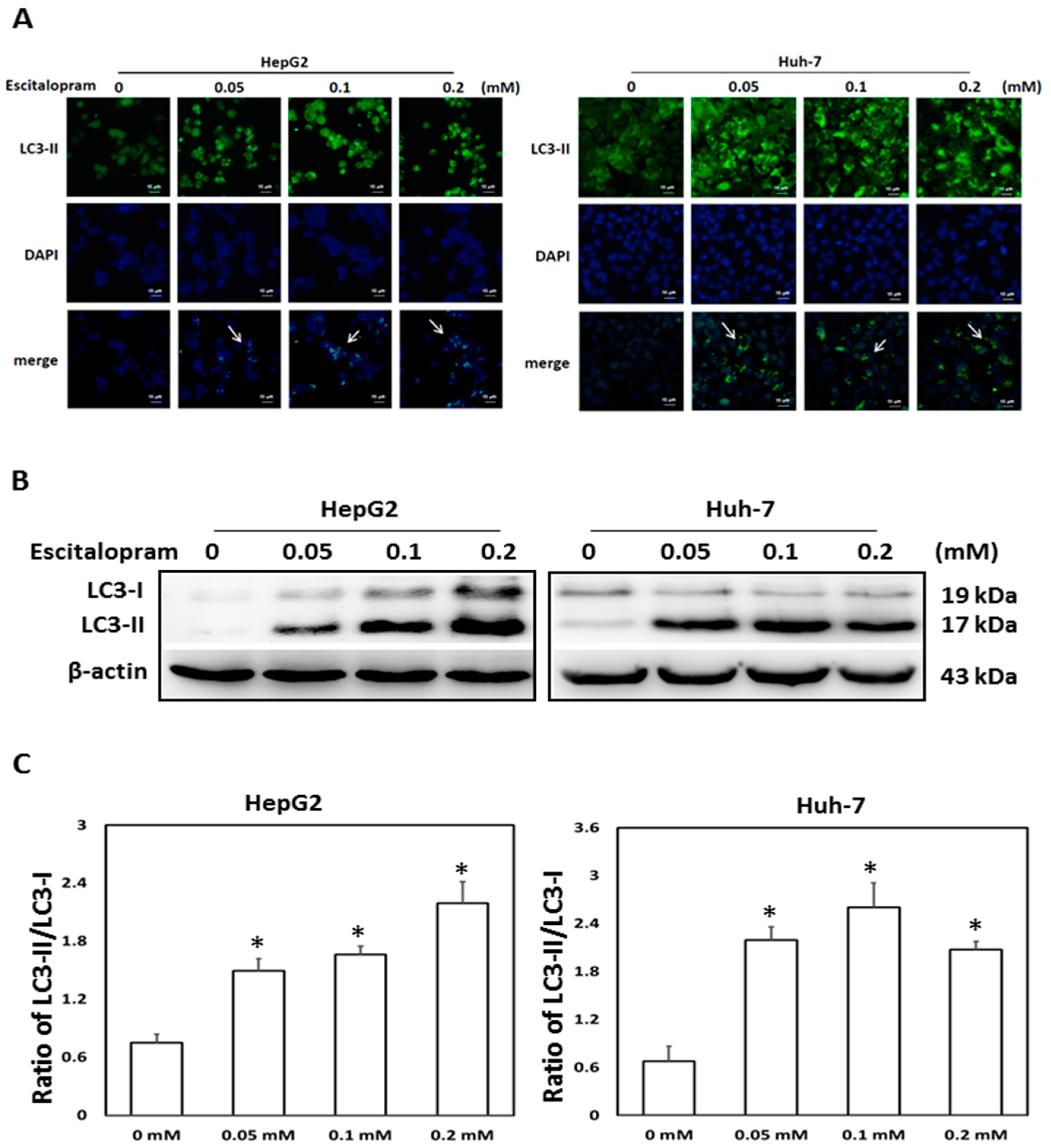
2.2. Escitalopram Induces Autophagy in HepG2 and Huh-7 Cells
2.3. Escitalopram Attenuates the Growth of Xenografted Huh-7 Cells in SCID Mice
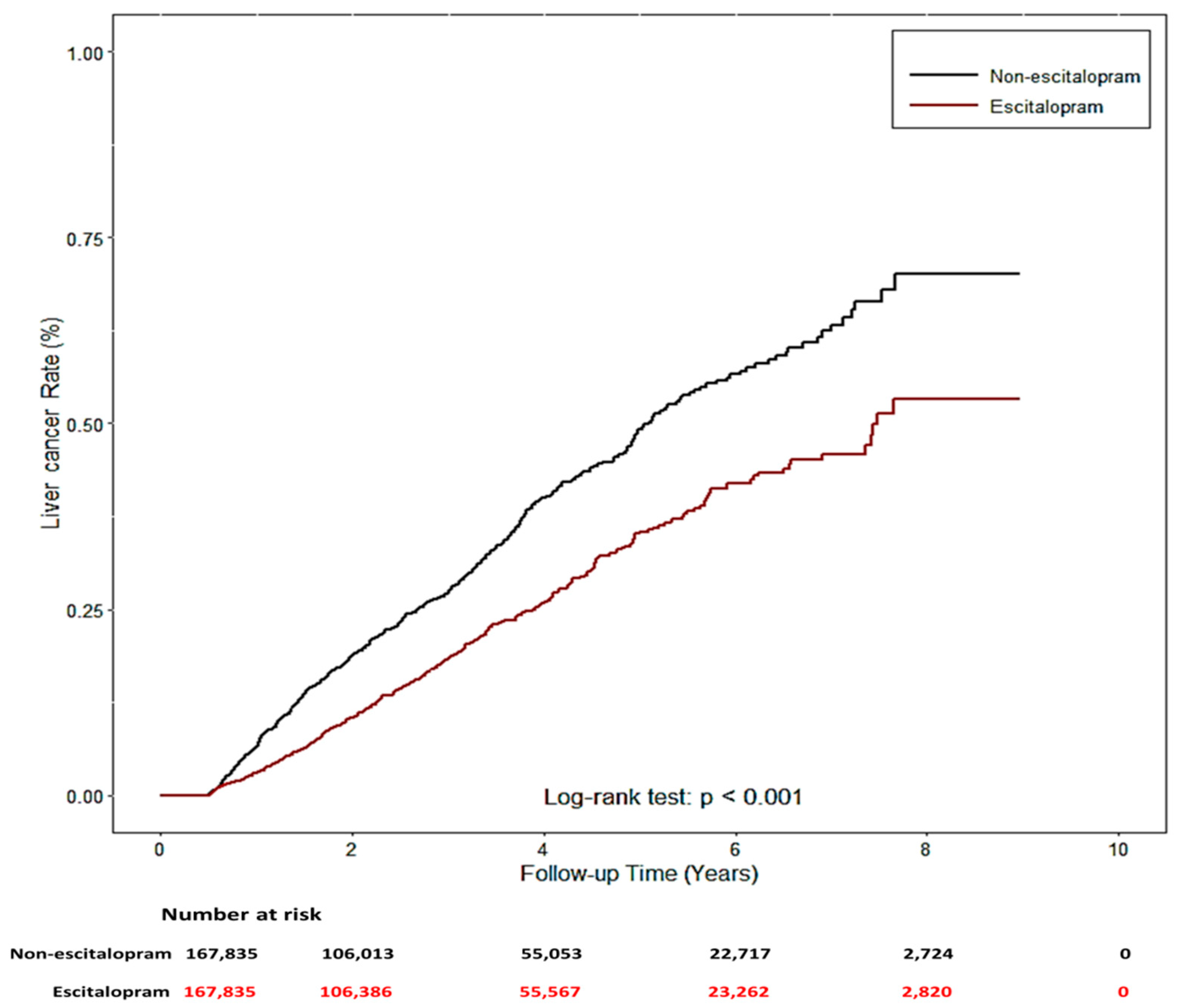
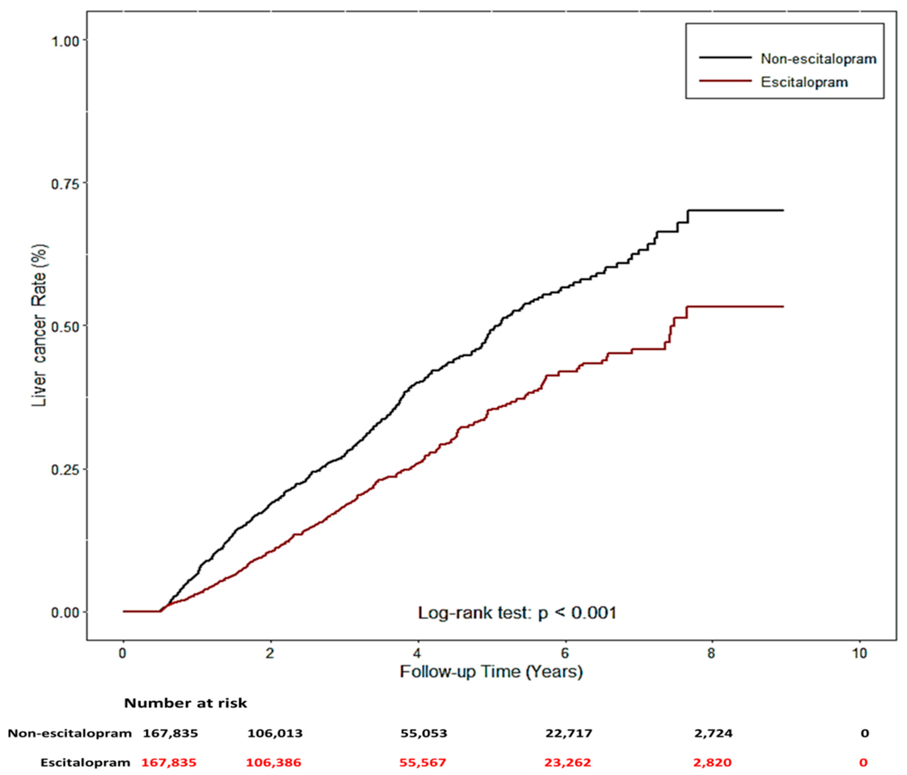
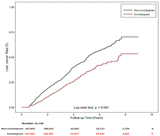
2.4. The Risk of HCC Was Negatively Correlated with Escitalopram Use
3. Discussion
4. Materials and Methods
4.1. Cell Culture and Escitalopram
4.2. 3-(4,5-Cimethylthiazol-2-yl)-2,5-Diphenyl Tetrazolium Bromide Assay
4.3. Immunofluorescence Staining
4.4. Immunoblotting
4.5. Xenograft Study
4.6. Nationwide Population-Based Cohort Study
4.7. Statistics
5. Conclusions
Author Contributions
Funding
Institutional Review Board Statement
Informed Consent Statement
Data Availability Statement
Acknowledgments
Conflicts of Interest
References
- Kocarnik, J.M.; Compton, K.; Dean, F.E.; Fu, W.; Gaw, B.L.; Harvey, J.D.; Henrikson, H.J.; Lu, D.; Pennini, A.; Xu, R.; et al. Cancer incidence, mortality, years of life lost, years lived with disability, and disability-adjusted life years for 29 cancer groups from 2010 to 2019: A systematic analysis for the global burden of disease study 2019. JAMA Oncol. 2022, 8, 420–444. [Google Scholar] [PubMed]
- Ghouri, Y.A.; Mian, I.; Rowe, J.H. Review of hepatocellular carcinoma: Epidemiology, etiology, and carcinogenesis. J. Carcinog. 2017, 16, 1. [Google Scholar] [PubMed]
- Sung, H.; Ferlay, J.; Siegel, R.L.; Laversanne, M.; Soerjomataram, I.; Jemal, A.; Bray, F. Global cancer statistics 2020: GLOBOCAN estimates of incidence and mortality worldwide for 36 cancers in 185 countries. CA Cancer J. Clin. 2021, 71, 209–249. [Google Scholar] [CrossRef] [PubMed]
- Golabi, P.; Fazel, S.; Otgonsuren, M.; Sayiner, M.; Locklear, C.T.; Younossi, Z.M. Mortality assessment of patients with hepatocellular carcinoma according to underlying disease and treatment modalities. Medicine 2017, 96, e5904. [Google Scholar] [CrossRef]
- Kelly, C.; Ghazi, F.; Caldwell, K. Psychological distress of cancer and clinical trial participation: A review of the literature. Eur. J. Cancer Care 2002, 11, 6–15. [Google Scholar] [CrossRef]
- Kelvin, A.S.; Mitchell, I.D.; White, D.J. General and genetic toxicology of paroxetine. Acta Psychiatr. Scand. Suppl. 1989, 350, 34–36. [Google Scholar] [CrossRef] [PubMed]
- Davies, T.S.; Kluwe, W.M. Preclinical toxicological evaluation of sertraline hydrochloride. Drug Chem. Toxicol. 1998, 21, 521–537. [Google Scholar] [CrossRef]
- Mun, A.R.; Lee, S.J.; Kim, G.B.; Kang, H.S.; Kim, J.S.; Kim, S.J. Fluoxetine-induced apoptosis in hepatocellular carcinoma cells. Anticancer Res. 2013, 33, 3691–3697. [Google Scholar]
- Chen, S.; Xuan, J.; Wan, L.; Lin, H.; Couch, L.; Mei, N.; Dobrovolsky, V.N.; Guo, L. Sertraline, an antidepressant, induces apoptosis in hepatic cells through the mitogen-activated protein kinase pathway. Toxicol. Sci. 2014, 137, 404–415. [Google Scholar] [CrossRef]
- Chen, V.C.; Hsieh, Y.H.; Chen, L.J.; Hsu, T.C.; Tzang, B.S. Escitalopram oxalate induces apoptosis in U-87MG cells and autophagy in GBM8401 cells. J. Cell. Mol. Med. 2018, 22, 1167–1178. [Google Scholar] [CrossRef]
- Chan, H.L.; Chiu, W.C.; Chen, V.C.; Huang, K.Y.; Wang, T.N.; Lee, Y.; McIntyre, R.S.; Hsu, T.C.; Lee, C.T.; Tzang, B.S. SSRIs associated with decreased risk of hepatocellular carcinoma: A population-based case-control study. Psychooncology 2018, 27, 187–192. [Google Scholar] [CrossRef] [PubMed]
- Ahmadian, E.; Eftekhari, A.; Babaei, H.; Nayebi, A.M.; Eghbal, M.A. Anti-cancer effects of citalopram on hepatocellular carcinoma cells occur via cytochrome c release and the activation of NF-kB. Anticancer. Agents Med. Chem. 2017, 17, 1570–1577. [Google Scholar] [CrossRef] [PubMed]
- Burke, W.J. Escitalopram. Expert Opin. Investig. Drugs 2002, 11, 1477–1486. [Google Scholar] [CrossRef] [PubMed]
- Masilamani, S.; Ruppelt, S.C. Escitalopram (Lexapro) for depression. Am. Fam. Physician 2003, 68, 2235–2236. [Google Scholar]
- Kirino, E. Escitalopram for the management of major depressive disorder: A review of its efficacy, safety, and patient acceptability. Patient Prefer. Adherence 2012, 6, 853–861. [Google Scholar] [CrossRef]
- Hiemke, C.; Hartter, S. Pharmacokinetics of selective serotonin reuptake inhibitors. Pharmacol. Ther. 2000, 85, 11–28. [Google Scholar] [CrossRef]
- Sanchez, C.; Reines, E.H.; Montgomery, S.A. A comparative review of escitalopram, paroxetine, and sertraline: Are they all alike? Int. Clin. Psychopharmacol. 2014, 29, 185–196. [Google Scholar] [CrossRef]
- Muller, P.A.; Vousden, K.H. p53 mutations in cancer. Nat. Cell Biol. 2013, 15, 2–8. [Google Scholar] [CrossRef]
- Duffy, M.J.; Synnott, N.C.; O’Grady, S.; Crown, J. Targeting p53 for the treatment of cancer. Semin. Cancer Biol. 2022, 79, 58–67. [Google Scholar] [CrossRef]
- Wen, X.; Lu, F.; Liu, S. Prognostic value of p53 mutation for poor outcome of Asian primary liver cancer patients: Evidence from a cohort study and meta-analysis of 988 patients. Onco. Targets Ther. 2016, 9, 7425–7433. [Google Scholar] [CrossRef]
- Hsu, I.C.; Tokiwa, T.; Bennett, W.; Metcalf, R.A.; Welsh, J.A.; Sun, T.; Harris, C.C. p53 gene mutation and integrated hepatitis B viral DNA sequences in human liver cancer cell lines. Carcinogenesis 1993, 14, 987–992. [Google Scholar] [CrossRef] [PubMed]
- Hale, A.N.; Ledbetter, D.J.; Gawriluk, T.R.; Rucker, E.B., 3rd. Autophagy: Regulation and role in development. Autophagy 2013, 9, 951–972. [Google Scholar] [CrossRef] [PubMed]
- Cuomo, F.; Altucci, L.; Cobellis, G. Autophagy function and dysfunction: Potential drugs as anti-cancer therapy. Cancers 2019, 11, 1465. [Google Scholar] [CrossRef] [PubMed]
- Niture, S.; Gyamfi, M.A.; Kedir, H.; Arthur, E.; Ressom, H.; Deep, G.; Kumar, D. Serotonin induced hepatic steatosis is associated with modulation of autophagy and notch signaling pathway. Cell Commun. Signal. 2018, 16, 78. [Google Scholar] [CrossRef]
- Colhado Rodrigues, B.L.; Lallo, M.A.; Perez, E.C. The controversial role of autophagy in tumor development: A systematic review. Immunol. Investig. 2020, 49, 386–396. [Google Scholar] [CrossRef]
- Gewirtz, D.A. Cytoprotective and nonprotective autophagy in cancer therapy. Autophagy 2013, 9, 1263–1265. [Google Scholar] [CrossRef]
- White, E. The role for autophagy in cancer. J. Clin. Investig. 2015, 125, 42–46. [Google Scholar] [CrossRef]
- Guo, J.Y.; White, E. Autophagy, metabolism, and cancer. Cold Spring Harb. Symp. Quant. Biol. 2016, 81, 73–78. [Google Scholar] [CrossRef]
- Cotterchio, M.; Kreiger, N.; Darlington, G.; Steingart, A. Antidepressant medication use and breast cancer risk. Am. J. Epidemiol. 2000, 151, 951–957. [Google Scholar] [CrossRef]
- Stapel, B.; Melzer, C.; von der Ohe, J.; Hillemanns, P.; Bleich, S.; Kahl, K.G.; Hass, R. Effect of SSRI exposure on the proliferation rate and glucose uptake in breast and ovary cancer cell lines. Sci. Rep. 2021, 11, 1250. [Google Scholar] [CrossRef]
- Serafeim, A.; Holder, M.J.; Grafton, G.; Chamba, A.; Drayson, M.T.; Luong, Q.T.; Bunce, C.M.; Gregory, C.D.; Barnes, N.M.; Gordon, J. Selective serotonin reuptake inhibitors directly signal for apoptosis in biopsy-like Burkitt lymphoma cells. Blood 2003, 101, 3212–3219. [Google Scholar] [CrossRef] [PubMed]
- Gil-Ad, I.; Zolokov, A.; Lomnitski, L.; Taler, M.; Bar, M.; Luria, D.; Ram, E.; Weizman, A. Evaluation of the potential anti-cancer activity of the antidepressant sertraline in human colon cancer cell lines and in colorectal cancer-xenografted mice. Int. J. Oncol. 2008, 33, 277–286. [Google Scholar] [CrossRef] [PubMed]
- Kuwahara, J.; Yamada, T.; Egashira, N.; Ueda, M.; Zukeyama, N.; Ushio, S.; Masuda, S. Comparison of the anti-tumor effects of selective serotonin reuptake inhibitors as well as serotonin and norepinephrine reuptake inhibitors in human hepatocellular carcinoma cells. Biol. Pharm. Bull. 2015, 38, 1410–1414. [Google Scholar] [CrossRef] [PubMed]
- Zaminpira, S.; Niknamian, S. The impact of the serotonin on the cause and treatment of cancer. Int. J. Cancer Oncol. 2018, 5, 1–7. [Google Scholar] [CrossRef]
- Ala, M. Tryptophan metabolites modulate inflammatory bowel disease and colorectal cancer by affecting immune system. Int. Rev. Immunol. 2022, 41, 326–345. [Google Scholar] [CrossRef]
- Ballin, A.; Gershon, V.; Tanay, A.; Brener, J.; Weizman, A.; Meytes, D. The antidepressant fluvoxamine increases natural killer cell counts in cancer patients. Isr. J. Med. Sci. 1997, 33, 720–723. [Google Scholar]
- Shi, W.; Han, Y.; Guan, X.; Rong, J.; Su, W.; Zha, S.; Tang, Y.; Du, X.; Liu, G. Fluoxetine suppresses the immune responses of blood clams by reducing haemocyte viability, disturbing signal transduction and imposing physiological stress. Sci. Total Environ. 2019, 683, 681–689. [Google Scholar] [CrossRef]
- Nazimek, K.; Strobel, S.; Bryniarski, P.; Kozlowski, M.; Filipczak-Bryniarska, I.; Bryniarski, K. The role of macrophages in anti-inflammatory activity of antidepressant drugs. Immunobiology 2017, 222, 823–830. [Google Scholar] [CrossRef]
- Karmakar, S.; Lal, G. Role of serotonin receptor signaling in cancer cells and anti-tumor immunity. Theranostics 2021, 11, 5296–5312. [Google Scholar] [CrossRef]
- Chen, V.C.; Lin, C.F.; Hsieh, Y.H.; Liang, H.Y.; Huang, K.Y.; Chiu, W.C.; Lee, Y.; McIntyre, R.S.; Chan, H.L. Hepatocellular carcinoma and antidepressants: A nationwide population-based study. Oncotarget 2017, 8, 30464–30470. [Google Scholar] [CrossRef]
- Wiggs, K.K.; Chang, Z.; Quinn, P.D. Attention-deficit/hyperactivity disorder medication and seizures. Neurology 2018, 90, e1104–e1110. [Google Scholar] [CrossRef] [PubMed]
- Chen, V.C.; Lu, M.L.; Yang, Y.H.; Weng, J.C.; Chang, C.C. Antidepressant use and hepatocellular carcinoma in patients with hepatitis C who had received interferon therapy: A population-based cohort study. J. Affect. Disord. 2019, 253, 147–153. [Google Scholar] [CrossRef] [PubMed]
- Ohlsson, H.; Kendler, K.S. Applying causal inference methods in psychiatric epidemiology: A review. JAMA Psychiatry 2020, 77, 637–644. [Google Scholar] [CrossRef] [PubMed]
- Zhang, Z.; Zhou, L.; Xie, N.; Nice, E.C.; Zhang, T.; Cui, Y.; Huang, C. Overcoming cancer therapeutic bottleneck by drug repurposing. Signal Transduct. Target. Ther. 2020, 5, 113. [Google Scholar] [CrossRef]
- Hoschl, C.; Svestka, J. Escitalopram for the treatment of major depression and anxiety disorders. Expert Rev. Neurother. 2008, 8, 537–552. [Google Scholar] [CrossRef]







| Use of Escitalopram n = 167,835 | Never Used Escitalopram n = 167,835 | p Value | |
|---|---|---|---|
| Age, N (%) | |||
| <50 | 88,645 (52.8%) | 88,645 (52.8%) | 1.0000 | 
| 50~65 | 47,015 (28.0%) | 47,015 (28.0%) | |
| ≥65 | 32,175 (19.2%) | 32,175 (19.2%) | |
| Sex, N (%) | |||
| Female | 106,034 (63.2%) | 106,034 (63.2%) | 1.0000 | 
| Male | 61,801 (36.8%) | 61,801 (36.8%) | |
| Urbanized level of residence | |||
| 1 (City) | 45,535 (27.1%) | 45,535 (27.1%) | 1.0000 | 
| 2 | 68,450 (40.8%) | 68,450 (40.8%) | |
| 3 | 20,514 (12.2%) | 20,514 (12.2%) | |
| 4 (Villages) | 33,336 (19.9%) | 33,336 (19.9%) | |
| Income | |||
| Income = 0 | 48,890 (29.1%) | 48,890 (29.1%) | 1.0000 | 
| 1 <= income <= 15,840 | 32,163 (19.2%) | 32,163 (19.2%) | |
| 15,841 <= income <= 25,000 | 61,756 (36.8%) | 61,756 (36.8%) | |
| Income >= 25,001 | 25,026 (14.9%) | 25,026 (14.9%) | |
| Related diseases, N (%) | |||
| HBV | 10,118 (6.0%) | 6108 (3.6%) | <0.001 | 
| HCV | 5122 (3.1%) | 2694 (1.6%) | <0.001 | 
| Alcohol-related disease | 8378 (5.0%) | 2716 (1.6%) | <0.001 | 
| Non-alcoholic steatohepatitis | 10,862 (6.5%) | 6041 (3.6%) | <0.001 | 
| COPD | 24,128 (14.4%) | 15,541 (9.3%) | <0.001 | 
| Diabetes | 29,208 (17.4%) | 21,737 (13.0%) | <0.001 | 
| LC | 4006 (2.4%) | 2394 (1.4%) | <0.0001 | 
| CKD | 4588 (2.7%) | 3363 (2.0%) | <0.001 | 
| HTN | 59,358 (35.4%) | 44,710 (26.6%) | <0.001 | 
| Drug use a, N (%) | |||
| ACEIs | 33,885 (20.2%) | 26,955 (16.1%) | <0.0001 | 
| Aspirin | 47,484 (28.3%) | 32,957 (19.6%) | <0.001 | 
| Metformin | 20,182 (12.0%) | 16,931 (10.1%) | <0.001 | 
| Statin | 37,582 (22.4%) | 26,280 (15.7%) | <0.001 | 
| Outcome, N (%) | |||
| Liver cancer | 333 (0.2%) | 489 (0.3%) | <0.001 | 
| Univariable | Multivariable | |||
|---|---|---|---|---|
| Variables | HR (95% CI) | p-Value | HR (95% CI) | p Value | 
| Escitalopram | 0.68 (0.59–0.78) | <0.0001 | 0.55 (0.47–0.63) | <0.0001 | 
| Age 50~65 | 5.61 (4.49–7.01) | <0.0001 | 4.24 (3.35–5.35) | <0.0001 | 
| Age ≥ 65 | 11.92 (9.63–14.74) | <0.0001 | 8.11 (6.34–10.37) | <0.0001 | 
| Male sex | 2.16 (1.89–2.48) | <0.0001 | 2.01 (1.73–2.32) | <0.0001 | 
| Urbanized level of residence 1 | 0.68 (0.56–0.83) | 0.0001 | 1.12 (0.92–1.38) | 0.2647 | 
| Urbanized level of residence 2 | 0.77 (0.65–0.91) | 0.0024 | 1.08 (0.90–1.28) | 0.4097 | 
| Urbanized level of residence 3 | 1.01 (0.81–1.26) | 0.9546 | 1.06 (0.85–1.33) | 0.5971 | 
| 1 <= income <= 15,840 | 1.33 (1.05–1.69) | 0.0204 | 0.88 (0.69–1.12) | 0.2988 | 
| 15,841 <= income <= 25,000 | 2.26 (1.86–2.73) | <0.0001 | 1.27 (1.04–1.55) | 0.0202 | 
| Income >= 25,001 | 1.55 (1.22–1.98) | 0.0004 | 1.00 (0.77–1.30) | 0.9981 | 
| Related diseases | ||||
| HBV | 6.77 (5.76–7.94) | <0.0001 | 3.07 (2.58–3.66) | <0.0001 | 
| HCV | 16.55 (14.17–19.33) | <0.0001 | 4.18 (3.47–5.02) | <0.0001 | 
| Alcohol-related disease | 3.22 (2.56–4.06) | <0.0001 | 1.15 (0.89–1.49) | 0.2732 | 
| Non-alcoholic steatohepatitis | 4.40 (3.68–5.25) | <0.0001 | 1.40 (1.15–1.69) | 0.0006 | 
| COPD | 2.33 (1.98–2.74) | <0.0001 | 0.97 (0.82–1.15) | 0.7186 | 
| Diabetes | 3.58 (3.11–4.13) | <0.0001 | 1.30 (1.06–1.59) | 0.0107 | 
| LC | 24.91 (21.47–28.90) | <0.0001 | 6.68 (5.54–8.06) | <0.0001 | 
| CKD | 2.68 (1.96–3.65) | <0.0001 | 0.87 (0.63–1.19) | 0.3765 | 
| HTN | 3.60 (3.13–4.14) | <0.0001 | 1.27 (1.05–1.52) | 0.0122 | 
| Drug use | ||||
| ACEI | 3.00 (2.61–3.45) | <0.0001 | 1.10 (0.92–1.31) | 0.3083 | 
| Aspirin | 2.58 (2.25–2.96) | <0.0001 | 0.91 (0.77–1.07) | 0.234 | 
| Metformin | 3.11 (2.67–3.61) | <0.0001 | 1.30 (1.05–1.61) | 0.0166 | 
| Statin | 1.05 (0.89–1.25) | 0.5529 | 0.53 (0.44–0.64) | <0.0001 | 
| Publisher’s Note: MDPI stays neutral with regard to jurisdictional claims in published maps and institutional affiliations. | 
© 2022 by the authors. Licensee MDPI, Basel, Switzerland. This article is an open access article distributed under the terms and conditions of the Creative Commons Attribution (CC BY) license (https://creativecommons.org/licenses/by/4.0/).
Share and Cite
Chen, L.-J.; Hsu, T.-C.; Chan, H.-L.; Lin, C.-F.; Huang, J.-Y.; Stewart, R.; Tzang, B.-S.; Chen, V.C.-H. Protective Effect of Escitalopram on Hepatocellular Carcinoma by Inducing Autophagy. Int. J. Mol. Sci. 2022, 23, 9247. https://doi.org/10.3390/ijms23169247
Chen L-J, Hsu T-C, Chan H-L, Lin C-F, Huang J-Y, Stewart R, Tzang B-S, Chen VC-H. Protective Effect of Escitalopram on Hepatocellular Carcinoma by Inducing Autophagy. International Journal of Molecular Sciences. 2022; 23(16):9247. https://doi.org/10.3390/ijms23169247
Chicago/Turabian StyleChen, Li-Jeng, Tsai-Ching Hsu, Hsiang-Lin Chan, Chiao-Fan Lin, Jing-Yu Huang, Robert Stewart, Bor-Show Tzang, and Vincent Chin-Hung Chen. 2022. "Protective Effect of Escitalopram on Hepatocellular Carcinoma by Inducing Autophagy" International Journal of Molecular Sciences 23, no. 16: 9247. https://doi.org/10.3390/ijms23169247
APA StyleChen, L.-J., Hsu, T.-C., Chan, H.-L., Lin, C.-F., Huang, J.-Y., Stewart, R., Tzang, B.-S., & Chen, V. C.-H. (2022). Protective Effect of Escitalopram on Hepatocellular Carcinoma by Inducing Autophagy. International Journal of Molecular Sciences, 23(16), 9247. https://doi.org/10.3390/ijms23169247
 
         
                                                

 
       