Cell-Type Dependent Regulation of the Electrogenic Na+/HCO3− Cotransporter 1 (NBCe1) by Hypoxia and Acidosis in Glioblastoma
Abstract
:1. Introduction
2. Results
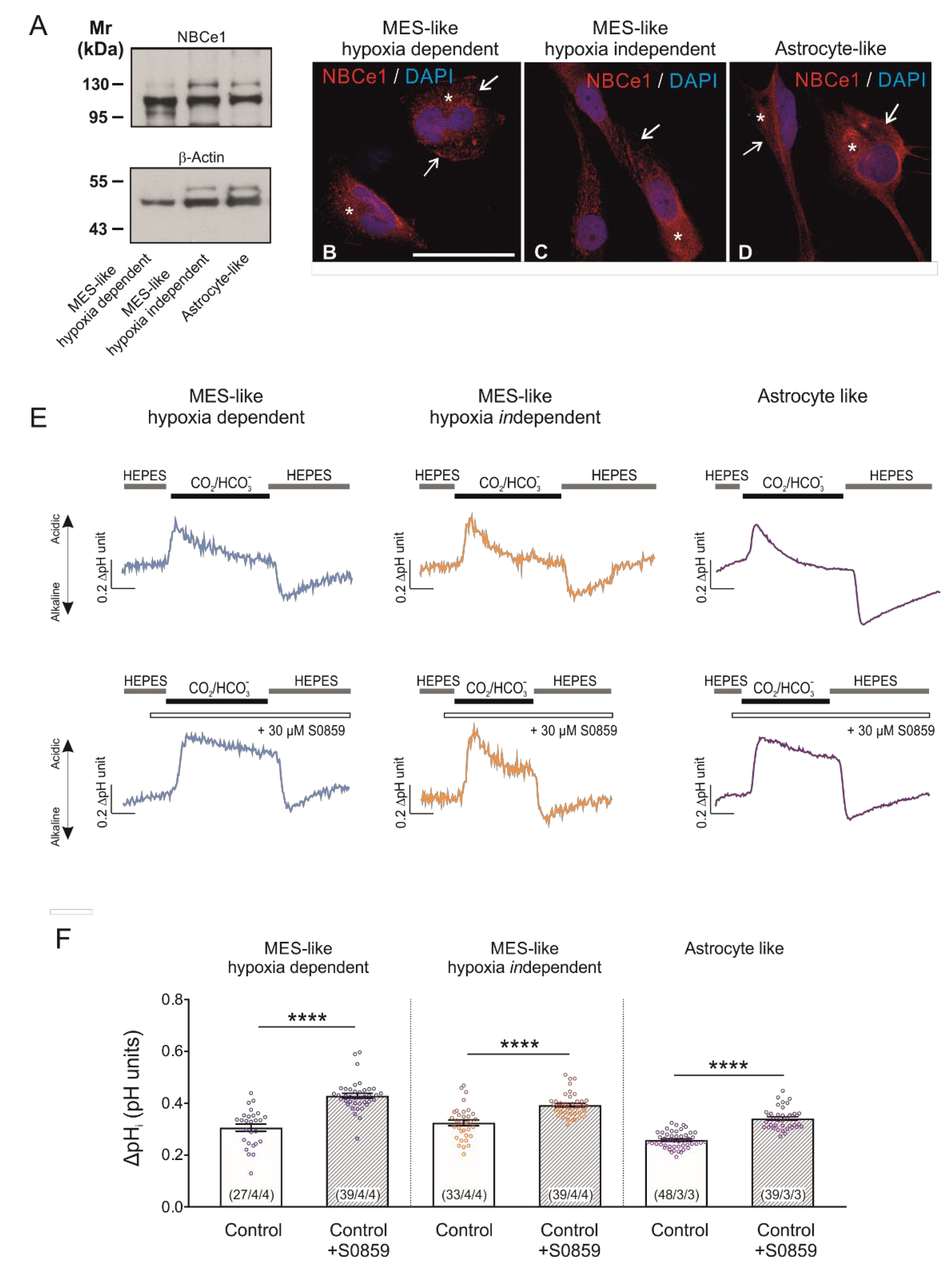
2.1. NBCe1 Protein Abundance and Activity in Glioblastoma Cellular Subtypes
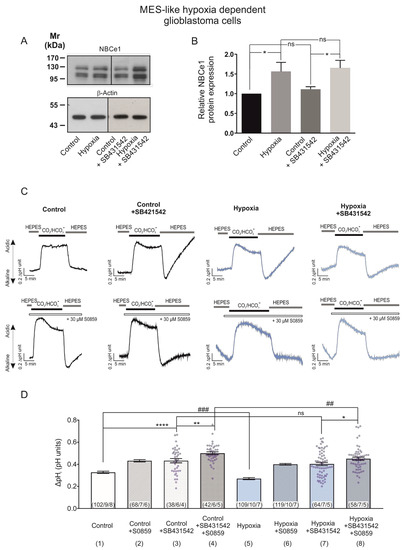
2.2. Induction of Chemical Hypoxia Differentially Regulates NBCe1 Protein Abundance and Activity in GBM Cellular States
2.3. Chemical Hypoxia Does Not Alter Secretion of Cytokines by MES-like Hypoxia-Dependent Glioblastoma Cells
2.4. Involvement of TGF-β Pathway in Hypoxia-Induced Regulation of NBC Transport in MES-Like Hypoxia Dependent GBM Cells
2.5. Hypoxia-Induced Regulation of HIF-1α and NBCe1 Transport Is Prevented by Low Extracellular pH in MES-Like Hypoxia Dependent GBM Cells
2.6. Extracellular Acidosis Does Not Regulate Hypoxia-Induced HIF-1α Expression but Reduces NBCe1 Transport in MES-Like Hypoxia Independent GBM Cells
3. Discussion
4. Materials and Methods
4.1. Antibodies and Reagents/Chemicals
4.2. Cell Culture
4.3. Immunocytochemistry
4.4. Immunoblotting
4.5. MTT Assay
4.6. Intracellular pH Imaging in GBM Cellular Subtypes
4.7. Determination of Levels Ofsecreated Human Cytokines
4.8. Statistical Analysis
Author Contributions
Funding
Institutional Review Board Statement
Informed Consent Statement
Data Availability Statement
Conflicts of Interest
Abbreviations
| NBCe1 | Electrogenic sodium bicarbonate cotransporter 1 | 
| NBCe2 | Electrogenic sodium bicarbonate cotransporter 2 | 
| NBCn1 | Electroneutral sodium bicarbonate cotransporter 1 | 
| SLC | Solute carrier | 
| TGF-β | Transforming growth factor beta | 
| GBM | Glioblastoma multiforme | 
| MES | Mesenchymal | 
| AC | Astrocyte | 
| MTT | 3-(4,5-dimethylthiazol-2-yl)-2,5-diphenyltetrazolium bromide | 
| BCECF | 2’,7’-Bis-(2-Carboxyethyl)-5-(and-6)-Carboxyfluorescein | 
| HIF | Hypoxia inducible factor | 
| pHi | Intracellular potential of hydrogen | 
| NHE1 | Sodium-hydrogen exchanger 1 | 
| AE | Anion exchanger | 
| CA | Carbonic Anhydrase | 
| MCT4 | Monocarboxylate transporter 4 | 
| ALK | Activin receptor-like kinase | 
| mTOR | Mammalian target of rapamycin | 
| JAK/STAT | Janus kinases/signal transducer and activator of transcription proteins | 
References
- Parks, S.K.; Pouysségur, J. Targeting pH regulating proteins for cancer therapy-progress and limitations. Semin. Cancer Biol. 2017, 43, 66–73. [Google Scholar] [CrossRef] [PubMed]
 - Corbet, C.; Feron, O. Tumour acidosis: From the passenger to the driver’s seat. Nat. Rev. Cancer 2017, 17, 577–593. [Google Scholar] [CrossRef] [PubMed]
 - Becker, H.M.; Deitmer, J.W. Transport metabolons and acid/base balance in tumor cells. Cancers 2020, 12, 899. [Google Scholar] [CrossRef] [PubMed]
 - Semenza, G.L. Targeting HIF-1 for cancer therapy. Nat. Rev. Cancer 2003, 3, 721–732. [Google Scholar] [CrossRef] [PubMed]
 - Choudhry, H.; Harris, A.L. Advances in Hypoxia—Inducible Factor Biology. Cell Metab. 2018, 27, 281–298. [Google Scholar] [CrossRef] [PubMed]
 - Crocetti, E.; Trama, A.; Stiller, C.; Caldarella, A.; Soffietti, R.; Jaal, J.; Weber, D.C.; Ricardi, U.; Slowinski, J.; Brandes, A. Epidemiology of glial and non-glial brain tumours in Europe. Eur. J. Cancer 2012, 48, 1532–1542. [Google Scholar] [CrossRef]
 - Murat, A.; Migliavacca, E.; Gorlia, T.; Lambiv, W.L.; Shay, T.; Hamou, M.F.; de Tribolet, N.; Regli, L.; Wick, W.; Kouwenhoven, M.C.; et al. Stem cell-related “self-renewal” signature and high epidermal growth factor receptor expression associated with resistance to concomitant chemoradiotherapy in glioblastoma. J. Clin. Oncol. 2008, 26, 3015–3024. [Google Scholar] [CrossRef]
 - Patel, A.P.; Tirosh, I.; Trombetta, J.J.; Shalek, A.K.; Gillespie, S.M.; Wakimoto, H.; Cahill, D.P.; Nahed, B.V.; Curry, W.T.; Martuza, R.L.; et al. Single-cell RNA-seq highlights intratumoral heterogeneity in primary glioblastoma. Science 2014, 344, 1396–1401. [Google Scholar] [CrossRef]
 - Sottoriva, A.; Spiteli, I.; Piccirillo, S.G.; Touloumis, A.; Collins, V.P.; Marioni, J.C.; Curtis, C.; Watts, C.; Tavare, S. Intratumor heterogeneity in human glioblastoma reflects cancer evolutionary dynamics. Proc. Natl. Acad. Sci. USA 2013, 110, 4009–4014. [Google Scholar] [CrossRef]
 - Neftel, C.; Laffy, J.; Filbin, M.G.; Hara, T.; Shore, M.E.; Rahme, G.J.; Richman, A.R.; Silverbush, D.; Shaw, M.L.; Hebert, C.M.; et al. An Integrative Model of Cellular States, Plasticity, and Genetics for Glioblastoma. Cell 2019, 178, 835–849.e21. [Google Scholar] [CrossRef]
 - Ravi, V.M.; Will, P.; Kueckelhaus, J.; Sun, N.; Joseph, K.; Salié, H.; Vollmer, L.; Kuliesiute, U.; von Ehr, J.; Benotmane, J.K.; et al. Spatially resolved multi-omics deciphers bidirectional tumor-host interdependence in glioblastoma. Cancer Cell 2022, 40, 639–655.e13. [Google Scholar] [CrossRef] [PubMed]
 - McIntyre, A.; Hulikova, A.; Ledaki, I.; Snell, C.; Singleton, D.; Steers, G.; Seden, P.; Jones, D.; Bridges, E.; Wigfield, S.; et al. Disrupting Hypoxia-Induced Bicarbonate Transport Acidifies Tumor Cells and Suppresses Tumor Growth. J. Cancer Res. 2016, 76, 3744–3755. [Google Scholar] [CrossRef] [PubMed]
 - Chen, W.; Zebaze, L.N.; Dong, J.; Chézeau, L.; Inquimbert, P.; Hugel, S.; Niu, S.; Bihel, F.; Boutant, E.; Réal, E.; et al. WNK1 kinase and its partners Akt, SGK1 and NBC-family Na+/HCO3− cotransporters are potential therapeutic targets for glioblastoma stem-like cells linked to Bisacodyl signaling. Oncotarget 2018, 9, 27197–27219. [Google Scholar] [CrossRef]
 - Khakipoor, S.; Giannaki, M.; Theparambil, S.M.; Zecha, J.; Küster, B.; Heermann, S.; Deitmer, J.W.; Roussa, E. Functional expression of electrogenic sodium bicarbonate cotransporter 1 (NBCe1) in mouse cortical astrocytes is dependent on S255–257 and regulated by mTOR. Glia 2019, 67, 2264–2278. [Google Scholar] [CrossRef] [PubMed]
 - Giannaki, M.; Schrödl-Häußel, M.; Khakipoor, S.; Kirsch, M.; Roussa, E. STAT3-dependent regulation of the electrogenic Na+/HCO3− cotransporter 1 (NBCe1) functional expression in cortical astrocytes. J. Cell Physiol. 2021, 236, 2036–2050. [Google Scholar] [CrossRef]
 - Giannaki, M.; Ludwig, C.; Heermann, S.; Roussa, E. Regulation of electrogenic Na+/HCO3− cotransporter 1 (NBCe1) function and its dependence on m-TOR mediated phosphorylation of Ser245. J. Cell Physiol. 2022, 237, 1372–1388. [Google Scholar] [CrossRef]
 - Muñoz-Sánchez, J.; Chánez-Cárdenas, M.E. The use of cobalt chloride as a chemical hypoxia model. J. Appl. Toxicol. 2019, 39, 556–570. [Google Scholar] [CrossRef]
 - Khakipoor, S.; Ophoven, C.; Schrödl-Häußel, M.; Feuerstein, M.; Heimrich, B.; Deitmer, J.W.; Roussa, E. TGF-β signaling directly regulates transcription and functional expression of the electrogenic sodium bicarbonate cotransporter 1, NBCe1 (SLC4A4), via Smad4 in mouse astrocytes. Glia 2017, 65, 1361–1375. [Google Scholar] [CrossRef]
 - Malkov, M.I.; Lee, C.T.; Taylor, C.T. Regulation of the Hypoxia-Inducible Factor (HIF) by Pro-Inflammatory Cytokines. Cells 2021, 10, 2340. [Google Scholar] [CrossRef]
 - Ikushima, H.; Todo, T.; Ino, Y.; Takahashi, M.; Miyazawa, K.; Miyazono, K. Autocrine TGF-beta signaling maintains tumorigenicity of glioma initiating cells through Sry-related HMG-box factors. Cell Stem Cell 2009, 5, 504–514. [Google Scholar] [CrossRef]
 - Rodón, L.; Gonzàlez-Juncà, A.; del Mar Inda, M.; Sala-Hojman, A.; Martínez-Sáez, E.; Seoane, J. Active CREB1 promotes a malignant TGFβ2 autocrine loop in glioblastoma. Cancer Discov. 2014, 10, 1230–1241. [Google Scholar] [CrossRef] [PubMed]
 - Mallikarjuna, P.; Zhou, Y.; Landtsröm, M. The synergistic cooperation between TGF-b and hypoxia in cancer and fibrosis. Biomolecules 2022, 12, 635. [Google Scholar] [CrossRef] [PubMed]
 - Inman, G.J.; Nicolás, F.J.; Callahan, J.F.; Harling, J.D.; Gaster, L.M.; Reith, A.D.; Laping, N.J.; Hill, C.S. SB-431542 is a Potent and Specific Inhibitor of Transforming Growth Factor-beta Superfamily Type I Activin Receptor-Like Kinase (ALK) Receptors ALK4, ALK5, and ALK7. Mol. Pharmacol. 2002, 62, 65–74. [Google Scholar] [CrossRef] [PubMed]
 - Hulikova, A.; Vaughan-Jones, R.D.; Swietach, P. Dual role of CO2/HCO3− buffer in the regulation of intracellular pH of three-dimensional tumor growths. J. Biol. Chem. 2011, 286, 13815–13826. [Google Scholar] [CrossRef]
 - Monteiro, A.R.; Hill, R.; Pilkington, G.J.; Madureira, P.A. The Role of Hypoxia in Glioblastoma Invasion. Cells 2017, 6, 45. [Google Scholar] [CrossRef]
 - Tang, X.; Lucas, J.E.; Chen, J.L.; LaMOnte, G.; Wu, J.; Wang, M.C.; Koumenis, C.; Chi, J.T. Functional interaction between responses to lactic acidosis and hypoxia rgulates genomic transcriptional outputs. Cancer Res. 2012, 72, 491–502. [Google Scholar] [CrossRef]
 - Parks, S.K.; Mazure, N.M.; Counillon, L.; Pouysségur, J. Hypoxia promotes tumor cell survival in acidic conditions by preserving ATP levels. J. Cell. Physiol. 2013, 228, 1854–1862. [Google Scholar] [CrossRef]
 - Di Christofori, A.; Ferrero, S.; Bertolini, I.; Gaudiosco, G.; Russo, M.V.; Berno, V.; Vanini, M.; Locatelli, M.; Zavanone, M.; Rampini, P.; et al. The vacuolar H+ ATPase is a novel therapeutic target for glioblastoma. Oncotarget 2015, 6, 17514–17531. [Google Scholar] [CrossRef]
 - Theparambil, S.M.; Deitmer, J.W. High effective cytosolic H+ buffering in mouse cortical astrocytes attributable to fast bicarbonate transport. Glia 2015, 63, 1581–1594. [Google Scholar] [CrossRef]
 - Hulikova, A.; Harris, A.L.; Vaughan-Jones, R.D.; Swietach, P. Regulation of intracellular pH in cancer cell lines under normoxia and hypoxia. J. Cell. Physiol. 2013, 228, 743–752. [Google Scholar] [CrossRef]
 - Willam, C.; Warnecke, C.; Schefold, J.C.; Kügler, J.; Koehne, P.; Frei, U.; Wiesener, M.; Eckardt, K.U. Inconsistent effects of acidosis on HIF-alpha protein and its target genes. Pflugers Arch. 2006, 451, 534–543. [Google Scholar] [CrossRef] [PubMed]
 - Laplante, M.; Sabatini, D.M. mTOR signaling in growth control and disease. Cell 2012, 149, 274–293. [Google Scholar] [CrossRef] [PubMed]
 - Theparambil, S.M.; Naoshin, Z.; Defren, S.; Schmaelzle, J.; Weber, T.; Schneider, H.P.; Deitmer, J.W. Bicarbonate sensing in mouse cortical astrocytes during extracellular acid/base disturbances. J. Physiol. 2017, 595, 2569–2585. [Google Scholar] [CrossRef]
 - Parks, S.K.; Pouysségur, J. The Na(+)/HCO3(−) Co-Transporter SLC4A4 Plays a Role in Growth and Migration of Colon and Breast Cancer Cells. J. Cell. Physiol. 2015, 230, 1954–1963. [Google Scholar] [CrossRef] [PubMed]
 - Bruna, A.; Darken, R.S.; Rojo, F.; Ocaña, A.; Peñuelas, S.; Arias, A.; Paris, R.; Tortosa, A.; Mora, J.; Baselga, J.; et al. High TGFbeta-Smad activity confers poor prognosis in glioma patients and promotes cell proliferation depending on the methylation of the PDGF-B gene. Cancer Cell 2007, 11, 147–160. [Google Scholar] [CrossRef] [PubMed]
 - Zhang, H.; Akman, H.O.; Smith, E.L.P.; Zhao, J.; Murphy-Ullrich, J.E.; Batuman, O.A. Cellular response to hypoxia involves signaling via Smad proteins. Blood 2003, 101, 2253–2260. [Google Scholar] [CrossRef]
 - Furuta, C.; Miyamoto, T.; Takagi, T.; Noguchi, Y.; Kaneko, J.; Itoh, S.; Watanabe, T.; Itoh, F. Transforming growth factor-β signaling enhancement by long-term exposure to hypoxia in a tumor microenvironment composed of Lewis lung carcinoma cells. Cancer Sci. 2015, 106, 1524–1533. [Google Scholar] [CrossRef]
 - McMahon, S.; Charbonneau, M.; Grandmont, S.; Richard, D.E.; Dubois, C.M. Transforming growth factor beta1 induces hypoxia-inducible factor-1 stabilization through selective inhibition of PHD2 expression. J. Biol. Chem. 2006, 281, 24171–24181. [Google Scholar] [CrossRef]
 - Peñuelas, S.; Anido, J.; Prieto-Sánchez, R.M.; Folch, G.; Barba, I.; Cuartas, I.; García-Dorado, D.; Poca, M.A.; Sahuquillo, J.; Baselga, J.; et al. TGF-beta increases glioma-initiating cell self-renewal through the induction 108 of LIF in human glioblastoma. Cancer Cell 2009, 15, 315–327. [Google Scholar] [CrossRef]
 - Seystahl, K.; Tritschler, I.; Szabo, E.; Tabatabai, G.; Weller, M. Differential regulation of TGF-β-induced, ALK-5-mediated VEGF release by SMAD2/3 versus SMAD1/5/8 signaling in glioblastoma. Neuro Oncol. 2015, 17, 254–265. [Google Scholar] [CrossRef]
 - Heiland, H.D.; Ravi, V.M.; Behringer, S.; Frenking, J.H.; Wurm, J.; Joseph, K.; Garrelfs, N.W.C.; Strähle, J.; Heynckes, S.; Grauvogel, J.; et al. Tumor-associated reactive astrocytes aid the evolution of immunosuppressive environment in glioblastoma. Nat. Commun. 2019, 11, 2541. [Google Scholar] [CrossRef] [PubMed]
 - Schneider, M.; Vollmer, L.; Potthoff, A.L.; Ravi, V.M.; Evert, B.O.; Rahman, M.A.; Sarowar, S.; Kueckelhaus, J.; Will, P.; Zurhorst, D.; et al. Meclofenamate causes loss of cellular tethering and decoupling of functional networks in glioblastoma. Neuro Oncol. 2021, 23, 1885–1897. [Google Scholar] [CrossRef] [PubMed]
 - Ch’en, F.F.; Villafuerte, F.C.; Swietach, P.; Cobden, P.M.; Vaughan-Jones, R.D. S0859, an N-cyanosulphoinamide inhibitor of sodium-bicarbonate cotransport in the heart. Br. J. Pharmacol. 2008, 153, 972–982. [Google Scholar] [CrossRef]
 - Liu, Y.; Peterson, D.A.; Kimura, H.; Schubert, D. Mechanism of Cellular 3-(4,5-Dimethylthiazol-2-yl)-2,5-Diphenyltetrazolium Bromide (MTT) Reduction. J. Neurochem. 1997, 69, 581–593. [Google Scholar] [CrossRef] [PubMed]
 - Thomas, J.A.; Buchsbaum, R.N.; Zimniak, A.; Racker, E. Intracellular pH measurements in Ehrlich ascites tumor cells utilizing spectroscopic probes generated in situ. Biochemistry 1979, 18, 2210–2218. [Google Scholar] [CrossRef]
 







Publisher’s Note: MDPI stays neutral with regard to jurisdictional claims in published maps and institutional affiliations.  | 
© 2022 by the authors. Licensee MDPI, Basel, Switzerland. This article is an open access article distributed under the terms and conditions of the Creative Commons Attribution (CC BY) license (https://creativecommons.org/licenses/by/4.0/).
Share and Cite
Giannaki, M.; Ruf, D.E.; Pfeifer, E.; Everaerts, K.; Heiland, D.H.; Schnell, O.; Rose, C.R.; Roussa, E. Cell-Type Dependent Regulation of the Electrogenic Na+/HCO3− Cotransporter 1 (NBCe1) by Hypoxia and Acidosis in Glioblastoma. Int. J. Mol. Sci. 2022, 23, 8975. https://doi.org/10.3390/ijms23168975
Giannaki M, Ruf DE, Pfeifer E, Everaerts K, Heiland DH, Schnell O, Rose CR, Roussa E. Cell-Type Dependent Regulation of the Electrogenic Na+/HCO3− Cotransporter 1 (NBCe1) by Hypoxia and Acidosis in Glioblastoma. International Journal of Molecular Sciences. 2022; 23(16):8975. https://doi.org/10.3390/ijms23168975
Chicago/Turabian StyleGiannaki, Marina, Debora E. Ruf, Emilie Pfeifer, Katharina Everaerts, Dieter H. Heiland, Oliver Schnell, Christine R. Rose, and Eleni Roussa. 2022. "Cell-Type Dependent Regulation of the Electrogenic Na+/HCO3− Cotransporter 1 (NBCe1) by Hypoxia and Acidosis in Glioblastoma" International Journal of Molecular Sciences 23, no. 16: 8975. https://doi.org/10.3390/ijms23168975
APA StyleGiannaki, M., Ruf, D. E., Pfeifer, E., Everaerts, K., Heiland, D. H., Schnell, O., Rose, C. R., & Roussa, E. (2022). Cell-Type Dependent Regulation of the Electrogenic Na+/HCO3− Cotransporter 1 (NBCe1) by Hypoxia and Acidosis in Glioblastoma. International Journal of Molecular Sciences, 23(16), 8975. https://doi.org/10.3390/ijms23168975
        
                                                
