Changes in the Expression of Smooth Muscle Cell–Related Genes in Human Dermal Sheath Cup Cells Associated with the Treatment Outcome of Autologous Cell–Based Therapy for Male and Female Pattern Hair Loss
Abstract
:1. Introduction
2. Results
2.1. Correlation between Vascular Pericyte and Preadipocyte Marker Expression with Treatment Outcome
2.2. Correlation between Smooth Muscle Cell Marker Expression and Treatment Outcome
2.3. DSC Cell Group with Distinct Therapeutic Efficacy Has Differential SRF and CALD1 Expression
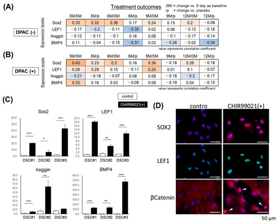
2.4. In Vitro Differentiation Toof DP Cells Enhances Correlation with Treatment Outcome
2.5. DSC Cells with a High Hair Generative Ability Express Smooth Muscle Cell–Related Genes at Low Levels
3. Discussion
4. Materials and Methods
4.1. Scoring of the Treatment Outcome
4.2. Cell Culture and cDNA Library Preparation
4.3. Quantitative Real-Time Reverse-Transcription PCR (qRT-PCR)
4.4. Immunostaining
Supplementary Materials
Author Contributions
Funding
Institutional Review Board Statement
Informed Consent Statement
Data Availability Statement
Acknowledgments
Conflicts of Interest
References
- Olsen, E.A. Androgenetic alopecia. In Disorders of Hair Growth: Diagnosis and Treatment; Olsen, E.A., Ed.; McGraw-Hill Inc.: New York, NY, USA, 1994; pp. 257–283. [Google Scholar]
- Ishino, A.; Takahashi, T.; Suzuki, J.; Nakazawa, Y.; Iwabuchi, T.; Tajima, M. Contribution of hair density and hair diameter to the appearance and progression of androgenetic alopecia in Japanese men. Br. J. Dermatol. 2014, 171, 1052–1059. [Google Scholar] [CrossRef] [PubMed]
- Ludwig, E. Classification of the types of androgenetic alopecia (common baldness) occurring in the female sex. Br. J. Dermatol. 1977, 97, 247–254. [Google Scholar] [CrossRef] [PubMed]
- Yip, L.; Rufaut, N.; Sinclair, R. Role of genetics and sex steroid hormones in male androgenetic alopecia and female pattern hair loss: An update of what we now know. Australas. J. Dermatol. 2011, 52, 81–88. [Google Scholar] [CrossRef] [PubMed]
- Tajima, M.; Hamada, C.; Arai, T.; Miyazawa, M.; Shibata, R.; Ishino, A. Characteristic features of Japanese women’s hair with aging and with progressing hair loss. J. Dermatol. Sci. 2007, 45, 93–103. [Google Scholar] [CrossRef]
- Alcaraz, M.V.; Villena, A.; Perez de Vargas, I. Quantitative study of the human hair follicle in normal scalp and androgenetic alopecia. J. Cutan. Pathol. 1993, 20, 344–349. [Google Scholar] [CrossRef]
- Elliott, K.; Stephenson, T.J.; Messenger, A.G. Differences in hair follicle dermal papilla volume are due to extracellular matrix volume and cell number: Implications for the control of hair follicle size and androgen responses. J. Investig. Dermatol. 1999, 113, 873–877. [Google Scholar] [CrossRef] [Green Version]
- Chi, W.; Wu, E.; Morgan, B.A. Dermal papilla cell number specifies hair size, shape and cycling and its reduction causes follicular decline. Development 2013, 140, 1676–1683. [Google Scholar] [CrossRef] [Green Version]
- Jahoda, C.A. Cellular and developmental aspects of androgenetic alopecia. Exp. Dermatol. 1998, 7, 235–248. [Google Scholar]
- Ito, M.; Sato, Y. Dynamic ultrastructural changes of the connective tissue sheath of human hair follicles during hair cycle. Arch. Dermatol. Res. 1990, 282, 434–441. [Google Scholar] [CrossRef]
- Jahoda, C.A.; Reynolds, A.J.; Chaponnier, C.; Forester, J.C.; Gabbiani, G. Smooth muscle alpha-actin is a marker for hair follicle dermis in vivo and in vitro. J. Cell Sci. 1991, 99 Pt 3, 627–636. [Google Scholar] [CrossRef]
- Oliver, R.F. Whisker growth after removal of the dermal papilla and lengths of follicle in the hooded rat. J. Embryol. Exp. Morphol. 1966, 15, 331–347. [Google Scholar] [CrossRef] [PubMed]
- Jahoda, C.A.; Oliver, R.F.; Reynolds, A.J.; Forrester, J.C.; Horne, K.A. Human hair follicle regeneration following amputation and grafting into the nude mouse. J. Investig. Dermatol. 1996, 107, 804–807. [Google Scholar] [CrossRef] [Green Version]
- Yoshida, Y.; Tsuboi, R.; Kishimoto, J. Dermal Sheath Cells and Hair Follicle Regeneration. In Hair Follicle Regeneration; Jimenez, F., Higgins, C., Eds.; Springer International Publishing: Cham, Switzerland, 2022; pp. 91–106. [Google Scholar]
- Horne, K.A.; Jahoda, C.A. Restoration of hair growth by surgical implantation of follicular dermal sheath. Development 1992, 116, 563–571. [Google Scholar] [CrossRef] [PubMed]
- Reynolds, A.J.; Lawrence, C.; Cserhalmi-Friedman, P.B.; Christiano, A.M.; Jahoda, C.A. Trans-gender induction of hair follicles. Nature 1999, 402, 33–34. [Google Scholar] [CrossRef] [PubMed]
- McElwee, K.J.; Kissling, S.; Wenzel, E.; Huth, A.; Hoffmann, R. Cultured peribulbar dermal sheath cells can induce hair follicle development and contribute to the dermal sheath and dermal papilla. J. Investig. Dermatol. 2003, 121, 1267–1275. [Google Scholar] [CrossRef] [PubMed] [Green Version]
- Niiyama, S.; Ishimatsu-Tsuji, Y.; Nakazawa, Y.; Yoshida, Y.; Soma, T.; Ideta, R.; Mukai, H.; Kishimoto, J. Gene Expression Profiling of the Intact Dermal Sheath Cup of Human Hair Follicles. Acta Derm. Venereol. 2018, 98, 694–698. [Google Scholar] [CrossRef] [Green Version]
- Yoshida, Y.; Soma, T.; Matsuzaki, T.; Kishimoto, J. Wnt activator CHIR99021-stimulated human dermal papilla spheroids contribute to hair follicle formation and production of reconstituted follicle-enriched human skin. Biochem. Biophys. Res. Commun. 2019, 516, 599–605. [Google Scholar] [CrossRef]
- Rahmani, W.; Abbasi, S.; Hagner, A.; Raharjo, E.; Kumar, R.; Hotta, A.; Magness, S.; Metzger, D.; Biernaskie, J. Hair follicle dermal stem cells regenerate the dermal sheath, repopulate the dermal papilla, and modulate hair type. Dev. Cell 2014, 31, 543–558. [Google Scholar] [CrossRef] [Green Version]
- Tsuboi, R.; Niiyama, S.; Irisawa, R.; Harada, K.; Nakazawa, Y.; Kishimoto, J. Autologous cell-based therapy for male and female pattern hair loss using dermal sheath cup cells: A randomized placebo-controlled double-blinded dose-finding clinical study. J. Am. Acad. Dermatol. 2020, 83, 109–116. [Google Scholar] [CrossRef]
- Jahoda, C.A.; Reynolds, A.J. Hair follicle dermal sheath cells: Unsung participants in wound healing. Lancet 2001, 358, 1445–1448. [Google Scholar] [CrossRef]
- Sarrazy, V.; Billet, F.; Micallef, L.; Coulomb, B.; Desmouliere, A. Mechanisms of pathological scarring: Role of myofibroblasts and current developments. Wound Repair Regen. 2011, 19 (Suppl. 1), s10–s15. [Google Scholar] [CrossRef] [PubMed]
- Juniantito, V.; Izawa, T.; Yuasa, T.; Ichikawa, C.; Yamamoto, E.; Kuwamura, M.; Yamate, J. Immunophenotypical analyses of myofibroblasts in rat excisional wound healing: Possible transdifferentiation of blood vessel pericytes and perifollicular dermal sheath cells into myofibroblasts. Histol. Histopathol. 2012, 27, 515–527. [Google Scholar]
- Landerholm, T.E.; Dong, X.R.; Lu, J.; Belaguli, N.S.; Schwartz, R.J.; Majesky, M.W. A role for serum response factor in coronary smooth muscle differentiation from proepicardial cells. Development 1999, 126, 2053–2062. [Google Scholar] [CrossRef] [PubMed]
- Wang, Z.; Wang, D.Z.; Pipes, G.C.; Olson, E.N. Myocardin is a master regulator of smooth muscle gene expression. Proc. Natl. Acad. Sci. USA 2003, 100, 7129–7134. [Google Scholar] [CrossRef] [PubMed] [Green Version]
- Armulik, A.; Genove, G.; Mae, M.; Nisancioglu, M.H.; Wallgard, E.; Niaudet, C.; He, L.; Norlin, J.; Lindblom, P.; Strittmatter, K.; et al. Pericytes regulate the blood-brain barrier. Nature 2010, 468, 557–561. [Google Scholar] [CrossRef] [Green Version]
- Trost, A.; Schroedl, F.; Lange, S.; Rivera, F.J.; Tempfer, H.; Korntner, S.; Stolt, C.C.; Wegner, M.; Bogner, B.; Kaser-Eichberger, A.; et al. Neural crest origin of retinal and choroidal pericytes. Investig. Ophthalmol. Vis. Sci. 2013, 54, 7910–7921. [Google Scholar] [CrossRef] [Green Version]
- Birbrair, A.; Zhang, T.; Wang, Z.M.; Messi, M.L.; Olson, J.D.; Mintz, A.; Delbono, O. Type-2 pericytes participate in normal and tumoral angiogenesis. Am. J. Physiol. Cell Physiol. 2014, 307, C25–C38. [Google Scholar] [CrossRef] [Green Version]
- Farmer, S.R. Transcriptional control of adipocyte formation. Cell Metab. 2006, 4, 263–273. [Google Scholar] [CrossRef] [Green Version]
- Veraitch, O.; Mabuchi, Y.; Matsuzaki, Y.; Sasaki, T.; Okuno, H.; Tsukashima, A.; Amagai, M.; Okano, H.; Ohyama, M. Induction of hair follicle dermal papilla cell properties in human induced pluripotent stem cell-derived multipotent LNGFR(+)THY-1(+) mesenchymal cells. Sci. Rep. 2017, 7, 42777. [Google Scholar] [CrossRef]
- Ohyama, M.; Kobayashi, T.; Sasaki, T.; Shimizu, A.; Amagai, M. Restoration of the intrinsic properties of human dermal papilla in vitro. J. Cell Sci. 2012, 125 Pt 17, 4114–4125. [Google Scholar] [CrossRef] [Green Version]
- Alexander, M.R.; Owens, G.K. Epigenetic control of smooth muscle cell differentiation and phenotypic switching in vascular development and disease. Annu. Rev. Physiol. 2012, 74, 13–40. [Google Scholar] [CrossRef] [PubMed]
- Driskell, R.R.; Giangreco, A.; Jensen, K.B.; Mulder, K.W.; Watt, F.M. Sox2-positive dermal papilla cells specify hair follicle type in mammalian epidermis. Development 2009, 136, 2815–2823. [Google Scholar] [CrossRef] [PubMed] [Green Version]
- Fujimori, S.; Novak, H.; Weissenbock, M.; Jussila, M.; Goncalves, A.; Zeller, R.; Galloway, J.; Thesleff, I.; Hartmann, C. Wnt/beta-catenin signaling in the dental mesenchyme regulates incisor development by regulating Bmp4. Dev. Biol. 2010, 348, 97–106. [Google Scholar] [CrossRef] [PubMed] [Green Version]
- Kengaku, M.; Capdevila, J.; Rodriguez-Esteban, C.; De La Pena, J.; Johnson, R.L.; Izpisua Belmonte, J.C.; Tabin, C.J. Distinct WNT pathways regulating AER formation and dorsoventral polarity in the chick limb bud. Science 1998, 280, 1274–1277. [Google Scholar] [CrossRef] [PubMed] [Green Version]
- Naujok, O.; Lentes, J.; Diekmann, U.; Davenport, C.; Lenzen, S. Cytotoxicity and activation of the Wnt/beta-catenin pathway in mouse embryonic stem cells treated with four GSK3 inhibitors. BMC Res. Notes 2014, 7, 273. [Google Scholar] [CrossRef] [Green Version]
- Yoshida, T.; Hayashi, M. Role of Kruppel-like factor 4 and its binding proteins in vascular disease. J. Atheroscler. Thromb. 2014, 21, 402–413. [Google Scholar] [CrossRef] [Green Version]
- Boregowda, S.V.; Krishnappa, V.; Haga, C.L.; Ortiz, L.A.; Phinney, D.G. A Clinical Indications Prediction Scale Based on TWIST1 for Human Mesenchymal Stem Cells. EBioMedicine 2016, 4, 62–73. [Google Scholar] [CrossRef] [Green Version]
- Bodnar, R.J.; Satish, L.; Yates, C.C.; Wells, A. Pericytes: A newly recognized player in wound healing. Wound Repair Regen. 2016, 24, 204–214. [Google Scholar] [CrossRef] [Green Version]
- Ma, D.; Kua, J.E.; Lim, W.K.; Lee, S.T.; Chua, A.W. In vitro characterization of human hair follicle dermal sheath mesenchymal stromal cells and their potential in enhancing diabetic wound healing. Cytotherapy 2015, 17, 1036–1051. [Google Scholar] [CrossRef]
- Festa, E.; Fretz, J.; Berry, R.; Schmidt, B.; Rodeheffer, M.; Horowitz, M.; Horsley, V. Adipocyte lineage cells contribute to the skin stem cell niche to drive hair cycling. Cell 2011, 146, 761–771. [Google Scholar] [CrossRef] [Green Version]
- Biernaskie, J.; Paris, M.; Morozova, O.; Fagan, B.M.; Marra, M.; Pevny, L.; Miller, F.D. SKPs derive from hair follicle precursors and exhibit properties of adult dermal stem cells. Cell Stem Cell 2009, 5, 610–623. [Google Scholar] [CrossRef] [PubMed] [Green Version]
- Tao, Y.; Yang, Q.; Wang, L.; Zhang, J.; Zhu, X.; Sun, Q.; Han, Y.; Luo, Q.; Wang, Y.; Guo, X.; et al. beta-catenin activation in hair follicle dermal stem cells induces ectopic hair outgrowth and skin fibrosis. J. Mol. Cell Biol. 2019, 11, 26–38. [Google Scholar] [CrossRef] [PubMed] [Green Version]
- Zhou, L.; Yang, K.; Wickett, R.R.; Andl, T.; Zhang, Y. Dermal sheath cells contribute to postnatal hair follicle growth and cycling. J. Dermatol. Sci. 2016, 82, 129–131. [Google Scholar] [CrossRef] [PubMed]
- Schmittgen, T.D.; Livak, K.J. Analyzing real-time PCR data by the comparative C(T) method. Nat. Protoc. 2008, 3, 1101–1108. [Google Scholar] [CrossRef]
- Yoshida, Y.; Kajiya, K.; Kishimoto, J.; Detmar, M. Quantitative histological analyses and transcriptional profiling reveal structural and molecular changes of the dermal extracellular matrix in cellulite. J. Dermatol. Sci. 2018, 92, 6–9. [Google Scholar] [CrossRef]




Publisher’s Note: MDPI stays neutral with regard to jurisdictional claims in published maps and institutional affiliations. |
© 2022 by the authors. Licensee MDPI, Basel, Switzerland. This article is an open access article distributed under the terms and conditions of the Creative Commons Attribution (CC BY) license (https://creativecommons.org/licenses/by/4.0/).
Share and Cite
Yoshida, Y.; Takahashi, M.; Yamanishi, H.; Nakazawa, Y.; Kishimoto, J.; Ohyama, M. Changes in the Expression of Smooth Muscle Cell–Related Genes in Human Dermal Sheath Cup Cells Associated with the Treatment Outcome of Autologous Cell–Based Therapy for Male and Female Pattern Hair Loss. Int. J. Mol. Sci. 2022, 23, 7125. https://doi.org/10.3390/ijms23137125
Yoshida Y, Takahashi M, Yamanishi H, Nakazawa Y, Kishimoto J, Ohyama M. Changes in the Expression of Smooth Muscle Cell–Related Genes in Human Dermal Sheath Cup Cells Associated with the Treatment Outcome of Autologous Cell–Based Therapy for Male and Female Pattern Hair Loss. International Journal of Molecular Sciences. 2022; 23(13):7125. https://doi.org/10.3390/ijms23137125
Chicago/Turabian StyleYoshida, Yuzo, Miki Takahashi, Haruyo Yamanishi, Yosuke Nakazawa, Jiro Kishimoto, and Manabu Ohyama. 2022. "Changes in the Expression of Smooth Muscle Cell–Related Genes in Human Dermal Sheath Cup Cells Associated with the Treatment Outcome of Autologous Cell–Based Therapy for Male and Female Pattern Hair Loss" International Journal of Molecular Sciences 23, no. 13: 7125. https://doi.org/10.3390/ijms23137125
APA StyleYoshida, Y., Takahashi, M., Yamanishi, H., Nakazawa, Y., Kishimoto, J., & Ohyama, M. (2022). Changes in the Expression of Smooth Muscle Cell–Related Genes in Human Dermal Sheath Cup Cells Associated with the Treatment Outcome of Autologous Cell–Based Therapy for Male and Female Pattern Hair Loss. International Journal of Molecular Sciences, 23(13), 7125. https://doi.org/10.3390/ijms23137125

