Hypothalamic NPY-Y1R Interacts with Gonadal Hormones in Protecting Female Mice against Obesity and Neuroinflammation
Abstract
1. Introduction
2. Results
2.1. Conditional Inactivation of the Npy1r Gene Is Associated with Increased Body and Fat Weight in Ovariectomized, but Not in Cycling Female Mice
2.1.1. Body Weight
2.1.2. White Adipose Tissue (WAT) Weight
2.1.3. Leptin Plasma Levels
2.2. Npy1r Gene Inactivation Decreased Locomotor Activity but Failed to Affect the Food Intake of SD- and HFD-Fed Cycling and Ovariectomized Female Mice
2.2.1. Spontaneous Locomotor Activity
2.2.2. Daily Food Intake
2.3. Npy1r Gene Inactivation Failed to Affect Glucose Homeostasis and Metabolism, Heart Rate and Blood Pressure of SD- and HFD-Fed Cycling and Ovariectomized Female Mice
2.3.1. Glucose Homeostasis and Metabolism
2.3.2. Heart Rate and Blood Pressure
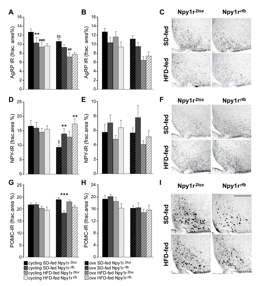
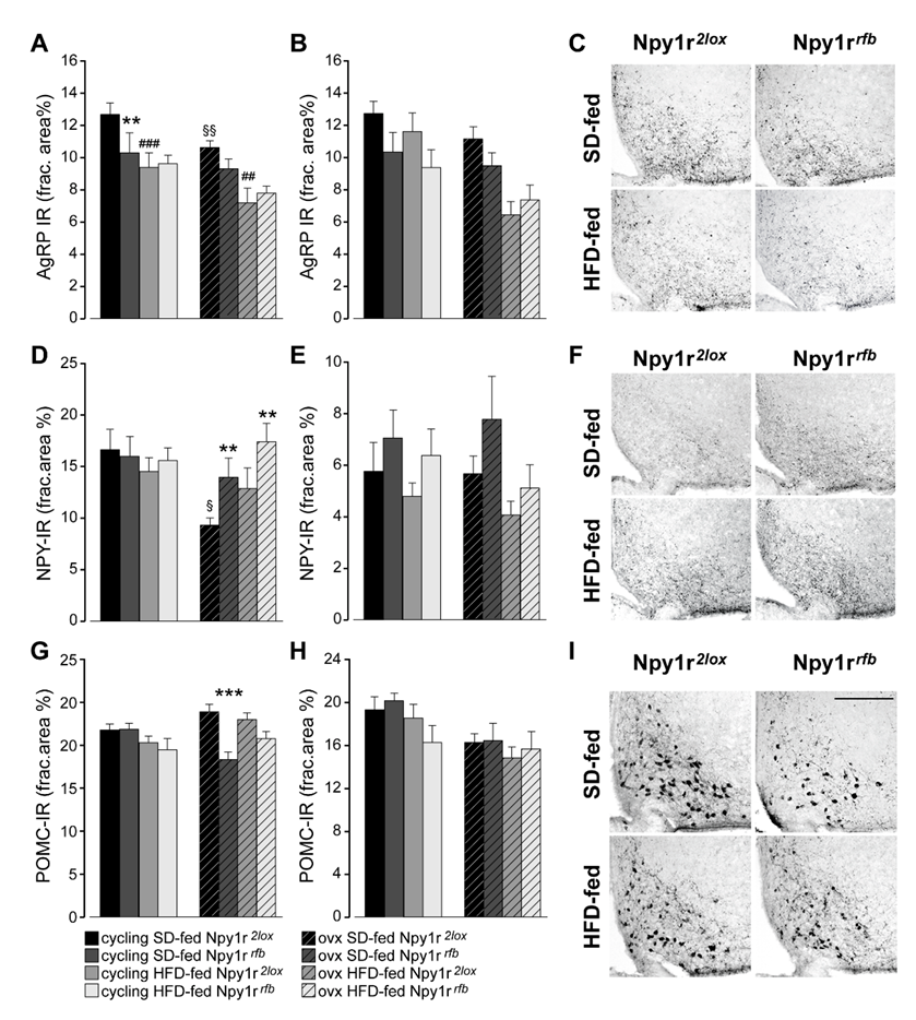
2.4. Effects of Npy1r Inactivation on the Expression of Neuropeptides Implicated in the Control of Energy Metabolism in the ARC and PVN of SD- and HFD-Fed Cycling and Ovariectomized Female Mice
2.4.1. AgRP
2.4.2. NPY
2.4.3. Proopiomelanocortin (POMC)
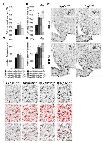
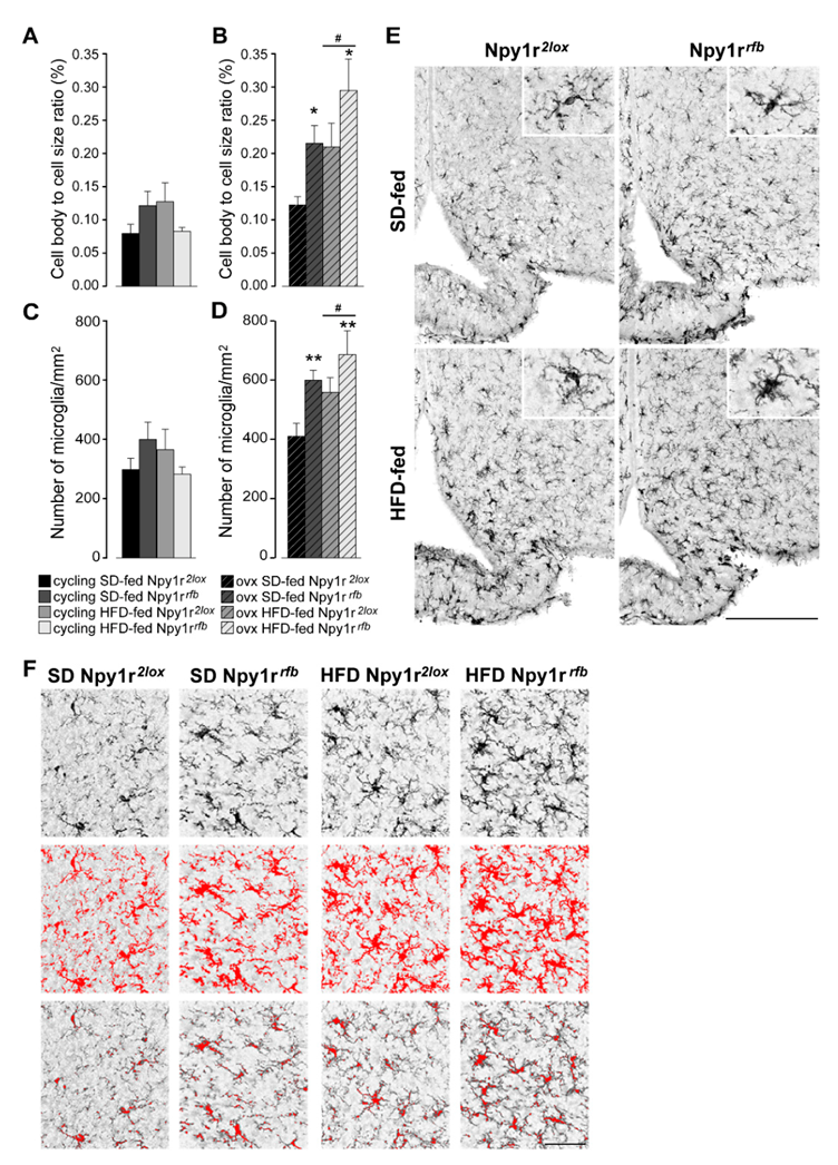
2.5. Npy1r Gene Inactivation Is Associated with Increased Microglial Number and Activation in the Arcuate Nucleus of Ovariectomized, but Not Cycling Female Mice
3. Discussion
4. Materials and Methods
4.1. Animals
4.2. Body Weight and Food Intake Analysis
4.3. Diet Composition
4.4. Spontaneous Locomotor Activity
4.5. Glucose (GTT), Insulin (ITT) and Pyruvate (PTT) Tolerance Tests
4.6. Heart Rate and Blood Pressure
4.7. Tissue Collection and Analysis
4.8. Histological Analysis
4.9. Analysis of Microglial Activation
4.10. Statistical Analysis
Author Contributions
Funding
Institutional Review Board Statement
Informed Consent Statement
Data Availability Statement
Acknowledgments
Conflicts of Interest
Abbreviations
References
- Santos Machado, V.d.S.; Ribeiro Valadares, A.L.; Costa-Paiva, L.H.; Osis, M.J.; Sousa, M.H.; Pinto-Neto, A.M. Aging, obesity, and multimorbidity in women 50 years or older: A population-based study. Menopause 2013, 20, 818. [Google Scholar] [CrossRef] [PubMed]
- Wildman, R.P.; Tepper, P.G.; Crawford, S.; Finchelstein, J.S.; Sutton-Tyrrell, K.; Thurston, R.C.; Santoro, N.; Sternfeld, B.; Greendale, G.A. Do changes in sex steroid hormones precede or follow increases in body weight during the menopause transition? Results from the Study of Women’s Health Across the Nation. J. Clin. Endocrinol. Metab. 2012, 97, E1695–E704. [Google Scholar] [CrossRef]
- Lizcano, F.; Guzmán, G. Estrogen deficiency and the origin of obesity during menopause. BioMed Res. Int. 2014, 2014, 757461. [Google Scholar] [CrossRef]
- Della Torre, S.; Benedusi, V.; Fontana, R.; Maggi, A. Energy metabolism and fertility—A balance preserved for female health. Nat. Rev. Endocrinol. 2014, 10, 13–23. [Google Scholar] [CrossRef]
- Dorfman, M.D.; Krull, J.E.; Douglass, J.D.; Fasnacht, R.; Lara-Lince, F.; Meek, T.H.; Shi, X.; Damian, V.; Nguyen, H.T.; Matsen, M.E.; et al. Sex differences in microglial CX3CR1 signalling determine obesity susceptibility in mice. Nat. Commun. 2017, 8, 14556. [Google Scholar] [CrossRef] [PubMed]
- Hong, J.; Stubbins, R.E.; Smith, R.R.; Harvey, A.E.; Núñez, N.P. Differential susceptibility to obesity between male, female and ovariectomized female mice. Nutr. J. 2009, 8, 11. [Google Scholar] [CrossRef]
- Lainez, N.M.; Jonak, C.R.; Nair, M.; Ethell, I.M.; Wilson, E.H.; Carson, M.J.; Coss, D. Diet-induced obesity elicits macrophage infiltration and reduction in spine density in the hypothalami of male but not female mice. Front. Immunol. 2018, 9, 1992. [Google Scholar] [CrossRef]
- Underwood, E.L.; Thompson, L.T. A high-fat diet causes impairment in hippocampal memory and sex-dependent alterations in peripheral metabolism. Neural Plast. 2016, 2016, 7385314. [Google Scholar] [CrossRef][Green Version]
- Thaler, J.P.; Yi, C.-X.; Schur, E.A.; Guyenet, S.J.; Hwang, B.H.; Dietrich, M.; Zhao, X.; Sarruf, D.A.; Izgur, V.; Maravilla, K.R.; et al. Obesity is associated with hypothalamic injury in rodents and humans. J. Clin. Investig. 2012, 122, 153–162. [Google Scholar] [CrossRef] [PubMed]
- Ullah, R.; Rauf, N.; Nabi, G.; Yi, S.; Yu-Dong, Z.; Fu, J. Mechanistic insight into high-fat diet-induced metabolic inflammation in the arcuate nucleus of the hypothalamus. BioMed Pharmacother. 2021, 142, 112012. [Google Scholar] [CrossRef]
- Butler, M.J.; Perrini, A.A.; Eckel, L.A. Estradiol treatment attenuates high fat diet-induced microgliosis in ovariectomized rats. Horm. Behav. 2020, 120, 104675. [Google Scholar] [CrossRef] [PubMed]
- Morselli, E.; Fuente-Martin, E.; Finan, B.; Kim, M.; Frank, A.; Garcia-Caceres, C.; Navas, C.R.; Gordillo, R.; Neinast, M.; Kalainayakan, S.P.; et al. Hypothalamic PGC-1α protects against high-fat diet exposure by regulating ERα. Cell Rep. 2014, 9, 633–645. [Google Scholar] [CrossRef]
- Asarian, L.; Geary, N. Cyclic estradiol treatment normalizes body weight and restores physiological patterns of spontaneous feeding and sexual receptivity in ovariectomized rats. Horm. Behav. 2002, 42, 461–471. [Google Scholar] [CrossRef]
- Eckel, L.A. The ovarian hormone estradiol plays a crucial role in the control of food intake in females. Physiol. Behav. 2011, 104, 517–524. [Google Scholar] [CrossRef] [PubMed]
- Fontana, R.; Della Torre, S.; Meda, C.; Longo, A.; Eva, C.; Maggi, A.C. Estrogen replacement therapy regulation of energy metabolism in female mouse hypothalamus. Endocrinology 2014, 155, 2213–2221. [Google Scholar] [CrossRef]
- Eva, C.; Oberto, A.; Longo, A.; Palanza, P.; Bertocchi, I. Sex differences in behavioral and metabolic effects of gene inactivation: The neuropeptide Y and Y receptors in the brain. Neurosci. Biobehav. Rev. 2020, 119, 333–347. [Google Scholar] [CrossRef]
- Olofsson, L.E.; Pierce, A.A.; Xu, A.W. Functional requirement of AgRP and NPY neurons in ovarian cycle-dependent regulation of food intake. Proc. Natl. Acad. Sci. USA 2009, 106, 15932–15937. [Google Scholar] [CrossRef]
- Valassi, E.; Scacchi, M.; Cavagnini, F. Neuroendocrine control of food intake. Nutr. Metab. Cardiovasc. Dis. 2008, 18, 158–168. [Google Scholar] [CrossRef]
- Musso, R.; Maggi, A.; Eva, C. 17β-Estradiol stimulates mouse neuropeptide Y-Y1 receptor gene transcription by binding to estrogen receptor alpha in neuroblastoma cells. Neuroendocrinology 2000, 72, 360–367. [Google Scholar] [CrossRef]
- Martini, M.; Sica, M.; Gotti, S.; Eva, C.; Panzica, G.C. Effects of estrous cycle and sex on the expression of neuropeptide Y Y1 receptor in discrete hypothalamic and limbic nuclei of transgenic mice. Peptides 2011, 32, 1330–1334. [Google Scholar] [CrossRef] [PubMed]
- Zammaretti, F.; Panzica, G.; Eva, C. Sex-dependent regulation of hypothalamic neuropeptide Y-Y1 receptor gene expression in moderate/high fat, high-energy diet-fed mice. J. Physiol. 2007, 583 Pt 2, 445–454. [Google Scholar] [CrossRef]
- Beck, B.; Pourié, G. Ghrelin, neuropeptide Y, and other feeding-regulatory peptides active in the hippocampus: Role in learning and memory. Nutr. Rev. 2013, 71, 541–561. [Google Scholar] [CrossRef] [PubMed]
- Lee, N.J.; Qi, Y.; Enriquez, R.F.; Clarke, I.; Ip, C.K.; Wee, N.; Baldock, P.A.; Herzog, H. Energy partitioning between fat and bone mass is controlled via a hypothalamic leptin/NPY relay. Int. J. Obes. 2020, 44, 2149–2164. [Google Scholar] [CrossRef] [PubMed]
- Nguyen, A.D.; Mitchell, N.F.; Lin, S.; Macia, L.; Yulyaningsih, E.; Baldock, P.A.; Enriquez, R.F.; Zhang, L.; Shi, Y.-C.; Zolotukhin, S.; et al. Y1 and y5 receptors are both required for the regulation of food intake and energy homeostasis in mice. PLoS ONE 2012, 7, e40191. [Google Scholar] [CrossRef]
- Zhang, L.; Reed, F.; Herzog, H. Leptin signalling on arcuate NPY neurones controls adiposity independent of energy balance or diet composition. J. Neuroendocrinol. 2020, 32, e12898. [Google Scholar] [CrossRef] [PubMed]
- Stanley, B.G.; Leibowitz, S.F. Neuropeptide Y injected in the paraventricular hypothalamus: A powerful stimulant of feeding behavior. Proc. Natl. Acad. Sci. USA 1985, 82, 3940–3943. [Google Scholar] [CrossRef]
- Stanley, B.G.; Kyrkouli, S.E.; Lampert, S.; Leibowitz, S.F. Neuropeptide Y chronically injected into the hypothalamus: A powerful neurochemical inducer of hyperphagia and obesity. Peptides 1986, 7, 1189–1192. [Google Scholar] [CrossRef]
- Ding, B.; Kull, B.; Liu, Z.; Mottagui-Tabar, S.; Thonberg, H.; Gu, H.F.; Brookes, A.J.; Grundemar, L.; Karlsson, C.; Hamsten, A.; et al. Human neuropeptide Y signal peptide gain-of-function polymorphism is associated with increased body mass index: Possible mode of function. Regul. Pept. 2005, 127, 45–53. [Google Scholar] [CrossRef] [PubMed]
- Nordman, S.; Ding, B.; Östenson, C.-G.; Kärvestedt, L.; Brismar, K.; Efendic, S.; Gu, H. Leu7Pro polymorphism in the neuropeptide Y (NPY) gene is associated with impaired glucose tolerance and type 2 diabetes in Swedish men. Exp. Clin. Endocrinol. Diabetes 2005, 113, 282–287. [Google Scholar] [CrossRef]
- Ukkola, O.; Kesäniemi, Y.A. Leu7Pro polymorphism of PreproNPY associated with an increased risk for type II diabetes in middle-aged subjects. Eur. J. Clin. Nutr. 2007, 61, 1102–1105. [Google Scholar] [CrossRef]
- Eva, C.; Serra, M.; Mele, P.; Panzica, G.C.; Oberto, A. Physiology and gene regulation of the brain NPY Y1 receptor. Front. Neuroendocrinol. 2006, 27, 308–339. [Google Scholar] [CrossRef] [PubMed]
- Lin, S.; Boey, D.; Herzog, H. NPY and Y receptors: Lessons from transgenic and knockout models. Neuropeptides 2004, 38, 189–200. [Google Scholar] [CrossRef]
- Pedrazzini, T.; Seydoux, J.; Künstner, P.; Aubert, J.-F.; Grouzmann, E.; Beermann, F.; Brunner, H.R. Cardiovascular response, feeding behavior and locomotor activity in mice lacking the NPY Y1 receptor. Nat. Med. 1998, 4, 722–726. [Google Scholar] [CrossRef] [PubMed]
- Xu, Y.; Elmquist, J.K.; Fukuda, M. Central nervous control of energy and glucose balance: Focus on the central melanocortin system. Ann. N. Y. Acad. Sci. 2011, 1243, 1–14. [Google Scholar] [CrossRef] [PubMed]
- Bo, E.; Farinetti, A.; Marraudino, M.; Sterchele, D.; Eva, C.; Gotti, S.; Panzica, G. Adult exposure to tributyltin affects hypothalamic neuropeptide Y, Y1 receptor distribution, and circulating leptin in mice. Andrology 2016, 4, 723–734. [Google Scholar] [CrossRef]
- Clegg, D.J. Minireview: The year in review of estrogen regulation of metabolism. Mol. Endocrinol. 2012, 26, 1957–1960. [Google Scholar] [CrossRef]
- Oberto, A.; Mele, P.; Zammaretti, F.; Panzica, G.C.; Eva, C. Evidence of Altered Neuropeptide Y Content and Neuropeptide Y1 Receptor Gene Expression in the Hypothalamus of Pregnant Transgenic Mice. Endocrinology 2003, 144, 4826–4830. [Google Scholar] [CrossRef][Green Version]
- Rugarn, O.; Hammar, M.; Theodorsson, A.; Theodorsson, E.; Stenfors, C. Sex differences in neuropeptide distribution in the rat brain. Peptides 1999, 20, 81–86. [Google Scholar] [CrossRef]
- Zammaretti, F.; Panzica, G.; Eva, C. Fasting, leptin treatment, and glucose administration differentially regulate Y1 receptor gene expression in the hypothalamus of transgenic mice. Endocrinology 2001, 142, 3774–3782. [Google Scholar] [CrossRef][Green Version]
- Statello, R.; Carnevali, L.; Paterlini, S.; Gioiosa, L.; Bertocchi, I.; Oberto, A.; Eva, C.; Palanza, P.; Sgoifo, A. Reduced NPY Y1 receptor hippocampal expression and signs of decreased vagal modulation of heart rate in mice. Physiol. Behav. 2017, 172, 31–39. [Google Scholar] [CrossRef] [PubMed]
- Bertocchi, I.; Oberto, A.; Longo, A.; Mele, P.; Sabetta, M.; Bartolomucci, A.; Palanza, P.; Sprengel, R.; Eva, C. Regulatory functions of limbic Y1 receptors in body weight and anxiety uncovered by conditional knockout and maternal care. Proc. Natl. Acad. Sci. USA 2011, 108, 19395–19400. [Google Scholar] [CrossRef] [PubMed]
- Bertocchi, I.; Oberto, A.; Longo, A.; Palanza, P.; Eva, C. Conditional inactivation of Npy1r gene in mice induces sex-related differences of metabolic and behavioral functions. Horm. Behav. 2020, 125, 104824. [Google Scholar] [CrossRef]
- Paterlini, S.; Panelli, R.; Gioiosa, L.; Parmigiani, S.; Franceschini, P.; Bertocchi, I.; Oberto, A.; Bartolomucci, A.; Eva, C.; Palanza, P. Conditional inactivation of limbic neuropeptide y-1 receptors increases vulnerability to diet-induced obesity in male mice. Int. J. Mol. Sci. 2021, 22, 8745. [Google Scholar] [CrossRef]
- Frederich, R.C.; Hamann, A.; Anderson, S.; Löllmann, B.; Lowell, B.B.; Flier, J.S. Leptin levels reflect body lipid content in mice: Evidence for diet-induced resistance to leptin action. Nat. Med. 1995, 1, 1311–1314. [Google Scholar] [CrossRef]
- Di Carlo, C.; Tommaselli, G.A.; Nappi, C. Effects of sex steroid hormones and menopause on serum leptin concentrations. Gynecol. Endocrinol. 2002, 16, 479–491. [Google Scholar] [CrossRef] [PubMed]
- Perez-Tilve, D.; Heppner, K.; Kirchner, H.; Lockie, S.H.; Woods, S.C.; Smiley, D.L.; Tschöp, M.; Pfluger, P. Ghrelin-induced adiposity is independent of orexigenic effects. FASEB J. 2011, 25, 2814–2822. [Google Scholar] [CrossRef]
- Baver, S.B.; Hope, K.; Guyot, S.; Bjørbaek, C.; Kaczorowski, C.; O’Connell, K.M.S. Leptin modulates the intrinsic excitability of AgRP/NPY neurons in the arcuate nucleus of the hypothalamus. J. Neurosci. 2014, 34, 5486–5496. [Google Scholar] [CrossRef]
- Benedusi, V.; Della Torre, S.; Mitro, N.; Caruso, D.; Oberto, A.; Tronel, C.; Meda, C.; Maggi, A. Liver ERα regulates AgRP neuronal activity in the arcuate nucleus of female mice. Sci. Rep. 2017, 7, 1194. [Google Scholar] [CrossRef]
- Breen, T.L.; Conwell, I.M.; Wardlaw, S.L. Effects of fasting, leptin, and insulin on AGRP and POMC peptide release in the hypothalamus. Brain Res. 2005, 1032, 141–148. [Google Scholar] [CrossRef] [PubMed]
- Varela, L.; Horvath, T.L. Leptin and insulin pathways in POMC and AgRP neurons that modulate energy balance and glucose homeostasis. EMBO Rep. 2012, 13, 1079–1086. [Google Scholar] [CrossRef] [PubMed]
- Valdearcos, M.; Xu, A.W.; Koliwad, S.K. Hypothalamic inflammation in the control of metabolic function. Annu. Rev. Physiol. 2015, 77, 131–160. [Google Scholar] [CrossRef]
- Ceasrine, A.M.; Bilbo, S.D. Dietary fat: A potent microglial influencer. Trends Endocrinol. Metab. 2022, 33, 196–205. [Google Scholar] [CrossRef] [PubMed]
- Azcoitia, I.; Barretoc, G.E.; Garcia-Segura, L.M. Molecular mechanisms and cellular events involved in the neuroprotective actions of estradiol. Analysis of sex differences. Front. Neuroendocrinol. 2019, 55, 100787. [Google Scholar] [CrossRef]
- Chen W-c Liu Y-b Liu W-f Zhou Y-y He H-f Lin, S. Neuropeptide Y is an immunomodulatory factor: Direct and indirect. Front. Immunol. 2020, 11, 2624. [Google Scholar] [CrossRef]
- Ferreira, R.; Xapelli, S.; Santos, T.; Silva, A.P.; Cristóvão, A.; Cortes, L.; Malva, J.O. Neuropeptide Y modulation of interleukin-1β (IL-1β)-induced nitric oxide production in microglia. Int. J. Biol. Chem. 2010, 285, 41921–41934. [Google Scholar] [CrossRef] [PubMed]
- Ferreira, R.; Santos, T.; Viegas, M.; Cortes, L.; Bernardino, L.; Vieira, O.V.; O Malva, J. Neuropeptide Y inhibits interleukin-1β-induced phagocytosis by microglial cells. J. Neuroinflamm. 2011, 8, 169. [Google Scholar] [CrossRef]
- Ferreira, R.; Santos, T.; Cortes, L.; Cochaud, S.; Agasse, F.; Silva, A.P.; Xapelli, S.; Malva, J.O. Neuropeptide Y inhibits interleukin-1 beta-induced microglia motility. J. Neurochem. 2012, 120, 93–105. [Google Scholar] [CrossRef]
- Li, Q.; Dong, C.; Li, W.; Bu, W.; Wu, J.; Zhao, W. Neuropeptide Y protects cerebral cortical neurons by regulating microglial immune function. Neural Regen Res. 2014, 9, 959. [Google Scholar] [CrossRef] [PubMed]
- Zhou, K.; Enkhjargal, B.; Xie, Z.; Sun, C.; Wu, L.; Malaguit, J.; Chen, S.; Tang, J.; Zhang, J.; Zhang, J.H. Dihydrolipoic acid inhibits lysosomal rupture and NLRP3 through LAMP1/CaMKII/TAK1 pathways after subarachnoid hemorrhage in rat. Stroke 2018, 49, 175–183. [Google Scholar] [CrossRef]
- Zhang, X.; Connelly, J.; Levitan, E.S.; Sun, D.; Wang, J.Q. Calcium/Calmodulin–Dependent Protein Kinase II in Cerebrovascular Diseases. Transl. Stroke Res. 2021, 12, 513–529. [Google Scholar] [CrossRef]
- Richard, D. Effects of ovarian hormones on energy balance and brown adipose tissue thermogenesis. Am. J. Physiol.-Regul. Integr. Comp. Physiol. 1986, 250, R245–R249. [Google Scholar] [CrossRef] [PubMed]
- Villa, A.; Vegeto, E.; Poletti, A.; Maggi, A. Estrogens, neuroinflammation, and neurodegeneration. Endocr. Rev. 2016, 37, 372–402. [Google Scholar] [CrossRef] [PubMed]
- Cai, D.; Liu, T. Hypothalamic inflammation: A double-edged sword to nutritional diseases. Ann. N. Y. Acad. Sci. 2011, 1243, E1–E39. [Google Scholar] [CrossRef]
- Nuzzo, A.M.; Moretti, L.; Mele, P.; Todros, T.; Eva, C.; Rolfo, A. Effect of Placenta-Derived Mesenchymal Stromal Cells Conditioned Media on an LPS-Induced Mouse Model of Preeclampsia. Int. J. Mol. Sci. 2022, 23, 167. [Google Scholar] [CrossRef] [PubMed]
- Hovens, I.B.; Nyakas, C.; Schoemakern, R.G. A novel method for evaluating microglial activation using ionized calcium-binding adaptor protein-1 staining: Cell body to cell size ratio. Neuroimmunol. Neuroinflamm. 2014, 1, 82–88. [Google Scholar] [CrossRef]
- Gomes, J.A.; Silva, J.F.; Marçal, A.P.; Silva, G.; Gomes, G.F.; de Oliveira, A.C.; Soares, V.L.; Oliveira, M.; Ferreira, A.V.; Aguiar, D.C. High-refined carbohydrate diet consumption induces neuroinflammation and anxiety-like behavior in mice. J. Nutr. Biochem. 2020, 77, 108317. [Google Scholar] [CrossRef] [PubMed]






| Measures | Female Mice | ANOVA | Variables | Interactions |
|---|---|---|---|---|
| Body weight | Cycling | 2-way RM | Diet: F(1,101) = 80.54, p = 0.000 | Days–diet: F(11,1111) = 22.06, p = 0.000 |
| ovx | 2-way RM | Genotype: F(1,96) = 13.99 p = 0.000 Diet: F(1,96) = 91.04, p = 0.000 | Days–diet–genotype: F(11,1056) = 4.41; p = 0.000 Days–genotype: F(11,1056) = 7.35 p = 0.000 Days–diet: F(11,1056) = 107.36, p = 0.000 | |
| Subcutaneous WAT | Cycling and ovx | 3-way | Genotype: F(1,94) = 12.71, p = 0.001 Diet: F(1,94) = 279.77; p = 0.000 ovx: F(1,94) = 283.34; p = 0.000 | Genotype–ovx: F(1,94) = 5.47; p = 0.022 ovx–diet: F(1,94) = 17.43; p = 0.000 |
| Visceral WAT | Cycling and ovx | 3-way | Diet: F(1,94) = 185.31; p = 0.000 ovx: F(1,94) = 116.32; p = 0.000 | Genotype–diet: F(1,94) = 5.43; p = 0.022 |
| Gonadic WAT | cycling and ovx | 3-way | Diet: F(1,94) = 232.01; p = 0.000 ovx: F(1,94) = 33.14; p = 0.000 | Diet–ovx: F(1,94) = 26.18; p = 0.000 |
| Leptin | Cycling and ovx | 3-way | Diet: F(1,117) = 107.80, p = 0.000 ovx: F(1,117) = 120.41, p = 0.000 | |
| Spontaneous locomotor activity | Cycling and ovx | 3-way | Diet: F(1,82) = 16.58; p = 0.000 ovx: F(1,82) = 41.42; p = 0.000 | Genotype–ovx–diet: F(1,82) = 5.19; p = 0.025 ovx–diet: F(1,82) = 7.7905; p = 0.007 |
| Cumulative energy intake | Cycling and ovx | 3-way | Diet: F(1,24) = 52.50, p = 0.000 | |
| 9-day energy intake | Cycling and ovx | 3-way RM | Diet: F(1,240) = 52.50, p = 0.000 | |
| GTT | Cycling and ovx | 3-way RM | Diet: F(1,112) = 25.62; p = 0.000 ovx: F(1,112) = 10.62; p = 0.002 | Diet–hours: F(3,336) = 7.46; p = 0.000 |
| GTT AUC | Cycling and ovx | 3-way | Diet: F(1,112) = 26.38; p = 0.000 ovx: F(1,112) = 9.06; p = 0.003 | |
| ITT | Cycling and ovx | 3-way RM | Diet: F(1,80) = 9.74; p = 0.003 | Diet–hours: F(3,240) = 6.08; p = 0.001 |
| ITT AUC | Cycling and ovx | 3-way | Diet: F(1,80) = 10.21; p = 0.002 | |
| PTT | Cycling and ovx | 3-way RM | Diet: F(1,85) = 19.04; p = 0.000 | Diet–ovx: F(1,85) = 5.12; p = 0.026 |
| PTT AUC | Cycling and ovx | 3-way | Diet: F(1,85) = 19.23; p = 0.000 | |
| Heart rate | Cycling and ovx | 3-way | ovx: F(1,80) = 15.39; p = 0.000 | |
| ARC AgRP-IR | Cycling and ovx | 3-way | Diet: F(1,62) = 31.34, p = 0.000 ovx: F(1,62) = 21.1, p = 0.000 | Genotype–diet: F(1,62) = 7.80, p = 0.007 |
| PVN AgRP-IR | Cycling and ovx | 3-way | Genotype: F(1,57) = 4.54, p = 0.037 Diet: F(1,57) = 12.13, p = 0.001 ovx: F(1,57) = 14.24, p = 0.000 | |
| ARC NPY-IR | Cycling and ovx | 3-way | Genotype: F(1,45) = 5.11, p = 0.029 ovx: F(1,45) = 4.82, p = 0.033 | Genotype–ovariectomy: F(1,45) = 4.35, p = 0.043 ovx–diet: F(1,45) = 5.38, p = 0.025 |
| ARC NPY-IR | ovx | 2-way | Genotype: F(1,21) = 10.44, p = 0.004 Diet: F(1,21) = 6.11, p = 0.022 | |
| ARC POMC-IR | Cycling and ovx | 3-way | Genotype: F(1,68) = 15.00; p = 0.000 | Genotype–ovx: F(1,68) = 6.86; p = 0.011 Diet–ovx: F(1,68) = 5.44; p = 0.023 |
| PVN POMC-IR | Cycling and ovx | 3-way | Diet: F(1,61) = 4.04; p = 0.049 ovx: F(1,61) = 10.48; p = 0.002 | |
| Microglia cb/c | Cycling and ovx | 3-way | Genotype: F(1,32) = 5.95; p = 0.021 Diet: F(1,32) = 5.98; p = 0.020 ovx: F(1,32) = 36.01; p = 0.000 | Genotype–ovx: F(1,32) = 6.35; p = 0.017 Diet–ovx: F(1,32) = 4.80; p = 0.036 |
| Microglia number | Cycling and ovx | 3-way | Genotype: F(1,32) = 5.91; p = 0.021 ovx: F(1,32) = 44.80; p = 0.000 | Genotype–ovx: F(1,32) = 4.61; p = 0.039 Diet–ovx: F(1,32) = 4.27; p = 0.047 |
| Microglia cb/c | ovx | 2-way | Genotype: F(1,15) = 7.23, p = 0.017 Diet: F(1,15) = 6.32, p = 0.024 | |
| Microglia number | ovx | 2-way | Genotype: F(1,15) = 8.80, p = 0.010 Diet: F(1,15) = 4.83, p = 0.044 |
Publisher’s Note: MDPI stays neutral with regard to jurisdictional claims in published maps and institutional affiliations. |
© 2022 by the authors. Licensee MDPI, Basel, Switzerland. This article is an open access article distributed under the terms and conditions of the Creative Commons Attribution (CC BY) license (https://creativecommons.org/licenses/by/4.0/).
Share and Cite
Oberto, A.; Bertocchi, I.; Longo, A.; Bonzano, S.; Paterlini, S.; Meda, C.; Della Torre, S.; Palanza, P.; Maggi, A.; Eva, C. Hypothalamic NPY-Y1R Interacts with Gonadal Hormones in Protecting Female Mice against Obesity and Neuroinflammation. Int. J. Mol. Sci. 2022, 23, 6351. https://doi.org/10.3390/ijms23116351
Oberto A, Bertocchi I, Longo A, Bonzano S, Paterlini S, Meda C, Della Torre S, Palanza P, Maggi A, Eva C. Hypothalamic NPY-Y1R Interacts with Gonadal Hormones in Protecting Female Mice against Obesity and Neuroinflammation. International Journal of Molecular Sciences. 2022; 23(11):6351. https://doi.org/10.3390/ijms23116351
Chicago/Turabian StyleOberto, Alessandra, Ilaria Bertocchi, Angela Longo, Sara Bonzano, Silvia Paterlini, Clara Meda, Sara Della Torre, Paola Palanza, Adriana Maggi, and Carola Eva. 2022. "Hypothalamic NPY-Y1R Interacts with Gonadal Hormones in Protecting Female Mice against Obesity and Neuroinflammation" International Journal of Molecular Sciences 23, no. 11: 6351. https://doi.org/10.3390/ijms23116351
APA StyleOberto, A., Bertocchi, I., Longo, A., Bonzano, S., Paterlini, S., Meda, C., Della Torre, S., Palanza, P., Maggi, A., & Eva, C. (2022). Hypothalamic NPY-Y1R Interacts with Gonadal Hormones in Protecting Female Mice against Obesity and Neuroinflammation. International Journal of Molecular Sciences, 23(11), 6351. https://doi.org/10.3390/ijms23116351

