Next Article in Journal
The Role of Antibodies in the Treatment of SARS-CoV-2 Virus Infection, and Evaluating Their Contribution to Antibody-Dependent Enhancement of Infection
Previous Article in Journal
De Novo Development of Mitochondria-Targeted Molecular Probes Targeting Pink1
 
 
Font Type:
Arial Georgia Verdana
Font Size:
Aa Aa Aa
Line Spacing:
Column Width:
Background:
Article

Promoter Methylation Changes in KRT17: A Novel Epigenetic Marker for Wool Production in Angora Rabbit

1
College of Animal Science and Technology, Yangzhou University, Yangzhou 225009, China
2
Institute of Animal Science, Jiangsu Academy of Agricultural Sciences, Nanjing 210014, China
*
Author to whom correspondence should be addressed.
Int. J. Mol. Sci. 2022, 23(11), 6077; https://doi.org/10.3390/ijms23116077
Submission received: 2 April 2022 / Revised: 4 May 2022 / Accepted: 9 May 2022 / Published: 28 May 2022
(This article belongs to the Section Molecular Biology)

Abstract

:
Wool production is an important economic trait of Angora rabbits. Exploring molecular markers related to wool production is one of the essentials of Angora rabbits’ breeding. KRT17 (Keratin 17) is an important gene of hair follicle development, which must be explored for genetic/epigenetic variation to assess its effect on wool production. Based on the effective wool production data of 217 Angora rabbits, the high and low yield groups were screened with 1.5 standard deviations of the population mean. The full-length sequence of KRT17 was obtained by rapid amplification of cDNA ends technology, and the polymorphism was analyzed in the promoter, exon, and intron regions by direct sequencing. KRT17, SP1 over-expression plasmids, and siRNA were constructed and transfected into dermal papilla cells. The mRNA expressions of relevant genes were analyzed by RT-qPCR. The methylation level of the KRT17 promoter was determined by Bisulfite Sequencing PCR. Dual-luciferase system, site-directed mutagenesis, and electrophoretic mobility shift assays were used to analyze the binding relationship between SP1 and the promoter of KRT17. The structure map of KRT17 was drawn, and no SNPs were found in the promoter, exon, and intron, indicating a relatively conserved structure of KRT17. Expression of KRT17 was significantly higher in cutaneous tissues than in other tissues and was significantly upregulated in the high-yield group compared to the low-yield group (p < 0.05). Furthermore, the overall high methylation levels of KRT17 CpG I and CpG III showed significant association with low wool yield; the methylation levels of 5 CpG locus (CpG I site 4 and CpG III site 2–5) were significantly different between the high and low yield groups (p < 0.05). The methylation levels of 3 CpG locus (CpG I site 4 and CpG III site 4, 14) showed a significant correlation with KRT17 expression (p < 0.05). Overall, CpG III site 4 significantly affects wool production and KRT17 expressions (p < 0.05). This site promotes SP1 binding to the KRT17 promoter region (CGCTACGCCC) to positively regulate the KRT17 expression. KRT17 CpG III site 4 can be used as candidate epigenetic markers for the breeding of high wool-producing Angora rabbits.

1. Introduction

Rabbit wool is a high-grade textile raw material of high economic value [1]. Studying the genetic/epigenetic variation of key wool-producing genes can identify molecular markers related to wool production in Angora rabbits. SNP markers have been widely used to assist breeding. For instance, SNPs related to dorsal hair development, such as FGF5 [2,3], FGFR2 [4], and CYP19A1 [5], have been screened. In this study, we mined the SNPs of the Keratin 17 (KRT17) gene in the Angora rabbit population. KRT17 belongs to the type I keratin genes and is involved in hair follicle development and hair growth. Notably, the KRT17-knockout mice exhibited severe hair loss during the first week of life suggesting KRT17 role in hair fragility and apoptosis [6]. KRT17 interacts with TRADD via TNFα/TNFR1 signaling pathway to affect the hair follicle growth cycle [7]. KRT17 also interacts with other keratin family genes to jointly control hair growth [8]. The promoter, exon, and intron sequences of KRT17 in Angora rabbits have been studied but no corresponding SNPs sites were found as molecular markers. Hence, the epigenetic markers of KRT17 must be examined.
Currently, there are few studies on DNA methylation in rabbits that mostly focused on identifying the whole-genome DNA or related gene methylation level. For example, a study showed early gene demethylation and re-methylation in cloned rabbit embryos than in normal rabbits [9]. The methyl-CpG-binding protein CIBZ inhibits rabbit myogenic differentiation by directly inhibiting the expression of myogenin [10]. Whether KRT17 expression is regulated by DNA methylation and if that affects wool production remain unknown. Additionally, KRT17 expression is regulated by various molecules. Cytokine IL-7A along with transcription factors (TFs) STAT1 and STAT3 induce KRT17 expression in keratinocytes; similarly, IL-2 and IL-6 are also known to regulate KRT17 expression [11]. The KRT17 promoter has multiple TF binding sites (such as including SP1, AP2, and NF1) that contain CpG sites [12]. Whether the regulation of DNA methylation of KRT17 can regulate its functions affecting the binding of TFs needs to be investigated.
It was shown that KRT17 is involved in the cyclical development of hair follicles suggesting its role in the wool-producing performance of Angora rabbits [13]. Accordingly, this study examined the relationship between the genetic variation and DNA methylation pattern of KRT17 to understand its impact on the wool-producing performance of Angora rabbits. The gene expression regulation was investigated, and SNP and DNA methylation sites with significant influences on wool-producing performance were screened out. These may be valuable genetic markers for the molecular breeding of Angora rabbits.

2. Results

2.1. Screening and Grouping of High- and Low-Yield Angora Rabbits

The production data of 217 Angora rabbits were recorded (Table 1). The weight and wool production of the whole population showed normal distribution (Figure 1). The high- and low-yield group were screened out based on the standard mean deviation of ±1.5 (Mean ± 1.5 SD) (Table 2). The weight and wool production of the high-yield group were 4078.0 ± 200.2 and 443.2 ± 20.8 g. The same were 3887.1 ± 190.3 and 236.2 ± 3.6 g for the low yield group, respectively. Compared with the colony, weight showed no correlation between the high-and low-yield groups (p > 0.05); however, there was a significant difference between the wool production (p < 0.05). This indicated that change in wool production was not affected by weight change.

2.2. Highly Conserved KRT17 Sequence

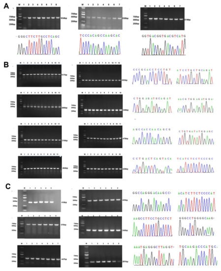
The 1608 bp full-length sequence of KRT17 was obtained by RACE assay, including 72 bp 5′UTR, 1299 bp open reading frame (ORF), and 237 bp 3′UTR (with PolyA tail) (Figure 2). The structural diagram of the gene in Figure 3 shows that KRT17 contains eight exons and seven introns, belonging to the type I keratin gene group. The eight exons, seven introns, and promoter sequences of KRT17 were amplified from 217 individuals by PCR and analyzed by gel electrophoresis indicating the successful amplification of corresponding target fragments (Figure 4). In addition, no mutation sites were found. This suggested that KRT17 sequences are highly conserved.

2.3. KRT17 Expression Is Closely Related to Hair Follicle Development in Angora Rabbits

Tissue expression profiling showed that KRT17 expression in cutaneous tissues was significantly higher than in other tissues (p < 0.01). The expression was relatively high in the lung and small intestine, and almost absent in the heart, muscle, and brain (Figure 5A). We used the Angora rabbit hair follicle periodic regeneration model to detect the expression of KRT17 during hair follicle development. The expression gradually increased from 0–150 d reaching the highest at 150 d (p < 0.05). Then, the expression began to decrease returning to 30 d level after 180 d, forming a cycle (Figure 5B). This suggested the KRT17 role in hair growth. Moreover, KRT17 expression was significantly higher in the high yield group than in the low yield group (p < 0.05) (Figure 5C), suggesting that upregulated KRT17 impacted the wool-producing performance of rabbits.
Next, KRT17 was knocked down in rabbit dermal papilla cells, and the results showed that WNT2 and FGF2 were downregulated showing a significant difference (p < 0.05), while SFRP2 and BMP2 were significantly upregulated (p < 0.05) (Figure 5F,G). The upregulation of KRT17 upregulated WNT2 and FGF2 but downregulated TGFβ1, SFRP2, and BMP2, all showing extremely significant differences (p < 0.01) (Figure 5D,E). These results demonstrated that KRT17 expression played a key role in hair follicle development by altering the expressions of related genes.

2.4. Methylation Level of CpG Island in KRT17 Promoter

There were three CpG islands found in the promoter region of KRT17. Among them, CpG I is located −1567 to −1403 bp (length 165 bp); a total of 16 CpG sites were detected. CpG II is located −1186 to −1053 bp (length 134 bp); a total of 10 CpG sites were detected. CpG III is located −97 to +120 bp (length 218 bp); a total of 18 CpG sites were detected (Figure 6A). The overall methylation level of CpG I-III in high and low yield groups was analyzed by BSP sequencing (Figure 6B–D). It was found that CpG I methylation was 45.20 and 63.75% in high and low yield groups, respectively, showing a significant difference (p < 0.05). CpG II was 9.00 and 11.00% in high and low yield groups, respectively, showing no significant difference (p > 0.05). Due to specific design requirements of BSP primer, CpG III could only be amplified for the fragments containing the last 17 CpG sites. Therefore, only these were used to calculate the overall methylation level, which was 50.00 and 62.16% in high and low yield groups, respectively, showing a significant difference (p < 0.05).

2.5. Detections of Methylation Levels of Different Sites in KRT17 CpG I–III

The black and white dot patterns of CpG I–III sites in the two hair-yielding groups showed that both CpG I and III sites had different degrees of methylation (Figure 7A,C). CpG II sites showed lower methylation levels, while some did not show methylation (Figure 7B). Furthermore, the methylation rate of each site was calculated. The results showed that, except for a few sites, the methylation levels of CpG I and III sites were higher in the low yield group than in the high yield group, suggesting a strong correlation between high methylation levels of CpG I and III with low wool production (Figure 7D,F). Overall, the methylation rate of all CpG II sites was low and varied in the high and low yield groups in an irregular manner (Figure 7E). Among the 16 CpG sites in CpG I, the methylation of CpG 4 (−1539 bp) significantly correlated with wool production (p < 0.05), and the overall low methylation of CpG island significantly correlated with high wool production (p < 0.01). There was no correlation between the methylation level of other sites and wool production (p > 0.05) (Table 3). There was no correlation between the methylation level of 10 CpG sites or the overall methylation level of CpG II and wool production (p > 0.05) (Table 4). Among the 17 CpG III sites, methylation levels of CpG 2, 3, 4, and 5 (−53 bp, −51 bp, −38 bp, −31 bp) were significantly associated with wool production (p = 0.037, 0.018, 0.035, 0.037, respectively); the low methylation level of CpG III showed significant correlation with high wool production (p < 0.01) (Table 5).

2.6. KRT17 CpG III Site 4 Can Be a Candidate Epigenetic Marker

Since the methylation level of CpG II sites was relatively low with no linear correlation with gene expression, only the correlation between the methylation level of CpG I and III and KRT17 expression was investigated. As shown in Table 6, methylation levels of the CpG I sites (except CpG 1, 2, 6, and 7) negatively correlated with KRT17 expression. The overall methylation level of CpG I negatively correlated with KRT17 expression (r = −0.319, p = 0.368), in which the methylation level of CpG 10 showed the most significant difference (r = −0.670, p = 0.034).
As shown in Table 7, the methylation level of CpG III sites (except CpG 1, 9, 11, and 16) negatively correlated with KRT17expression; the overall methylation level of CpG III was negatively correlated with KRT17expression (r = −0.442, p = 0.200). Specifically, the methylation levels of CpG 4 and CpG 14 were significantly different downregulating KRT17 expression (r = −0.741, p = 0.014; r = −0.728, p = 0.017).
Considering the association analysis between the methylation level of KRT17 CpG I-III sites, wool production, and mRNA expression of KRT17, CpG III site 4 was selected as candidate epigenetic markers for wool production in Angora rabbit.

2.7. Regulation of KRT17 Promoter Activity by SP1

It was predicted that the three CpG islands contain multiple TF binding sites such as for the TFs SP1, AP-2alph, and NF-1 (Figure 8A). The sequence location of CpG4 in CpG III is the binding site for SP1, suggesting that its methylation might regulate KRT17 expression by affecting the binding of SP1. pcDNA3.1-SP1 or siRNA-SP1 were constructed and transfected into dermal papilla cells (Figure 8B,C), and then KRT17 expression was detected for over-expression/knockdown of SP1. The results showed that SP1 over-expression significantly upregulated the expression of KRT17 (p < 0.01), while its knockdown did the opposite (p < 0.05). This suggested that SP1 regulates the expression of KRT17 (Figure 8D,E).
The KRT17 promoter region deletion expression vectors pGL3-P1-P6 (Figure 9A,B) were constructed for luciferase assay. As shown in Figure 9C, the KRT17 promoter has multiple active regions (p < 0.01), including −1395 to −1094, −1094 to −794, −794 to −470, and −191 to −1 bp, among which CpG4 in CpG III is at −191 to −1 bp. To confirm the regulatory effect of SP1 on the KRT17 promoter, a site-directed mutant (C to A) was created. It was found that, compared with the wild type, the luciferase activity of the mutant was significantly lower (p < 0.01), indicating that the mutation site affected the activity of the KRT17 promoter. To further verify the SP1 mediated regulation of the KRT17 promoter, the wild-type or mutant vectors were co-transfected with an SP1 over-expression vector, respectively. It was found that after co-transfection with SP1 significantly increased the wild-type promoter activity (p < 0.01), while the promoter activity of mutant transfected cells showed no significant difference (p > 0.05). This suggested that SP1 overexpression upregulated the activity of the KRT17 promoter (Figure 9D,E).
Next, we performed an EMSA test to verify SP1 binding to the KRT17 promoter region. As shown in Figure 9F, no band appeared in lane 1, indicating a good probe. In lane 2, a complex band formed due to the binding of nuclear protein and biotin-tagged probe, demonstrating SP1 binding to the KRT17 promoter region. To further verify the specificity of SP1 binding to this sequence, a competitive EMSA experiment was performed (Figure 9G). A new band in lane 2 suggested probe binding to the nuclear protein. The band in lane 3 was lighter, and there was no band in lane 4 due to the competitive binding of the unlabeled probe to the nuclear protein compared to the labeled probe. New bands in lanes 5 and 6 indicated that the normal probe mutation did not affect the binding of the labeled probe. The above results indicated that SP1 specifically binds to the KRT17 promoter sequence.

3. Discussion

In this study, the wool production of the same batch of Angora rabbits varied among individuals, in a range of 259.4 g, indicating that breeding could be improved for wool-producing performance. We previously showed that the gene KRT17 plays an important role in hair follicle development in rabbits [7,13,14]. Therefore, we speculated whether KRT17 has an SNP site that could be used as a molecular genetic marker of wool-producing traits in Angora rabbits. However, we found that the structure of KRT17 is conserved in the population of Angora rabbits showing no SNPs. Therefore, further association analysis with wool production was not performed.
Next, we analyzed the expression of KRT17. Using a rabbit hair follicle development synchronization model, we found that KRT17 expression exhibited periodicity with hair follicle development, and KRT17 regulated WNT signaling pathway genes, such as WNT2 [15], FGF2 [16], TGFβ [17], SFRP2 [18,19], BMP2 [20], etc. This suggested that KRT17 could affect the transcription of hair follicle development-related genes playing a positive regulatory role in inducing the transition of hair follicles from telogen to anagen. Moreover, KRT17 expression in the high yield group was significantly higher than in the low yield group. DNA methylation, one of the epigenetic mechanisms, can cause gene silencing without genetic polymorphisms [21]. Therefore, the effect of KRT17 promoter DNA methylation on KRT17 expression was investigated regarding wool-producing performance in Angora rabbits.
As a very important epigenetic change, DNA methylation regulates immune response [22], muscle development [23], stem cell differentiation [24], and many other aspects of animals. Rabbit KRT17 promoter region CpG islands showed different degrees of methylation in the high and low yield groups. The overall methylation level was lower in the high yield group than in the low yield group, indicating the impact of KRT17 methylation on wool-producing traits. Furthermore, correlation analysis showed that overall low methylation levels of CpG I and CpG III were significantly associated with high wool production. The methylation levels of the CpG 1 site in CpG I and CpG 4 sites in CpG III were significantly correlated with wool-producing performance. These 5 CpG sites can be used as potential epigenetic markers for wool-producing traits in Angora rabbits.
In general, the gene expression decreases with the increase of methylation level [25]. The overall methylation levels of KRT17 promoter CpG I and CpG III showed a negative correlation with KRT17 expression. The 10th CpG site in CpG I showed a significant negative correlation with KRT17 expression, while the 4th and 14th CpG sites in CpG III also showed a significant negative correlation. This indicated that these three sites might be the key sites regulating KRT17 transcription. Comprehensive analysis showed that CpG4 in CpG III significantly correlated with both wool production and KRT17 expression. Therefore, we speculated that this site could be a key differential methylation site and can be used as candidate epigenetic markers for wool-producing performance in Angora rabbits.
Furthermore, the CpG4 CpG III site was tested for specific binding of SP1 with the KRT17 promoter. SP1 is a member of the SP/KLFs family, which specifically binds to the GC-rich promoter sequences to regulate the transcription of target genes [26]. SP1 is an indispensable transcription factor for biological activities [27,28]. This study found that SP1 expression positively correlates with KRT17 expression. Through the dual-luciferase detection system, site-directed mutation, and EMSA analyses, we found that SP1 specifically binds to the KRT17 promoter region. However, DNA methylation inhibiting the binding of SP1 to the KRT17 promoter demands further detailed studies.

4. Materials and Methods

4.1. Ethics Statement

All experimental protocols were approved by the Animal Care and Use Committee of Yangzhou University (2020-DKXY-15).

4.2. Sample Collection

In addition, 217 adult Wanxi Angora rabbits were raised in the same batch under the same feeding conditions. Angora rabbits were uniformly sheared and, after a 73-d growing period, the gross weight was recorded. Individuals with wool production higher than the population mean by 1.5 standard deviations (Mean + 1.5 SD) were defined as high-yielding individuals, while those lower than this criterion were defined as low-yielding individuals. Individuals with significantly different weights were eliminated to find the final groups of high- and low-yield individuals. Finally, 20 and 11 animals formed the high- and low-yielding groups, respectively.
Rabbit ear tissues were collected from all 217 animals for DNA extraction to detect polymorphisms. Three rabbits from the total were randomly selected, slaughtered after anesthesia, and 10 tissues including skin, heart, liver, spleen, lung, kidney, small intestine, muscle, brain, and stomach were collected for tissue expression profiling. Five rabbits were randomly selected from each group; two copies of the back tissue at the same position were removed, one for fluorescence quantitative analysis and one for methylation detection. Synchronization model samples of the rabbit hair follicle with hair plucking treatment were constructed and preserved in our laboratory in the early stage, including 3 cutaneous tissues at 30, 60, 90, 120, 150, and 180 d each. These hair follicles corresponded to the growth phase 0–120 d, catagen and telogen phase 120–150 d, and a new round of growth phase 150–180 d [15].

4.3. Race and Cloning of KRT17 Gene

Three 5′ and two 3′ RACE-specific primers were designed according to the rabbit KRT17 sequences available on NCBI (Accession No. XM_002719383.3), following the instructions of the Race kit (Invitrogen & Clontech, Carlsbad, CA, USA) primers (Table 8). Then, the full-length cDNA sequence of KRT17 was assembled.

4.4. Polymorphism Detection

The ear tissue DNA was extracted using the tissue genomic DNA extraction kit (DP304) (Tiangen, Beijing, China). The primers were designed to amplify the gene sequence of KRT17 based on the cross-overlap principle. In total, 17 pairs of primers were used for amplification, including 8 pairs for the exon sequence, 6 pairs for the intron sequence, and 3 pairs for the promoter sequence of the KRT17 gene (Table 9).

4.5. Fluorescence Quantitative Analysis

Real-time PCR was carried out using the ChamQTM SYBR® qPCR Master Mix (Vazyme, Nanjing, China) on an ABI QuantStudio® 5 PCR System with the following program: 1 cycle at 95 °C for 30 s, followed by 40 cycles of 95 °C for 10 s, and 60 °C for 30 s. The fluorescence quantitative primers are listed in Table 10. Each sample was measured in triplicate, and the results were normalized to the GAPDH gene. The relative expression of the target gene was calculated by the 2−ΔΔCt method.

4.6. Over-Expression Vector Construction and RNAi Interference

The KRT17 cDNA was reconstructed into the pcDNA3.1 (+) vector with restriction enzymes Nhe I and EcoR I. Based on the rabbit KRT17 mRNA sequence obtained from the RACE test results, siRNA and negative control were designed. The siRNA sequence was synthesized by Zimmer Gene (Shanghai, China). In addition, according to the SP1 sequence (accession number XM_002711128.3), pcDNA3.1(+)-SP1 over-expression vector was constructed, and siRNA-SP1 was synthesized, as shown in Table 11.

4.7. Cell Culture and Transfection

Rabbit dermal papilla cells were isolated by two-step enzyme digestion and incubated in a DMEM medium at 37 °C and 5% CO2. Transfection was performed at 70–80% cell confluency using Lipofectamine 2000 as per the kit instructions.

4.8. Bisulfite Sequencing PCR (BSP)

Genomic DNA was modified and purified using an EpiTect Fast DNA bisulfite kit (Qiagen, Hilden, Germany). BSP primers were designed using Meth-Primer software (http://www.urogene.org/methprimer, 10 March 2020) (Table 12). In addition, 100 ng of bisulfite-treated DNA were used in a 50 μL PCR reaction mixture. The reaction program was as follows: 98 °C for 10 s, 55 °C for 30 s, 72 °C for 30 s. After repeating 40 times, the product was kept at 4 °C. Finally, PCR products were cloned into a pMD19-T vector (Takara, Dalian, China), and 30 clones were sequenced for each sample.
The sequencing results were analyzed by BiQ Analyzer software, and the black and white dot plots were made by the online software MSR calculate (http://www.msrcall.com/MSRcalculate.aspx, accessed on 10 March 2020). The TF binding sites on KRT17 CpG island were predicted using the online software AliBaba2.1 (http://gene-regulation.com/pub/programs/alibaba2/index.html, accessed on 10 March 2020).

4.9. Luciferase Reporter Assay

The upstream primers of different promoter fragments (P1–P6) of the KRT17 gene were designed; the downstream primer was the same primer KRT17-P (Table 13). These promoter fragments were inserted into the pGL3-Basic vector at Nhe I and Xho I restriction sites. RAB-9 cells (ATCC) were co-transfected with the pRL-TK vector. The co-transfection of pGL3-Basic empty vector and pRL-TK vector was used as a negative control, and the co-transfection of pGL3-Control vector and pRL-TK vector was used as a positive control. Three experiments were repeated for each group. The transfected cells were collected and analyzed using the Dual-Luciferase Reporter Assay System (Promega, Madison, WI, USA).

4.10. Site-Directed Mutagenesis

The P6 vector (pGL3-WT) was used as the wild-type template and primers were designed to insert C to A mutation in the CpG-SP1 binding site CTACGCCC (Table 14). The mutant vector (pGL3-MUT) was constructed similar to the P6 vector.

4.11. Electrophoresis Mobility Shift Assay (EMSA)

Cells were pretreated by EMSA assay cell pretreatment kit (Viagene Biotech, Changzhou, China). The nuclear protein was extracted, and the protein concentration was determined by the BCA method. According to the binding site sequence of the TF SP1, the EMSA binding reaction probes were designed, and the 5′-end was labeled with biotin (Table 15). The EMSA binding reaction system is shown in Table 16. The cold competitive reaction system was configured according to Table 17. The samples were analyzed by non-denaturing polyacrylamide gel electrophoresis, transferred, and UV cross-linked before carrying out the chemiluminescence reaction, development, and imaging.

4.12. Data Statistics and Processing

The data were statistically analyzed by Excel and SPSS programs. The t-test was used to analyze the significance of the difference between the overall methylation rate in the two groups and the methylation rate of a single CpG dinucleotide site. Pearson correlation analysis (PCoA) of methylation levels of CpG island sites and gene expressions was performed. The correlation analysis of methylation levels of CpG I-III sites and wool production was performed using the Fisher test. The 2−ΔΔct method was used to quantify the fluorescence results and the t-test was used to analyze the significant differences. Differences in luciferase activity were analyzed by one-way ANOVA.

5. Conclusions

KRT17 sequence is relatively conserved. Its expression in cutaneous tissues was significantly higher than in other tissues, higher in hair follicle development than in other periods, and higher in the high yield group than in the low yield group. It might affect the expressions of downstream genes related to hair follicle development (e.g., WNT2, FGF2), suggesting a KRT17 close relation to hair follicle development. Furthermore, KRT17 CpG III site 4 showed a significant correlation with both wool production and KRT17 expression and can be used as candidate epigenetic markers for the wool production traits in Wanxi Angora rabbits. This site is the location of SP1 binding that might positively affect the expression of KRT17.

Author Contributions

Y.C. and X.W. conceived and designed the experiments. M.L. and Y.C. performed animal experiments, analyzed the data, and wrote the manuscript. Z.B., B.Z. and J.L. assisted with data analysis and manuscript writing. Y.D., F.W., P.Z. and X.Z. supervised and provided continuous guidance for the molecular experiments. All authors have read and agreed to the published version of the manuscript.

Funding

This study was supported by The Earmarked Fund for Jiangsu Agricultural Industry Technology System (JATS [2021] 488), the China Agriculture Research System of MOF and MARA (CARS-43-A-1), and the Zhejiang Science and Technology Major Program on Agricultural New Variety Breeding (2021C02068-7).

Institutional Review Board Statement

The animal study protocol was approved by the Ethics Committee of Yangzhou University (2020-DKXY-15).

Informed Consent Statement

Not applicable.

Data Availability Statement

All data supporting our findings are included in the manuscript.

Acknowledgments

We thank the Anhui Academy of Agricultural Sciences (Hefei, Anhui, China) for providing the animals.

Conflicts of Interest

The authors declare no conflict of interest.

References

  1. McNitt, J.I.; Lukefahr, S.D.; Cheeke, P.R.; Patton, N.M. Rabbit Production; CABI: Oxfordshire, UK, 2013. [Google Scholar]
  2. Daverio, M.S.; Vidal-Rioja, L.; Frank, E.N.; Di Rocco, F. Molecular characterization of the llama FGF5 gene and identification of putative loss of function mutations. Anim. Genet. 2017, 48, 716–719. [Google Scholar] [CrossRef] [PubMed]
  3. Drögemüller, C.; Rüfenacht, S.; Wichert, B.; Leeb, T. Mutations within the FGF5 gene are associated with hair length in cats. Anim. Genet. 2007, 38, 218–221. [Google Scholar] [CrossRef] [PubMed]
  4. Fujimoto, A.; Nishida, N.; Kimura, R.; Miyagawa, T.; Yuliwulandari, R.; Batubara, L.; Mustofa, M.S.; Samakkarn, U.; Settheetham-Ishida, W.; Ishida, T.; et al. FGFR2 is associated with hair thickness in Asian populations. J. Hum. Genet. 2009, 54, 461–465. [Google Scholar] [CrossRef] [PubMed] [Green Version]
  5. Rui, W.; Sheng, Y.; Hu, R.; Miao, Y.; Han, Y.; Guo, X.; Qi, S.; Xu, F.; Xu, J.; Yang, Q.; et al. Association of single nucleotide polymorphisms in the CYP19A1 gene with female pattern hair loss in a Chinese population. Dermatology 2015, 231, 239–244. [Google Scholar] [CrossRef] [PubMed]
  6. McGowan, K.M.; Tong, X.; Colucci-Guyon, E.; Langa, F.; Babinet, C.; Coulombe, P.A. Keratin 17 null mice exhibit age- and strain-dependent alopecia. Genes Dev. 2002, 16, 1412–1422. [Google Scholar] [CrossRef] [Green Version]
  7. Tong, X.; Coulombe, P.A. Keratin 17 modulates hair follicle cycling in a TNFα-dependent fashion. Genes Dev. 2006, 20, 1353–1364. [Google Scholar] [CrossRef] [Green Version]
  8. Shimomura, Y.; Ito, M. Human hair keratin-associated proteins. J. Investig. Dermatol. Symp. Proc. 2005, 10, 230–233. [Google Scholar] [CrossRef] [Green Version]
  9. Chen, T.; Zhang, Y.-L.; Jiang, Y.; Liu, S.-Z.; Schatten, H.; Chen, D.-Y.; Sun, Q.-Y. The DNA methylation events in normal and cloned rabbit embryos. FEBS Lett. 2004, 578, 69–72. [Google Scholar] [CrossRef] [Green Version]
  10. Oikawa, Y.; Omori, R.; Nishii, T.; Ishida, Y.; Kawaichi, M.; Matsuda, E. The methyl-CpG-binding protein CIBZ suppresses myogenic differentiation by directly inhibiting myogenin expression. Cell Res. 2011, 21, 1578–1590. [Google Scholar] [CrossRef] [Green Version]
  11. Komine, M.; Freedberg, I.M.; Blumenberg, M. Regulation of epidermal expression of keratin K17 in inflammatory skin diseases. J. Investig. Dermatol. 1996, 107, 569–575. [Google Scholar] [CrossRef] [Green Version]
  12. Milisavljevic, V.; Freedberg, I.M.; Blumenberg, M. Characterization of nuclear protein binding sites in the promoter of keratin K17 gene. DNA Cell Biol. 1996, 15, 65–74. [Google Scholar] [CrossRef]
  13. Zhao, B.H.; Chen, Y.; Hu, S.; Yang, N.; Wang, M.; Liu, M.; Li, J.; Xiao, Y.; Wu, X. Systematic Analysis of Non-coding RNAs Involved in the Angora Rabbit (Oryctolagus cuniculus) Hair Follicle Cycle by RNA Sequencing. Front. Genet. 2019, 10, 407. [Google Scholar] [CrossRef] [Green Version]
  14. Panteleyev, A.A.; Paus, R.; Wanner, R.; Nürnberg, W.; Eichmüller, S.; Thiel, R.; Zhang, J.; Henz, B.M.; Rosenbach, T. Keratin 17 gene expression during the murine hair cycle. J. Investig. Dermatol. 1997, 108, 324–329. [Google Scholar] [CrossRef] [Green Version]
  15. Chen, Y.; Zhao, B.; Liu, M.; Wang, J.; Qiu, X.; Zhu, C.; Wu, X. MicroRNAs Profiling Identifies miR-125a and Its Target Gene Wnt2 in Skins of Different Haired Rabbits. Front. Genet. 2018, 9, 628. [Google Scholar] [CrossRef] [Green Version]
  16. Kinoshita-Ise, M.; Tsukashima, A.; Kinoshita, T.; Yamazaki, Y.; Ohyama, M. Altered FGF expression profile in human scalp-derived fibroblasts upon WNT activation: Implication of their role to provide folliculogenetic microenvironment. Inflamm. Regen. 2020, 40, 1–10. [Google Scholar] [CrossRef]
  17. Telerman, S.B.; Rognoni, E.; Sequeira, I.; Pisco, A.O.; Lichtenberger, B.M.; Culley, O.J.; Viswanathan, P.; Driskell, R.R.; Watt, F.M. Dermal Blimp1 acts downstream of epidermal TGFβ and Wnt/β-catenin to regulate hair follicle formation and growth. J. Investig. Dermatol. 2017, 137, 2270–2281. [Google Scholar] [CrossRef] [Green Version]
  18. Kwack, M.H.; Ahn, J.S.; Jang, J.H.; Kim, J.C.; Sung, Y.K. SFRP2 augments Wnt/β-catenin signaling in cultured dermal papilla cells. Exp. Dermatol. 2016, 25, 813–815. [Google Scholar] [CrossRef]
  19. Zhao, B.; Chen, Y.; Yang, N.; Chen, Q.; Bao, Z.; Liu, M.; Hu, S.; Li, J.; Wu, X. miR-218-5p regulates skin and hair follicle development through Wnt/β-catenin signaling pathway by targeting SFRP2. J. Cell. Physiol. 2019, 234, 20329–20341. [Google Scholar] [CrossRef]
  20. Rendl, M.; Polak, L.; Fuchs, E. BMP signaling in dermal papilla cells is required for their hair follicle-inductive properties. Genes Dev. 2008, 22, 543–557. [Google Scholar] [CrossRef] [Green Version]
  21. Kim, J.K.; Samaranayake, M.; Pradhan, S. Epigenetic mechanisms in mammals. Cell. Mol. Life Sci. 2009, 66, 596–612. [Google Scholar] [CrossRef] [Green Version]
  22. Wang, H.F.; Wang, J.; Ning, C.; Zheng, X.; Fu, J.; Wang, A.; Zhang, Q.; Liu, J.-F. Genome-wide DNA methylation and transcriptome analyses reveal genes involved in immune responses of pig peripheral blood mononuclear cells to poly I:C. Sci. Rep. 2017, 7, 9709. [Google Scholar] [CrossRef] [PubMed]
  23. Li, M.; Wang, T.; Wu, H.; Zhang, J.; Zhou, C.; Jiang, A.; Li, R.; Li, X. Genome-wide DNA methylation changes between the superficial and deep backfat tissues of the pig. Int. J. Mol. Sci. 2012, 13, 7098–7108. [Google Scholar] [CrossRef] [PubMed]
  24. He, Y.; Zuo, Q.; Edwards, J.; Zhao, K.; Lei, J.; Cai, W.; Nie, Q.; Li, B.; Song, J. DNA methylation and regulatory elements during chicken germline stem cell differentiation. Stem Cell Rep. 2018, 10, 1793–1806. [Google Scholar] [CrossRef] [PubMed] [Green Version]
  25. Jones, P.A.; Baylin, S.B. The fundamental role of epigenetic events in cancer. Nat. Rev. Genet. 2002, 3, 415–428. [Google Scholar] [CrossRef]
  26. Pearson, R.; Fleetwood, J.; Eaton, S.; Crossley, M.; Bao, S. Kruppel-like transcription factors: A functional family. Int. J. Biochem. Cell Biol. 2008, 40, 1996–2001. [Google Scholar] [CrossRef]
  27. Marin, M.; Karis, A.; Visser, P.; Grosveld, F.; Philipsen, S. Transcription factor Sp1 is essential for early embryonic development but dispensable for cell growth and differentiation. Cell 1997, 89, 619–628. [Google Scholar] [CrossRef] [Green Version]
  28. Li, L.; Davie, J.R. The role of Sp1 and Sp3 in normal and cancer cell biology. Ann. Anat.-Anat. Anz. 2010, 192, 275–283. [Google Scholar] [CrossRef]
Figure 1. Histograms showing the (A) weight and (B) wool production data of Angora rabbits.
Figure 1. Histograms showing the (A) weight and (B) wool production data of Angora rabbits.
Ijms 23 06077 g001
Figure 2. RACE analysis of KRT17 sequence (A) 5′UTR; (B) 3′UTR; and (C) CDS. M refers to the DL2000 Marker.
Figure 2. RACE analysis of KRT17 sequence (A) 5′UTR; (B) 3′UTR; and (C) CDS. M refers to the DL2000 Marker.
Ijms 23 06077 g002
Figure 3. Structure of KRT17. White boxes represent the non-coding regions, black boxes represent the exons, and the broken lines represent the intron regions.
Figure 3. Structure of KRT17. White boxes represent the non-coding regions, black boxes represent the exons, and the broken lines represent the intron regions.
Ijms 23 06077 g003
Figure 4. Polymorphism analysis of KRT17 promoter, exons, and introns from 217 Angora rabbits. Detection and sequencing results of KRT17 (A) promoter using primers 15–17; (B) exons using primers 1–8; and (C) introns using primers 9–14 (Table 2).
Figure 4. Polymorphism analysis of KRT17 promoter, exons, and introns from 217 Angora rabbits. Detection and sequencing results of KRT17 (A) promoter using primers 15–17; (B) exons using primers 1–8; and (C) introns using primers 9–14 (Table 2).
Ijms 23 06077 g004
Figure 5. Preliminary analysis of expression and function of KRT17. The expression level of KRT17 in (A) different tissues, (B) in high and low yield Angora rabbits, and (C) in the skin during different hair follicle development cycles; the expression level of KRT17 after (D) overexpression and (F) RNAi. Expression levels of genes related to hair follicle development after KRT17 (E) overexpression and (G) RNAi. ** p < 0.01. * p < 0.05. Different letters indicate significant differences.
Figure 5. Preliminary analysis of expression and function of KRT17. The expression level of KRT17 in (A) different tissues, (B) in high and low yield Angora rabbits, and (C) in the skin during different hair follicle development cycles; the expression level of KRT17 after (D) overexpression and (F) RNAi. Expression levels of genes related to hair follicle development after KRT17 (E) overexpression and (G) RNAi. ** p < 0.01. * p < 0.05. Different letters indicate significant differences.
Ijms 23 06077 g005
Figure 6. Methylation levels of three CpG islands in the high and low yield groups. (A) distribution of CpG islands in rabbit KRT17 promoter. Methylation levels of (B) CpG I; (C) CpG II; and (D) CpG III islands in the high and low yield groups, respectively. * p < 0.05.
Figure 6. Methylation levels of three CpG islands in the high and low yield groups. (A) distribution of CpG islands in rabbit KRT17 promoter. Methylation levels of (B) CpG I; (C) CpG II; and (D) CpG III islands in the high and low yield groups, respectively. * p < 0.05.
Ijms 23 06077 g006
Figure 7. The detection of methylation in high and low yield groups at CpG I–III sites. (AC) are the methylation detection patterns of high and low yield groups at CpG I, II, and III sites, respectively. (DF) are the methylation level of high and low yield groups at CpG I, II, III sites, respectively.
Figure 7. The detection of methylation in high and low yield groups at CpG I–III sites. (AC) are the methylation detection patterns of high and low yield groups at CpG I, II, and III sites, respectively. (DF) are the methylation level of high and low yield groups at CpG I, II, III sites, respectively.
Ijms 23 06077 g007
Figure 8. SP1 regulates KRT17 expression. (A) predictive transcription factor binding sites in CpG islands of KRT17 promoter; (B) SP1 overexpression; (C) SP1 interference; (D) SP1 overexpression; and (E) interference effect on KRT17 expression. ** p < 0.01. * p < 0.05.
Figure 8. SP1 regulates KRT17 expression. (A) predictive transcription factor binding sites in CpG islands of KRT17 promoter; (B) SP1 overexpression; (C) SP1 interference; (D) SP1 overexpression; and (E) interference effect on KRT17 expression. ** p < 0.01. * p < 0.05.
Ijms 23 06077 g008
Figure 9. SP1 regulates the activity of the KRT17 promoter. (A) PCR amplification results of different promoter fragments; (B) double digestion results of different promoter fragment vectors; (C) luciferase activity of the different promoter fragments; (D) sequencing results of wild type (WT) and mutant (MUT) plasmids; (E) luciferase activity of mutant KRT17 promoter; (F) EMSA assay: Lane 1, empty probe; lane 2, test group; lane 3, negative control NFkB; lane 4, positive control NFkB; (G) competitive EMSA. Lanes 1 and 2 are negative and positive controls, lanes 3 and 4 are 33- and 100-fold unlabeled normal probes, and lanes 5 and 6 are 33-fold and 100-fold unlabeled mutant probes for competition reactions, respectively. NFkB was a positive binding protein, DNA + Protein denotes SP1 binding, NSB was the non-specific binding protein, and FP denotes free probe. Different letters indicate significant differences.
Figure 9. SP1 regulates the activity of the KRT17 promoter. (A) PCR amplification results of different promoter fragments; (B) double digestion results of different promoter fragment vectors; (C) luciferase activity of the different promoter fragments; (D) sequencing results of wild type (WT) and mutant (MUT) plasmids; (E) luciferase activity of mutant KRT17 promoter; (F) EMSA assay: Lane 1, empty probe; lane 2, test group; lane 3, negative control NFkB; lane 4, positive control NFkB; (G) competitive EMSA. Lanes 1 and 2 are negative and positive controls, lanes 3 and 4 are 33- and 100-fold unlabeled normal probes, and lanes 5 and 6 are 33-fold and 100-fold unlabeled mutant probes for competition reactions, respectively. NFkB was a positive binding protein, DNA + Protein denotes SP1 binding, NSB was the non-specific binding protein, and FP denotes free probe. Different letters indicate significant differences.
Ijms 23 06077 g009
Table 1. Population weight and wool production data of adult Angora rabbits.
Table 1. Population weight and wool production data of adult Angora rabbits.
ParameterMaximum ValueMinimum ValueAverage ValueRange
weight (g) 467234134011.1 ± 216.71259
wool production (g) 487.8228.4331.1 ± 57.9259.4
Table 2. Weight and wool production data of high- and low-yield groups.
Table 2. Weight and wool production data of high- and low-yield groups.
ItemGroupHigh Yield Group Low Yield Group
weight (g) 4011.1 ± 216.74078.0 ± 200.23887.1 ± 190.3
wool production (g) 331.1 ± 57.9 b443.2 ± 20.8 a236.2 ± 3.6 c
Quantity 2172011
Different letters in the same row indicate significant differences (p < 0.05).
Table 3. Methylation levels of CpG I sites in the high and low yield groups.
Table 3. Methylation levels of CpG I sites in the high and low yield groups.
CpG Sites Group H (%) Group L (%) p-ValueCpG Sites Group H (%) Group L (%) p-Value
CpG150.0066.670.295CpG1046.6760.000.438
CpG226.6736.670.580CpG1143.3370.000.067
CpG350.0073.330.110CpG1250.0070.000.187
CpG433.3366.670.019CpG1350.0070.000.187
CpG550.0073.330.110CpG1443.3370.000.067
CpG646.6756.670.606CpG1540.0053.330.438
CpG786.6786.671.000CpG1640.0063.330.120
CpG843.3366.670.119Overall45.2063.750.000
CpG923.3336.670.399
H = high yield group. L = low yield group. Bold letters indicate significant sites (p < 0.05).
Table 4. Methylation levels of CpG II sites in the high and low yield groups.
Table 4. Methylation levels of CpG II sites in the high and low yield groups.
CpG Sites Group H (%) Group L (%) p-ValueCpG Sites Group H (%) Group L (%) p-Value
CpG16.6710.001.000CpG713.3323.330.506
CpG26.673.331.000CpG8010.000.237
CpG313.336.670.671CpG93.333.331.000
CpG416.6716.671.000CpG1010.0016.670.706
CpG510.0013.331.000Overall9.0011.000.497
CpG66.676.671.000
H = high yield group. L = low yield group.
Table 5. Methylation levels of CpG III sites in the high and low yield groups.
Table 5. Methylation levels of CpG III sites in the high and low yield groups.
CpG SitesGroup H (%)Group L (%)p-ValueCpG SitesGroup H (%)Group L (%)p-Value
CpG143.3363.330.195CpG1043.3363.330.195
CpG240.0070.000.037CpG1143.3336.670.792
CpG340.0070.000.037CpG1256.6753.331.000
CpG443.3373.330.035CpG1356.6773.330.279
CpG540.0070.000.037CpG1473.3380.000.761
CpG643.3353.330.606CpG1556.6780.000.095
CpG750.0053.331.000CpG1663.3350.000.435
CpG843.3360.000.301CpG1770.0066.671.000
CpG943.3340.001.000Overall50.0062.160.000
H = high yield group. L = low yield group. Bold letters indicate significant sites (p < 0.05).
Table 6. Correlation coefficient of CpG I methylation rate and KRT17 expression.
Table 6. Correlation coefficient of CpG I methylation rate and KRT17 expression.
CpG Sites Correlation Coefficientp-ValueCpG Sites Correlation Coefficient p-Value
CpG10.1590.660CpG10−0.6700.034
CpG20.1530.674CpG11−0.4170.230
CpG3−0.4290.216CpG12−0.3130.378
CpG4−0.2010.578CpG13−0.3630.302
CpG5−0.4150.232CpG14−0.5660.088
CpG60.3130.379CpG15−0.1340.713
CpG70.1230.735CpG16−0.1920.594
CpG8−0.1600.659Overall−0.3190.368
CpG9−0.4520.189
Table 7. Correlation coefficient of CpG III methylation rate and KRT17 expression.
Table 7. Correlation coefficient of CpG III methylation rate and KRT17 expression.
CpG Sites Correlation Coefficient p-ValueCpG Sites Correlation Coefficientp-Value
CpG10.1090.764CpG10−0.2330.518
CpG2−0.2190.543CpG110.5710.085
CpG3−0.1560.666CpG12−0.0550.880
CpG4−0.7410.014CpG13−0.5580.093
CpG5−0.3890.0.266CpG14−0.7280.017
CpG6−0.2020.576CpG15−0.4390.204
CpG7−0.1390.701CpG160.0700.847
CpG8−0.1570.665CpG17−0.2800.434
CpG90.0880.810Overall−0.4420.200
Table 8. RACE primers for KRT17 gene.
Table 8. RACE primers for KRT17 gene.
NameSequence (5′→3′)Corresponding Experiment
GSP1CCGACACCCGACAGGA5′ RACE
GSP2GGAGGAGCCCTTGATGGA
GSP3GAGGAGGTGAACTGGCGG
C395-1GAGCAGGAGATCGCCACCTACCGC3′ RACE
C395-2TACAAGCCAAAAGAACCCGTGACC
KRT17-CDS FATGACCACCACCATCCGCCAGTTCDS amplification
KRT17-CDS RTTAGCGGGTGGTCTGGTGCACCT
Table 9. Polymorphism detection primers to amplify the exons, introns, and promoter regions of the KRT17 gene.
Table 9. Polymorphism detection primers to amplify the exons, introns, and promoter regions of the KRT17 gene.
NameSequence (5′→3′)Length (bp)Annealing Temperature (°C)Location
KRT17-1F:CCACGCACCTCGGCAACTCT51759.6 Exon
R:GGCACCAACAAGCCCACCT
KRT17-2F:AGGGAGACCACCTCAGAAGCC30362.4
R:CGTCTGAACCCAGTGACCTTT
KRT17-3F:AAGCATCCGGTTCCCACGTC26659.6
R:CCCTCCCACAGCATCAGCCT
KRT17-4F:AGGCTAAACAGGACAAACGAGG34659.6
R:CTAGGTCCCATCTCCGAGGC
KRT17-5F:GTCAGTTTTGGGAGGAGGCT31062.4
R:GCTCCTTCCCTCTGTGCTTG
KRT17-6F:CTGCCTGTGCTGTCTCGTCT47855.7
R:CCCACTCACTGGGCGTCCTC
KRT17-7F:ATGGAGCAGCAGAACCAGGAG48455.7
R:CCCAGACCCAGGACCACATC
KRT17-8F:AAGGCACCAGTGGACATAGGAA42862.4
R:GGTGTCAGGCAGAGGGAGGT
KRT17-9F:CGACTACAGCCACTACTGGAAGA41860.8Intron
R:GGGCAGTAAGGGATGACGAA
KRT17-10F:CTTGGCTTCGTCATCCCTTACT45558.8
R:CAGGCTTCTGAGGTGGTCTCC
KRT17-11F:GCTGACCTGGAGATGCAGATTG57059.6
R:TGTGGGTGTCTGGGATGAGGA
KRT17-12F:CAGAGTGGCAAGAGCGAGAT24058.8
R:GGGACAGCTGCACGCAGTAG
KRT17-13F:ACTCAGTACAAGCCAAAAGAACG44760.3
R:CCCAGGGCTATGGTCCAATC
KRT17-14F:GGGGAAGATTGGACCATAGC28157.2
R:CCCTCAACCTCACAGCAGACAC
KRT17-15F:GGCTTTCTGTCTCCACTTCCTGC63458.8Promoter
R:AGTCTGCCGATGGCTTCTACCTC
KRT17-16F:GAGGTAGAAGCCATCGGCAGACT53661.1
R:CCAGGTCACAGAGCAGGAAACG
KRT17-17F:CCCCGTTTCCTGCTCTGTGA51461.1
R:GGCGAGTGGGCGTAGCGATT
Table 10. Primers for qPCR.
Table 10. Primers for qPCR.
NameSequence (5′→3′)
KRT17F:AGCTGCTACAGCTTCGGCTCG
R:CAGGCGGTCGTTGAGGTTCT
WNT2F:AGCCATCCAGGTCGTCATGAACCAG
R:TGCACACACGACCTGCTGTACCC
FGF2F:GTGTGTGCAAACCGTTACCTT
R:TCGTTTCAGTGCCACATACCAG
TGFβ1F:CAGGTCCTTGCGGAAGTCAA
R:CTGGAACGGGCTCAACATCTA
SFRP2F:ACTTGTGGGTCACGAGCAAA
R:GTAGTGCTGCGGCTAGAACA
BMP2F:GACTTCAACAGTGCCACC
R:TGCTGTAGCCAAATTCGT
SP1F:CACCATCAGTTCCGCCAGTT
R:GACGATCCGCTGGTGGTGAA
GAPDHF:CACCAGGGCTGCTTTTAACTCT
R:CTTCCCGTTCTCAGCCTTGACC
Table 11. Primers for KRT17 and SP1 cloning and RNAi.
Table 11. Primers for KRT17 and SP1 cloning and RNAi.
NameSequence (5′→3′)
KRT17F:gggagacccaagctggctagcATGACCACCACCATCCGCC
R:tgctggatatctgcagaattcTTAGCGGGTGGTCTGGTGC
siRNA-KRT17F:GCAACUACUCCAGCUGCUATT
R:UAGCAGCUGGAGUAGUUGCTT
SP1F:gggagacccaagctggctagcATGAGCGACCAAGATCACTCCA
R:aacgggccctctagactcgagTCAGAAGCCATTGCCACTGAT
siRNA-SP1F:GGGAAACGCUUCACACGUUTT
R:AACGUGUGAAGCGUUUCCCTT
siRNA-NCF:UUCUCCGAACGUGUCACGUTT
R:ACGUGACACGUUCGGAGAATT
Note: lowercase letters are homologous sequences at the end of the vector.
Table 12. BSP primers for rabbit KRT17 promoter.
Table 12. BSP primers for rabbit KRT17 promoter.
Methylated RegionSequence (5′3′)Length (bp)
CpG IF:TTTTTTGGGTTTTTTTTAGTGATTA
R:ATTCTTAAAAACCTCCCTAACCTAAC
243
CpG IIF:AGTTTAGGGTTTTGATGAATGATAG
R: ATAACTTCTACCTCCCAAACAAAC
201
CpG IIIF:GAAAGTTTAGGGGAATGGAAATAG
R:AAACCCTTAATAAAACTAAAAAAAATAAAC
216
Table 13. Primers of KRT17 promoter for the construction of deletion plasmids.
Table 13. Primers of KRT17 promoter for the construction of deletion plasmids.
NameSequence (5′3′)Length (bp)
KRT17-P1F:cgagctcttacgcgtgctagcTGCCCCATGTACCCGTCTG1894
KRT17-P2 F:cgagctcttacgcgtgctagcGCCAGGGAGGTTTCTAAGA1564
KRT17-P3 F:cgagctcttacgcgtgctagcCTTGGGGAATCTCTCGGCT1263
KRT17-P4 F:cgagctcttacgcgtgctagcCATCCCACAGCCAAGCACC963
KRT17-P5 F:cgagctcttacgcgtgctagcTGGCCTGGTGGATTTAGGT639
KRT17-P6 F:cgagctcttacgcgtgctagcCGCACATGTAGCCGCCCAG360
KRT17-P R:acttagatcgcagatctcgagGACAGGAGGTGCGGGACGADownstream primer
Note: The lower case letters indicate the restriction sites.
Table 14. Primers for C to A mutation in SP1 binding site.
Table 14. Primers for C to A mutation in SP1 binding site.
NameSequence (5′3′)Annealing Temperature (°C)
Mut FAATCGCTAaGCCCACTCGCCGGCCTATAAAGG67
Mut RGAGTGGGCtTAGCGATTACAACAGGCGCGCTC
Note: lowercase letters indicate the mutated nucleotide.
Table 15. Primers for EMSA.
Table 15. Primers for EMSA.
NameSequence (5′3′)
Normal probeGTTGTAATCGCTACGCCCACTCGCCG
CGGCGAGTGGGCGTAGCGATTACAAC
Mutation probeGTTGTAATATATGCGGTCACTCGCCG
CGGCGAGTGACCGCATATATTACAAC
Table 16. EMSA reaction system.
Table 16. EMSA reaction system.
ReagentEmpty ProbeTest SamplesNegative ControlPositive Control
polydI:dC (μL)00.2500
10 × Binding Buffer (μL)01.51.51.5
protein sample (μL)0200
negative nuclear extract (NFkB)000.50
positive nuclear extract (NFkB)0000.5
ddH2O (μL)1511.251313
Table 17. Cold competitive EMSA reaction system.
Table 17. Cold competitive EMSA reaction system.
Reagent123456
10 × Binding Buffer (μL) 022222
PolydI:dC (μL) 00.250.250.250.250.25
Unlabeled normal probe (μL)001.5300
Unlabeled mutant probe (μL)00001.53
Nuclear protein (μL) 022222
ddH2O (μL) 2015.7514.2512.7514.2512.75
Unlabeled probe: labeled probe ratio 33:1100:133:1100:1
Publisher’s Note: MDPI stays neutral with regard to jurisdictional claims in published maps and institutional affiliations.

Share and Cite

MDPI and ACS Style

Chen, Y.; Bao, Z.; Liu, M.; Li, J.; Dai, Y.; Wang, F.; Zhang, X.; Zhai, P.; Zhao, B.; Wu, X. Promoter Methylation Changes in KRT17: A Novel Epigenetic Marker for Wool Production in Angora Rabbit. Int. J. Mol. Sci. 2022, 23, 6077. https://doi.org/10.3390/ijms23116077

AMA Style

Chen Y, Bao Z, Liu M, Li J, Dai Y, Wang F, Zhang X, Zhai P, Zhao B, Wu X. Promoter Methylation Changes in KRT17: A Novel Epigenetic Marker for Wool Production in Angora Rabbit. International Journal of Molecular Sciences. 2022; 23(11):6077. https://doi.org/10.3390/ijms23116077

Chicago/Turabian Style

Chen, Yang, Zhiyuan Bao, Ming Liu, Jiali Li, Yingying Dai, Fan Wang, Xiyu Zhang, Pin Zhai, Bohao Zhao, and Xinsheng Wu. 2022. "Promoter Methylation Changes in KRT17: A Novel Epigenetic Marker for Wool Production in Angora Rabbit" International Journal of Molecular Sciences 23, no. 11: 6077. https://doi.org/10.3390/ijms23116077

APA Style

Chen, Y., Bao, Z., Liu, M., Li, J., Dai, Y., Wang, F., Zhang, X., Zhai, P., Zhao, B., & Wu, X. (2022). Promoter Methylation Changes in KRT17: A Novel Epigenetic Marker for Wool Production in Angora Rabbit. International Journal of Molecular Sciences, 23(11), 6077. https://doi.org/10.3390/ijms23116077

Note that from the first issue of 2016, this journal uses article numbers instead of page numbers. See further details here.

Article Metrics

Back to TopTop