High-Grade Cervical Intraepithelial Neoplasia (CIN) Associates with Increased Proliferation and Attenuated Immune Signaling
Abstract
1. Introduction
2. Results
2.1. HPV Positivity, Genotype and Cytological Diagnoses in the Study Cohort
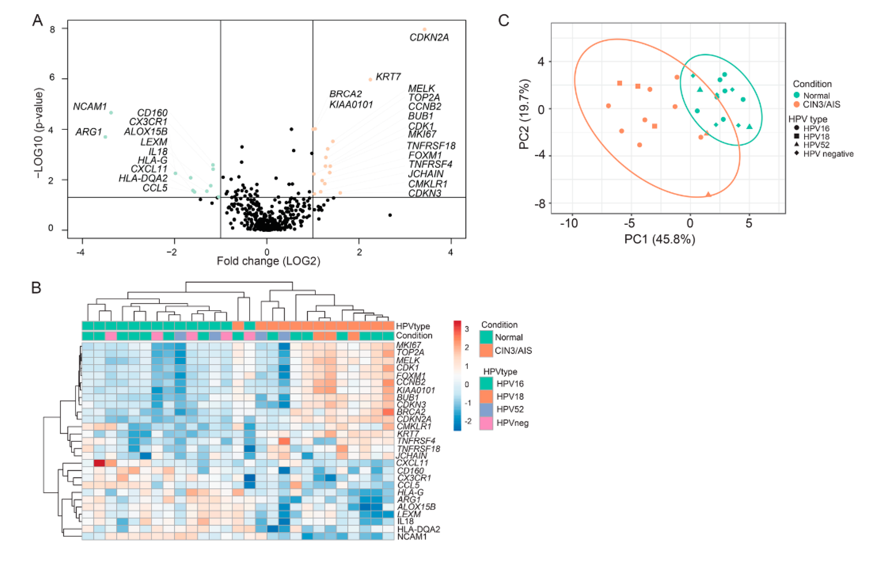
2.2. Gene Expression Using Oncomine Immune Response Research Assay
2.3. IHC Analysis
2.4. Ingenuity Pathway Analysis
3. Discussion
4. Material and Methods
4.1. Biological Material
4.2. RNA/DNA Isolation
4.3. HPV Testing
4.4. Functional RNA Quantification
4.5. RNA Reverse Transcription
4.6. Next Generation Sequencing (NGS)
4.7. Transcriptomic Analysis
4.8. Relative Quantitative Real Time PCR (qPCR)
4.9. Immunohistochemistry of NCAM1
4.10. Statistics
Author Contributions
Funding
Institutional Review Board Statement
Informed Consent Statement
Conflicts of Interest
References
- Schiffman, M.; Castle, E.P.; Jeronimo, J.; Rodriguez, A.C.; Wacholder, S. Human papillomavirus and cervical cancer. Lancet 2007, 370, 890–907. [Google Scholar] [CrossRef]
- Moscicki, A.-B.; Schiffman, M.; Burchell, A.; Albero, G.; Giuliano, A.R.; Goodman, M.T.; Kjaer, S.K.; Palefsky, J. Updating the Natural History of Human Papillomavirus and Anogenital Cancers. Vaccine 2012, 30, F24–F33. [Google Scholar] [CrossRef] [PubMed]
- Orumaa, M.; Leinonen, M.K.; Campbell, S.; Møller, B.; Myklebust, T.Å.; Nygård, M. Recent increase in incidence of cervical precancerous lesions in Norway: Nationwide study from 1992 to 2016. Int. J. Cancer 2019, 145, 2629–2638. [Google Scholar] [CrossRef] [PubMed]
- Ostör, A.G. Natural history of cervical intraepithelial neoplasia: A critical review. Int. J. Gynecol. Pathol. 1993, 12, 186–192. [Google Scholar] [CrossRef] [PubMed]
- McCredie, M.R.; Sharples, K.J.; Paul, C.; Baranyai, J.; Medley, G.; Jones, R.W.; Skegg, D.C. Natural history of cervical neoplasia and risk of invasive cancer in women with cervical intraepithelial neoplasia 3: A retrospective cohort study. Lancet Oncol. 2008, 9, 425–434. [Google Scholar] [CrossRef]
- Munk, A.C.; Gudlaugsson, E.; Ovestad, I.T.; Lovslett, K.; Fiane, B.; Hidle, B.V.D.; Kruse, A.-J.; Skaland, I.; Janssen, E.A.; Baak, J.P. Interaction of epithelial biomarkers, local immune response and condom use in cervical intraepithelial neoplasia 2–3 regression. Gynecol. Oncol. 2012, 127, 489–494. [Google Scholar] [CrossRef]
- Øvestad, I.T.; Gudlaugsson, E.; Skaland, I.; Malpica, A.; Munk, A.C.; Janssen, E.A.M.; Baak, J.P. The impact of epithelial biomarkers, local immune response and human papillomavirus genotype in the regression of cervical intraepithelial neoplasia grades 2–3 regression. J. Clin. Pathol. 2011, 64, 303–307. [Google Scholar] [CrossRef]
- Arbyn, M.; Xu, L.; Simoens, C.; Martin-Hirsch, P.P. Prophylactic vaccination against human papillomaviruses to prevent cervical cancer and its precursors. Cochrane Database Syst. Rev. 2018, 2020, CD009069. [Google Scholar] [CrossRef] [PubMed]
- Arbyn, M.; Rezhake, R.; Yuill, S.; Canfell, K. Triage of HPV-positive women in Norway using cytology, HPV16/18 genotyping and HPV persistence. Br. J. Cancer 2020, 122, 1577–1579. [Google Scholar] [CrossRef]
- Saville, A.M. Cervical cancer prevention in Australia: Planning for the future. Cancer Cytopathol. 2015, 124, 235–240. [Google Scholar] [CrossRef]
- Hashim, D.; Engesæter, B.; Skare, G.B.; Castle, P.E.; Bjørge, T.; Tropé, A.; Nygård, M. Real-world data on cervical cancer risk stratification by cytology and HPV genotype to inform the management of HPV-positive women in routine cervical screening. Br. J. Cancer 2020, 122, 1715–1723. [Google Scholar] [CrossRef]
- Dijkstra, M.; Van Niekerk, D.; Rijkaart, D.; Van Kemenade, F.; Heideman, D.; Snijders, P.; Meijer, C.; Chris, J.L.; Berkhof, J. Primary hrHPV DNA Testing in Cervical Cancer Screening: How to Manage Screen-Positive Women? A POBASCAM Trial Substudy. Cancer Epidemiol. Biomarkers Prev. 2014, 23, 55–63. [Google Scholar] [CrossRef]
- Westrich, J.A.; Warren, C.; Pyeon, D. Evasion of host immune defenses by human papillomavirus. Virus Res. 2017, 231, 21–33. [Google Scholar] [CrossRef] [PubMed]
- Cosper, P.F.; Bradley, S.; Luo, Q.; Kimple, R.J. Biology of HPV Mediated Carcinogenesis and Tumor Progression. Semin. Radiat. Oncol. 2021, 31, 265–273. [Google Scholar] [CrossRef] [PubMed]
- Zakiryanova, G.K.; Wheeler, S.; Shurin, M.R. Oncogenes in immune cells as potential therapeutic targets. ImmunoTargets Ther. 2018, 7, 21–28. [Google Scholar] [CrossRef] [PubMed]
- Hanahan, D.; Weinberg, R.A. Hallmarks of Cancer: The Next Generation. Cell 2011, 144, 646–674. [Google Scholar] [CrossRef] [PubMed]
- Pagès, F.; Mlecnik, B.; Marliot, F.; Bindea, G.; Ou, F.-S.; Bifulco, C.; Lugli, A.; Zlobec, I.; Rau, T.T.; Berger, M.D.; et al. International validation of the consensus Immunoscore for the classification of colon cancer: A prognostic and accuracy study. Lancet 2018, 391, 2128–2139. [Google Scholar] [CrossRef]
- Paluch, B.E.; Glenn, S.T.; Conroy, J.M.; Papanicolau-Sengos, A.; Bshara, W.; Omilian, A.R.; Brese, E.; Nesline, M.; Burgher, B.; Andreas, J.; et al. Robust detection of immune transcripts in FFPE samples using targeted RNA sequencing. Oncotarget 2016, 8, 3197–3205. [Google Scholar] [CrossRef] [PubMed]
- Livak, K.J.; Schmittgen, T.D. Analysis of relative gene expression data using real-time quantitative PCR and the 2−ΔΔCT method. Methods 2001, 25, 402–408. [Google Scholar] [CrossRef] [PubMed]
- Strowig, T.; Brilot, F.; Münz, C. Non-cytotoxic functions of natural killer cells: Direct pathogen restriction and assistance to adaptive immunity. J. Immunol. 2008, 180, 7785–7791. [Google Scholar] [CrossRef]
- Lee, S.-H.; Biron, C.A. Here today-not gone tomorrow: Roles for activating receptors in sustaining NK cells during viral infections. Eur. J. Immunol. 2010, 40, 923–932. [Google Scholar] [CrossRef]
- Van Acker, H.H.; Capsomidis, A.; Smits, E.; Van Tendeloo, V.F. CD56 in the Immune System: More Than a Marker for Cytotoxicity? Front. Immunol. 2017, 8, 892. [Google Scholar] [CrossRef] [PubMed]
- Lima, M.; Teixeira, M.A.; Queirós, M.L.; Leite, M.; Santos, A.H.; Justiça, B.; Orfão, A. Immunophenotypic Characterization of Normal Blood CD56+lo Versus CD56+hi NK-Cell Subsets and Its Impact on the Understanding of Their Tissue Distribution and Functional Properties. Blood Cells Mol. Dis. 2001, 27, 731–743. [Google Scholar] [CrossRef] [PubMed]
- Reiners, K.S.; Topolar, D.; Henke, A.; Simhadri, V.R.; Kessler, J.; Sauer, M.; Bessler, M.; Hansen, H.P.; Tawadros, S.; Herling, M.; et al. Soluble ligands for NK cell receptors promote evasion of chronic lymphocytic leukemia cells from NK cell anti-tumor activity. Blood 2013, 121, 3658–3665. [Google Scholar] [CrossRef]
- Björkström, N.; Lindgren, T.; Stoltz, M.; Fauriat, C.; Braun, M.; Evander, M.; Michaëlsson, J.; Malmberg, K.-J.; Klingstrom, J.; Ahlm, C.; et al. Rapid expansion and long-term persistence of elevated NK cell numbers in humans infected with hantavirus. J. Exp. Med. 2010, 208, 13–21. [Google Scholar] [CrossRef] [PubMed]
- Björkström, N.K.; Ljunggren, H.-G.; Sandberg, J.K. CD56 negative NK cells: Origin, function, and role in chronic viral disease. Trends Immunol. 2010, 31, 401–406. [Google Scholar] [CrossRef]
- Campos, C.; Pera, A.; Sanchez-Correa, B.; Alonso, C.; Lopez-Fernandez, I.; Morgado, S.; Tarazona, R.; Solana, R. Effect of age and CMV on NK cell subpopulations. Exp. Gerontol. 2014, 54, 130–137. [Google Scholar] [CrossRef] [PubMed]
- Mavilio, D.; Lombardo, G.; Benjamin, J.; Kim, D.; Follman, D.; Marcenaro, E.; O’Shea, M.A.; Kinter, A.; Kovacs, C.; Moretta, A.; et al. Characterization of CD56-/CD16+ natural killer (NK) cells: A highly dysfunctional NK subset expanded in HIV-infected viremic individuals. Proc. Natl. Acad. Sci. USA 2005, 102, 2886–2891. [Google Scholar] [CrossRef] [PubMed]
- Pallandre, J.R.; Krzewski, K.; Bedel, R.; Ryffel, B.; Caignard, A.; Rohrlich, P.S.; Pivot, X.; Tiberghien, P.; Zitvogel, L.; Strominger, J.L.; et al. Dendritic cell and natural killer cell cross-talk: A pivotal role of CX3CL1 in NK cytoskeleton organization and activation. Blood 2008, 112, 4420–4424. [Google Scholar] [CrossRef] [PubMed][Green Version]
- Kumar, S. Natural killer cell cytotoxicity and its regulation by inhibitory receptors. Immunology 2018, 154, 383–393. [Google Scholar] [CrossRef]
- Le Bouteiller, P.; Tabiasco, J.; Polgar, B.; Kozma, N.; Giustiniani, J.; Siewiera, J.; Berrebi, A.; Aguerre-Girr, M.; Bensussan, A.; Jabrane-Ferrat, N. CD160: A unique activating NK cell receptor. Immunol. Lett. 2011, 138, 93–96. [Google Scholar] [CrossRef]
- Tu, T.C.; Brown, N.; Kim, T.-J.; Wroblewska, J.; Yang, X.; Guo, X.; Lee, S.H.; Kumar, V.; Lee, K.-M.; Fu, Y.-X. CD160 is essential for NK-mediated IFN-γ production. J. Exp. Med. 2015, 212, 415–429. [Google Scholar] [CrossRef] [PubMed]
- Pesce, J.T.; Ramalingam, T.R.; Mentink-Kane, M.M.; Wilson, M.S.; El Kasmi, K.C.; Smith, A.M.; Thompson, R.W.; Cheever, A.W.; Murray, P.J.; Wynn, T.A. Arginase-1–Expressing Macrophages Suppress Th2 Cytokine–Driven Inflammation and Fibrosis. PLoS Pathog. 2009, 5, e1000371. [Google Scholar] [CrossRef] [PubMed]
- Feng, Q.; Wei, H.; Morihara, J.; Stern, J.; Yu, M.; Kiviat, N.; Hellstrom, I.; Hellstrom, K.E. Th2 type inflammation promotes the gradual progression of HPV-infected cervical cells to cervical carcinoma. Gynecol. Oncol. 2012, 127, 412–419. [Google Scholar] [CrossRef]
- Marques, R.E.; Guabiraba, R.; Russo, R.C.; Teixeira, M.M. Targeting CCL5 in inflammation. Expert Opin. Ther. Targets 2013, 17, 1439–1460. [Google Scholar] [CrossRef]
- Li, X.; Xiang, Y.; Li, F.; Yin, C.; Li, B.; Ke, X. WNT/β-Catenin Signaling Pathway Regulating T Cell-Inflammation in the Tumor Microenvironment. Front. Immunol. 2019, 10, 2293. [Google Scholar] [CrossRef] [PubMed]
- Buitrago-Pérez, A.; Garaulet, G.; Vázquez-Carballo, A.; Paramio, J.M.; García-Escudero, R. Molecular Signature of HPV-Induced Carcinogenesis: pRb, p53 and Gene Expression Profiling. Curr. Genom. 2009, 10, 26–34. [Google Scholar] [CrossRef] [PubMed]
- Van Zummeren, M.; Leeman, A.; Kremer, W.W.; Bleeker, M.; Jenkins, D.; Van De Sandt, M.; Heideman, D.A.M.; Steenbergen, R.; Snijders, P.J.F.; Quint, W.G.V.; et al. Three-tiered score for Ki-67 and p16ink4a improves accuracy and reproducibility of grading CIN lesions. J. Clin. Pathol. 2018, 71, 981–988. [Google Scholar] [CrossRef] [PubMed]
- Clark, J.L.; Lu, D.; Kalir, T.; Liu, Y. Overdiagnosis of HSIL on cervical biopsy: Errors in p16 immunohistochemistry implementation. Hum. Pathol. 2016, 55, 51–56. [Google Scholar] [CrossRef]
- Herfs, M.; Yamamoto, Y.; Laury, A.; Wang, X.; Nucci, M.R.; McLaughlin-Drubin, M.E.; Munger, K.; Feldman, S.; McKeon, F.D.; Xian, W.; et al. A discrete population of squamocolumnar junction cells implicated in the pathogenesis of cervical cancer. Proc. Natl. Acad. Sci. USA 2012, 109, 10516–10521. [Google Scholar] [CrossRef] [PubMed]
- Mahmud, S.; Manlove, L.S.; Schmitz, H.M.; Xing, Y.; Wang, Y.; Owen, D.; Schenkel, J.; Boomer, J.S.; Green, J.M.; Yagita, H.; et al. Costimulation via the tumor-necrosis factor receptor superfamily couples TCR signal strength to the thymic differentiation of regulatory T cells. Nat. Immunol. 2014, 15, 473–481. [Google Scholar] [CrossRef]
- Fernandes, J.V.; Fernandes, T.; De Azevedo, J.C.V.; Cobucci, R.; De Carvalho, M.G.F.; Andrade, V.S.; Araújo, D.M.F.T.A. Link between chronic inflammation and human papillomavirus-induced carcinogenesis (Review). Oncol. Lett. 2015, 9, 1015–1026. [Google Scholar] [CrossRef] [PubMed]
- Zhao, Q.; Li, H.; Zhu, L.; Hu, S.; Xi, X.; Liu, Y.; Liu, J.; Zhong, T. Bioinformatics analysis shows that TOP2A functions as a key candidate gene in the progression of cervical cancer. Biomed. Rep. 2020, 13, 1. [Google Scholar] [CrossRef]
- Wang, B.; Shen, Y.; Zou, Y.; Qi, Z.; Huang, G.; Xia, S.; Gao, R.; Li, F.; Huang, Z. TOP2A Promotes Cell Migration, Invasion and Epithelial–Mesenchymal Transition in Cervical Cancer via Activating the PI3K/AKT Signaling. Cancer Manag. Res. 2020, 12, 3807–3814. [Google Scholar] [CrossRef] [PubMed]
- Del Pino, M.; Svanholm-Barrie, C.; Tornet, A.; Marimon, L.; Gaber, J.; Sagasta, A.; Persing, D.H.; Ordi, J. mRNA biomarker detection in liquid-based cytology: A new approach in the prevention of cervical cancer. Mod. Pathol. 2014, 28, 312–320. [Google Scholar] [CrossRef]
- He, S.-Y.; Shen, H.-W.; Xu, L.; Zhao, X.-H.; Yuan, L.; Niu, G.; You, Z.-S.; Yao, S.-Z. FOXM1 promotes tumor cell invasion and correlates with poor prognosis in early-stage cervical cancer. Gynecol. Oncol. 2012, 127, 601–610. [Google Scholar] [CrossRef] [PubMed]
- Zhang, T.; Guo, J.; Gu, J.; Chen, K.; Wang, Z.; Li, H.; Wang, G.; Wang, J. KIAA0101 is a novel transcriptional target of FoxM1 and is involved in the regulation of hepatocellular carcinoma microvascular invasion by regulating epithelial-mesenchymal transition. J. Cancer 2019, 10, 3501–3516. [Google Scholar] [CrossRef] [PubMed]
- Zhu, J.; Blenis, J.; Yuan, J. Activation of PI3K/Akt and MAPK pathways regulates Myc-mediated transcription by phosphorylating and promoting the degradation of Mad. Proc. Natl. Acad. Sci. USA 2008, 105, 6584–6589. [Google Scholar] [CrossRef] [PubMed]
- Fontana, M.F.; Baccarella, A.; Pancholi, N.; Pufall, M.; Herbert, D.R.; Kim, C.C. JUNB Is a Key Transcriptional Modulator of Macrophage Activation. J. Immunol. 2015, 194, 177–186. [Google Scholar] [CrossRef] [PubMed]
- Barth, P.J.; Ramaswamy, A.; Moll, R. CD34 + fibrocytes in normal cervical stroma, cervical intraepithelial neoplasia III, and invasive squamous cell carcinoma of the cervix uteri. Virchows Archiv. 2002, 441, 564–568. [Google Scholar] [CrossRef] [PubMed]
- Dysvik, B.; Jonassen, I. J-Express: Exploring gene expression data using Java. Bioinformatics 2001, 17, 369–370. [Google Scholar] [CrossRef] [PubMed]
- Liberzon, A.; Birger, C.; Thorvaldsdóttir, H.; Ghandi, M.; Mesirov, J.P.; Tamayo, P. The Molecular Signatures Database (MSigDB) Hallmark Gene Set Collection. Cell Syst. 2015, 1, 417–425. [Google Scholar] [CrossRef] [PubMed]




| Normal Biopsies n = 14 (%) | CIN3/AIS Biopsies n = 13 (%) | p-Value | |
|---|---|---|---|
| Cytology results before index biopsy | 0.005 *** | ||
| 1 NILM | 9 (100) | 0 (0) | |
| 2 ASC-US | 1 (50) | 1 (50) | |
| 3 LSIL | 2 (50) | 2 (50) | |
| 4 HSIL | 1 (13) | 7 (87) | |
| 5 ASC-H | 1 (33) | 2 (67) | |
| HPV result/genotype before index biopsy * | 0.045 *** | ||
| 6 HPV16 | 5 (45) | 6 (55) | |
| HPV18 | 0 (0) | 3 (100) | |
| non 16/18 hrHPV | 9 (82) | 2 (18) | |
| HPV result/genotype in index biopsy | 0.056 *** | ||
| HPV16 | 7 (47) | 8 (53) | |
| HPV18 | 0 (0) | 3 (100) | |
| non 16/18 hrHPV | 2 (50) | 2 (50) | |
| HPV negative | 5 (100) | 0 (0) | |
| Cone excision | <0.001 *** | ||
| Yes | 4 (24) | 13 (76) | |
| No | 10 (100) | 0 (0) | |
| Histology results of cone excision | 0.001 *** | ||
| normal | 2 (100) | 0 (0) | |
| 7 CIN1 | 2 (100) | 0 (0) | |
| CIN3 | 0 (0) | 11 (100) | |
| 8 AIS | 0 (0) | 2 (100) | |
| Cytology result after index biopsy ** | 0.039 *** | ||
| Inadequate | 1 (100) | 0 (0) | |
| NILM | 8 (38) | 13 (62) | |
| ASC-US | 3 (100) | 0 (0) | |
| HSIL | 1 (100) | 0 (0) | |
| 9 NA | 1 (100) | 0 (0) | |
| HPV result/genotype after index biopsy ** | 0.288 *** | ||
| HPV16 | 1 (50) | 1 (50) | |
| HPV18 | 0 (-) | 0 (-) | |
| non 16/18 hrHPV | 6 (75) | 2 (25) | |
| HPV negative | 6 (38) | 10 (62) | |
| NA | 1 (100) | 0 (0) | |
| Median age at diagnosis (range) | 33 (26–48) | 34 (28–51) | 0.367 **** |
| Median HPV Persistency (days) LBC—last HPV test (range) | 1225 (474–2199) | 351 (38–1136) | <0.001 **** |
| Median Total Follow-up (days) from first LBC to last cervical sample within the follow-up period (range) | 1336 (717–2199) | 985 (414–2072) | 0.019 **** |
| Gene Name | Fold Change | FDR p-Value | p-Value | Gene Function |
|---|---|---|---|---|
| CDKN2A | 10.7 | 0.0000 | 0.0000 | Tumor marker |
| KRT7 | 4.8 | 0.0002 | 0.0000 | Tumor marker |
| KIAA0101 | 2.1 | 0.0080 | 0.0001 | Epithelial-mesenchymal transition |
| MELK | 2.7 | 0.0128 | 0.0003 | Proliferation |
| TOP2A | 2.5 | 0.0226 | 0.0006 | Epithelial-mesenchymal transition |
| CCNB2 | 2.4 | 0.0404 | 0.0013 | Proliferation |
| BUB1 | 2.4 | 0.0678 | 0.0029 | Proliferation |
| CDK1 | 2.6 | 0.0678 | 0.0029 | Proliferation |
| MKI67 | 2.6 | 0.1081 | 0.0052 | Proliferation |
| TNFRSF18 | 2.0 | 0.1126 | 0.0059 | Lymphocyte Infiltrate (Tregs) |
| FOXM1 | 2.3 | 0.1587 | 0.0108 | Proliferation |
| TNFRSF4 | 2.4 | 0.1953 | 0.0143 | Lymphocyte Infiltrate (Tregs) |
| CDKN3 | 2.0 | 0.2887 | 0.0363 | Proliferation |
| BRCA2 | 2.0 | 0.009 | 0.0001 | Tumor marker |
| JCHAIN | 2.25 | 0.2635 | 0.02970 | B-cell marker |
| CMKLR1 | 3.02 | 0.2799 | 0.03310 | Dendritic cell macrophage marker |
| NCAM1 | −10.4 | 0.0000 | 0.0000 | NK-cell |
| ARG1 | −11.3 | 0.0128 | 0.0002 | Macrophage marker |
| CD160 | −2.3 | 0.0678 | 0.0026 | Checkpoint pathways |
| CX3CR1 | −2.2 | 0.0832 | 0.0038 | Lymphocyte Infiltrate |
| ALOX15B | −4.0 | 0.1108 | 0.0056 | Macrophage marker |
| IL18 | −2.3 | 0.2057 | 0.0171 | T-cell regulation |
| CXCL11 | −2.5 | 0.2635 | 0.0284 | T-cell activation |
| CCL5 | −2.1 | 0.3275 | 0.0478 | Lymphocyte Infiltrate |
| LEXM | −3.14 | 0.13830 | 0.00840 | T-cell differentiation |
| HLA-G | −3.04 | 0.26350 | 0.02680 | Antigen processing |
| HLA-DQA2 | −2.96 | 0.26350 | 0.03050 | Antigen processing |
| Rank | Gene Set | Size | ES | NES | Nom p-Value | FDR (%) |
|---|---|---|---|---|---|---|
| 1 | GO—organelle fission | 12 | 0.88 | 2.27 | 0 | 0 |
| 2 | GO—regulation of mitotic cell cycle | 29 | 0.69 | 2.26 | 0 | 0 |
| 3 | GO—mitotic cell cycle | 36 | 0.66 | 2.25 | 0 | 0 |
| 4 | GO—cell cycle process | 42 | 0.62 | 2.19 | 0 | 0.03 |
| 5 | GO—positive regulation of cell cycle | 19 | 0.73 | 2.16 | 0 | 0.13 |
| 6 | GO—regulation of cell cycle process | 28 | 0.67 | 2.14 | 0 | 0.15 |
| 7 | GO—cell cycle phase transition | 24 | 0.68 | 2.13 | 0 | 0.15 |
| 8 | GO—cell division | 16 | 0.76 | 2.12 | 0 | 0.17 |
| 9 | GO—chromosome | 28 | 0.63 | 2.05 | 0 | 0.38 |
| 10 | GO—chromosome organization | 24 | 0.65 | 2.02 | 0 | 0.63 |
| 11 | GO—cell cycle arrest | 17 | 0.71 | 2.02 | 0 | 0.59 |
| 12 | GO—cytoskeletal part | 22 | 0.66 | 1.98 | 0 | 0.92 |
| 13 | GO—regulation of cell cycle | 51 | 0.54 | 1.97 | 0 | 0.93 |
| 14 | GO—microtubule cytoskeleton | 14 | 0.74 | 1.96 | 0 | 1.02 |
| 15 | GO—cell cycle | 56 | 0.52 | 1.95 | 0 | 1.11 |
| 16 | GO—negative regulation of mitotic cell cycle | 17 | 0.69 | 1.94 | 0 | 1.21 |
| 17 | GO—negative regulation of DNA binding transcription factor activity | 14 | 0.69 | 1.91 | 0 | 1.68 |
| 18 | GO—microtubule organizing center | 10 | 0.76 | 1.87 | 0 | 2.74 |
| 19 | GO—negative regulation of transferase activity | 12 | 0.71 | 1.86 | 0.01 | 2.89 |
| 20 | GO—negative regulation of cell cycle process | 13 | 0.69 | 1.85 | 0 | 2.97 |
| 21 | GO—negative regulation of cell cycle phase transition | 10 | 0.75 | 1.82 | 0 | 3.93 |
Publisher’s Note: MDPI stays neutral with regard to jurisdictional claims in published maps and institutional affiliations. |
© 2021 by the authors. Licensee MDPI, Basel, Switzerland. This article is an open access article distributed under the terms and conditions of the Creative Commons Attribution (CC BY) license (https://creativecommons.org/licenses/by/4.0/).
Share and Cite
Øvestad, I.T.; Engesæter, B.; Halle, M.K.; Akbari, S.; Bicskei, B.; Lapin, M.; Austdal, M.; Janssen, E.A.M.; Krakstad, C.; Lillesand, M.; et al. High-Grade Cervical Intraepithelial Neoplasia (CIN) Associates with Increased Proliferation and Attenuated Immune Signaling. Int. J. Mol. Sci. 2022, 23, 373. https://doi.org/10.3390/ijms23010373
Øvestad IT, Engesæter B, Halle MK, Akbari S, Bicskei B, Lapin M, Austdal M, Janssen EAM, Krakstad C, Lillesand M, et al. High-Grade Cervical Intraepithelial Neoplasia (CIN) Associates with Increased Proliferation and Attenuated Immune Signaling. International Journal of Molecular Sciences. 2022; 23(1):373. https://doi.org/10.3390/ijms23010373
Chicago/Turabian StyleØvestad, Irene Tveiterås, Birgit Engesæter, Mari Kyllesø Halle, Saleha Akbari, Beatrix Bicskei, Morten Lapin, Marie Austdal, Emiel A. M. Janssen, Camilla Krakstad, Melinda Lillesand, and et al. 2022. "High-Grade Cervical Intraepithelial Neoplasia (CIN) Associates with Increased Proliferation and Attenuated Immune Signaling" International Journal of Molecular Sciences 23, no. 1: 373. https://doi.org/10.3390/ijms23010373
APA StyleØvestad, I. T., Engesæter, B., Halle, M. K., Akbari, S., Bicskei, B., Lapin, M., Austdal, M., Janssen, E. A. M., Krakstad, C., Lillesand, M., Nordhus, M., Munk, A. C., & Gudlaugsson, E. G. (2022). High-Grade Cervical Intraepithelial Neoplasia (CIN) Associates with Increased Proliferation and Attenuated Immune Signaling. International Journal of Molecular Sciences, 23(1), 373. https://doi.org/10.3390/ijms23010373

