E2f2 Attenuates Apoptosis of Activated T Lymphocytes and Protects from Immune-Mediated Injury through Repression of Fas and FasL
Abstract
:1. Introduction
2. Results
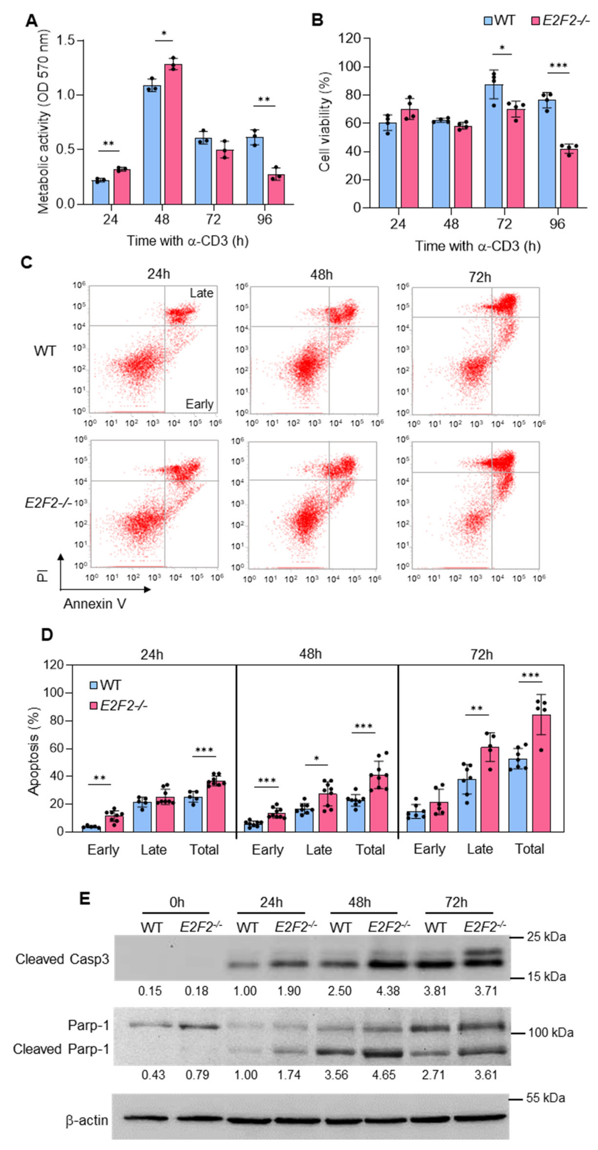
2.1. Increased Apoptosis in TCR-Stimulated E2f2−/− T Lymphocytes
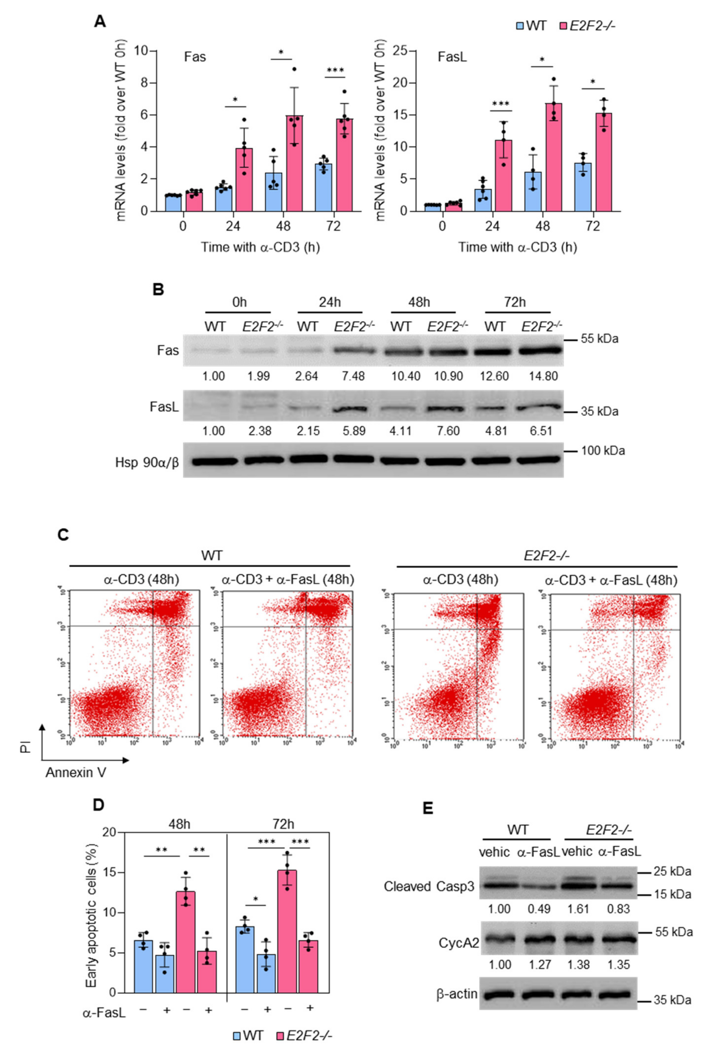
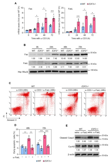
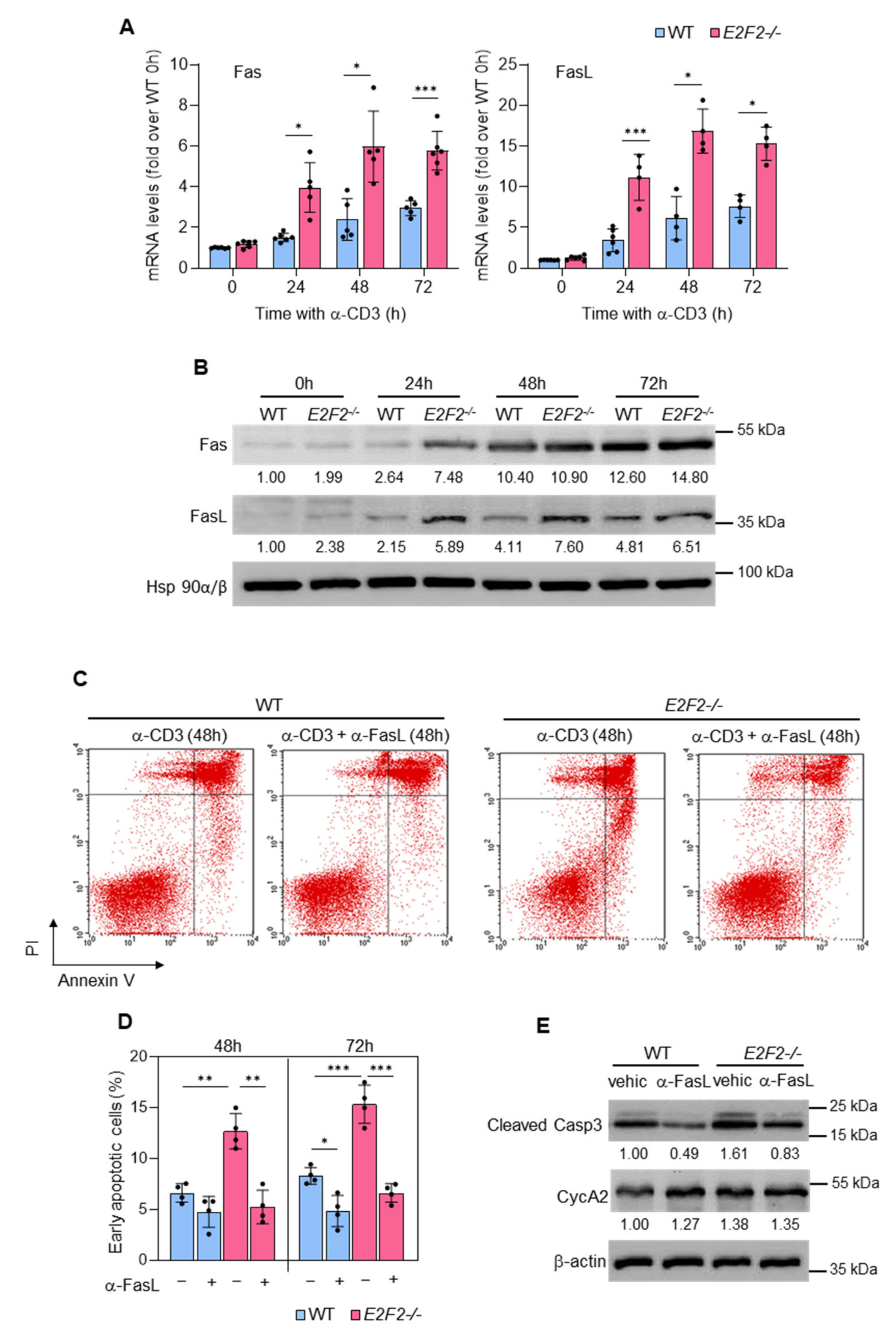
2.2. Apoptosis of TCR-Stimulated E2f2−/− T Cells Is Linked to Upregulation of Fas/FasL Gene Expression and Activation of the Fas/FasL Pathway
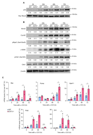
2.3. p53-Dependent and p53-Independent Mechanisms Mediate Induction of Apoptosis and Fas/FasL Upregulation in E2f2−/− T Lymphocytes
2.4. E2f2 Negatively Regulates the Expression of Fas and FasL at the Transcriptional Level
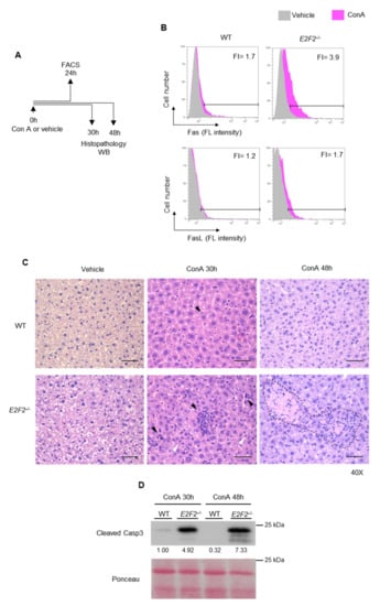
2.5. E2F2 Loss Enhances Sensitivity to ConA-Induced T-Cell Activation and Immune-Mediated Liver Injury In Vivo
3. Discussion
4. Materials and Methods
4.1. Mouse Strains and In Vivo Experiments
4.2. Harvest, Purification, Activation, and Treatment of T Lymphocytes
4.3. Analysis of Cell Proliferation, Apoptosis, and Cell Surface Expression
4.4. FAS-Luc Reporter Plasmid Construction
4.5. Cell Line Transfection, siRNA-Mediated Knockdown, and Luciferase Activity Assays
4.6. Quantitative RT-PCR Analysis
4.7. Protein Extraction and Western Blot Analysis
4.8. Chromatin Immunoprecipitation (ChIP)
4.9. Statistical Analysis
Supplementary Materials
Author Contributions
Funding
Institutional Review Board Statement
Informed Consent Statement
Data Availability Statement
Acknowledgments
Conflicts of Interest
References
- Hwang, J.-R.; Byeon, Y.; Kim, D.; Park, S.-G. Recent insights of T cell receptor-mediated signaling pathways for T cell activation and development. Exp. Mol. Med. 2020, 52, 750–761. [Google Scholar] [CrossRef] [PubMed]
- Chang, J.T.; Wherry, E.J.; Goldrath, A.W. Molecular regulation of effector and memory T cell differentiation. Nat. Immunol. 2014, 15, 1104–1115. [Google Scholar] [CrossRef]
- Krammer, P.H.; Arnold, R.; Lavrik, I.N. Life and death in peripheral T cells. Nat. Rev. Immunol. 2007, 7, 532–542. [Google Scholar] [CrossRef]
- Murga, M.; Fernandez-Capetillo, O.; Field, S.J.; Moreno, B.; Borlado, L.R.; Fujiwara, Y.; Balomenos, D.; Vicario, A.; Carrera, A.; Orkin, S.H.; et al. Mutation of E2F2 in Mice Causes Enhanced T Lymphocyte Proliferation, Leading to the Development of Autoimmunity. Immunity 2001, 15, 959–970. [Google Scholar] [CrossRef] [Green Version]
- Zhu, J.W.; Field, S.J.; Gore, L.; Thompson, M.; Yang, H.; Fujiwara, Y.; Cardiff, R.D.; Greenberg, M.; Orkin, S.H.; DeGregori, J. E2F1 and E2F2 Determine Thresholds for Antigen-Induced T-Cell Proliferation and Suppress Tumorigenesis. Mol. Cell. Biol. 2001, 21, 8547–8564. [Google Scholar] [CrossRef] [PubMed] [Green Version]
- Infante, A.; Laresgoiti, U.; Fernández-Rueda, J.; Fullaondo, A.; Galán, J.; Díaz-Uriarte, R.; Malumbres, M.; Field, S.J.; Zubiaga, A.M. E2F2 represses cell cycle regulators to maintain quiescence. Cell Cycle 2008, 7, 3915–3927. [Google Scholar] [CrossRef] [Green Version]
- Nagata, S.; Golstein, P. The Fas Death Factor. Science 1995, 267, 1449–1456. [Google Scholar] [CrossRef] [PubMed]
- Levoin, N.; Jean, M.; Legembre, P. CD95 Structure, Aggregation and Cell Signaling. Front. Cell Dev. Biol. 2020, 8, 314. [Google Scholar] [CrossRef] [PubMed]
- Singh, N.; Cohen, P.L. The T cell in Sjogren’s syndrome: Force majeure, not spectateur. J. Autoimmun. 2012, 39, 229–233. [Google Scholar] [CrossRef] [Green Version]
- Pearl-Yafe, M.; Kaminitz, A.; Yolcu, E.; Yaniv, I.; Stein, J.; Askenasy, N. Pancreatic Islets Under Attack: Cellular and Molecular Effectors. Curr. Pharm. Des. 2007, 13, 749–760. [Google Scholar] [CrossRef]
- Malhi, H.; Gores, G.J. Cellular and Molecular Mechanisms of Liver Injury. Gastroenterology 2008, 134, 1641–1654. [Google Scholar] [CrossRef] [Green Version]
- Cai, W.-J.; Devaux, B.; Schaper, W.; Schaper, J. The role of Fas/APO 1 and apoptosis in the development of human atherosclerotic lesions. Atherosclerosis 1997, 131, 177–186. [Google Scholar] [CrossRef]
- Martinez, O.M.; Krams, S.M. Involvement of Fas-Fas Ligand Interactions in Graft Rejection. Int. Rev. Immunol. 1999, 18, 527–546. [Google Scholar] [CrossRef]
- Li, X.R.; Chong, A.S.-F.; Wu, J.; Roebuck, K.A.; Kumar, A.; Parrillo, J.E.; Rapp, U.R.; Kimberly, R.P.; Williams, J.W.; Xu, X. Transcriptional Regulation of Fas Gene Expression by GA-binding Protein and AP-1 in T Cell Antigen Receptor·CD3 Complex-stimulated T Cells. J. Biol. Chem. 1999, 274, 35203–35210. [Google Scholar] [CrossRef] [PubMed] [Green Version]
- Kavurma, M.M.; Khachigian, L.M. Signaling and transcriptional control of Fas ligand gene expression. Cell Death Differ. 2003, 10, 36–44. [Google Scholar] [CrossRef] [PubMed]
- Vousden, K.H. p53: Death Star. Cell 2000, 103, 691–694. [Google Scholar] [CrossRef] [Green Version]
- Müller, M.; Strand, S.; Hug, H.; Heinemann, E.M.; Walczak, H.; Hofmann, W.J.; Stremmel, W.; Krammer, P.H.; Galle, P.R. Drug-induced apoptosis in hepatoma cells is mediated by the CD95 (APO-1/Fas) receptor/ligand system and involves activation of wild-type p53. J. Clin. Investig. 1997, 99, 403–413. [Google Scholar] [CrossRef] [PubMed]
- Bennett, M.; Macdonald, K.; Chan, S.-W.; Luzio, J.P.; Simari, R.; Weissberg, P. Cell Surface Trafficking of Fas: A Rapid Mechanism of p53-Mediated Apoptosis. Science 1998, 282, 290–293. [Google Scholar] [CrossRef] [PubMed]
- Choi, Y.J.; Saez, B.; Anders, L.; Hydbring, P.; Stefano, J.; Bacon, N.A.; Cook, C.; Kalaszczynska, I.; Signoretti, S.; Young, R.A.; et al. D-Cyclins Repress Apoptosis in Hematopoietic Cells by Controlling Death Receptor Fas and Its Ligand FasL. Dev. Cell 2014, 30, 255–267. [Google Scholar] [CrossRef] [PubMed] [Green Version]
- Cao, Q.; Xia, Y.; Azadniv, M.; Crispe, I.N. The E2F-1 transcription factor promotes caspase-8 and bid expression, and enhances Fas signaling in T cells. J. Immunol. 2004, 173, 1111–1117. [Google Scholar] [CrossRef] [PubMed] [Green Version]
- Burkhart, D.L.; Wirt, S.E.; Zmoos, A.-F.; Kareta, M.S.; Sage, J. Tandem E2F Binding Sites in the Promoter of the p107 Cell Cycle Regulator Control p107 Expression and Its Cellular Functions. PLoS Genet. 2010, 6, e1001003. [Google Scholar] [CrossRef] [PubMed] [Green Version]
- Laresgoiti, U.; Apraiz, A.; Olea, M.; Mitxelena, J.; Osinalde, N.; Rodriguez, J.A.; Fullaondo, A.; Zubiaga, A.M. E2F2 and CREB cooperatively regulate transcriptional activity of cell cycle genes. Nucleic Acids Res. 2013, 41, 10185–10198. [Google Scholar] [CrossRef]
- Rabinovich, A.; Jin, V.X.; Rabinovich, R.; Xu, X.; Farnham, P.J. E2F in vivo binding specificity: Comparison of consensus versus nonconsensus binding sites. Genome Res. 2008, 18, 1763–1777. [Google Scholar] [CrossRef] [PubMed] [Green Version]
- Lim, D.Y.; Park, J.H.Y. Induction of p53 contributes to apoptosis of HCT-116 human colon cancer cells induced by the dietary compound fisetin. Am. J. Physiol. Liver Physiol. 2009, 296, G1060–G1068. [Google Scholar] [CrossRef] [PubMed]
- Fernandes, P.; O’Donnell, C.; Lyons, C.; Keane, J.; Regan, T.; O’Brien, S.; Fallon, P.; Brint, E.; Houston, A. Intestinal Expression of Fas and Fas Ligand Is Upregulated by Bacterial Signaling through TLR4 and TLR5, with Activation of Fas Modulating Intestinal TLR-Mediated Inflammation. J. Immunol. 2014, 193, 6103–6113. [Google Scholar] [CrossRef] [Green Version]
- Iessi, E.; Zischler, L.; Etringer, A.; Bergeret, M.; Morlé, A.; Jacquemin, G.; Morizot, A.; Shirley, S.; Lalaoui, N.; Elífio-Esposito, S.L.; et al. Death Receptor-Induced Apoptosis Signalling Regulation by Ezrin Is Cell Type Dependent and Occurs in a DISC-Independent Manner in Colon Cancer Cells. PLoS ONE 2015, 10, e0126526. [Google Scholar] [CrossRef] [PubMed] [Green Version]
- Tiegs, G.; Hentschel, J.; Wendel, A. A T cell-dependent experimental liver injury in mice inducible by concanavalin A. J. Clin. Investig. 1992, 90, 196–203. [Google Scholar] [CrossRef]
- Seino, K.; Kayagaki, N.; Takeda, K.; Fukao, K.; Okumura, K.; Yagita, H. Contribution of Fas ligand to T cell-mediated hepatic injury in mice. Gastroenterology 1997, 113, 1315–1322. [Google Scholar] [CrossRef]
- Wang, R.; Dillon, C.P.; Shi, L.Z.; Milasta, S.; Carter, R.; Finkelstein, D.; McCormick, L.L.; Fitzgerald, P.; Chi, H.; Munger, J.; et al. The Transcription Factor Myc Controls Metabolic Reprogramming upon T Lymphocyte Activation. Immunity 2011, 35, 871–882. [Google Scholar] [CrossRef] [Green Version]
- Ebelt, H.; Hufnagel, N.; Neuhaus, P.; Neuhaus, H.; Gajawada, P.; Simm, A.; Müller-Werdan, U.; Werdan, K.; Braun, T. Divergent Siblings. Circ. Res. 2005, 96, 509–517. [Google Scholar] [CrossRef] [Green Version]
- Zhao, H.; Tang, W.; Chen, X.; Wang, S.; Wang, X.; Xu, H.; Li, L. The NAMPT/E2F2/SIRT1 axis promotes proliferation and inhibits p53-dependent apoptosis in human melanoma cells. Biochem. Biophys. Res. Commun. 2017, 493, 77–84. [Google Scholar] [CrossRef]
- Langley, E.; Pearson, M.; Faretta, M.; Bauer, U.M.; Frye, R.A.; Minucci, S.; Pelicci, P.G.; Kouzarides, T. Human SIR2 deacetylates p53 and antagonizes PML/p53-induced cellular senescence. EMBO J. 2002, 21, 2383–2396. [Google Scholar] [CrossRef] [Green Version]
- Iglesias-Ara, A.; Zenarruzabeitia, O.; Buelta, L.; Merino, J.M.; Zubiaga, A.M. E2F1 and E2F2 prevent replicative stress and subsequent p53-dependent organ involution. Cell Death Differ. 2015, 22, 1577–1589. [Google Scholar] [CrossRef] [Green Version]
- Araki, K.; Nakajima, Y.; Eto, K.; Ikeda, M.-A. Distinct recruitment of E2F family members to specific E2F-binding sites mediates activation and repression of the E2F1 promoter. Oncogene 2003, 22, 7632–7641. [Google Scholar] [CrossRef] [PubMed] [Green Version]
- Croxton, R.; Ma, Y.; Cress, W.D. Differences in DNA binding properties between E2F1 and E2F4 specify repression of the Mcl-1 promoter. Oncogene 2002, 21, 1563–1570. [Google Scholar] [CrossRef] [Green Version]
- Freedman, J.A.; Chang, J.T.; Jakoi, L.; Nevins, J.R. A combinatorial mechanism for determining the specificity of E2F activation and repression. Oncogene 2009, 28, 2873–2881. [Google Scholar] [CrossRef] [Green Version]
- Villa-Morales, M.C.; Cobos, M.A.; González-Gugel, E.; Alvareziglesias, V.; Martínez, B.; Piris, M.A.; Carracedo, A.; Benitez, J.A.; Fernández-Piqueras, J. FAS system deregulation in T-cell lymphoblastic lymphoma. Cell Death Dis. 2014, 5, e1110. [Google Scholar] [CrossRef] [PubMed] [Green Version]
- Wu, J.; Nihal, M.; Siddiqui, J.; Vonderheid, E.C.; Wood, G.S. Low FAS/CD95 Expression by CTCL Correlates with Reduced Sensitivity to Apoptosis that Can Be Restored by FAS Upregulation. J. Investig. Dermatol. 2009, 129, 1165–1173. [Google Scholar] [CrossRef] [PubMed] [Green Version]
- Hofmann, W.-K.; De Vos, S.; Tsukasaki, K.; Wachsman, W.; Pinkus, G.S.; Said, J.W.; Koeffler, H.P. Altered apoptosis pathways in mantle cell lymphoma detected by oligonucleotide microarray. Blood 2001, 98, 787–794. [Google Scholar] [CrossRef] [Green Version]
- Iglesias, A.; Murga, M.; Lasresgoiti, U.; Skoudy, A.; Bernales, I.; Fullaondo, A.; Moreno, B.; Lloreta, J.; Field, S.J.; Real, F.X.; et al. Diabetes and exocrine pancreatic insufficiency in E2F1/E2F2 double-mutant mice. J. Clin. Investig. 2004, 113, 1398–1407. [Google Scholar] [CrossRef] [PubMed] [Green Version]
- Donehower, L.A.; Harvey, M.; Slagle, B.L.; McArthur, M.J.; Montgomery, C.A., Jr.; Butel, J.; Bradley, A. Mice deficient for p53 are developmentally normal but susceptible to spontaneous tumours. Nat. Cell Biol. 1992, 356, 215–221. [Google Scholar] [CrossRef] [PubMed]
- Shinohara, Y.; Tsukimoto, M. Adenine Nucleotides Attenuate Murine T Cell Activation Induced by Concanavalin A or T Cell Receptor Stimulation. Front. Pharmacol. 2018, 8, 986. [Google Scholar] [CrossRef] [PubMed] [Green Version]
- Mitxelena, J.; Apraiz, A.; Rodriguez, J.V.; Malumbres, M.; Zubiaga, A.M. E2F7 regulates transcription and maturation of multiple microRNAs to restrain cell proliferation. Nucleic Acids Res. 2016, 44, 5557–5570. [Google Scholar] [CrossRef] [PubMed] [Green Version]







Publisher’s Note: MDPI stays neutral with regard to jurisdictional claims in published maps and institutional affiliations. |
© 2021 by the authors. Licensee MDPI, Basel, Switzerland. This article is an open access article distributed under the terms and conditions of the Creative Commons Attribution (CC BY) license (https://creativecommons.org/licenses/by/4.0/).
Share and Cite
Mustafa, N.; Mitxelena, J.; Infante, A.; Zenarruzabeitia, O.; Eriz, A.; Iglesias-Ara, A.; Zubiaga, A.M. E2f2 Attenuates Apoptosis of Activated T Lymphocytes and Protects from Immune-Mediated Injury through Repression of Fas and FasL. Int. J. Mol. Sci. 2022, 23, 311. https://doi.org/10.3390/ijms23010311
Mustafa N, Mitxelena J, Infante A, Zenarruzabeitia O, Eriz A, Iglesias-Ara A, Zubiaga AM. E2f2 Attenuates Apoptosis of Activated T Lymphocytes and Protects from Immune-Mediated Injury through Repression of Fas and FasL. International Journal of Molecular Sciences. 2022; 23(1):311. https://doi.org/10.3390/ijms23010311
Chicago/Turabian StyleMustafa, Noor, Jone Mitxelena, Arantza Infante, Olatz Zenarruzabeitia, Ainhoa Eriz, Ainhoa Iglesias-Ara, and Ana M. Zubiaga. 2022. "E2f2 Attenuates Apoptosis of Activated T Lymphocytes and Protects from Immune-Mediated Injury through Repression of Fas and FasL" International Journal of Molecular Sciences 23, no. 1: 311. https://doi.org/10.3390/ijms23010311
APA StyleMustafa, N., Mitxelena, J., Infante, A., Zenarruzabeitia, O., Eriz, A., Iglesias-Ara, A., & Zubiaga, A. M. (2022). E2f2 Attenuates Apoptosis of Activated T Lymphocytes and Protects from Immune-Mediated Injury through Repression of Fas and FasL. International Journal of Molecular Sciences, 23(1), 311. https://doi.org/10.3390/ijms23010311

