SOX2 Regulates Neuronal Differentiation of the Suprachiasmatic Nucleus
Abstract
1. Introduction
2. Results
2.1. Sox2 Ablation in the Vgat-cre;Sox2fl/fl Model Occurs at or before E12.5 and Is Restricted to the SCN
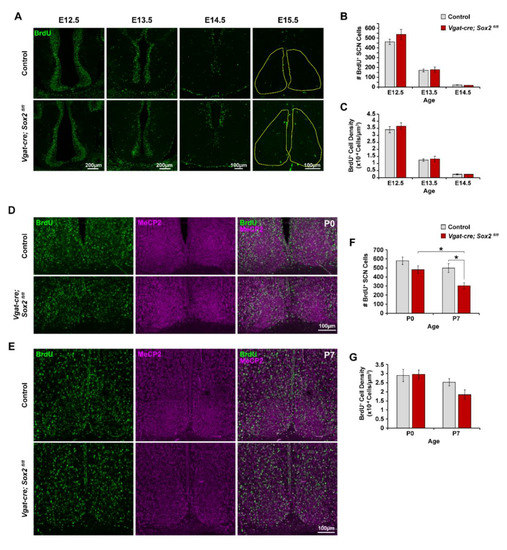
2.2. Reduction of SCN Size Is Caused by Postnatal Cell Loss in Sox2-Deficient SCN

| Exp | Age | Litter | Sox2fl/fl (n) | Sox2fl/+(n) | Sox2 cKO (n) | Figure |
|---|---|---|---|---|---|---|
| 1 | E12.5 | A | 2 | 0 | 1 | 3A–C |
| B | 2 | 0 | 3 | |||
| Total | 4 | 4 | ||||
| 2 | E13.5 | A | 1 | 1 | 3 | |
| B | 2 | 1 | 3 | |||
| Total | 5 | 6 | ||||
| 3 | E14.5 | A | 1 | 1 | 3 | |
| B | 1 | 1 | 1 | |||
| C | 0 | 1 | 2 | |||
| Total | 5 | 6 | ||||
| 4 | P0 | A | 2 | 0 | 2 | 3D–G |
| B | 0 | 0 | 1 | |||
| C | 1 | 0 | 1 | |||
| D | 1 | 0 | 0 | |||
| Total | 4 | 4 | ||||
| 5 | P7 | A | 1 | 0 | 2 | |
| B | 0 | 0 | 1 | |||
| C | 0 | 0 | 1 | |||
| D | 1 | 0 | 1 | |||
| E | 2 | 0 | 0 | |||
| Total | 4 | 5 | ||||
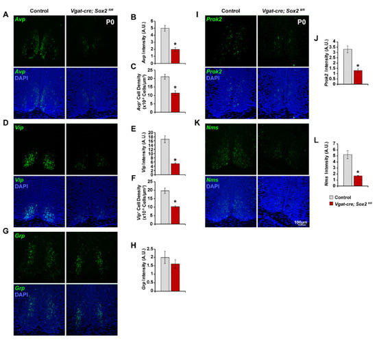
2.3. Loss of Sox2 Leads to Reduced Expression of Neuropeptides

| Exp. | Age | RNAscope Probe (Identifier) | Figure | Sox2fl/fl | Sox2fl/+ | Sox2 cKO |
|---|---|---|---|---|---|---|
| (Litter—n) | ||||||
| 1 | E12.5 | Lhx1 (488581) | 6A | A—2; B—2 | A—0; B—0 | A—1; B—3 |
| Rax (528561-C2) | 6A | |||||
| 2 | E14.5 | Six6 (574291) | 6F | A—1; B—1; C—0 | A—1; B—1; C—1 | A—3; B—1; C—2 |
| Lhx1 (488581-C2) | 6B | |||||
| Six3 (412941-C3) | 6D | |||||
| 3 | E15.5 | Lhx1 (488581) | 6H | A—1; B—1; C—1; D—1 | A—0; B—0; C—0; D—0 | A—1; B—1; C—1; D—1 |
| Avp (401391-C2) | 4A | |||||
| Vip (415961-C3) | 4D | |||||
| 4 | E15.5 | Six6 (574291) | 6L | A—3; B—1; C—1 | A—0; B—0; C—0 | A—2; B—1; C—1 |
| Six3 (412941-C3) | 6J | |||||
| 5 | E17.5 | Six6 (574291) | 6P | A—1; B—3 | A—1; B—0 | A—2; B—2 |
| Lhx1 (488581-C2) | 6N | |||||
| Avp (401391-C3) | 4G* | |||||
| 6 | E17.5 | Vip (415961-C3) | 4J | |||
| 7 | P0 | Grp (317861) | 5G | A—3; B—1 | A—0; B—0 | A—3; B—1 |
| 12 | P0 | Six6 (574291) | 7E | |||
| Vax1 (805101-C2) | 7K | |||||
| 8 | P0 | Prok2 (447941) | 5I | A—1; B—1; C—2 | A—0; B—1; C—0 | A—1; B—2; C—3 |
| 9 | P0 | Nms (472331) | 5K | |||
| 10 | P0 | Lhx1 (488581) | 7A | A—1; B—1; C—1; D—1 | A—0; B—0; C—0; D—0 | A—1; B—1; C—1; D—1 |
| Avp (401391-C2) | 5A | |||||
| Vip (415961-C3) | 5D | |||||
| 11 | P0 | Rora (520031) | 7G | A—1; B—0; C—2 | A—0; B—0; C—0 | A—1; B—1; C—1 |
| Rorb (444271-C2) | 7I | |||||
| Six3 (412941-C3) | 7C | |||||
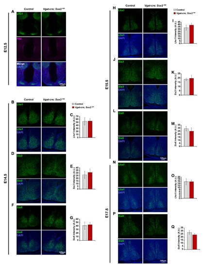
2.4. Ablation of SOX2 in SCN Neurons Impairs Lhx1 and Six6 Expression at Birth but Not during Embryonic Development
3. Discussion
4. Materials and Methods
4.1. Animals
4.2. Tissue Harvest
4.3. Immunofluorescence (IF)
4.4. Bromodeoxyuridine Labeling
4.5. RNAscope in situ Hybridization (ISH)
4.6. Image Acquisition and Quantification
4.7. Statistical Analysis
Author Contributions
Funding
Institutional Review Board Statement
Informed Consent Statement
Data Availability Statement
Acknowledgments
Conflicts of Interest
References
- Inouye, S.T.; Kawamura, H. Persistence of circadian rhythmicity in a mammalian hypothalamic “island” containing the suprachiasmatic nucleus. Proc. Natl. Acad. Sci. USA 1979, 76, 5962–5966. [Google Scholar] [CrossRef]
- Welsh, D.K.; Logothetis, D.E.; Meister, M.; Reppert, S.M. Individual neurons dissociated from rat suprachiasmatic nucleus express independently phased circadian firing rhythms. Neuron 1995, 14, 697–706. [Google Scholar] [CrossRef]
- Gekakis, N.; Staknis, D.; Nguyen, H.B.; Davis, F.C.; Wilsbacher, L.D.; King, D.P.; Takahashi, J.S.; Weitz, C.J. Role of the CLOCK protein in the mammalian circadian mechanism. Science 1998, 280, 1564–1569. [Google Scholar] [CrossRef] [PubMed]
- Kume, K.; Zylka, M.J.; Sriram, S.; Shearman, L.P.; Weaver, D.R.; Jin, X.; Maywood, E.S.; Hastings, M.H.; Reppert, S.M. mCRY1 and mCRY2 are essential components of the negative limb of the circadian clock feedback loop. Cell 1999, 98, 193–205. [Google Scholar] [CrossRef]
- Bunger, M.K.; Wilsbacher, L.D.; Moran, S.M.; Clendenin, C.; Radcliffe, L.A.; Hogenesch, J.B.; Simon, M.C.; Takahashi, J.S.; Bradfield, C.A. Mop3 Is an Essential Component of the Master Circadian Pacemaker in Mammals. Cell 2000, 103, 1009–1017. [Google Scholar] [CrossRef]
- Vitaterna, M.H.; Ko, C.H.; Chang, A.M.; Buhr, E.D.; Fruechte, E.M.; Schook, A.; Antoch, M.P.; Turek, F.W.; Takahashi, J.S. The mouse Clock mutation reduces circadian pacemaker amplitude and enhances efficacy of resetting stimuli and phase-response curve amplitude. Proc. Natl. Acad. Sci. USA 2006, 103, 9327–9332. [Google Scholar] [CrossRef]
- Shearman, L.P.; Zylka, M.J.; Weaver, D.R.; Kolakowski, L.F.; Reppert, S.M. Two period homologs: Circadian expression and photic regulation in the suprachiasmatic nuclei. Neuron 1997, 19, 1261–1269. [Google Scholar] [CrossRef]
- Shearman, L.P.; Sriram, S.; Weaver, D.R.; Maywood, E.S.; Chaves, I.; Zheng, B.; Kume, K.; Lee, C.C.; Van Der Horst, G.T.J.; Hastings, M.H.; et al. Interacting molecular loops in the mammalian circadian clock. Science 2000, 288, 1013–1019. [Google Scholar] [CrossRef]
- Zheng, B.; Larkin, D.W.; Albrecht, U.; Sun, Z.S.; Sage, M.; Eichele, G.; Lee, C.C.; Bradley, A. The mPer2 gene encodes a functional component of the mammalian circadian clock. Nature 1999, 400, 169–173. [Google Scholar] [CrossRef]
- Zheng, B.; Albrecht, U.; Kaasik, K.; Sage, M.; Lu, W.; Vaishnav, S.; Li, Q.; Sun, Z.S.; Eichele, G.; Bradley, A.; et al. Nonredundant roles of the mPer1 and mPer2 genes in the mammalian circadian clock. Cell 2001, 105, 683–694. [Google Scholar] [CrossRef]
- Vitaterna, M.H.; Selby, C.P.; Todo, T.; Niwa, H.; Thompson, C.; Fruechte, E.M.; Hitomi, K.; Thresher, R.J.; Ishikawa, T.; Miyazaki, J.; et al. Differential regulation of mammalian Period genes and circadian rhythmicity by cryptochromes 1 and 2. Proc. Natl. Acad. Sci. USA 1999, 96, 12114–12119. [Google Scholar] [CrossRef] [PubMed]
- Aton, S.J.; Colwell, C.S.; Harmar, A.J.; Waschek, J.; Herzog, E.D. Vasoactive intestinal polypeptide mediates circadian rhythmicity and synchrony in mammalian clock neurons. Nat. Neurosci. 2005, 8, 476–483. [Google Scholar] [CrossRef] [PubMed]
- Maywood, E.S.; Chesham, J.E.; O’Brien, J.A.; Hastings, M.H. A diversity of paracrine signals sustains molecular circadian cycling in suprachiasmatic nucleus circuits. Proc. Natl. Acad. Sci. USA 2011, 108, 14306–14311. [Google Scholar] [CrossRef] [PubMed]
- Mieda, M.; Ono, D.; Hasegawa, E.; Okamoto, H.; Honma, K.-I.; Honma, S.; Sakurai, T. Cellular clocks in AVP neurons of the SCN are critical for interneuronal coupling regulating circadian behavior rhythm. Neuron 2015, 85, 1103–1116. [Google Scholar] [CrossRef]
- Albrecht, U.; Zheng, B.; Larkin, D.; Sun, Z.S.; Lee, C.C. mPer1 and mPer2 Are Essential for Normal Resetting of the Circadian Clock. J. Biol. Rhythms 2001, 16, 100–104. [Google Scholar] [CrossRef]
- Nakamura, W.; Yamazaki, S.; Takasu, N.N.; Mishima, K.; Block, G.D. Differential response of Period 1 expression within the suprachiasmatic nucleus. J. Neurosci. 2005, 25, 5481–5487. [Google Scholar] [CrossRef]
- Wen, S.; Ma, D.; Zhao, M.; Xie, L.; Wu, Q.; Gou, L.; Zhu, C.; Fan, Y.; Wang, H.; Yan, J. Spatiotemporal single-cell analysis of gene expression in the mouse suprachiasmatic nucleus. Nat. Neurosci. 2020, 23, 456–467. [Google Scholar] [CrossRef] [PubMed]
- Brancaccio, M.; Patton, A.P.; Chesham, J.E.; Maywood, E.S.; Hastings, M.H. Astrocytes Control Circadian Timekeeping in the Suprachiasmatic Nucleus via Glutamatergic Signaling. Neuron 2017, 93, 1420–1435.e5. [Google Scholar] [CrossRef]
- Todd, W.D.; Venner, A.; Anaclet, C.; Broadhurst, R.Y.; De Luca, R.; Bandaru, S.S.; Issokson, L.; Hablitz, L.M.; Cravetchi, O.; Arrigoni, E.; et al. Suprachiasmatic VIP neurons are required for normal circadian rhythmicity and comprised of molecularly distinct subpopulations. Nat. Commun. 2020, 11, 4410. [Google Scholar] [CrossRef]
- Abrahamson, E.E.; Moore, R.Y. Suprachiasmatic nucleus in the mouse: Retinal innervation, intrinsic organization and efferent projections. Brain Res. 2001, 916, 172–191. [Google Scholar] [CrossRef]
- Antle, M.C.; Silver, R. Orchestrating time: Arrangements of the brain circadian clock. Trends Neurosci. 2005, 28, 145–151. [Google Scholar] [CrossRef] [PubMed]
- Cheng, M.Y.; Bullock, C.M.; Li, C.; Lee, A.G.; Bermak, J.C.; Belluzzi, J.; Weaver, D.R.; Leslie, F.M.; Zhou, Q.-Y. Prokineticin 2 transmits the behavioural circadian rhythm of the suprachiasmatic nucleus. Nature 2002, 417, 405–410. [Google Scholar] [CrossRef] [PubMed]
- Clark, D.D.; Gorman, M.R.; Hatori, M.; Meadows, J.D.; Panda, S.; Mellon, P.L. Aberrant Development of the Suprachiasmatic Nucleus and Circadian Rhythms in Mice Lacking the Homeodomain Protein Six6. J. Biol. Rhythms 2013, 28, 15–25. [Google Scholar] [CrossRef] [PubMed]
- Roy, A.; de Melo, J.; Chaturvedi, D.; Thein, T.; Cabrera-Socorro, A.; Houart, C.; Meyer, G.; Blackshaw, S.; Tole, S. LHX2 is necessary for the maintenance of optic identity and for the progression of optic morphogenesis. J. Neurosci. 2013, 33, 6877–6884. [Google Scholar] [CrossRef] [PubMed]
- VanDunk, C.; Hunter, L.A.; Gray, P.A. Development, Maturation, and Necessity of Transcription Factors in the Mouse Suprachiasmatic Nucleus. J. Neurosci. 2011, 31, 6457–6467. [Google Scholar] [CrossRef] [PubMed]
- Newman, E.A.; Kim, D.W.; Wan, J.; Wang, J.; Qian, J.; Blackshaw, S. Foxd1 is required for terminal differentiation of anterior hypothalamic neuronal subtypes. Dev. Biol. 2018, 439, 102–111. [Google Scholar] [CrossRef] [PubMed]
- Pandolfi, E.C.; Breuer, J.A.; Nguyen Huu, V.A.; Talluri, T.; Nguyen, D.; Lee, J.S.; Hu, R.; Bharti, K.; Skowronska-Krawczyk, D.; Gorman, M.R.; et al. The Homeodomain Transcription Factors Vax1 and Six6 Are Required for SCN Development and Function. Mol. Neurobiol. 2020, 57, 1217–1232. [Google Scholar] [CrossRef]
- Bedont, J.L.; LeGates, T.A.; Slat, E.A.; Byerly, M.S.; Wang, H.; Hu, J.; Rupp, A.C.; Qian, J.; Wong, G.W.; Herzog, E.D.; et al. Lhx1 Controls Terminal Differentiation and Circadian Function of the Suprachiasmatic Nucleus. Cell Rep. 2014, 7, 609–622. [Google Scholar] [CrossRef]
- Zappone, M.V.; Galli, R.; Catena, R.; Meani, N.; De Biasi, S.; Mattei, E.; Tiveron, C.; Vescovi, A.L.; Lovell-Badge, R.; Ottolenghi, S.; et al. Sox2 regulatory sequences direct expression of a β-geo transgene to telencephalic neural stem cells and precursors of the mouse embryo, revealing regionalization of gene expression in CNS stem cells. Development 2000, 127, 2367–2382. [Google Scholar] [CrossRef]
- Hoefflin, S.; Carter, D.A. Neuronal expression of SOX2 is enriched in specific hypothalamic cell groups. J. Chem. Neuroanat. 2014, 61, 153–160. [Google Scholar] [CrossRef][Green Version]
- Mercurio, S.; Serra, L.; Motta, A.; Gesuita, L.; Sanchez-Arrones, L.; Inverardi, F.; Foglio, B.; Barone, C.; Kaimakis, P.; Martynoga, B.; et al. Sox2 Acts in Thalamic Neurons to Control the Development of Retina-Thalamus-Cortex Connectivity. iScience 2019, 15, 257–273. [Google Scholar] [CrossRef] [PubMed]
- Ferri, A.; Favaro, R.; Beccari, L.; Bertolini, J.; Mercurio, S.; Nieto-Lopez, F.; Verzeroli, C.; La Regina, F.; De Pietri Tonelli, D.; Ottolenghi, S.; et al. Sox2 is required for embryonic development of the ventral telencephalon through the activation of the ventral determinants Nkx2.1 and Shh. Development 2013, 140, 1250–1261. [Google Scholar] [CrossRef]
- Favaro, R.; Valotta, M.; Ferri, A.L.M.; Latorre, E.; Mariani, J.; Giachino, C.; Lancini, C.; Tosetti, V.; Ottolenghi, S.; Taylor, V.; et al. Hippocampal development and neural stem cell maintenance require Sox2-dependent regulation of Shh. Nat. Neurosci. 2009, 12, 1248–1256. [Google Scholar] [CrossRef] [PubMed]
- Cavallaro, M.; Mariani, J.; Lancini, C.; Latorre, E.; Caccia, R.; Gullo, F.; Valotta, M.; DeBiasi, S.; Spinardi, L.; Ronchi, A.; et al. Impaired generation of mature neurons by neural stem cells from hypomorphic Sox2 mutants. Development 2008, 135, 541–557. [Google Scholar] [CrossRef]
- Ferri, A.L.M.; Cavallaro, M.; Braida, D.; Di Cristofano, A.; Canta, A.; Vezzani, A.; Ottolenghi, S.; Pandolfi, P.P.; Sala, M.; DeBiasi, S.; et al. Sox2 deficiency causes neurodegeneration and impaired neurogenesis in the adult mouse brain. Development 2004, 131, 3805–3819. [Google Scholar] [CrossRef] [PubMed]
- Kelberman, D.; Rizzoti, K.; Avilion, A.A.; Bitner-Glindzicz, M.; Cianfarani, S.; Collins, J.; Chong, W.K.; Kirk, J.M.W.; Achermann, J.C.; Ross, R.; et al. Mutations within Sox2/SOX2 are associated with abnormalities in the hypothalamo-pituitary-gonadal axis in mice and humans. J. Clin. Investig. 2006, 116, 2442–2455. [Google Scholar] [CrossRef]
- Cheng, A.H.; Bouchard-Cannon, P.; Hegazi, S.; Lowden, C.; Fung, S.W.; Chiang, C.K.; Ness, R.W.; Cheng, H.Y.M. SOX2-Dependent Transcription in Clock Neurons Promotes the Robustness of the Central Circadian Pacemaker. Cell Rep. 2019, 26, 3191–3202.e8. [Google Scholar] [CrossRef]
- Cheng, A.H.; Bouchard-Cannon, P.; Ness, R.W.; Cheng, H.Y.M. RNA-sequencing data highlighting the time-of-day-dependent transcriptome of the central circadian pacemaker in Sox2-deficient mice. Data Br. 2019, 24, 103909. [Google Scholar] [CrossRef]
- Srinivas, S.; Watanabe, T.; Lin, C.S.; William, C.M.; Tanabe, Y.; Jessell, T.M.; Costantini, F. Cre reporter strains produced by targeted insertion of EYFP and ECFP into the ROSA26 locus. BMC Dev. Biol. 2001, 1, 4. [Google Scholar] [CrossRef]
- Kabrita, C.S.; Davis, F.C. Development of the mouse suprachiasmatic nucleus: Determination of time of cell origin and spatial arrangements within the nucleus. Brain Res. 2008, 1195, 20–27. [Google Scholar] [CrossRef]
- Achim, K.; Salminen, M.; Partanen, J. Mechanisms regulating GABAergic neuron development. Cell. Mol. Life Sci. 2014, 71, 1395–1415. [Google Scholar] [CrossRef] [PubMed]
- Ahern, T.H.; Krug, S.; Carr, A.V.; Murray, E.K.; Fitzpatrick, E.; Bengston, L.; McCutcheon, J.; De Vries, G.J.; Forger, N.G. Cell death atlas of the postnatal mouse ventral forebrain and hypothalamus: Effects of age and sex. J. Comp. Neurol. 2013, 521, 2551–2569. [Google Scholar] [CrossRef] [PubMed]
- McNeill, D.S.; Sheely, C.J.; Ecker, J.L.; Badea, T.C.; Morhardt, D.; Guido, W.; Hattar, S. Development of melanopsin-based irradiance detecting circuitry. Neural Dev. 2011, 6, 8. [Google Scholar] [CrossRef] [PubMed]
- Lodato, M.A.; Ng, C.W.; Wamstad, J.A.; Cheng, A.W.; Thai, K.K.; Fraenkel, E.; Jaenisch, R.; Boyer, L.A. SOX2 Co-Occupies Distal Enhancer Elements with Distinct POU Factors in ESCs and NPCs to Specify Cell State. PLoS Genet. 2013, 9, e1003288. [Google Scholar] [CrossRef] [PubMed]
- Gascón, S.; Murenu, E.; Masserdotti, G.; Ortega, F.; Russo, G.L.; Petrik, D.; Deshpande, A.; Heinrich, C.; Karow, M.; Robertson, S.P.; et al. Identification and Successful Negotiation of a Metabolic Checkpoint in Direct Neuronal Reprogramming. Cell Stem Cell 2016, 18, 396–409. [Google Scholar] [CrossRef] [PubMed]
- Hyodo, S.; Yamada, C.; Takezawa, T.; Urano, A. Expression of provasopressin gene during ontogeny in the hypothalamus of developing mice. Neuroscience 1992, 46, 241–250. [Google Scholar] [CrossRef]
- Jing, X.; Ratty, A.K.; Murphy, D. Ontogeny of the vasopressin and oxytocin RNAs in the mouse hypothalamus. Neurosci. Res. 1998, 30, 343–349. [Google Scholar] [CrossRef]
- Ban, Y.; Shigeyoshi, Y.; Okamura, H. Development of vasoactive intestinal peptide mRNA rhythm in the rat suprachiasmatic nucleus. J. Neurosci. 1997, 17, 3920–3931. [Google Scholar] [CrossRef]
- Gross-Thebing, T.; Paksa, A.; Raz, E. Simultaneous high-resolution detection of multiple transcripts combined with localization of proteins in whole-mount embryos. BMC Biol. 2014, 12, 55. [Google Scholar] [CrossRef]
- Wang, F.; Flanagan, J.; Su, N.; Wang, L.-C.; Bui, S.; Nielson, A.; Wu, X.; Vo, H.-T.; Ma, X.-J.; Luo, Y. RNAscope: A novel in situ RNA analysis platform for formalin-fixed, paraffin-embedded tissues. J. Mol. Diagn. 2012, 14, 22–29. [Google Scholar] [CrossRef]
- Boehler, N.A.; Fung, S.W.; Hegazi, S.; Cheng, A.H.; Cheng, H.M. Sox2 Ablation in the Suprachiasmatic Nucleus Perturbs Anxiety- and Depressive-like Behaviors. Neurol. Int. 2021, 13, 541–554. [Google Scholar] [CrossRef] [PubMed]





Publisher’s Note: MDPI stays neutral with regard to jurisdictional claims in published maps and institutional affiliations. |
© 2021 by the authors. Licensee MDPI, Basel, Switzerland. This article is an open access article distributed under the terms and conditions of the Creative Commons Attribution (CC BY) license (https://creativecommons.org/licenses/by/4.0/).
Share and Cite
Cheng, A.H.; Fung, S.W.; Hegazi, S.; Abdalla, O.H.M.H.; Cheng, H.-Y.M. SOX2 Regulates Neuronal Differentiation of the Suprachiasmatic Nucleus. Int. J. Mol. Sci. 2022, 23, 229. https://doi.org/10.3390/ijms23010229
Cheng AH, Fung SW, Hegazi S, Abdalla OHMH, Cheng H-YM. SOX2 Regulates Neuronal Differentiation of the Suprachiasmatic Nucleus. International Journal of Molecular Sciences. 2022; 23(1):229. https://doi.org/10.3390/ijms23010229
Chicago/Turabian StyleCheng, Arthur H., Samuel W. Fung, Sara Hegazi, Osama Hasan Mustafa Hasan Abdalla, and Hai-Ying Mary Cheng. 2022. "SOX2 Regulates Neuronal Differentiation of the Suprachiasmatic Nucleus" International Journal of Molecular Sciences 23, no. 1: 229. https://doi.org/10.3390/ijms23010229
APA StyleCheng, A. H., Fung, S. W., Hegazi, S., Abdalla, O. H. M. H., & Cheng, H.-Y. M. (2022). SOX2 Regulates Neuronal Differentiation of the Suprachiasmatic Nucleus. International Journal of Molecular Sciences, 23(1), 229. https://doi.org/10.3390/ijms23010229

