Rapid Screening of Glucocorticoid Receptor (GR) Effectors Using Cortisol-Detecting Sensor Cells
Abstract
1. Introduction
2. Results and Discussion
2.1. Design and Construction of a Genetically Encoded Biosensor for Cortisol Detection
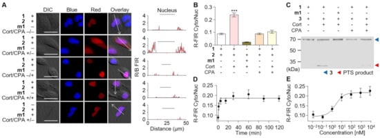
2.2. Detection of Cortisol Using the Cell-Based Sensor
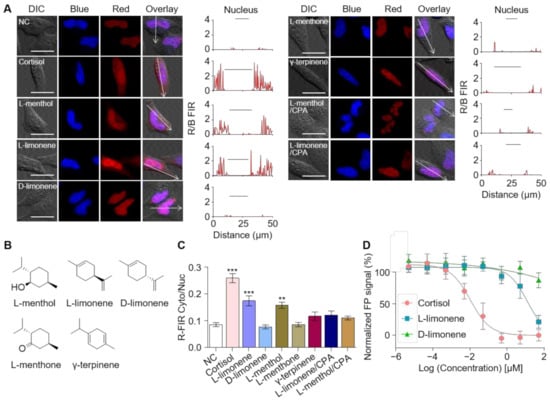
2.3. Differentiation of Cortisol Analogues Using Sensor Cells
2.4. Screening of Natural Products for GR Effectors Using Sensor Cells
2.5. Further Analysis for Determining the GR Effector Functions
3. Materials and Methods
3.1. General Procedures
3.2. Construct Design and DNA Cloning
3.3. Screening of Cortisol and GR Effectors Using Sensor Cells
3.4. Fluorescence Polarization-Based GR Competitor Assay
3.5. Studying Muscle Atrophy in the Presence of GR Effectors and Western Blot Analysis
3.6. Reporter Gene Assay
3.7. Statistics
4. Conclusions
Supplementary Materials
Author Contributions
Funding
Data Availability Statement
Conflicts of Interest
References
- Ritter, S.; Watts, A.G.; Dinh, T.T.; Sanchez-Watts, G.; Pedrow, C. Immunotoxin lesion of hypothalamically projecting norepinephrine and epinephrine neurons differentially affects circadian and stressor-stimulated corticosterone secretion. Endocrinology 2003, 144, 1357–1367. [Google Scholar] [CrossRef] [PubMed]
- Herman, J.P.; Cullinan, W.E. Neurocircuitry of stress: Central control of the hypothalamo–pituitary–adrenocortical axis. Trends Neurosci. 1997, 20, 78–84. [Google Scholar] [CrossRef]
- Sandi, C. Stress, cognitive impairment and cell adhesion molecules. Nat. Rev. Neurosci. 2004, 5, 917–930. [Google Scholar] [CrossRef] [PubMed]
- Kaufer, D.; Ogle, W.O.; Pincus, Z.S.; Clark, K.L.; Nicholas, A.C.; Dinkel, K.M.; Dumas, T.C.; Ferguson, D.; Lee, A.L.; Winters, M.A.; et al. Restructuring the neuronal stress response with anti-glucocorticoid gene delivery. Nat. Neurosci. 2004, 7, 947–953. [Google Scholar] [CrossRef] [PubMed]
- De Kloet, E.R. Hormones and the stressed brain. Ann. N. Y. Acad. Sci. 2004, 1018, 1–15. [Google Scholar] [CrossRef] [PubMed]
- Olkku, A.; Bodine, P.V.N.; Linnala-Kankkunen, A.; Mahonen, A. Glucocorticoids induce glutamine synthetase expression in human osteoblastic cells: A novel observation in bone. Bone 2004, 34, 320–329. [Google Scholar] [CrossRef] [PubMed]
- Hannibal, K.E.; Bishop, M.D. Chronic stress, cortisol dysfunction, and pain: A psychoneuroendocrine rationale for stress management in pain rehabilitation. Phys. Ther. 2014, 94, 1816–1825. [Google Scholar] [CrossRef] [PubMed]
- Thomson, S.; Koren, G.; Fraser, L.A.; Rieder, M.; Friedman, T.C.; Van Uum, S.H.M. Hair analysis provides a historical record of cortisol levels in cushing’s syndrome. Exp. Clin. Endocrinol. Diabetes 2010, 118, 133–138. [Google Scholar] [CrossRef] [PubMed]
- Kong, M.-F.; Jeffcoate, W. Eighty-six cases of Addison’s disease. Clin. Endocrinol. 1994, 41, 757–761. [Google Scholar] [CrossRef] [PubMed]
- Hua, G.; Ganti, K.P.; Chambon, P. Glucocorticoid-induced tethered transrepression requires SUMOylation of GR and formation of a SUMO-SMRT/NCoR1-HDAC3 repressing complex. Proc. Natl. Acad. Sci. USA 2016, 113, E635–E643. [Google Scholar] [CrossRef] [PubMed]
- Koorneef, L.L.; Kroon, J.; Viho, E.M.; Wahl, L.F.; Heckmans, K.M.; van Dorst, M.M.; Hoekstra, M.; Houtman, R.; Hunt, H.; Meijer, O.C. The selective glucocorticoid receptor antagonist CORT125281 has tissue-specific activity. J. Endocrinol. 2020, 246, 79–92. [Google Scholar] [CrossRef]
- Sekar, M.; Pandiaraj, M.; Bhansali, S.; Ponpandian, N.; Viswanathan, C. Carbon fiber based electrochemical sensor for sweat cortisol measurement. Sci. Rep. 2019, 9, 403–416. [Google Scholar] [CrossRef]
- Spychalska, K.; Zając, D.; Wiatrowska, A.; Cabaj, J. Correction: Electrochemical biosensor for detection of 17β-estradiol using semi-conducting polymer and horseradish peroxidase. RSC Adv. 2020, 10, 27024. [Google Scholar] [CrossRef]
- Appel, D.; Schmid, R.D.; Dragan, C.-A.; Bureik, M.; Urlacher, V.B. A fluorimetric assay for cortisol. Anal. Bioanal. Chem. 2005, 383, 182–186. [Google Scholar] [CrossRef]
- Oka, K.; Noguchi, M.; Kitamura, T.; Shima, S. Liquid chromatography and radioimmunoassay compared for determination of cortisol and corticosterone in plasma after a dexamethasone suppression test. Clin. Chem. 1987, 33, 1639–1642. [Google Scholar] [CrossRef]
- Gatti, R.; Cappellin, E.; Zecchin, B.; Antonelli, G.; Spinella, P.; Mantero, F.; De Palo, E.F. Urinary high performance reverse phase chromatography cortisol and cortisone analyses before and at the end of a race in elite cyclists. J. Chromatogr. B 2005, 824, 51–56. [Google Scholar] [CrossRef]
- Sarkar, M.; Das, B.C.; Bora, B.D.; Kumar, V.; Mohan, K.; Meyer, H.H.D.; Prakash, B.S. Application of sensitive enzymeimmunoassay for determination of cortisol in blood plasma of yaks (Poephagus grunniens L.). Gen. Comp. Endocrinol. 2007, 154, 85–90. [Google Scholar] [CrossRef]
- Shimada, M.; Takahashi, K.; Ohkawa, T.; Segawa, M.; Higurashi, M. Determination of salivary cortisol by ELISA and its application to the assessment of the circadian rhythm in children. Horm. Res. Paediatr. 1995, 44, 213–217. [Google Scholar] [CrossRef]
- Schmalzing, D.; Nashabeh, W.; Yao, X.-W.; Mhatre, R.; Regnier, F.E.; Afeyan, N.B.; Fuchs, M. Capillary electrophoresis-based immunoassay for cortisol in serum. Anal. Chem. 1995, 67, 606–612. [Google Scholar] [CrossRef]
- Zhou, J.C.; Chuang, M.H.; Lan, E.H.; Dunn, B.; Gillman, P.L.; Smith, S.M. Immunoassays for cortisol using antibody-doped sol–gel silica. J. Mater. Chem. 2004, 14, 2311–2316. [Google Scholar] [CrossRef]
- Stevens, R.C.; Soelberg, S.D.; Near, S.; Furlong, C.E. Detection of cortisol in saliva with a flow-filtered, portable surface plasmon resonance biosensor system. Anal. Chem. 2008, 80, 6747–6751. [Google Scholar] [CrossRef]
- Potamitis, C.; Siakouli, D.; Papavasileiou, K.D.; Boulaka, A.; Ganou, V.; Roussaki, M.; Calogeropoulou, T.; Zoumpoulakis, P.; Alexis, M.N.; Zervou, M.; et al. Discovery of New non-steroidal selective glucocorticoid receptor agonists. J. Steroid Biochem. Mol. Biol. 2019, 186, 142–153. [Google Scholar] [CrossRef]
- Kwon, S.; Choi, S.-J. Development of tubing-based stationary liquid-phase enzyme-linked immunosorbent assay. BioChip J. 2019, 13, 174–181. [Google Scholar] [CrossRef]
- Han, Y.D.; Chun, H.J.; Yoon, H.C. Low-cost point-of-care biosensors using common electronic components as transducers. BioChip J. 2020, 14, 32–47. [Google Scholar] [CrossRef]
- De, S.; Macara, I.G.; Lannigan, D.A. Novel biosensors for the detection of estrogen receptor ligands. J. Steroid Biochem. Mol. Biol. 2005, 96, 235–244. [Google Scholar] [CrossRef]
- Folkertsma, S.; van Noort, P.I.; de Heer, A.; Carati, P.; Brandt, R.; Visser, A.; Vriend, G.; de Vlieg, J. The use of In Vitro peptide binding profiles and in silico ligand-receptor interaction profiles to describe ligand-induced conformations of the retinoid X receptor α ligand-binding domain. Mol. Endocrinol. 2007, 21, 30–48. [Google Scholar] [CrossRef][Green Version]
- Whitby, R.J.; Dixon, S.; Maloney, P.R.; Delerive, P.; Goodwin, B.J.; Parks, D.J.; Willson, T.M. Identification of small molecule agonists of the orphan nuclear receptors liver receptor homolog-1 and steroidogenic factor-1. J. Med. Chem. 2006, 49, 6652–6655. [Google Scholar] [CrossRef]
- Galigniana, M.D.; Scruggs, J.L.; Herrington, J.; Welsh, M.J.; Carter-Su, C.; Housley, P.R.; Pratt, W.B. Heat shock protein 90-dependent (geldanamycin-inhibited) movement of the glucocorticoid receptor through the cytoplasm to the nucleus requires intact cytoskeleton. Mol. Endocrinol. 1998, 12, 1903–1913. [Google Scholar] [CrossRef]
- Jeon, H.; Lee, E.; Kim, D.; Lee, M.; Ryu, J.; Kang, C.; Kim, S.; Kwon, Y. Cell-based biosensors based on intein-mediated protein engineering for detection of biologically active signaling molecules. Anal. Chem. 2018, 90, 9779–9786. [Google Scholar] [CrossRef]
- Gramespacher, J.A.; Burton, A.J.; Guerra, L.F.; Muir, T.W. Proximity induced splicing utilizing caged split inteins. J. Am. Chem. Soc. 2019, 141, 13708–13712. [Google Scholar] [CrossRef]
- Guerreiro, M.R.; Freitas, D.F.; Alves, P.M.; Coroadinha, A.S. Detection and quantification of label-free infectious adenovirus using a switch-on cell-based fluorescent biosensor. ACS Sens. 2019, 4, 1654–1661. [Google Scholar] [CrossRef] [PubMed]
- Jaakkonen, A.; Volkmann, G.; Iwaï, H. An off-the-shelf approach for the production of fc fusion proteins by protein trans-splicing towards generating a lectibody In Vitro. Int. J. Mol. Sci. 2020, 21, 4011. [Google Scholar] [CrossRef] [PubMed]
- Kim, A.K.; Wu, H.D.; Inoue, T. Rational design of a protein kinase a nuclear-cytosol translocation reporter. Sci. Rep. 2020, 10, 9365–9373. [Google Scholar] [CrossRef] [PubMed]
- Yamaguchi, M.; Katagata, H.; Tezuka, Y.; Niwa, D.; Shetty, V. Automated-immunosensor with centrifugal fluid valves for salivary cortisol measurement. Sens. Biosensing Res. 2014, 1, 15–20. [Google Scholar] [CrossRef]
- Picard, D.; Kumar, V.; Chambon, P.; Yamamoto, K.R. Signal transduction by steroid hormones: Nuclear localization is differentially regulated in estrogen and glucocorticoid receptors. Cell Regul. 1990, 1, 291–299. [Google Scholar] [CrossRef]
- Seckl, J.R.; Walker, B.R. Minireview: 11beta-hydroxysteroid dehydrogenase type 1- a tissue-specific amplifier of glucocorticoid action. Endocrinology 2001, 142, 1371–1376. [Google Scholar] [CrossRef]
- Honer, C.; Nam, K.; Fink, C.; Marshall, P.; Ksander, G.; Chatelain, R.E.; Cornell, W.; Steele, R.; Schweitzer, R.; Schumacher, C. Glucocorticoid receptor antagonism by cyproterone acetate and RU486. Mol. Pharmacol. 2003, 63, 1012. [Google Scholar] [CrossRef]
- Pariante, C.M.; Pearce, B.D.; Pisell, T.L.; Su, C.; Miller, A.H. The steroid receptor antagonists RU40555 and RU486 activate glucocorticoid receptor translocation and are not excreted by the steroid hormones transporter in L929 cells. J. Endocrinol. 2001, 169, 309–320. [Google Scholar] [CrossRef]
- Agler, M.; Prack, M.; Yingjie, Z.; Kolb, J.; Nowak, K.; Ryseck, R.; Ding, S.; Cvijic, M.E.; Somerville, J.; Nadler, S.; et al. A High-content glucocorticoid receptor translocation assay for compound mechanism-of-action evaluation. J. Biomol. Screen. 2007, 12, 1029–1041. [Google Scholar] [CrossRef]
- Bakkali, F.; Averbeck, S.; Averbeck, D.; Idaomar, M. Biological effects of essential oils--a review. Food Chem. Toxicol. 2008, 46, 446–475. [Google Scholar] [CrossRef]
- Ramalho, T.R.; Oliveira, M.T.; Lima, A.L.; Bezerra-Santos, C.R.; Piuvezam, M.R. Gamma-terpinene modulates acute inflammatory response in mice. Planta Med. 2015, 81, 1248–1254. [Google Scholar] [CrossRef]
- Zaia, M.G.; di Orlando Cagnazzo, T.; Feitosa, K.A.; Soares, E.G.; Faccioli, L.H.; Allegretti, S.M.; Afonso, A.; de Freitas Anibal, F. Anti-inflammatory properties of menthol and menthone in Schistosoma mansoni infection. Front. Pharmacol. 2016, 7. [Google Scholar] [CrossRef]
- Santana, H.S.R.; de Carvalho, F.O.; Silva, E.R.; Santos, N.G.L.; Shanmugam, S.; Santos, D.N.; Wisniewski, J.O.; Junior, J.S.C.; Nunes, P.S.; Araujo, A.A.S.; et al. Anti-inflammatory activity of limonene in the prevention and control of injuries in the respiratory system: A systematic review. Curr. Pharm. Des. 2020, 26, 2182–2191. [Google Scholar] [CrossRef]
- de Souza, M.C.; Vieira, A.J.; Beserra, F.P.; Pellizzon, C.H.; Nóbrega, R.H.; Rozza, A.L. Gastroprotective effect of limonene in rats: Influence on oxidative stress, inflammation and gene expression. Phytomedicine 2019, 53, 37–42. [Google Scholar] [CrossRef]
- Sun, Z.; Wang, H.; Wang, J.; Zhou, L.; Yang, P. Chemical composition and anti-inflammatory, cytotoxic and antioxidant activities of essential oil from leaves of mentha piperita grown in China. PLoS ONE 2014, 9, e114767. [Google Scholar] [CrossRef]
- Hammer, S.; Spika, I.; Sippl, W.; Jessen, G.; Kleuser, B.; Höltje, H.D.; Schäfer-Korting, M. Glucocorticoid receptor interactions with glucocorticoids: Evaluation by molecular modeling and functional analysis of glucocorticoid receptor mutants. Steroids 2003, 68, 329–339. [Google Scholar] [CrossRef]
- von Langen, J.; Fritzemeier, K.H.; Diekmann, S.; Hillisch, A. Molecular basis of the interaction specificity between the human glucocorticoid receptor and its endogenous steroid ligand cortisol. Chembiochem 2005, 6, 1110–1118. [Google Scholar] [CrossRef]
- Sedlák, D.; Paguio, A.; Bartůněk, P. Two panels of steroid receptor luciferase reporter cell lines for compound profiling. Comb. Chem. High Throughput Screen. 2011, 14, 248–266. [Google Scholar] [CrossRef]
- Chi, G.; Wei, M.; Xie, X.; Soromou, L.W.; Liu, F.; Zhao, S. Suppression of MAPK and NF-κB pathways by limonene contributes to attenuation of lipopolysaccharide-induced inflammatory responses in acute lung injury. Inflammation 2013, 36, 501–511. [Google Scholar] [CrossRef]








Publisher’s Note: MDPI stays neutral with regard to jurisdictional claims in published maps and institutional affiliations. |
© 2021 by the authors. Licensee MDPI, Basel, Switzerland. This article is an open access article distributed under the terms and conditions of the Creative Commons Attribution (CC BY) license (https://creativecommons.org/licenses/by/4.0/).
Share and Cite
Ryu, J.; Lee, E.; Kang, C.; Lee, M.; Kim, S.; Park, S.; Lee, D.; Kwon, Y. Rapid Screening of Glucocorticoid Receptor (GR) Effectors Using Cortisol-Detecting Sensor Cells. Int. J. Mol. Sci. 2021, 22, 4747. https://doi.org/10.3390/ijms22094747
Ryu J, Lee E, Kang C, Lee M, Kim S, Park S, Lee D, Kwon Y. Rapid Screening of Glucocorticoid Receptor (GR) Effectors Using Cortisol-Detecting Sensor Cells. International Journal of Molecular Sciences. 2021; 22(9):4747. https://doi.org/10.3390/ijms22094747
Chicago/Turabian StyleRyu, Jeahee, Euiyeon Lee, Chungwon Kang, Minhyeong Lee, Soyoun Kim, Seungil Park, Daeyeon Lee, and Youngeun Kwon. 2021. "Rapid Screening of Glucocorticoid Receptor (GR) Effectors Using Cortisol-Detecting Sensor Cells" International Journal of Molecular Sciences 22, no. 9: 4747. https://doi.org/10.3390/ijms22094747
APA StyleRyu, J., Lee, E., Kang, C., Lee, M., Kim, S., Park, S., Lee, D., & Kwon, Y. (2021). Rapid Screening of Glucocorticoid Receptor (GR) Effectors Using Cortisol-Detecting Sensor Cells. International Journal of Molecular Sciences, 22(9), 4747. https://doi.org/10.3390/ijms22094747

