Pre-Senescence Induction in Hepatoma Cells Favors Hepatitis C Virus Replication and Can Be Used in Exploring Antiviral Potential of Histone Deacetylase Inhibitors
Abstract
1. Introduction
2. Results
2.1. TGF-β1 and Palbociclib Affect HCV Replication and Cell Viability in Different Manners
2.2. Palbociclib Effectively Converts Cells to a Pre-Senescent State
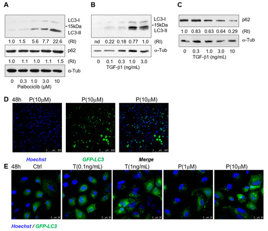
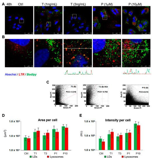
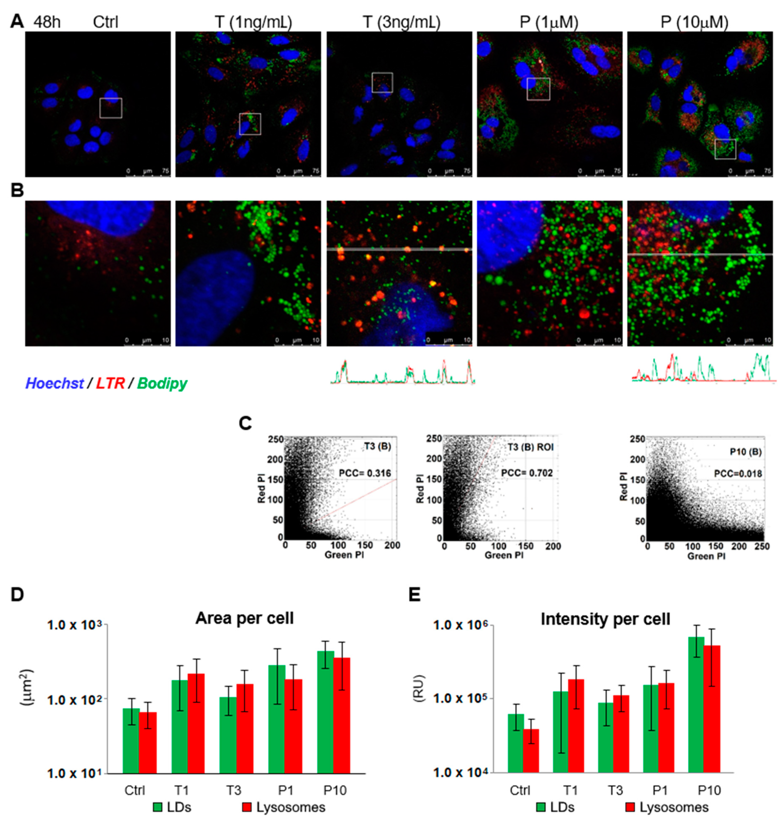
2.3. Palbociclib Causes Accumulation of Lipid Droplets and Blocks Lipophagy Flux
2.4. Comparative Testing of DAAs and HDACi under Regular and Pre-Senescence Conditions
2.5. Significance of HDAC6 as Anti-HCV Target Is Reduced in Pre-Senescent Hepatoma Cells
3. Discussion
4. Materials and Methods
4.1. Cell Cultures and Plasmids
4.2. Reagents and Antibodies
4.3. HCV Replicon Assay
4.4. Cell Viability Assay
4.5. Measuring Cell Death
4.6. Pre-Senescence Induction
4.7. Real-Time PCR
4.8. Western Blotting
4.9. Proteasome Activity Determination
4.10. DNA Content Analysis
4.11. Measurement of Reactive Oxygen Species
4.12. SA-β-Galactosidase Staining of Cultured Cells
4.13. Establishing a Reporter Cell Line Stably Expressing LC3-GFP Using Lentiviral Transduction
4.14. Acquisition of Confocal Microscopy Images
4.15. Statistical Data Analysis
5. Conclusions
Supplementary Materials
Author Contributions
Funding
Data Availability Statement
Acknowledgments
Conflicts of Interest
Dedications
References
- Crouchet, E.; Wrensch, F.; Schuster, C.; Zeisel, M.B.; Baumert, T.F. Host-targeting therapies for hepatitis C virus infection: Current developments and future applications. Ther. Adv. Gastroenterol. 2018, 11, 1–15. [Google Scholar] [CrossRef]
- Stanciu, C.; Trifan, A.; Muzica, C.; Sfarti, C. Efficacy and safety of alisporivir for the treatment of hepatitis C infection. Expert Opin. Pharmacother. 2019, 20, 379–384. [Google Scholar] [CrossRef]
- Catanese, M.T.; Dorner, M. Advances in experimental systems to study hepatitis C virus in vitro and in vivo. Virology 2015, 479–480, 221–233. [Google Scholar] [CrossRef]
- Munakata, T.; Inada, M.; Tokunaga, Y.; Wakita, T.; Kohara, M.; Nomoto, A. Suppression of hepatitis C virus replication by cyclin-dependent kinase inhibitors. Antivir. Res. 2014, 108, 79–87. [Google Scholar] [CrossRef]
- Blackard, J.T.; Shata, M.T.; Shire, N.J.; Sherman, K.E. Acute hepatitis C virus infection: A chronic problem. Hepatology 2007, 47, 321–331. [Google Scholar] [CrossRef]
- Zampino, R.; Marrone, A.; Restivo, L.; Guerrera, B.; Sellitto, A.; Rinaldi, L.; Romano, C.; Adinolfi, L.E. Chronic HCV infection and inflammation: Clinical impact on hepatic and extra-hepatic manifestations. World J. Hepatol. 2013, 5, 528–540. [Google Scholar] [CrossRef]
- Aravinthan, A.D.; Alexander, G.J.M. Senescence in chronic liver disease: Is the future in aging? J. Hepatol. 2016, 65, 825–834. [Google Scholar] [CrossRef]
- Valgimigli, M.; Valgimigli, L.; Trerè, D.; Gaiani, S.; Pedulli, G.F.; Gramantieri, L.; Bolondi, L. Oxidative stress EPR measurement in human liver by radical-probe technique. Correlation with etiology, histology and cell proliferation. Free Radic. Res. 2002, 36, 939–948. [Google Scholar] [CrossRef]
- Pal, S.; Polyak, S.J.; Bano, N.; Qiu, W.C.; Carithers, R.L.; Shuhart, M.; Gretch, D.R.; Das, A. Hepatitis C virus induces oxidative stress, DNA damage and modulates the DNA repair enzyme NEIL1. J. Gastroenterol. Hepatol. 2010, 25, 627–634. [Google Scholar]
- de Souza-Cruz, S.; Victória, M.B.; Tarragô, A.M.; da Costa, A.G.; Pimentel, J.P.D.; Pires, E.F.; Araújo, L.P.; Coelho-dos-Reis, J.G.; Gomes, M.S.; Amaral, L.R.; et al. Liver and blood cytokine microenvironment in HCV patients is associated to liver fibrosis score: A proinflammatory cytokine ensemble orchestrated by TNF and tuned by IL-10. BMC Microbiol. 2016, 16, 1–12. [Google Scholar] [CrossRef]
- Gomaa, W.M.; Ibrahim, M.A.; Shatat, M.E. Overexpression of cyclooxygenase-2 and transforming growth factor-beta 1 is an independent predictor of poor virological response to interferon therapy in chronic HCV genotype 4 patients. Saudi J. Gastroenterol. 2014, 20, 59–65. [Google Scholar] [CrossRef]
- Salum, G.M.; Bader, E.; Din, N.G.; Ibrahim, M.K.; Anany, M.A.; Dawood, R.M.; Khairy, A.; El Awady, M.K. Vascular endothelial growth factor expression in hepatitis C virus-induced liver fibrosis: A potential biomarker. J. Interferon Cytokine Res. 2017, 37, 310–316. [Google Scholar] [CrossRef]
- Marshall, A.; Rushbrook, S.; Davies, S.E.; Morris, L.S.; Scott, I.S.; Vowler, S.L.; Coleman, N.; Alexander, G. Relation between hepatocyte G1 arrest, impaired hepatic regeneration, and fibrosis in chronic hepatitis C virus infection. Gastroenterology 2005, 128, 33–42. [Google Scholar] [CrossRef]
- Hui, J.M.; Sud, A.; Farrell, G.C.; Bandara, P.; Byth, K.; Kench, J.G.; McCaughan, G.W.; George, J. Insulin resistance is associated with chronic hepatitis C and virus infection fibrosis progression. Gastroenterology 2003, 125, 1695–1704. [Google Scholar] [CrossRef]
- Wijetunga, N.A.; Pascual, M.; Tozour, J.; Delahaye, F.; Alani, M.; Adeyeye, M.; Wolkoff, A.W.; Verma, A.; Greally, J.M. A pre-neoplastic epigenetic field defect in HCV-infected liver at transcription factor binding sites and polycomb targets. Oncogene 2017, 36, 2030–2044. [Google Scholar] [CrossRef]
- Hamdane, N.; Jühling, F.; Crouchet, E.; Saghire, H.; Thumann, C.; Oudot, M.A.; Bandiera, S.; Saviano, A.; Ponsolles, C.; Suarez, A.A.R.; et al. HCV-Induced epigenetic changes associated with liver cancer risk persist after sustained virologic response. Gastroenterology 2019, 156, 2313–2329. [Google Scholar] [CrossRef]
- Gorgoulis, V.; Adams, P.D.; Alimonti, A.; Bennett, D.C.; Bischof, O.; Bishop, C.; Campisi, J.; Collado, M.; Evangelou, K.; Ferbeyre, G.; et al. Cellular senescence: Defining a path forward. Cell 2019, 179, 813–827. [Google Scholar] [CrossRef] [PubMed]
- Baz-Martinez, M.; Silva-Alvarez, S.; Rodriguez, E.; Guerra, J.; Motiam, A.; Vidal, A.; García-Caballero, T.; González-Barcia, M.; Sánchez, L.; César Muñoz-Fontela, C.; et al. Cell senescence is an antiviral defense mechanism. Sci. Rep. 2016, 6, 1–11. [Google Scholar] [CrossRef]
- Kim, J.A.; Seong, R.K.; Shin, O.K. Enhanced viral replication by cellular replicative senescence. Immune Netw. 2016, 16, 286–295. [Google Scholar] [CrossRef]
- Higgs, M.R.; Chouteau, P.; Lerat, H. “Liver let die”: Oxidative DNA damage and hepatotropic viruses. J. Gen. Virol. 2014, 95, 991–1004. [Google Scholar] [CrossRef]
- Mitchell, J.K.; Midkiff, B.R.; Israelow, B.; Evans, M.J.; Lanford, R.E.; Walker, C.M.; Lemon, S.M.; McGivern, D.R. Hepatitis C virus indirectly disrupts DNA damage-induced p53 responses by activating protein kinase R. mBio 2017, 8, 1–15. [Google Scholar] [CrossRef]
- Paradis, V.; Youssef, N.; Dargère, D.; Bâ, N.; Bonvoust, F.; Deschatrette, J.; Bedossa, P. Replicative senescence in normal liver, chronic hepatitis C, and hepatocellular carcinomas. Hum. Pathol. 2001, 32, 327–332. [Google Scholar] [CrossRef]
- Sekoguchi, S.; Nakajima, T.; Moriguchi, M.; Jo, M.; Nishikawa, T.; Katagishi, T.; Kimura, H.; Minami, M.; Itoh, Y.; Kagawa, K.; et al. Role of cell-cycle turnover and oxidative stress in telomere shortening and cellular senescence in patients with chronic hepatitis C. J. Gastroenterol. Hepatol. 2007, 22, 82–190. [Google Scholar] [CrossRef]
- Wandrer, F.; Han, B.; Liebig, S.; Schlue, J.; Manns, M.P.; Schulze-Osthoff, K.; Bantel, H. Senescence mirrors the extent of liver fibrosis in chronic hepatitis C virus infection. Aliment. Pharmacol. Ther. 2018, 48, 270–280. [Google Scholar] [CrossRef]
- Nelson, G.; Wordsworth, J.; Wang, C.; Jurk, D.; Lawless, C.; Martin-Ruiz, C.; von Zglinicki, T. A senescent cell bystander effect: Senescence-induced senescence. Aging Cell 2012, 11, 345–349. [Google Scholar] [CrossRef]
- Borodkina, A.V.; Deryabin, P.I.; Giukova, A.A.; Nikolsky, N.N. “Social life” of senescent cells: What is SASP and why study it? Acta Nat. 2018, 10, 4–14. [Google Scholar] [CrossRef]
- Zhang, Y.; Alexander, P.B.; Wang, X.F. TGF-β Family signaling in the control of cell proliferation and survival. Cold Spring Harb. Perspect. Biol. 2017, 9, 1–22. [Google Scholar] [CrossRef] [PubMed]
- Nelson, D.R.; Gonzales-Peralta, R.P.; Qian, K.; Xu, Y.; Marousis, C.G.; Davis, G.L.; Lau, J.Y.N. Transforming growth factor-β1 in chronic hepatitis C. J. Viral Hepatitis 1997, 4, 29–35. [Google Scholar] [CrossRef]
- Senturk, S.; Mumcuoglu, M.; Gursoy-Yuzugullu, O.; Cingoz, B.; Akcali, K.C.; Ozturk, M. Transforming growth factor-beta induces senescence in hepatocellular carcinoma cells and inhibits tumor growth. Hepatology 2010, 52, 966–974. [Google Scholar] [CrossRef] [PubMed]
- Lu, H.; Schulze-Gahmen, U. Toward understanding the structural basis of cyclin-dependent kinase 6 specific inhibition. J. Med. Chem. 2006, 49, 3826–3831. [Google Scholar] [CrossRef] [PubMed]
- Li, C.; Qi, L.; Bellail, A.C.; Hao, C.; Liu, T. PD-0332991 induces G1 arrest of colorectal carcinoma cells through inhibition of the cyclin-dependent kinase-6 and retinoblastoma protein axis. Oncol. Lett. 2014, 7, 1673–1678. [Google Scholar] [CrossRef] [PubMed]
- Bollard, J.; Miguela, V.; de Galarreta, M.R.; Venkatesh, A.; Bian, C.B.; Roberto, M.P.; Tovar, V.; Sia, D.; Molina-Sánchez, P.; Christie, B.; et al. Palbociclib (PD-0332991), a selective CDK4/6 inhibitor, restricts tumour growth in preclinical models of hepatocellular carcinoma. Gut 2017, 66, 1286–1296. [Google Scholar] [CrossRef] [PubMed]
- Classon, M.; Dyson, N. p107 and p130: Versatile proteins with interesting pockets. Exp. Cell Res. 2001, 264, 135–147. [Google Scholar] [CrossRef]
- Crowley, L.C.; Scott, A.P.; Marfell, B.J.; Boughaba, J.A.; Chojnowski, G.; Waterhouse, N.J. Measuring Cell Death by Propidium Iodide Uptake and Flow Cytometry. Cold Spring Harb. Protoc. 2016, 7, 647–651. [Google Scholar] [CrossRef] [PubMed]
- Kozlov, M.V.; Kleymenova, A.A.; Romanova, L.I.; Konduktorov, K.A.; Smirnova, O.A.; Prasolov, V.S.; Kochetkov, S.N. Benzohydroxamic acids as potent and selective anti-HCV agents. Bioorg. Med. Chem. Lett. 2013, 23, 5936–5940. [Google Scholar] [CrossRef]
- Vrolijk, J.M.; Kaul, A.; Hansen, B.E.; Lohmann, V.; Haagmans, B.L.; Schalm, S.W.; Bartenschlager, R. A replicon-based bioassay for the measurement of interferons in patients with chronic hepatitis C. J. Virol. Methods 2003, 110, 201–209. [Google Scholar] [CrossRef]
- Miettinen, T.P.; Peltier, J.; Härtlova, A.; Gierliński, M.; Jansen, V.M.; Trost, M.; Björklund, M. Thermal proteome profiling of breast cancer cells reveals proteasomal activation by CDK4/6 inhibitor palbociclib. EMBO J. 2018, 37, 1–19. [Google Scholar] [CrossRef]
- Pietschmann, T.; Lohmann, V.; Rutter, G.; Kurpanek, K.; Bartenschlager, R. Characterization of Cell Lines Carrying Self-Replicating Hepatitis C Virus RNAs. J. Virol. 2001, 75, 1252–1264. [Google Scholar] [CrossRef] [PubMed]
- Vijayaraghavan, S.; Karakas, C.; Doostan, I.; Chen, X.; Bui, T.; Yi, M.; Raghavendra, A.S.; Zhao, Y.; Bashour, S.I.; Ibrahim, N.K.; et al. CDK4/6 and autophagy inhibitors synergistically induce senescence in Rb positive cytoplasmic cyclin E negative cancers. Nat. Commun. 2017, 8, 1–17. [Google Scholar] [CrossRef] [PubMed]
- Höhn, A.; Weber, D.; Jung, T.; Ott, C.; Hugo, M.; Kochlik, B.; Kehm, R.; König, J.; Grune, T.; Castro, J.P. Happily (n)ever after: Aging in the context of oxidative stress, proteostasis loss and cellular senescence. Redox Biol. 2017, 11, 482–501. [Google Scholar] [CrossRef]
- Llanos, S.; Megias, D.; Blanco-Aparicio, C.; Hernández-Encinas, E.; Rovira, M.; Pietrocola, F.; Serrano, M. Lysosomal trapping of palbociclib and its functional implications. Oncogene 2019, 38, 3886–3902. [Google Scholar] [CrossRef]
- Zhou, H.; Zhu, H. Water-insoluble drugs and their pharmacokinetic behaviors. In Water-Insoluble Drug Formulation, 3rd ed.; Liu, R., Ed.; CRC Press: Boca Raton, FL, USA, 2018; pp. 97–113. [Google Scholar]
- Inoue, C.; Zhao, C.; Tsuduki, Y.; Udono, M.; Wang, L.; Nomura, M.; Katakura, Y. SMARCD1 regulates senescence-associated lipid accumulation in hepatocytes. NPJ Aging Mech. Dis. 2017, 3. [Google Scholar] [CrossRef]
- Singh, R.; Kaushik, S.; Wang, Y.; Xiang, Y.; Novak, I.; Komatsu, M.; Tanaka, K.; Ana Maria Cuervo, A.M.; Czaja, M.J. Autophagy regulates lipid metabolism. Nature 2009, 458, 1131–1135. [Google Scholar] [CrossRef] [PubMed]
- Lam, T.; Harmancey, R.; Vasquez, H.; Gilbert, B.; Patel, N.; Hariharan, V.; Lee, A.; Covey, M.; Taegtmeyer, H. Reversal of intramyocellular lipid accumulation by lipophagy and a p62-mediated pathway. Cell Death Discov. 2016, 2, 1–12. [Google Scholar] [CrossRef] [PubMed]
- Perni, R.B.; Almquist, S.J.; Byrn, R.A.; Chandorkar, G.; Chaturvedi, P.R.; Courtney, L.F.; Decker, C.J.; Dinehart, K.; Gates, C.A.; Harbeson, S.L.; et al. Preclinical profile of VX-950, a potent, selective, and orally bioavailable inhibitor of hepatitis C virus NS3-4A serine protease. Antimicrob. Agents Chemother. 2006, 50, 899–909. [Google Scholar] [CrossRef]
- Carroll, S.S.; Tomassini, J.E.; Bosserman, M.; Getty, K.; Stahlhut, M.W.; Eldrup, A.B.; Bhat, B.; Hall, D.; Simcoe, A.L.; LaFemina, R.; et al. Inhibition of hepatitis C virus RNA replication by 2’-modified nucleoside analogs. J. Biol. Chem. 2003, 278, 11979–11984. [Google Scholar] [CrossRef] [PubMed]
- Sofia, M.J.; Bao, D.; Chang, W.; Du, J.; Nagarathnam, D.; Rachakonda, S.; Reddy, P.G.; Ross, B.S.; Wang, P.; Zhang, H.R.; et al. Discovery of a β-d-2′-deoxy-2′-α-fluoro-2′-β-C-methyluridine nucleotide prodrug (PSI-7977) for the treatment of hepatitis C virus. J. Med. Chem. 2010, 53, 7202–7218. [Google Scholar] [CrossRef] [PubMed]
- Te, H.S.; Randall, G.; Jensen, D.M. Mechanism of action of ribavirin in the treatment of chronic hepatitis C. Gastroenterol. Hepatol. 2007, 3, 218–225. [Google Scholar]
- Zhou, Y.; Wang, Q.; Yang, Q.; Tang, J.; Xu, C.; Gai, D.; Chen, X.; Chen, J. Histone Deacetylase 3 Inhibitor Suppresses Hepatitis C Virus Replication by Regulating Apo-A1 and LEAP-1 Expression. Virol. Sin. 2018. [Google Scholar] [CrossRef]
- Kim, K.; Lee, Y.; Jeong, S.; Kim, D.; Chon, S.; Pak, Y.K.; Kim, S.; Ha, J.; Kang, I.; Choe, W. A Small Molecule, 4-Phenylbutyric Acid, Suppresses HCV Replication via Epigenetically Induced Hepatic Hepcidin. Int. J. Mol. Sci. 2020, 21, 5516. [Google Scholar] [CrossRef]
- Yeo, W.; Chung, H.C.; Chan, S.L.; Wang, L.Z.; Lim, R.; Picus, J.; Boyer, M.; Mo, F.K.F.; Koh, J.; Rha, S.Y.; et al. Epigenetic therapy using belinostat for patients with unresectable hepatocellular carcinoma: A multicenter phase I/II study with biomarker and pharmacokinetic analysis of tumors from patients in the mayo phase II consortium and the cancer therapeutics research group. J. Clin. Oncol. 2012, 30, 3361–3367. [Google Scholar] [CrossRef]
- Sato, A.; Saito, Y.; Sugiyama, K.; Sakasegawa, N.; Muramatsu, T.; Fukuda, S.; Yoneya, M.; Kimura, M.; Ebinuma, H.; Hibi, T.; et al. Suppressive effect of the histone deacetylase inhibitor suberoylanilide hydroxamic acid (SAHA) on hepatitis C virus replication. J. Cell Biochem. 2013, 114, 1987–1996. [Google Scholar] [CrossRef]
- Kozlov, M.V.; Konduktorov, K.A.; Shcherbakova, A.S.; Kochetkov, S.N. Synthesis of N’-propylhydrazide analogs of hydroxamic inhibitors of histone deacetylases (HDACs) and evaluation of their impact on activities of HDACs and replication of hepatitis C virus (HCV). Bioorg. Med. Chem. Lett. 2019, 29, 2369–2374. [Google Scholar] [CrossRef] [PubMed]
- Wang, Y.; Stowe, R.L.; Pinello, C.E.; Tian, G.; Madoux, F.; Li, D.; Zhao, L.Y.; Li, J.L.; Wang, Y.; Wang, Y.; et al. Identification of Histone Deacetylase Inhibitors with Benzoylhydrazide Scaffold that Selectively Inhibit Class I Histone Deacetylases. Chem. Biol. 2015, 22, 273–284. [Google Scholar] [CrossRef]
- Kozlov, M.V.; Konduktorov, K.A.; Malikova, A.Z.; Kamarova, K.A.; Shcherbakova, A.S.; Solyev, P.N.; Kochetkov, S.N. Structural isomers of cinnamic hydroxamic acids block HCV replication via different mechanisms. Eur. J. Med. Chem. 2019, 183, 111723. [Google Scholar] [CrossRef] [PubMed]
- Ridinger, J.; Koeneke, E.; Kolbinger, F.R.; Koerholz, K.; Mahboobi, S.; Hellweg, L.; Gunkel, N.; Miller, A.K.; Peterziel, H.; Schmezer, P.; et al. Dual role of HDAC10 in lysosomal exocytosis and DNA repair promotes neuroblastoma chemoresistance. Sci. Rep. 2018, 8, 1–17. [Google Scholar] [CrossRef]
- Malhorta, G.; Joshi, K. Treatment of Hepatitis C Using Histone Deacetylase Inhibitors. U.S. Patent Application No. 9,763,901, 19 September 2017. Available online: https://patents.google.com/patent/US9763901B2/en (accessed on 20 July 2017).
- Zhang, Y.; Li, N.; Caron, C.; Matthias, G.; Hess, D.; Khochbin, S.; Matthias, P. HDAC-6 interacts with and deacetylates tubulin and microtubules in vivo. EMBO J. 2003, 22, 1168–1179. [Google Scholar] [CrossRef] [PubMed]
- Mücke, M.M.; Mücke, V.T.; Lange, C.M.; Zeuzem, S. Managing hepatitis C in patients with the complications of cirrhosis. Liver Int. 2018, 38, 14–20. [Google Scholar] [CrossRef] [PubMed]
- Lee, J.Y.; Cortese, M.; Haselmann, U.; Tabata, K.; Romero-Brey, I.; Funaya, C.; Schieber, N.L.; Qiang, Y.; Bartenschlager, M.; Kallis, S.; et al. Spatiotemporal coupling of the hepatitis C virus replication cycle by creating a lipid droplet-proximal membranous replication compartment. Cell Rep. 2019, 27, 3602–3617. [Google Scholar] [CrossRef]
- Lee, J.S.; Tabata, K.; Twu, W.I.; Rahman, M.S.; Kim, H.S.; Yu, J.B.; Jee, M.H.; Bartenschlager, R.; Jang, S.K. RACK1 mediates rewiring of intracellular networks induced by hepatitis C virus infection. PLoS Pathog. 2019, 15, 1–31. [Google Scholar] [CrossRef]
- Vieyres, G.; Pietschmann, T. HCV pit stop at the lipid droplet: Refuel lipids and put on a lipoprotein coat before exit. Cells 2019, 8, 233. [Google Scholar] [CrossRef] [PubMed]
- Mauthe, M.; Orhon, I.; Rocchi, C.; Zhou, X.; Luhr, M.; Hijlkema, K.-J.; Coppes, R.P.; Engedal, N.; Mari, M.; Reggiori, F. Chloroquine inhibits autophagic flux by decreasing autophagosome-lysosome fusion. Autophagy 2018, 14, 1435–1455. [Google Scholar] [CrossRef] [PubMed]
- Murakami, E.; Tolstykh, T.; Bao, H.; Niu, C.; Steuer, H.M.M.; Bao, D.; Chang, W.; Espiritu, C.; Bansal, S.; Lam, A.M.; et al. Mechanism of activation of PSI-7851 and its diastereoisomer PSI-7977. J. Biol. Chem. 2010, 285, 34337–34347. [Google Scholar] [CrossRef] [PubMed]
- Kozlov, M.V.; Kleymenova, A.A.; Konduktorov, K.A.; Malikova, A.Z.; Kochetkov, S.N. Selective inhibitor of histone deacetylase 6 (tubastatin A) suppresses proliferation of hepatitis C virus replicon in culture of human hepatocytes. Biochemistry 2014, 79, 637–642. [Google Scholar] [CrossRef]
- Géraldy, M.; Morgen, M.; Sehr, P.; Steimbach, R.; Moi, D.; Ridinger, J.; Oehme, I.; Witt, O.; Malz, M.; Nogueira, M.S.; et al. Selective inhibition of histone deacetylase 10: Hydrogen bonding to the gatekeeper residue is implicated. J. Med. Chem. 2019, 62, 4426–4443. [Google Scholar] [CrossRef] [PubMed]
- Kozlov, M.V.; Malikova, A.Z.; Kamarova, K.A.; Konduktorov, K.A.; Kochetkov, S.N. Synthesis of pyridyl-4-oxy-substituted N-hydroxy amides of cinnamic acid as new inhibitors of histone deacetylase activity and hepatitis C virus replication. Russ. J. Bioorg. Chem. 2018, 44, 453–460. [Google Scholar] [CrossRef]
- Beigelman, L.N.; Ermolinsky, B.S.; Gurskaya, G.V.; Tsapkina, E.N.; Karpeisky, M.Y.; Mikhailov, S.N. New synthesis of 2′-C-methylnucleosides starting from D-glucose and D-ribose. Carbohydr. Res. 1987, 166, 219–232. [Google Scholar] [CrossRef]
- Shen, S.; Benoy, V.; Bergman, J.A.; Kalin, J.H.; Frojuello, M.; Vistoli, G.; Haeck, W.; Van Den Bosch, L.; Kozikowski, A.P. Bicyclic-capped histone deacetylase 6 inhibitors with improved activity in a model of axonal Charcot–Marie–Tooth disease. ACS Chem. Neurosci. 2016, 7, 240–258. [Google Scholar] [CrossRef]
- De Jong, A.; Schuurman, K.G.; Rodenko, B.; Ovaa, H.; Berkers, C.R. Fluorescence-Based Proteasome Activity Profiling. In Chemical Proteomics: Methods and Protocols; Drewes, G., Bantscheff, M., Eds.; Humana Press: Totowa, NJ, USA, 2012; pp. 183–204. [Google Scholar]
- Itahana, K.; Campisi, J.; Dimri, G.P. Methods to Detect Biomarkers of Cellular Senescence. In Biological Aging: Methods in Molecular Biology™; Tollefsbol, T.O., Ed.; Humana Press: Totowa, NJ, USA, 2007; pp. 21–31. [Google Scholar]
- Bolte, S.; Cordelieres, F.P. A guided tour into subcellular colocalization analysis in light microscopy. J. Microsc. 2006, 224, 213–232. [Google Scholar] [CrossRef]





| Inhibitor | Molecular Structure | HCV Target | Status of Cells | EC50 (µM) | CC50 (µM) | SI |
|---|---|---|---|---|---|---|
| p | ||||||
| Telaprevir | ![]() | NS3 protease | RP | 0.21 ± 0.02 | 100 ± 15 | 480 |
| PS | 0.20 ± 0.05 | 230 ± 59 | 1150 | |||
| ns | ||||||
| 2′-Me-Ad | ![]() | NS5B | RP | 0.14 ± 0.01 | 140 ± 41 | 1000 |
| PS | 0.12 ± 0.02 | 110 ± 5.0 | 920 | |||
| ns | ||||||
| Sofosbuvir | ![]() | NS5B | RP | 0.063 ± 0.002 | >300 | >4800 |
| PS | 0.15 ± 0.03 | >300 | >2000 | |||
| ** | ||||||
| Ribavirin | ![]() | NS5B | RP | 30 ± 5.0 | >1000 | >33 |
| PS | 92 ± 8.0 | >1000 | >11 | |||
| *** |
| Inhibitor | Molecular Structure | Inhibition of HDACs | Status of Cells | EC50 (µM) | CC50 (µM) | SI |
|---|---|---|---|---|---|---|
| p | ||||||
| Vorinostat | ![]() | Class I and II | RP | 0.62 ± 0.03 | 1.2 ± 0.22 | 1.9 |
| PS | 10 ± 1.8 | >30 | >3 | |||
| *** | ||||||
| Belinostat | ![]() | Class I and II | RP | 0.23 ± 0.06 | 0.68 ± 0.02 | 3.0 |
| PS | 2.8 ± 0.25 | >30 | >11 | |||
| *** | ||||||
| CI-994 | ![]() | Class I 1/2/3 | RP | 8.3 ± 0.46 | 630 ± 35 | 76 |
| PS | 7.2 ± 1.9 | 480 ± 60 | 67 | |||
| ns | ||||||
| SR-3212 | ![]() | Class I 1/2/3 | RP | 1.3 ± 0.22 | 20 ± 1.6 | 15 |
| PS | 2.6 ± 0.72 | >100 | >39 | |||
| * | ||||||
| o-PhO-CHA | ![]() | Class I 8 | RP | 0.56 ± 0.088 | 160 ± 10 | 290 |
| PS | 0.39 ± 0.065 | 170 ± 10 | 440 | |||
| * | ||||||
| Cmpd13 | ![]() | Class IIa 4/5/7 | RP | 0.85 ± 0.059 | 630 ± 40 | 740 |
| PS | 2.5 ± 0.57 | 760 ± 40 | 300 | |||
| ** | ||||||
| TMP-269 | ![]() | Class IIa 4/5/7/9 | RP | 5.1 ± 0.20 | 70 ± 7.0 | 14 |
| PS | 4.1 ± 0.20 | >100 | >24 | |||
| *** | ||||||
| Cmpd12a | ![]() | Class IIb 6 | RP | 0.270.08 | 13 ± 1.8 | 43 |
| PS | 2.8 ± 0.45 | >30 | >11 | |||
| *** | ||||||
| Tubastatin A | ![]() | Class IIb 6/10 | RP | 1.0 ± 0.15 | 24 ± 2.8 | 20 |
| PS | 0.63 ± 0.11 | >30 | >48 | |||
| * | ||||||
| Bufexamac | ![]() | Class IIb 6/10 | RP | 5.3 ± 0.98 | >300 | >57 |
| PS | 4.3 ± 0.43 | >300 | >70 | |||
| ns |
Publisher’s Note: MDPI stays neutral with regard to jurisdictional claims in published maps and institutional affiliations. |
© 2021 by the authors. Licensee MDPI, Basel, Switzerland. This article is an open access article distributed under the terms and conditions of the Creative Commons Attribution (CC BY) license (https://creativecommons.org/licenses/by/4.0/).
Share and Cite
Malikova, A.Z.; Shcherbakova, A.S.; Konduktorov, K.A.; Zemskaya, A.S.; Dalina, A.A.; Popenko, V.I.; Leonova, O.G.; Morozov, A.V.; Kurochkin, N.N.; Smirnova, O.A.; et al. Pre-Senescence Induction in Hepatoma Cells Favors Hepatitis C Virus Replication and Can Be Used in Exploring Antiviral Potential of Histone Deacetylase Inhibitors. Int. J. Mol. Sci. 2021, 22, 4559. https://doi.org/10.3390/ijms22094559
Malikova AZ, Shcherbakova AS, Konduktorov KA, Zemskaya AS, Dalina AA, Popenko VI, Leonova OG, Morozov AV, Kurochkin NN, Smirnova OA, et al. Pre-Senescence Induction in Hepatoma Cells Favors Hepatitis C Virus Replication and Can Be Used in Exploring Antiviral Potential of Histone Deacetylase Inhibitors. International Journal of Molecular Sciences. 2021; 22(9):4559. https://doi.org/10.3390/ijms22094559
Chicago/Turabian StyleMalikova, Alsu Z., Anastasia S. Shcherbakova, Konstantin A. Konduktorov, Anastasia S. Zemskaya, Alexandra A. Dalina, Vladimir I. Popenko, Olga G. Leonova, Alexei V. Morozov, Nikolay N. Kurochkin, Olga A. Smirnova, and et al. 2021. "Pre-Senescence Induction in Hepatoma Cells Favors Hepatitis C Virus Replication and Can Be Used in Exploring Antiviral Potential of Histone Deacetylase Inhibitors" International Journal of Molecular Sciences 22, no. 9: 4559. https://doi.org/10.3390/ijms22094559
APA StyleMalikova, A. Z., Shcherbakova, A. S., Konduktorov, K. A., Zemskaya, A. S., Dalina, A. A., Popenko, V. I., Leonova, O. G., Morozov, A. V., Kurochkin, N. N., Smirnova, O. A., Kochetkov, S. N., & Kozlov, M. V. (2021). Pre-Senescence Induction in Hepatoma Cells Favors Hepatitis C Virus Replication and Can Be Used in Exploring Antiviral Potential of Histone Deacetylase Inhibitors. International Journal of Molecular Sciences, 22(9), 4559. https://doi.org/10.3390/ijms22094559















