Phosphatidylserine Supplementation as a Novel Strategy for Reducing Myocardial Infarct Size and Preventing Adverse Left Ventricular Remodeling
Abstract
1. Introduction
2. Results
2.1. Effects of Phosphatidylserine Supplementation on Cardioprotection
2.2. Effects of Phosphatidylserine Supplementation on Healing after MI and Heart Function
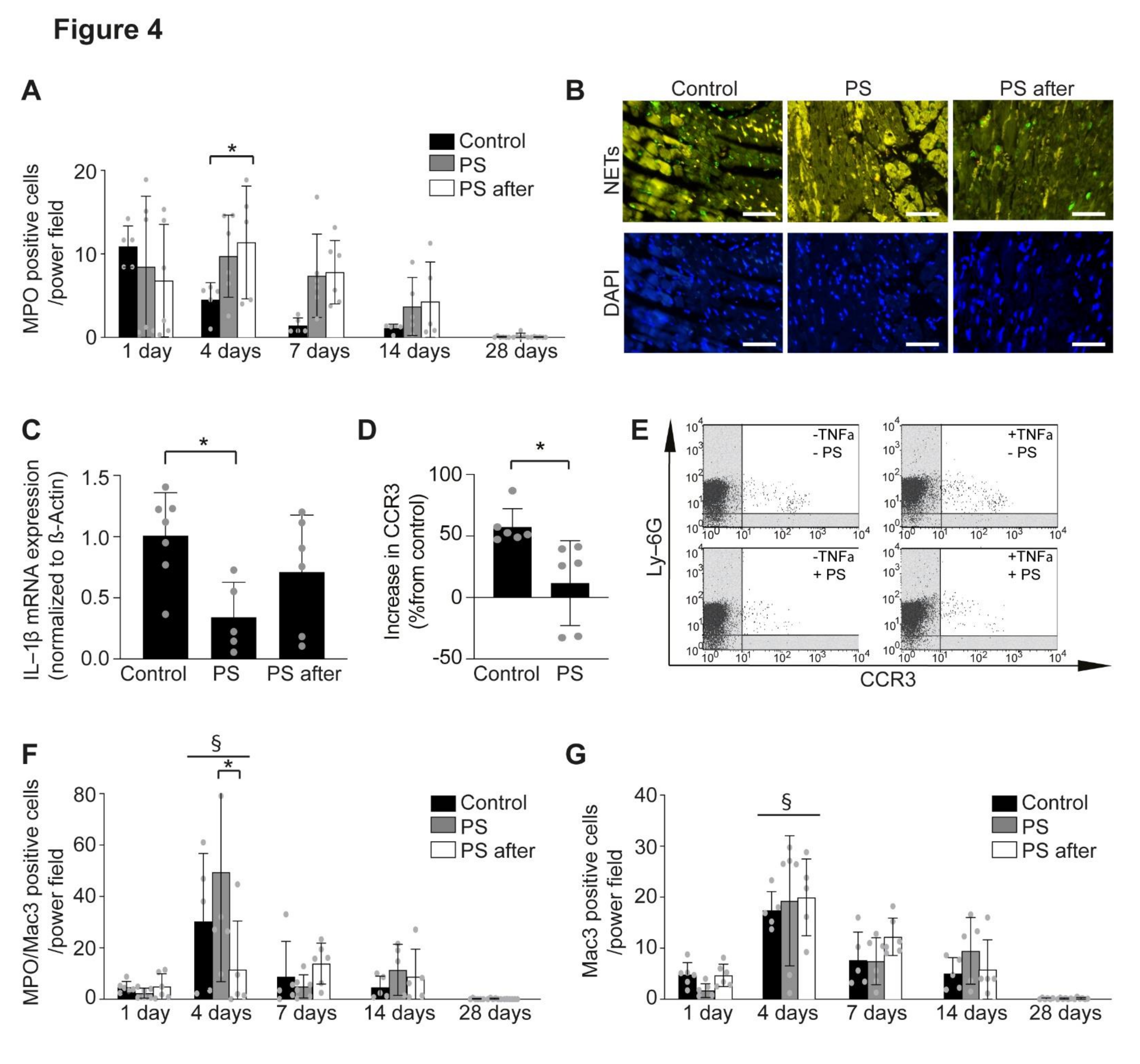
2.3. Effects of Phosphatidylserine Supplementation on Inflammation
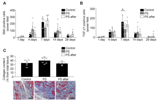
2.4. Effects of Phosphatidylserine Supplementation on Remodeling
3. Discussion
Study Limitations
4. Methods
4.1. Animal Models of Acute Myocardial Infarction
4.2. Echocardiography
4.3. Evans-Blue/Tetrazolium Staining
4.4. Histology and Immunohistochemistry
4.5. Cell Culture and Hypoxia Experiments with Neonatal Cardiomyocytes
4.6. mRNA Isolation and RT-PCR
4.7. Neutrophil Isolation and Flow Cytometry Analysis
4.8. Statistical Analysis
5. Conclusions
Clinical Relevance
Author Contributions
Funding
Institutional Review Board Statement
Informed Consent Statement
Data Availability Statement
Acknowledgments
Conflicts of Interest
Abbreviations
| AMI | acute myocardial infarction |
| LAD | left anterior descending artery |
| EF | ejection fraction |
| PS | phosphatidylserine |
| NETs PKC-ε IL-1β AAR HMOX1 HIF-1α FS TNF-α TGF-β1 | neutrophil extracellular traps protein kinase C epsilon interleukin 1 beta area at risk heme oxygenase 1 hypoxia inducible factor-1α fractional shortening tumor necrosis factor -α transforming growth factor-β1 |
| MPO SMA | myeloperoxidase smooth muscle actin |
References
- Heusch, G.; Gersh, B.J. The pathophysiology of acute myocardial infarction and strategies of protection beyond reperfusion: A continual challenge. Eur. Hear. J. 2016, 38, 774–784. [Google Scholar] [CrossRef]
- Liehn, E.A.; Postea, O.; Curaj, A.; Marx, N. Repair After Myocardial Infarction, Between Fantasy and Reality: The Role of Chemokines. J. Am. Coll. Cardiol. 2011, 58, 2357–2362. [Google Scholar] [CrossRef] [PubMed]
- Bui, A.L.; Horwich, T.B.; Fonarow, G.C. Epidemiology and risk profile of heart failure. Nat. Rev. Cardiol. 2011, 8, 30–41. [Google Scholar] [CrossRef] [PubMed]
- Moran, A.E.; Forouzanfar, M.H.; Roth, G.A.; Mensah, G.A.; Ezzati, M.; Murray, C.J.; Naghavi, M. Temporal Trends in Ischemic Heart Disease Mortality in 21 World Regions, 1980 to 2010. Circulation 2014, 129, 1483–1492. [Google Scholar] [CrossRef]
- Hausenloy, D.J.; Kharbanda, R.K.; Møller, U.K.; Ramlall, M.; Aarøe, J.; Butler, R.; Bulluck, H.; Clayton, T.; Dana, A.; Dodd, M.; et al. Effect of remote ischaemic conditioning on clinical outcomes in patients with acute myocardial infarction (CONDI-2/ERIC-PPCI): A single-blind randomised controlled trial. Lancet 2019, 394, 1415–1424. [Google Scholar] [CrossRef]
- Ong, S.-B.; Samangouei, P.; Kalkhoran, S.B.; Hausenloy, D.J. The mitochondrial permeability transition pore and its role in myocardial ischemia reperfusion injury. J. Mol. Cell. Cardiol. 2015, 78, 23–34. [Google Scholar] [CrossRef]
- Hernandez-Resendiz, S.; Prunier, F.; Girao, H.; Dorn, G.; Hausenloy, D.J.; Action, E.-C.C. Targeting mitochondrial fusion and fission proteins for cardioprotection. J. Cell. Mol. Med. 2020, 24, 6571–6585. [Google Scholar] [CrossRef] [PubMed]
- Hausenloy, D.J.; Schulz, R.; Girao, H.; Kwak, B.R.; De Stefani, D.; Rizzuto, R.; Bernardi, P.; Di Lisa, F. Mitochondrial ion channels as targets for cardioprotection. J. Cell. Mol. Med. 2020, 24, 7102–7114. [Google Scholar] [CrossRef] [PubMed]
- Hausenloy, D.J.; Lecour, S.; Yellon, D.M. Reperfusion Injury Salvage Kinase and Survivor Activating Factor Enhancement Prosurvival Signaling Pathways in Ischemic Postconditioning: Two Sides of the Same Coin. Antioxid. Redox Signal. 2011, 14, 893–907. [Google Scholar] [CrossRef]
- Davidson, S.M.; Ferdinandy, P.; Andreadou, I.; Bøtker, H.E.; Heusch, G.; Ibáñez, B.; Ovize, M.; Schulz, R.; Yellon, D.M.; Hausenloy, D.J.; et al. Multitarget Strategies to Reduce Myocardial Ischemia/Reperfusion Injury. J. Am. Coll. Cardiol. 2019, 73, 89–99. [Google Scholar] [CrossRef] [PubMed]
- Liehn, E.A.; Tuchscheerer, N.; Kanzler, I.; Drechsler, M.; Fraemohs, L.; Schuh, A.; Koenen, R.R.; Zander, S.; Soehnlein, O.; Hristov, M.; et al. Double-Edged Role of the CXCL12/CXCR4 Axis in Experimental Myocardial Infarction. J. Am. Coll. Cardiol. 2011, 58, 2415–2423. [Google Scholar] [CrossRef]
- Vance, J.; Steenbergen, R. Metabolism and functions of phosphatidylserine. Prog. Lipid Res. 2005, 44, 207–234. [Google Scholar] [CrossRef]
- Voelker, D.R.; Frazier, J.L. Isolation and characterization of a Chinese hamster ovary cell line requiring ethanolamine or phosphatidylserine for growth and exhibiting defective phosphatidylserine synthase activity. J. Biol. Chem. 1986, 261, 1002–1008. [Google Scholar] [CrossRef]
- Palatini, P.; Viola, G.; Bigon, E.; Menegus, A.M.; Bruni, A. Pharmacokinetic characterization of phosphatidylserine liposomes in the rat. Br. J. Pharmacol. 1991, 102, 345–350. [Google Scholar] [CrossRef]
- Cenacchi, T.; Bertoldin, T.; Farina, C.; Fiori, M.G.; Crepaldi, G.; Azzini, C.F.; Girardello, R.; Bagozzi, B.; Garuti, R.; Vivaldi, P.; et al. Cognitive decline in the elderly: A double- blind, placebo- controlled multicenter study on efficacy of phosphatidylserine administration. Aging Clin. Exp. Res. 1993, 5, 123–133. [Google Scholar] [CrossRef]
- Suchy, J.; Chan, A.; Shea, T.B. Dietary supplementation with a combination of α-lipoic acid, acetyl-l-carnitine, glycerophosphocoline, docosahexaenoic acid, and phosphatidylserine reduces oxidative damage to murine brain and improves cognitive performance. Nutr. Res. 2009, 29, 70–74. [Google Scholar] [CrossRef] [PubMed]
- Engel, R.R.; Satzger, W.; Günther, W.; Kathmann, N.; Bove, D.; Gerke, S.; Münch, U.; Hippius, H. Double-blind cross-over study of phosphatidylserine vs. placebo in patients with early dementia of the Alzheimer type. Eur. Neuropsychopharmacol. 1992, 2, 149–155. [Google Scholar] [CrossRef]
- Delwaide, P.J.; Gyselynck-Mambourg, A.M.; Hurlet, A.; Ylieff, M. Double-blind randomized controlled study of phosphatidylserine in senile demented patients. Acta Neurol. Scand. 2009, 73, 136–140. [Google Scholar] [CrossRef] [PubMed]
- Crook, T.; Petrie, W.; Wells, C.; Massari, D.C. Effects of phosphatidylserine in Alzheimer’s disease. Psychopharmacol. Bull. 1992, 28, 61–66. [Google Scholar] [PubMed]
- Heiss, W.-D.; Kessler, J.; Mielke, R.; Szelies, B.; Herholz, K. Long-Term Effects of Phosphatidylserine, Pyritinol, and Cognitive Training in Alzheimer’s Disease. Dement. Geriatr. Cogn. Disord. 1994, 5, 88–98. [Google Scholar] [CrossRef]
- Moré, M.I.; Freitas, U.; Rutenberg, D. Positive effects of soy lecithin-derived phosphatidylserine plus phosphatidic acid on memory, cognition, daily functioning, and mood in elderly patients with Alzheimer’s disease and dementia. Adv. Ther. 2014, 31, 1247–1262. [Google Scholar] [CrossRef]
- Starks, M.; Starks, S.L.; Kingsley, M.; Purpura, M.; Jäger, R. The effects of phosphatidylserine on endocrine response to moderate intensity exercise. J. Int. Soc. Sports Nutr. 2008, 5, 11–16. [Google Scholar] [CrossRef]
- Kingsley, M.I.; Miller, M.; Kilduff, L.P.; McENENY, J.; Benton, D. Effects of Phosphatidylserine on Exercise Capacity during Cycling in Active Males. Med. Sci. Sports Exerc. 2006, 38, 64–71. [Google Scholar] [CrossRef] [PubMed]
- Kingsley, M.I.; Wadsworth, D.; Kilduff, L.P.; Mceneny, J.; Benton, D. Effects of Phosphatidylserine on Oxidative Stress following Intermittent Running. Med. Sci. Sports Exerc. 2005, 37, 1300–1306. [Google Scholar] [CrossRef]
- Kingsley, M. Effects of Phosphatidylserine Supplementation on Exercising Humans. Sports Med. 2006, 36, 657–669. [Google Scholar] [CrossRef] [PubMed]
- Kingsley, M.I.; Kilduff, L.P.; Mceneny, J.; Dietzig, R.E.; Benton, D. Phosphatidylserine Supplementation and Recovery following Downhill Running. Med. Sci. Sports Exerc. 2006, 38, 1617–1625. [Google Scholar] [CrossRef]
- Ma, H.M.; Wu, Z.; Nakanishi, H. Phosphatidylserine-containing liposomes suppress inflammatory bone loss by ameliorating the cytokine imbalance provoked by infiltrated macrophages. Lab. Investig. 2011, 91, 921–931. [Google Scholar] [CrossRef][Green Version]
- Gilbreath, M.J.; Hoover, D.L.; Alving, C.R.; Swartz, G.M.; Meltzer, M.S. Inhibition of lymphokine-induced macrophage microbicidal activity against Leishmania major by liposomes: Characterization of the physicochemical requirements for liposome inhibition. J. Immunol. 1986, 137, 1681–1687. [Google Scholar]
- Aramaki, Y.; Matsuno, R.; Nitta, F.; Arima, H.; Tsuchiya, S. Negatively Charged Liposomes Inhibit Tyrosine Phosphorylation of 41-kDa Protein in Murine Macrophages Stimulated with LPS. Biochem. Biophys. Res. Commun. 1997, 231, 827–830. [Google Scholar] [CrossRef] [PubMed]
- Huynh, M.-L.N.; Fadok, V.A.; Henson, P.M. Phosphatidylserine-dependent ingestion of apoptotic cells promotes TGF-β1 secretion and the resolution of inflammation. J. Clin. Investig. 2002, 109, 41–50. [Google Scholar] [CrossRef]
- Yamamura, K.; Steenbergen, C.; Murphy, E. Protein kinase C and preconditioning: Role of the sarcoplasmic reticulum. Am. J. Physiol. Circ. Physiol. 2005, 289, H2484–H2490. [Google Scholar] [CrossRef] [PubMed]
- Liu, G.S.; Cohen, M.V.; Mochly-Rosen, D.; Downey, J.M. Protein Kinase C- ξ is Responsible for the Protection of Preconditioning in Rabbit Cardiomyocytes. J. Mol. Cell. Cardiol. 1999, 31, 1937–1948. [Google Scholar] [CrossRef] [PubMed]
- Hartl, D.; Krauss-Etschmann, S.; Koller, B.; Hordijk, P.L.; Kuijpers, T.W.; Hoffmann, F.; Hector, A.; Eber, E.; Marcos, V.; Bittmann, I.; et al. Infiltrated Neutrophils Acquire Novel Chemokine Receptor Expression and Chemokine Responsiveness in Chronic Inflammatory Lung Diseases. J. Immunol. 2008, 181, 8053–8067. [Google Scholar] [CrossRef]
- Bonecchi, R.; Polentarutti, N.; Luini, W.; Borsatti, A.; Bernasconi, S.; Locati, M.; Power, C.; Proudfoot, A.; Wells, T.N.; Mackay, C.; et al. Up-regulation of CCR1 and CCR3 and induction of chemotaxis to CC chemokines by IFN-gamma in human neutrophils. J. Immunol. 1999, 162, 474–479. [Google Scholar]
- Capucetti, A.; Albano, F.; Bonecchi, R. Multiple Roles for Chemokines in Neutrophil Biology. Front. Immunol. 2020, 11, 1259. [Google Scholar] [CrossRef]
- Curaj, A.; Staudt, M.; Fatu, R.; Kraaijeveld, A.O.; Jankowski, J.; Biessen, E.A.; Liehn, E.A. Blockade of CCR3 retains the neutrophils, preserving their survival during healing after myocardial infarction. Discoveries 2015, 3, e45. [Google Scholar] [CrossRef]
- Curaj, A.; Schumacher, D.; Rusu, M.; Staudt, M.; Li, X.; Simsekyilmaz, S.; Jankowski, V.; Jankowski, J.; Dumitraşcu, A.R.; Hausenloy, D.J.; et al. Neutrophils Modulate Fibroblast Function and Promote Healing and Scar Formation after Murine Myocardial Infarction †. Int. J. Mol. Sci. 2020, 21, 3685. [Google Scholar] [CrossRef]
- Harel-Adar, T.; Ben Mordechai, T.; Amsalem, Y.; Feinberg, M.S.; Leor, J.; Cohen, S. Modulation of cardiac macrophages by phosphatidylserine-presenting liposomes improves infarct repair. Proc. Natl. Acad. Sci. USA 2011, 108, 1827–1832. [Google Scholar] [CrossRef]
- Rosenberg, J.H.; Werner, J.H.; Moulton, M.J.; Agrawal, D.K. Current Modalities and Mechanisms Underlying Cardioprotection by Ischemic Conditioning. J. Cardiovasc. Transl. Res. 2018, 11, 292–307. [Google Scholar] [CrossRef]
- Simkhovich, B.Z.; Przyklenk, K.; Kloner, R.A. Role of Protein Kinase C in Ischemic “Conditioning”. J. Cardiovasc. Pharmacol. Ther. 2013, 18, 525–532. [Google Scholar] [CrossRef] [PubMed]
- Gupta, R.; Liu, L.; Zhang, X.; Fan, X.; Krishnamurthy, P.; Verma, S.; Tongers, J.; Misener, S.; Ashcherkin, N.; Sun, H.; et al. IL-10 provides cardioprotection in diabetic myocardial infarction via upregulation of Heme clearance pathways. JCI Insight 2020, 5. [Google Scholar] [CrossRef] [PubMed]
- Pečan, P.; Hambalkó, S.; Ha, V.T.; Nagy, C.T.; Pelyhe, C.; Lainšček, D.; Kenyeres, B.; Brenner, G.B.; Görbe, A.; Kittel, Á.; et al. Calcium Ionophore-Induced Extracellular Vesicles Mediate Cytoprotection against Simulated Ischemia/Reperfusion Injury in Cardiomyocyte-Derived Cell Lines by Inducing Heme Oxygenase 1. Int. J. Mol. Sci. 2020, 21, 7687. [Google Scholar] [CrossRef] [PubMed]
- Dawn, B.; Bolli, R. HO-1 induction by HIF-1: A new mechanism for delayed cardioprotection? Am. J. Physiol. Circ. Physiol. 2005, 289, H522–H524. [Google Scholar] [CrossRef]
- Eckle, T.; Kóhler, D.; Lehmann, R.; El Kasmi, K.C.; Eltzschig, H.K. Hypoxia-Inducible Factor-1 Is Central to Cardioprotection. Circulation 2008, 118, 166–175. [Google Scholar] [CrossRef] [PubMed]
- Tekin, D.; Dursun, A.D.; Xi, L. Hypoxia inducible factor 1 (HIF-1) and cardioprotection. Acta Pharmacol. Sin. 2010, 31, 1085–1094. [Google Scholar] [CrossRef]
- Frangogiannis, N.G. Inflammation in cardiac injury, repair and regeneration. Curr. Opin. Cardiol. 2015, 30, 240–245. [Google Scholar] [CrossRef]
- Oral, H.; Kanzler, I.; Tuchscheerer, N.; Curaj, A.; Simsekyilmaz, S.; Sönmez, T.T.; Radu, E.; Postea, O.; Weber, C.; Schuh, A.; et al. CXC chemokine KC fails to induce neutrophil infiltration and neoangiogenesis in a mouse model of myocardial infarction. J. Mol. Cell. Cardiol. 2013, 60, 1–7. [Google Scholar] [CrossRef]
- Zhou, Z.; Zhang, S.; Ding, S.; Abudupataer, M.; Zhang, Z.; Zhu, X.; Zhang, W.; Zou, Y.; Yang, X.; Ge, J.; et al. Excessive Neutrophil Extracellular Trap Formation Aggravates Acute Myocardial Infarction Injury in Apolipoprotein E Deficiency Mice via the ROS-Dependent Pathway. Oxidative Med. Cell. Longev. 2019, 2019, 1–15. [Google Scholar] [CrossRef]
- Vajen, T.; Koenen, R.R.; Werner, I.; Staudt, M.; Projahn, D.; Curaj, A.; Sönmez, T.T.; Simsekyilmaz, S.; Schumacher, D.; Möllmann, J.; et al. Blocking CCL5-CXCL4 heteromerization preserves heart function after myocardial infarction by attenuating leukocyte recruitment and NETosis. Sci. Rep. 2018, 8, 1–11. [Google Scholar] [CrossRef]
- Kalter, E.S.; Henning, R.J.; Thijs, L.; Vincent, J.L.; Becker, H.; Carlson, R.W.; Weil, M.H. Effects of methylprednisolone on P50, 2,3 diphosphoglycerate and arteriovenous oxygen difference in acute myocardial infarction. Circulation 1980, 62, 970–974. [Google Scholar] [CrossRef]
- Gould, L.; Reddy, C.R.; Swamy, C.N.; Chua, W.; Dorismond, J.-C. Hemodynamic effects of steroids in cardiac disease. Am. Hear. J. 1976, 92, 133–138. [Google Scholar] [CrossRef]
- Bush, C.A.; Renner, W.; Boudoulas, H. Corticosteroids in Acute Myocardial Infarction. Angiology 1980, 31, 710–714. [Google Scholar] [CrossRef]
- Horckmans, M.; Ring, L.; Duchene, J.; Santovito, D.; Schloss, M.J.; Drechsler, M.; Weber, C.; Soehnlein, O.; Steffens, S. Neutrophils orchestrate post-myocardial infarction healing by polarizing macrophages towards a reparative phenotype. Eur. Hear. J. 2016, 38, 187–197. [Google Scholar] [CrossRef]
- Frangogiannis, N.G. Interleukin-1 in cardiac injury, repair, and remodeling: Pathophysiologic and translational concepts. Discoveries 2015, 3, e41. [Google Scholar] [CrossRef] [PubMed]
- Clemente-Moragón, A.; Gómez, M.; Villena-Gutiérrez, R.; Lalama, D.V.; García-Prieto, J.; Martínez, F.; Sánchez-Cabo, F.; Fuster, V.; Oliver, E.; Ibáñez, B. Metoprolol exerts a non-class effect against ischaemia–reperfusion injury by abrogating exacerbated inflammation. Eur. Hear. J. 2020, 41, 4425–4440. [Google Scholar] [CrossRef] [PubMed]
- Kay, J.G.; Fairn, G.D. Distribution, dynamics and functional roles of phosphatidylserine within the cell. Cell Commun. Signal. 2019, 17, 1–8. [Google Scholar] [CrossRef]
- Bevers, E.M.; Williamson, P.L. Getting to the Outer Leaflet: Physiology of Phosphatidylserine Exposure at the Plasma Membrane. Physiol. Rev. 2016, 96, 605–645. [Google Scholar] [CrossRef]
- Schlegel, R.; Williamson, P. Phosphatidylserine, a death knell. Cell Death Differ. 2001, 8, 551–563. [Google Scholar] [CrossRef] [PubMed]
- Zwaal, R.F.A.; Comfurius, P.; Bevers, E.M. Surface exposure of phosphatidylserine in pathological cells. Cell. Mol. Life Sci. 2005, 62, 971–988. [Google Scholar] [CrossRef]
- Hanshaw, R.G.; Smith, B.D. New reagents for phosphatidylserine recognition and detection of apoptosis. Bioorganic Med. Chem. 2005, 13, 5035–5042. [Google Scholar] [CrossRef]
- Laufer, E.M.; Reutelingsperger, C.P.M.; Narula, J.; Hofstra, L. Annexin A5: An imaging biomarker of cardiovascular risk. Basic Res. Cardiol. 2008, 103, 95–104. [Google Scholar] [CrossRef]
- Reutelingsperger, C.P.; Dumont, E.; Thimister, P.W.; van Genderen, H.; Kenis, H.; van de Eijnde, S.; Heidendal, G.; Hofstra, L. Visualization of cell death in vivo with the annexin A5 imaging protocol. J. Immunol. Methods 2002, 265, 123–132. [Google Scholar] [CrossRef]
- Arashiki, N.; Takakuwa, Y. Maintenance and regulation of asymmetric phospholipid distribution in human erythrocyte membranes. Curr. Opin. Hematol. 2017, 24, 167–172. [Google Scholar] [CrossRef] [PubMed]
- Scott, H.L.; Heberle, F.A.; Katsaras, J.; Barrera, F.N. Phosphatidylserine Asymmetry Promotes the Membrane Insertion of a Transmembrane Helix. Biophys. J. 2019, 116, 1495–1506. [Google Scholar] [CrossRef]
- Curaj, A.; Simsekyilmaz, S.; Staudt, M.; Liehn, E.A. Minimal Invasive Surgical Procedure of Inducing Myocardial Infarction in Mice. J. Vis. Exp. 2015, 10, e52197. [Google Scholar] [CrossRef] [PubMed]
- Schumacher, D.; Alampour-Rajabi, S.; Ponomariov, V.; Curaj, A.; Wu, Z.; Staudt, M.; Rusu, M.; Jankowski, V.; Marx, N.; Jankowski, J.; et al. Cardiac FGF23: New insights into the role and function of FGF23 after acute myocardial infarction. Cardiovasc. Pathol. 2019, 40, 47–54. [Google Scholar] [CrossRef] [PubMed]
- Bøtker, H.E.; Hausenloy, D.; Andreadou, I.; Antonucci, S.; Boengler, K.; Davidson, S.M.; Deshwal, S.; Devaux, Y.; Di Lisa, F.; Di Sante, M.; et al. Practical guidelines for rigor and reproducibility in preclinical and clinical studies on cardioprotection. Basic Res. Cardiol. 2018, 113, 1–73. [Google Scholar] [CrossRef]
- Curaj, A.; Pop-Fele, L.; Jovanovic, M.; Jonas, S.M.; Moellmann, J.; Ghertescu, D.; Novac, O.C.; Rusu, M.; Liehn, E.A. Advanced modular automated calculation of the morpho-histological parameters in myocardial infarction. Discoveries 2016, 4, e66. [Google Scholar] [CrossRef] [PubMed]
- Laugwitz, K.-L.; Moretti, A.; Lam, J.; Gruber, P.J.; Chen, Y.; Woodard, S.; Lin, L.-Z.; Cai, C.-L.; Lu, M.M.; Reth, M.; et al. Postnatal isl1+ cardioblasts enter fully differentiated cardiomyocyte lineages. Nat. Cell Biol. 2005, 433, 647–653. [Google Scholar] [CrossRef]





| Parameter | Control n = 6 | PS n = 6 | PS after n = 6 | p |
|---|---|---|---|---|
| Infarct size (% from 3D reconstructed volume) | 12.15 ± 2.57 | 8.33 ± 2.56 $ | 7.95 ± 3.03 $ | * p = 0.0337 |
| Heart Volume (µm3) | 14.674 ± 2869 | 15.140 ± 1538 | 16.401 ± 2074 | p = 0.4037 |
| Ejection Fraction—EF (%) | 29.17 ± 4.44 | 38.50 ± 7.53 $ | 38.17 ± 5.07 $ | * p = 0.0225 |
| Fractional shortening—FS (%) | 19.28 ± 1.33 | 23.94 ± 1.13 $ | 23.05 ± 1.07 | * p = 0.0324 |
| Cardiac output (ml/min) | 10.34 ± 2.68 | 18.22 ± 3.94 $ | 18.65 ± 4.63 $ | * p = 0.0028 |
| End-Diastolic Diameter (mm) | 4.16 ± 0.22 | 3.83 ± 0.19 $ | 3.97 ± 0.21 | * p = 0.0500 |
| Heart rate (bpm) | 384 ± 27.72 | 381 ± 33.83 | 373 ± 36.36 | p = 0.8559 |
| Target | Forward Primer | Reverse Primer |
|---|---|---|
| β-actin | 5’-AGCCATGTACGTAGCCATCC | 5´-CTCTCAGCTGTGGTGGTGAA |
| PKCε | 5´-GACGCCATCAAGCAACATCC | 5´-TCCCGCGTAAAGTCTTGGTC |
| HIF1 | 5´-TGTTTTGAGGGCTCAGGCTC | 5´-TGACATGCCACATAGCTCCC |
| HMOX1 | 5´-GAACCCAGTCTATGCCCCAC | 5´-GGCGTGCAAGGGATGATTTC |
| Bax | 5’-TGCAGAGGATGATTGCTGAC | 5’-GATCAGCTCGGGCACTTTAG |
| BCL2 | 5’-AGGAGCAGGTGCCTACAAGA | 5’-GCATTTTCCCACCACTGTCT |
| IL-1β | 5’-GGATGAGGACATGAGCACCT | 5’-GGAGCCTGTAGTGCAGTTGT |
| IL-6 | 5′-TCTGGAGTACCATAGCTACCTGGAGT | 5′-AGCATTGGAAATTGGGGTAGGAAGGA |
| TNF-α | 5′-GTCCCCAAAGGGATGAGAAG | 5′-AGATGATCTGAGTGTGAGGG |
Publisher’s Note: MDPI stays neutral with regard to jurisdictional claims in published maps and institutional affiliations. |
© 2021 by the authors. Licensee MDPI, Basel, Switzerland. This article is an open access article distributed under the terms and conditions of the Creative Commons Attribution (CC BY) license (https://creativecommons.org/licenses/by/4.0/).
Share and Cite
Schumacher, D.; Curaj, A.; Staudt, M.; Cordes, F.; Dumitraşcu, A.R.; Rolles, B.; Beckers, C.; Soppert, J.; Rusu, M.; Simsekyilmaz, S.; et al. Phosphatidylserine Supplementation as a Novel Strategy for Reducing Myocardial Infarct Size and Preventing Adverse Left Ventricular Remodeling. Int. J. Mol. Sci. 2021, 22, 4401. https://doi.org/10.3390/ijms22094401
Schumacher D, Curaj A, Staudt M, Cordes F, Dumitraşcu AR, Rolles B, Beckers C, Soppert J, Rusu M, Simsekyilmaz S, et al. Phosphatidylserine Supplementation as a Novel Strategy for Reducing Myocardial Infarct Size and Preventing Adverse Left Ventricular Remodeling. International Journal of Molecular Sciences. 2021; 22(9):4401. https://doi.org/10.3390/ijms22094401
Chicago/Turabian StyleSchumacher, David, Adelina Curaj, Mareike Staudt, Franziska Cordes, Andreea R. Dumitraşcu, Benjamin Rolles, Christian Beckers, Josefin Soppert, Mihaela Rusu, Sakine Simsekyilmaz, and et al. 2021. "Phosphatidylserine Supplementation as a Novel Strategy for Reducing Myocardial Infarct Size and Preventing Adverse Left Ventricular Remodeling" International Journal of Molecular Sciences 22, no. 9: 4401. https://doi.org/10.3390/ijms22094401
APA StyleSchumacher, D., Curaj, A., Staudt, M., Cordes, F., Dumitraşcu, A. R., Rolles, B., Beckers, C., Soppert, J., Rusu, M., Simsekyilmaz, S., Kneizeh, K., Ramachandra, C. J. A., Hausenloy, D. J., & Liehn, E. A. (2021). Phosphatidylserine Supplementation as a Novel Strategy for Reducing Myocardial Infarct Size and Preventing Adverse Left Ventricular Remodeling. International Journal of Molecular Sciences, 22(9), 4401. https://doi.org/10.3390/ijms22094401

