Sexually Dimorphic Immune and Neuroimmune Changes Following Peripheral Nerve Injury in Mice: Novel Insights for Gender Medicine
Abstract
1. Introduction
2. Results
2.1. Sex Differences in Neuropathic Pain Development and Involvement of Immune System
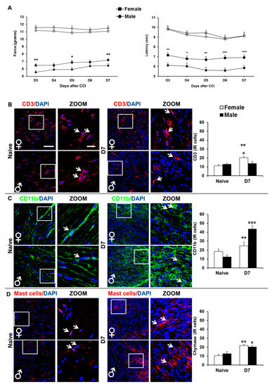
2.1.1. Functional Testing: Sex-Differences in Mechanical Nociceptive Threshold
2.1.2. Immunohistochemical Analysis: Sex-Differences in the Expression of Immune Positive Cells in Sciatic Nerve
2.1.3. Flow Cytometry Analysis for Immune Markers on Sciatic Nerve Lysate and Plasma Levels
2.1.4. Inflammatory Modulators and Sex Differences
2.1.5. Immunohistochemical Analysis: Sex Differences in the Expression/Activation of Spinal Glial Cells
2.2. 17β-Estradiol Counteracts Neuropathic Pain in Female Mice
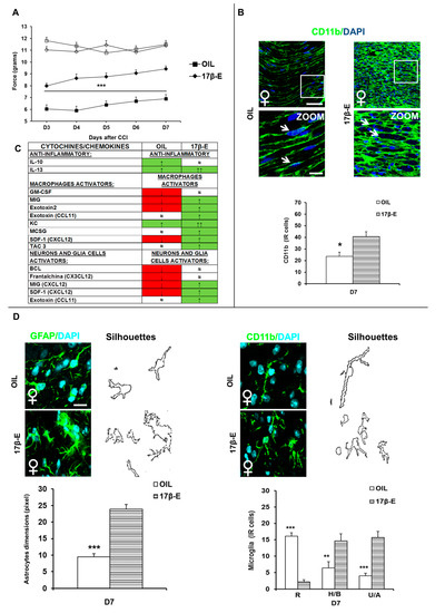
2.2.1. Functional Testing: Mechanical Nociceptive Threshold
2.2.2. Immunohistochemical Analysis
2.2.3. The Anti-Inflammatory Potential of 17β-Estradiol
2.2.4. Immunohistochemical Analysis: Role of 17β-Estradiol in the Expression/Activation of Spinal Glial Cells
3. Discussion
4. Materials and Methods
4.1. Animals
4.2. Surgery
4.3. Drug
4.4. Functional Testing
4.5. Immunohistochemical Analysis
4.6. Gliosis Evaluation and Morphometric Analysis
4.7. Inflammatory Antibody Array
4.8. Sciatic Nerve Tissue Digestion for Flow Cytometry
4.9. Blood Preparation for Flow Cytometry
4.10. Flow Cytometry Analysis for Surface Immune Markers
4.11. Data Analysis
Author Contributions
Funding
Institutional Review Board Statement
Data Availability Statement
Conflicts of Interest
References
- Watkins, L.R.; Milligan, E.D.; Maier, S.F. Spinal cord glia: New players in pain. Pain 2001, 93, 201–205. [Google Scholar] [CrossRef]
- Scholz, J.; Woolf, C.J. The neuropathic pain triad: Neurons, immune cells and glia. Nat. Neurosci. 2007, 10, 1361–1368. [Google Scholar] [CrossRef]
- Austin, P.J.; Moalem-Taylor, G. The neuro-immune balance in neuropathic pain: Involvement of inflammatory immune cells, immune-like glial cells and cytokines. J. Neuroimmunol. 2010, 229, 26–50. [Google Scholar] [CrossRef]
- Sacerdote, P.; Franchi, S.; Moretti, S.; Castelli, M.; Procacci, P.; Magnaghi, V.; Panerai, A.E. Cytokine Modulation is Necessary for Efficacious Treatment of Experimental Neuropathic Pain. J. Neuroimmune Pharmacol. 2012, 8, 202–211. [Google Scholar] [CrossRef]
- Matsuda, M.; Huh, Y.; Ji, R.-R. Roles of inflammation, neurogenic inflammation, and neuroinflammation in pain. J. Anesth. 2019, 33, 131–139. [Google Scholar] [CrossRef] [PubMed]
- Rosen, S.; Ham, B.; Mogil, J.S. Sex differences in neuroimmunity and pain. J. Neurosci. Res. 2017, 95, 500–508. [Google Scholar] [CrossRef] [PubMed]
- Raoof, R.; Willemen, H.L.D.M.; Eijkelkamp, N. Divergent roles of immune cells and their mediators in pain. Rheumatology 2018, 57, 429–440. [Google Scholar] [CrossRef]
- Berkley, K.J. Sex differences in pain. Behav. Brain Sci. 1997, 20, 371–380. [Google Scholar] [CrossRef] [PubMed]
- Fillingim, R.B.; King, C.D.; Ribeiro-Dasilva, M.C.; Rahim-Williams, B.; Riley, J.L. Sex, Gender, and Pain: A Review of Recent Clinical and Experimental Findings. J. Pain 2009, 10, 447–485. [Google Scholar] [CrossRef]
- Racine, M.; Tousignant-Laflamme, Y.; Kloda, L.A.; Dion, D.; Dupuis, G.; Choinière, M. A systematic literature review of 10 years of research on sex/gender and pain perception—Part 2: Do biopsychosocial factors alter pain sensitivity differently in women and men? Pain 2012, 153, 619–635. [Google Scholar] [CrossRef]
- Averitt, D.L.; Eidson, L.N.; Doyle, H.H.; Murphy, A.Z. Neuronal and glial factors contributing to sex differences in opioid modulation of pain. Neuropsychopharmacology 2019, 44, 155–165. [Google Scholar] [CrossRef]
- Nasser, S.A.; Afify, E.A. Sex differences in pain and opioid mediated antinociception: Modulatory role of gonadal hormones. Life Sci. 2019, 237. [Google Scholar] [CrossRef]
- Aloisi, A.M.; Bonifazi, M. Sex hormones, central nervous system and pain. Horm. Behav. 2006, 50, 1–7. [Google Scholar] [CrossRef]
- Mogil, J.S.; Bailey, A.L. Sex and gender differences in pain and analgesia. In Progress in Brain Research; Elsevier: Amsterdam, The Netherlands, 2010; pp. 140–157. [Google Scholar]
- Mogil, J.S. Sex differences in pain and pain inhibition: Multiple explanations of a controversial phenomenon. Nat. Rev. Neurosci. 2012, 13, 859–866. [Google Scholar] [CrossRef] [PubMed]
- Vacca, V.; Marinelli, S.; Pieroni, L.; Urbani, A.; Luvisetto, S.; Pavone, F. Higher pain perception and lack of recovery from neuropathic pain in females: A behavioural, immunohistochemical, and proteomic investigation on sex-related differences in mice. Pain 2014, 155. [Google Scholar] [CrossRef]
- Vacca, V.; Marinelli, S.; Pieroni, L.; Urbani, A.; Luvisetto, S.; Pavone, F. 17beta-estradiol counteracts neuropathic pain: A behavioural, immunohistochemical and proteomic investigation on sex-related differences in mice. Sci. Rep. 2016, 6. [Google Scholar] [CrossRef] [PubMed]
- Chow, L.-H.; Chen, Y.-H.; Lai, C.-F.; Lin, T.-Y.; Chen, Y.-J.; Kao, J.-H.; Huang, E.Y.-K. Sex Difference of Angiotensin IV–, LVV-Hemorphin 7–, and Oxytocin-Induced Antiallodynia at the Spinal Level in Mice with Neuropathic Pain. Anesth. Analg. 2018, 126, 2093–2101. [Google Scholar] [CrossRef]
- Avona, A.; Burgos-Vega, C.; Burton, M.D.; Akopian, A.N.; Price, T.J.; Dussor, G. Dural Calcitonin Gene-Related Peptide Produces Female-Specific Responses in Rodent Migraine Models. J. Neurosci. 2019, 39, 4323–4331. [Google Scholar] [CrossRef] [PubMed]
- Sorge, R.E.; Totsch, S.K. Sex Differences in Pain. J. Neurosci. Res. 2017, 95, 1271–1281. [Google Scholar] [CrossRef]
- Mapplebeck, J.C.S.; Beggs, S.; Salter, M.W. Molecules in pain and sex: A developing story. Mol. Brain 2017, 10. [Google Scholar] [CrossRef]
- Roved, J.; Westerdahl, H.; Hasselquist, D. Sex differences in immune responses: Hormonal effects, antagonistic selection, and evolutionary consequences. Horm. Behav. 2017, 88, 95–105. [Google Scholar] [CrossRef] [PubMed]
- Sorge, R.E.; Mapplebeck, J.C.S.; Rosen, S.; Beggs, S.; Taves, S.; Alexander, J.K.; Martin, L.J.; Austin, J.-S.; Sotocinal, S.G.; Chen, D.; et al. Different immune cells mediate mechanical pain hypersensitivity in male and female mice. Nat. Neurosci. 2015, 18, 1081–1083. [Google Scholar] [CrossRef] [PubMed]
- Moulton, V.R. Sex Hormones in Acquired Immunity and Autoimmune Disease. Frontiers in Immunology. Front. Immunol. 2018, 9. [Google Scholar] [CrossRef] [PubMed]
- Coccurello, R.; Nazio, F.; Rossi, C.; De Angelis, F.; Vacca, V.; Giacovazzo, G.; Procacci, P.; Magnaghi, V.; Ciavardelli, D.; Marinelli, S. Effects of caloric restriction on neuropathic pain, peripheral nerve degeneration and inflammation in normometabolic and autophagy defective prediabetic Ambra1 mice. PLoS ONE 2018, 13. [Google Scholar] [CrossRef] [PubMed]
- Luchting, B.; Rachinger-Adam, B.; Heyn, J.; Hinske, L.C.; Kreth, S.; Azad, S.C. Anti-inflammatory T-cell shift in neuropathic pain. J. Neuroinflammation 2015, 12. [Google Scholar] [CrossRef]
- Unruh, A.M. Gender variations in clinical pain experience. Pain 1996, 65, 123–167. [Google Scholar] [CrossRef]
- Racine, M.; Tousignant-Laflamme, Y.; Kloda, L.A.; Dion, D.; Dupuis, G.; Choinire, M. A systematic literature review of 10 years of research on sex/gender and experimental pain perception—Part 1: Are there really differences between women and men? Pain 2012, 153, 602–618. [Google Scholar] [CrossRef] [PubMed]
- Aloisi, A.M. Gonadal Hormones and Sex Differences in Pain Reactivity. Clin. J. Pain 2003, 19, 168–174. [Google Scholar] [CrossRef]
- Cook, C.D.; Nickerson, M.D. Nociceptive Sensitivity and Opioid Antinociception and Antihyperalgesia in Freund’s Adjuvant-Induced Arthritic Male and Female Rats. J. Pharmacol. Exp. Ther. 2005, 313, 449–459. [Google Scholar] [CrossRef]
- Maurer, A.J.; Lissounov, A.; Knezevic, I.; Candido, K.D.; Knezevic, N.N. Pain and sex hormones: A review of current understanding. Pain Manag. 2016, 6, 285–296. [Google Scholar] [CrossRef]
- Grace, P.M.; Hutchinson, M.R.; Maier, S.F.; Watkins, L.R. Pathological pain and the neuroimmune interface. Nat. Rev. Immunol. 2014, 14, 217–231. [Google Scholar] [CrossRef]
- Totsch, S.K.; Sorge, R.E. Immune system involvement in specific pain conditions. Mol. Pain 2017, 13. [Google Scholar] [CrossRef]
- Baral, P.; Udit, S.; Chiu, I.M. Pain and immunity: Implications for host defence. Nat. Rev. Immunol. 2019, 19, 433–447. [Google Scholar] [CrossRef] [PubMed]
- Malcangio, M. Role of the immune system in neuropathic pain. Scand. J. Pain 2019, 20. [Google Scholar] [CrossRef] [PubMed]
- Pinho-Ribeiro, F.A.; Verri, W.A.; Chiu, I.M. Nociceptor Sensory Neuron—Immune Interactions in Pain and Inflammation. Trends Immunol. 2017, 38, 5–19. [Google Scholar] [CrossRef]
- Stoll, G.; Griffin, J.W.; Li, C.Y.; Trapp, B.D. Wallerian degeneration in the peripheral nervous system: Participation of both Schwann cells and macrophages in myelin degradation. J. Neurocytol. 1989, 18, 671–683. [Google Scholar] [CrossRef] [PubMed]
- Myers, R.R.; Campana, W.M.; Shubayev, V.I. The role of neuroinflammation in neuropathic pain: Mechanisms and therapeutic targets. Drug Discov. Today 2006, 11, 8–20. [Google Scholar] [CrossRef]
- Cao, L.; DeLeo, J.A. CNS-infiltrating CD4+ T lymphocytes contribute to murine spinal nerve transection-induced neuropathic pain. Eur. J. Immunol. 2008, 38, 448–458. [Google Scholar] [CrossRef]
- Costigan, M.; Moss, A.; Latremoliere, A.; Johnston, C.; Verma-Gandhu, M.; Herbert, T.A.; Barrett, L.; Brenner, G.J.; Vardeh, D.; Woolf, C.J.; et al. T-Cell Infiltration and Signaling in the Adult Dorsal Spinal Cord Is a Major Contributor to Neuropathic Pain-Like Hypersensitivity. J. Neurosci. 2009, 29, 14415–14422. [Google Scholar] [CrossRef]
- Liu, T.; Van Rooijen, N.; Tracey, D.J. Depletion of macrophages reduces axonal degeneration and hyperalgesia following nerve injury. Pain 2000, 86, 25–32. [Google Scholar] [CrossRef]
- Ristoiu, V. Contribution of macrophages to peripheral neuropathic pain pathogenesis. Life Sci. 2013, 93, 870–881. [Google Scholar] [CrossRef]
- Liu, C.C.; Lu, N.; Cui, Y.; Yang, T.; Zhao, Z.Q.; Xin, W.J.; Liu, X.G. Prevention of Paclitaxel-Induced Allodynia by Minocycline: Effect on Loss of Peripheral Nerve Fibers and Infiltration of Macrophages in Rats. Mol. Pain 2010, 6. [Google Scholar] [CrossRef]
- Echeverry, S.; Wu, Y.; Zhang, J. Selectively reducing cytokine/chemokine expressing macrophages in injured nerves impairs the development of neuropathic pain. Exp. Neurol. 2013, 240, 205–218. [Google Scholar] [CrossRef] [PubMed]
- Coull, J.A.M.; Beggs, S.; Boudreau, D.; Boivin, D.; Tsuda, M.; Inoue, K.; Gravel, C.; Salter, M.W.; De Koninck, Y. BDNF from microglia causes the shift in neuronal anion gradient underlying neuropathic pain. Nature 2005, 438, 1017–1021. [Google Scholar] [CrossRef]
- De Leo, J.A.; Tawfik, V.L.; LaCroix-Fralish, M.L. The tetrapartite synapse: Path to CNS sensitization and chronic pain. Pain 2006, 122, 17–21. [Google Scholar] [CrossRef] [PubMed]
- Tsuda, M. Microglia in the spinal cord and neuropathic pain. J. Diabetes Investig. 2016, 7, 17–26. [Google Scholar] [CrossRef] [PubMed]
- Sofroniew, M.V. Molecular dissection of reactive astrogliosis and glial scar formation. Trends Neurosci. 2009, 32, 638–647. [Google Scholar] [CrossRef]
- Graeber, M.B.; Streit, W.J. Microglia: Biology and pathology. Acta Neuropathol. 2010, 119, 89–105. [Google Scholar] [CrossRef]
- Lull, M.E.; Block, M.L. Microglial activation and chronic neurodegeneration. Neurotherapeutics 2010, 7, 354–365. [Google Scholar] [CrossRef]
- Taves, S.; Berta, T.; Liu, D.-L.; Gan, S.; Chen, G.; Kim, Y.H.; Van de Ven, T.; Laufer, S.; Ji, R.-R. Spinal inhibition of p38 MAP kinase reduces inflammatory and neuropathic pain in male but not female mice: Sex-dependent microglial signaling in the spinal cord. Brain. Behav. Immun. 2016, 55, 70–81. [Google Scholar] [CrossRef]
- Sorge, R.E.; LaCroix-Fralish, M.L.; Tuttle, A.H.; Sotocinal, S.G.; Austin, J.-S.; Ritchie, J.; Chanda, M.L.; Graham, A.C.; Topham, L.; Beggs, S.; et al. Spinal Cord Toll-Like Receptor 4 Mediates Inflammatory and Neuropathic Hypersensitivity in Male but Not Female Mice. J. Neurosci. 2011, 31, 15450–15454. [Google Scholar] [CrossRef]
- O’Callaghan, J.P.; Miller, D.B. Spinal glia and chronic pain. Metab. Clin. Exp. 2010, 59. [Google Scholar] [CrossRef]
- Mogil, J.S.; Sternberg, W.F.; Kest, B.; Marek, P.; Liebeskind, J.C. Sex differences in the antagonism of swim stress-induced analgesia: Effects of gonadectomy and estrogen replacement. Pain 1993, 53, 17–25. [Google Scholar] [CrossRef]
- Fillingim, R.B.; Edwards, R.R. The association of hormone replacement therapy with experimental pain responses in postmenopausal women. Pain 2001, 92, 229–234. [Google Scholar] [CrossRef]
- Park, J.-H.; Hong, J.-Y.; Han, K.; Han, S.-W.; Chun, E.M. Relationship between hormone replacement therapy and spinal osteoarthritis: A nationwide health survey analysis of the elderly Korean population. BMJ Open 2017, 7. [Google Scholar] [CrossRef] [PubMed]
- Levin, V.A.; Jiang, X.; Kagan, R. Estrogen therapy for osteoporosis in the modern era. Osteoporos. Int. 2018, 29, 1049–1055. [Google Scholar] [CrossRef] [PubMed]
- Sapir-Koren, R.; Livshits, G. Postmenopausal osteoporosis in rheumatoid arthritis: The estrogen deficiency-immune mechanisms link. Bone 2017, 103, 102–115. [Google Scholar] [CrossRef]
- Wilke, B.U.; Kummer, K.K.; Leitner, M.G.; Kress, M. Chloride—The Underrated Ion in Nociceptors. Front. Neurosci. 2020, 14. [Google Scholar] [CrossRef]
- Xu, Z.Z.; Chen, Q.Y.; Deng, S.Y.; Zhang, M.; Tan, C.Y.; Yang Wang, C.Y.; Ma, K.T.; Li, L.; Si, J.Q.; Zhu, L.C. 17β-Estradiol Attenuates Neuropathic Pain Caused by Spared Nerve Injury by Upregulating CIC-3 in the Dorsal Root Ganglion of Ovariectomized Rats. Front. Neurosci. 2019, 13. [Google Scholar] [CrossRef]
- Kim, D.-J.; Youn, J.-I.; Seo, S.-H.; Jin, H.-T.; Sung, Y.-C. Differential Regulation of Antigen-Specific CD8 + T Cell Responses by IL-12p40 in a Dose-Dependent Manner. J. Immunol. 2008, 180, 7167–7174. [Google Scholar] [CrossRef]
- Akimoto, N.; Honda, K.; Uta, D.; Beppu, K.; Ushijima, Y.; Matsuzaki, Y.; Nakashima, S.; Kido, M.A.; Imoto, K.; Takano, Y.; et al. CCL-1 in the spinal cord contributes to neuropathic pain induced by nerve injury. Cell Death Dis. 2013, 4. [Google Scholar] [CrossRef] [PubMed]
- Robinson, E.; Keystone, E.C.; Schall, T.J.; Gillett, N.; Fish, E.N. Chemokine expression in rheumatoid arthritis (RA): Evidence of RANTES and macrophage inflammatory protein (MIP)-1β production by synovial T cells. Clin. Exp. Immunol. 1995, 101, 398–407. [Google Scholar] [CrossRef]
- Hu, S.; Chao, C.C.; Ehrlich, L.C.; Sheng, W.S.; Sutton, R.L.; Rockswold, G.L.; Peterson, P.K. Inhibition of microglial cell RANTES production by IL-10 and TGF-β. J. Leukoc. Biol. 1999, 65, 815–821. [Google Scholar] [CrossRef] [PubMed]
- Chang, K.-T.; Lin, Y.-L.; Lin, C.-T.; Tsai, M.-J.; Huang, W.-C.; Shih, Y.-H.; Lee, Y.-Y.; Cheng, H.; Huang, M.-C. Data on the expression of leptin and leptin receptor in the dorsal root ganglion and spinal cord after preganglionic cervical root avulsion. Data Brief 2017, 15, 567–572. [Google Scholar] [CrossRef] [PubMed]
- Maeda, T.; Kiguchi, N.; Kobayashi, Y.; Ikuta, T.; Ozaki, M.; Kishioka, S. Leptin derived from adipocytes in injured peripheral nerves facilitates development of neuropathic pain via macrophage stimulation. Proc. Natl. Acad. Sci. USA 2009, 106, 13076–13081. [Google Scholar] [CrossRef]
- Behre, H.M.; Simoni, M.; Nieschlag, E. Strong association between serum levels of leptin and testosterone in men. Clin. Endocrinol. 1997, 47, 237–240. [Google Scholar] [CrossRef]
- Lima, T.F.N.; Nackeeran, S.; Rakitina, E.; Lima, G.F.N.; Arora, H.; Kargi, A.Y.; Ramasamy, R. Association of Leptin with Total and Free Testosterone: Results from the National Health and Nutrition Examination Surveys. Androg. Clin. Res. Ther. 2020, 1, 94–100. [Google Scholar] [CrossRef] [PubMed]
- Younger, J.; Kapphahn, K.; Brennan, K.; Sullivan, S.D.; Stefanick, M.L. Association of Leptin with Body Pain in Women. J. Women’s Health 2016, 25, 752–760. [Google Scholar] [CrossRef]
- Tian, Y.; Wang, S.; Ma, Y.; Lim, G.; Kim, H.; Mao, J. Leptin enhances NMDA-induced spinal excitation in rats: A functional link between adipocytokine and neuropathic pain. Pain 2011, 152, 1263–1271. [Google Scholar] [CrossRef]
- Pinteaux, E.; Inoue, W.; Schmidt, L.; Molina-Holgado, F.; Rothwell, N.J.; Luheshi, G.N. Leptin induces interleukin-1β release from rat microglial cells through a caspase 1 independent mechanism. J. Neurochem. 2007, 102, 826–833. [Google Scholar] [CrossRef]
- Chang, K.-T.; Lin, Y.-L.; Lin, C.-T.; Hong, C.-J.; Tsai, M.-J.; Huang, W.-C.; Shih, Y.-H.; Lee, Y.-Y.; Cheng, H.; Huang, M.-C. Leptin is essential for microglial activation and neuropathic pain after preganglionic cervical root avulsion. Life Sci. 2017, 187, 31–41. [Google Scholar] [CrossRef] [PubMed]
- Inoue, K.; Tsuda, M. Microglia in neuropathic pain: Cellular and molecular mechanisms and therapeutic potential. Nat. Rev. Neurosci. 2018, 19, 138–152. [Google Scholar] [CrossRef]
- García-Cáceres, C.; Fuente-Martín, E.; Burgos-Ramos, E.; Granado, M.; Frago, L.M.; Barrios, V.; Horvath, T.; Argente, J.; Chowen, J.A. Differential Acute and Chronic Effects of Leptin on Hypothalamic Astrocyte Morphology and Synaptic Protein Levels. Endocrinology 2011, 152, 1809–1818. [Google Scholar] [CrossRef] [PubMed]
- Iikuni, N.; Kwan Lam, Q.; Lu, L.; Matarese, G.; Cava, A. Leptin and Inflammation. Curr. Immunol. Rev. 2008, 4, 70–79. [Google Scholar] [CrossRef]
- Kanda, H.; Tateya, S.; Tamori, Y.; Kotani, K.; Hiasa, K.-I.; Kitazawa, R.; Kitazawa, S.; Miyachi, H.; Maeda, S.; Egashira, K.; et al. MCP-1 contributes to macrophage infiltration into adipose tissue, insulin resistance, and hepatic steatosis in obesity. J. Clin. Investig. 2006, 116, 1494–1505. [Google Scholar] [CrossRef]
- Cha, J.J.; Hyun, Y.Y.; Jee, Y.H.; Lee, M.J.; Han, K.H.; Kang, Y.S.; Han, S.Y.; Cha, D.R. Plasma leptin concentrations are greater in type II diabetic patients and stimulate monocyte chemotactic peptide-1 synthesis via the mitogen-activated protein kinase/extracellular signal-regulated kinase pathway. Kidney Res. Clin. Pr. 2012, 31, 177–185. [Google Scholar] [CrossRef][Green Version]
- Zimmermann, M. Ethical guidelines for investigations of experimental pain in conscious animals. Pain 1983, 16, 109–110. [Google Scholar] [CrossRef]
- Bennett, G.J.; Xie, Y.K. A peripheral mononeuropathy in rat that produces disorders of pain sensation like those seen in man. Pain 1988, 33, 87–107. [Google Scholar] [CrossRef]
- Aloisi, A.M.; Affaitati, G.; Ceccarelli, I.; Fiorenzani, P.; Lerza, R.; Rossi, C.; Pace, M.C.; Chiefari, M.; Aurilio, C.; Giamberardino, M.A. Estradiol and testosterone differently affect visceral pain-related behavioural responses in male and female rats. Eur. J. Pain 2010, 14, 602–607. [Google Scholar] [CrossRef]
- Inman, C.F.; Rees, L.E.N.; Barker, E.; Haverson, K.; Stokes, C.R.; Bailey, M. Validation of computer-assisted, pixel-based analysis of multiple-colour immunofluorescence histology. J. Immunol. Methods 2005, 302, 156–167. [Google Scholar] [CrossRef]
- De Angelis, F.; Vacca, V.; Pavone, F.; Marinelli, S. Impact of caloric restriction on peripheral nerve injury-induced neuropathic pain during ageing in mice. Eur. J. Pain 2019, 24. [Google Scholar] [CrossRef] [PubMed]




| Up-Regulated Inflammatory Mediators | Fold Change |
|---|---|
| CD30 L | 2.662401 |
| Fas Ligand | 5.486272 |
| GCSF | 2.509602 |
| IL-1 beta | 3.844157 |
| IL-10 | 1.850482 |
| IL-12p40/70 | 4.466972 |
| IL-13 | 3.448072 |
| I-TAC | 2.320823 |
| KC | 2.860148 |
| Leptin | 2.360061 |
| MIP-1 alpha | 3.051168 |
| Down-Regulated Inflammatory Mediators | Fold Change |
| BLC | 0.210316 |
| Eotaxin-2 | 0.207665 |
| Fractalkine | 0.444928 |
| GM-CSF | 0.620337 |
| MIG | 0.139313 |
| SDF-1 | 0.635213 |
| sTNF R I | 0.275478 |
| sTNF R II | 0.036147 |
| Up-Regulated Inflammatory Mediators | Fold Change |
|---|---|
| IFNgamma | 1.411082 |
| IL-1 alpha | 4.337264 |
| Il-6 | 1.558615 |
| IL-10 | 2.03 |
| IL-12p40/70 | 2.577468 |
| I-TAC | 3.445911 |
| KC | 1.50214 |
| MCP-1 | 1.835833 |
| MIG | 2.505671 |
| MIP-1 alpha | 1.840265 |
| RANTES | 2.197797 |
| SDF-1 | 2,423905 |
| TCA-3 | 1.920029 |
| TIMP-2 | 2.517015 |
| Down-Regulated Inflammatory Mediators | Fold Change |
| Fas Ligand | 0.372778 |
| Leptin | 0.416235 |
| Up-Regulated Inflammatory Mediators | Fold Change |
|---|---|
| CD30 L | 5.429201 |
| Eotaxin | 5.758793 |
| Eotaxin-2 | 2.123679 |
| GCSF | 10.30591 |
| IL-1 beta | 4.767676 |
| IL-12p40/70 | 4.572974 |
| IL-12p70 | 4.63888 |
| IL-13 | 13.68566 |
| KC | 3.676447 |
| Leptin | 2.198192 |
| LIX | 3.303392 |
| Lymphotactin | 1.599921 |
| MCSF | 6.939658 |
| MIG | 1.90799 |
| MIP-1 alpha | 4.137147 |
| MIP-1 gamma | 2.987606 |
| RANTES | 6.72374 |
| SDF-1 | 2.768936 |
| TCA-3 | 2.040783 |
| TIMP-1 | 17.92104 |
| TIMP-2 | 1.965147 |
| sTNF R I | 8.026424 |
| sTNF R II | 1.981349 |
| Down-Regulated Inflammatory Mediators | Fold Change |
| BLC | 0.654138 |
| I-TAC | 0.626375 |
Publisher’s Note: MDPI stays neutral with regard to jurisdictional claims in published maps and institutional affiliations. |
© 2021 by the authors. Licensee MDPI, Basel, Switzerland. This article is an open access article distributed under the terms and conditions of the Creative Commons Attribution (CC BY) license (https://creativecommons.org/licenses/by/4.0/).
Share and Cite
Vacca, V.; Marinelli, S.; De Angelis, F.; Angelini, D.F.; Piras, E.; Battistini, L.; Pavone, F.; Coccurello, R. Sexually Dimorphic Immune and Neuroimmune Changes Following Peripheral Nerve Injury in Mice: Novel Insights for Gender Medicine. Int. J. Mol. Sci. 2021, 22, 4397. https://doi.org/10.3390/ijms22094397
Vacca V, Marinelli S, De Angelis F, Angelini DF, Piras E, Battistini L, Pavone F, Coccurello R. Sexually Dimorphic Immune and Neuroimmune Changes Following Peripheral Nerve Injury in Mice: Novel Insights for Gender Medicine. International Journal of Molecular Sciences. 2021; 22(9):4397. https://doi.org/10.3390/ijms22094397
Chicago/Turabian StyleVacca, Valentina, Sara Marinelli, Federica De Angelis, Daniela F. Angelini, Eleonora Piras, Luca Battistini, Flaminia Pavone, and Roberto Coccurello. 2021. "Sexually Dimorphic Immune and Neuroimmune Changes Following Peripheral Nerve Injury in Mice: Novel Insights for Gender Medicine" International Journal of Molecular Sciences 22, no. 9: 4397. https://doi.org/10.3390/ijms22094397
APA StyleVacca, V., Marinelli, S., De Angelis, F., Angelini, D. F., Piras, E., Battistini, L., Pavone, F., & Coccurello, R. (2021). Sexually Dimorphic Immune and Neuroimmune Changes Following Peripheral Nerve Injury in Mice: Novel Insights for Gender Medicine. International Journal of Molecular Sciences, 22(9), 4397. https://doi.org/10.3390/ijms22094397

