Corticosteroids for COVID-19 Therapy: Potential Implications on Tuberculosis
Abstract
1. Introduction
2. General Therapeutic Applications of Corticosteroids
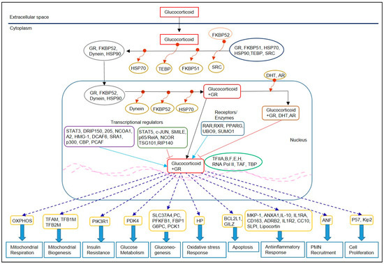
3. Mechanism of Action of CST
4. Corticosteroid Therapy for COVID-19
5. COVID-19 and Tuberculosis: A Double Debacle
6. Corticosteroid Therapy and Tuberculosis
7. Corticosteroid Treatment for TB Patients with Comorbidities
8. Conclusions
Author Contributions
Funding
Institutional Review Board Statement
Informed Consent Statement
Data Availability Statement
Acknowledgments
Conflicts of Interest
Disclaimer
References
- WHO. WHO Coronavirus Disease (COVID-19) Dashboard. Available online: https://covid19.who.int/ (accessed on 9 March 2021).
- Bourgonje, A.R.; Abdulle, A.E.; Timens, W.; Hillebrands, J.L.; Navis, G.J.; Gordijn, S.J.; Bolling, M.C.; Dijkstra, G.; Voors, A.A.; Osterhaus, A.D.; et al. Angiotensin-converting enzyme 2 (ACE2), SARS-CoV-2 and the pathophysiology of coronavirus disease 2019 (COVID-19). J. Pathol. 2020, 251, 228–248. [Google Scholar] [CrossRef] [PubMed]
- Hoffmann, M.; Kleine-Weber, H.; Schroeder, S.; Kruger, N.; Herrler, T.; Erichsen, S.; Schiergens, T.S.; Herrler, G.; Wu, N.H.; Nitsche, A.; et al. SARS-CoV-2 Cell Entry Depends on ACE2 and TMPRSS2 and Is Blocked by a Clinically Proven Protease Inhibitor. Cell 2020, 181, 271–280.e8. [Google Scholar] [CrossRef] [PubMed]
- Arena, F.; Pollini, S.; Rossolini, G.M.; Margaglione, M. Summary of the Available Molecular Methods for Detection of SARS-CoV-2 during the Ongoing Pandemic. Int. J. Mol. Sci. 2021, 22, 1298. [Google Scholar] [CrossRef] [PubMed]
- Mason, R.J. Pathogenesis of COVID-19 from a cell biology perspective. Eur. Respir. J. 2020, 55, 2000607. [Google Scholar] [CrossRef]
- Pirofski, L.A.; Casadevall, A. Pathogenesis of COVID-19 from the Perspective of the Damage-Response Framework. mBio 2020, 11, e01175-20. [Google Scholar] [CrossRef]
- Siddiqi, H.K.; Mehra, M.R. COVID-19 illness in native and immunosuppressed states: A clinical-therapeutic staging proposal. J. Heart Lung Transpl. 2020, 39, 405–407. [Google Scholar] [CrossRef] [PubMed]
- Yuki, K.; Fujiogi, M.; Koutsogiannaki, S. COVID-19 pathophysiology: A review. Clin. Immunol. 2020, 215, 108427. [Google Scholar] [CrossRef]
- Vabret, N.; Britton, G.J.; Gruber, C.; Hegde, S.; Kim, J.; Kuksin, M.; Levantovsky, R.; Malle, L.; Moreira, A.; Park, M.D.; et al. Immunology of COVID-19: Current State of the Science. Immunity 2020, 52, 910–941. [Google Scholar] [CrossRef] [PubMed]
- Battagello, D.S.; Dragunas, G.; Klein, M.O.; Ayub, A.L.P.; Velloso, F.J.; Correa, R.G. Unpuzzling COVID-19: Tissue-related signaling pathways associated with SARS-CoV-2 infection and transmission. Clin. Sci. (Lond.) 2020, 134, 2137–2160. [Google Scholar] [CrossRef]
- Grimes, J.M.; Grimes, K.V. p38 MAPK inhibition: A promising therapeutic approach for COVID-19. J. Mol. Cell Cardiol. 2020, 144, 63–65. [Google Scholar] [CrossRef]
- Hariharan, A.; Hakeem, A.R.; Radhakrishnan, S.; Reddy, M.S.; Rela, M. The Role and Therapeutic Potential of NF-kappa-B Pathway in Severe COVID-19 Patients. Inflammopharmacology 2021, 29, 91–100. [Google Scholar] [CrossRef]
- Zheng, H.Y.; Xu, M.; Yang, C.X.; Tian, R.R.; Zhang, M.; Li, J.J.; Wang, X.C.; Ding, Z.L.; Li, G.M.; Li, X.L.; et al. Longitudinal transcriptome analyses show robust T cell immunity during recovery from COVID-19. Signal. Transduct. Target Ther. 2020, 5, 294. [Google Scholar] [CrossRef]
- NIH. COVID-19 Treatment Guidelines—Corticosteroids. Available online: https://www.covid19treatmentguidelines.nih.gov/immune-based-therapy/immunomodulators/corticosteroids/ (accessed on 28 February 2021).
- NIH. COVID-19 Treatment Guidelines—The COVID-19 Treatment Guidelines Panel’s Statement on the Emergency Use Authorization of the Bamlanivimab Plus Etesevimab Combination for the Treatment of COVID-19. Available online: https://www.covid19treatmentguidelines.nih.gov/statement-on-bamlanivimab-plus-etesevimab-eua/ (accessed on 10 March 2021).
- NIH. COVID-19 Treatment Guidelines—The COVID-19 Treatment Guidelines Panel’s Statement on the Use of Tocilizumab for the Treatment of COVID-19. Available online: https://www.covid19treatmentguidelines.nih.gov/statement-on-tocilizumab/ (accessed on 12 March 2021).
- WHO. Global Tuberculosis Report 2020. Available online: https://www.who.int/tb/publications/global_report/en/ (accessed on 28 February 2021).
- Zhai, W.; Wu, F.; Zhang, Y.; Fu, Y.; Liu, Z. The Immune Escape Mechanisms of Mycobacterium Tuberculosis. Int. J. Mol. Sci. 2019, 20, 340. [Google Scholar] [CrossRef]
- Subramanian, R.; He, Q.; Pascual, M. Quantifying asymptomatic infection and transmission of COVID-19 in New York City using observed cases, serology, and testing capacity. Proc. Natl. Acad. Sci. USA 2021, 118, e2019716118. [Google Scholar] [CrossRef]
- Drain, P.K.; Bajema, K.L.; Dowdy, D.; Dheda, K.; Naidoo, K.; Schumacher, S.G.; Ma, S.; Meermeier, E.; Lewinsohn, D.M.; Sherman, D.R. Incipient and Subclinical Tuberculosis: A Clinical Review of Early Stages and Progression of Infection. Clin. Microbiol. Rev. 2018, 31. [Google Scholar] [CrossRef]
- Lin, P.L.; Flynn, J.L. The End of the Binary Era: Revisiting the Spectrum of Tuberculosis. J. Immunol. 2018, 201, 2541–2548. [Google Scholar] [CrossRef]
- Brassard, P.; Suissa, S.; Kezouh, A.; Ernst, P. Inhaled corticosteroids and risk of tuberculosis in patients with respiratory diseases. Am. J. Respir. Crit. Care Med. 2011, 183, 675–678. [Google Scholar] [CrossRef]
- Coskunol, I.; Baysak, A.; Dalli, A.; Uluorman, F.; Can, G. Anti-TNF-alpha therapy in patients with latent tuberculosis incidence. Eur. Respir. J. 2015, 46, PA2969. [Google Scholar] [CrossRef]
- Fonseca Carriço, A.F.; Ramalho, A.; Santos, J.; Azevedo, L.; Duarte, R.; Freitas, A. Screening tests for latent tuberculosis prior to anti-TNF alpha therapy—A systematic review and meta-analysis. Eur. Respir. J. 2019, 54, PA2975. [Google Scholar] [CrossRef]
- Ghazala Butt, G.; Altaf, F.; Hussain, I. Pulmonary tuberculosis in dermatological patients on high-dose, long-term steroid therapy. J. Pak. Assoc. Dermatol. 2015, 15, 119–131. [Google Scholar]
- McKay, L.I.; Cidlowski, J.A. Pharmacologic Effects of Corticosteroids. In Holland-Frei Cancer Medicine, 6th ed.; Kufe, D.W., Pollock, R.E., Weichselbaum, R.R., Eds.; BC Decker: Hamilton, ON, Canada, 2003. [Google Scholar]
- Kapugi, M.; Cunningham, K. Corticosteroids. Orthop. Nurs. 2019, 38, 336–339. [Google Scholar] [CrossRef] [PubMed]
- Williams, D.M. Clinical Pharmacology of Corticosteroids. Respir. Care 2018, 63, 655–670. [Google Scholar] [CrossRef] [PubMed]
- Perretti, M.; D’Acquisto, F. Annexin A1 and glucocorticoids as effectors of the resolution of inflammation. Nat. Rev. Immunol. 2009, 9, 62–70. [Google Scholar] [CrossRef]
- Timmermans, S.; Souffriau, J.; Libert, C. A General Introduction to Glucocorticoid Biology. Front. Immunol. 2019, 10, 1545. [Google Scholar] [CrossRef] [PubMed]
- Riccardi, C. GILZ (glucocorticoid-induced leucine zipper), a mediator of the anti-inflammatory and immunosuppressive activity of glucocorticoids. Annali di Igiene 2010, 22, 53–59. [Google Scholar]
- Xavier, A.M.; Anunciato, A.K.; Rosenstock, T.R.; Glezer, I. Gene Expression Control by Glucocorticoid Receptors during Innate Immune Responses. Front. Endocrinol. (Lausanne) 2016, 7, 31. [Google Scholar] [CrossRef]
- Eddleston, J.; Herschbach, J.; Wagelie-Steffen, A.L.; Christiansen, S.C.; Zuraw, B.L. The anti-inflammatory effect of glucocorticoids is mediated by glucocorticoid-induced leucine zipper in epithelial cells. J. Allergy Clin. Immunol. 2007, 119, 115–122. [Google Scholar] [CrossRef]
- Ehrchen, J.M.; Roth, J.; Barczyk-Kahlert, K. More Than Suppression: Glucocorticoid Action on Monocytes and Macrophages. Front. Immunol. 2019, 10, 2028. [Google Scholar] [CrossRef]
- Mozo, L.; Suarez, A.; Gutierrez, C. Glucocorticoids up-regulate constitutive interleukin-10 production by human monocytes. Clin. Exp. Allergy 2004, 34, 406–412. [Google Scholar] [CrossRef]
- Sugimoto, M.A.; Vago, J.P.; Teixeira, M.M.; Sousa, L.P. Annexin A1 and the Resolution of Inflammation: Modulation of Neutrophil Recruitment, Apoptosis, and Clearance. J. Immunol. Res. 2016, 2016, 8239258. [Google Scholar] [CrossRef]
- Skytthe, M.K.; Graversen, J.H.; Moestrup, S.K. Targeting of CD163+ Macrophages in Inflammatory and Malignant Diseases. Int. J. Mol. Sci. 2020, 21, 5497. [Google Scholar] [CrossRef] [PubMed]
- Group, R.C.; Horby, P.; Lim, W.S.; Emberson, J.R.; Mafham, M.; Bell, J.L.; Linsell, L.; Staplin, N.; Brightling, C.; Ustianowski, A.; et al. Dexamethasone in Hospitalized Patients with Covid-19—Preliminary Report. N. Engl. J. Med. 2020. [Google Scholar] [CrossRef]
- Wu, C.; Hou, D.; Du, C.; Cai, Y.; Zheng, J.; Xu, J.; Chen, X.; Chen, C.; Hu, X.; Zhang, Y.; et al. Corticosteroid therapy for coronavirus disease 2019-related acute respiratory distress syndrome: A cohort study with propensity score analysis. Crit. Care 2020, 24, 643. [Google Scholar] [CrossRef] [PubMed]
- Prescott, H.C.; Rice, T.W. Corticosteroids in COVID-19 ARDS: Evidence and Hope During the Pandemic. JAMA 2020, 324, 1292–1295. [Google Scholar] [CrossRef]
- Hasan, S.S.; Capstick, T.; Ahmed, R.; Kow, C.S.; Mazhar, F.; Merchant, H.A.; Zaidi, S.T.R. Mortality in COVID-19 patients with acute respiratory distress syndrome and corticosteroids use: A systematic review and meta-analysis. Expert. Rev. Respir. Med. 2020, 14, 1149–1163. [Google Scholar] [CrossRef]
- Majmundar, M.; Kansara, T.; Lenik, J.M.; Park, H.; Ghosh, K.; Doshi, R.; Shah, P.; Kumar, A.; Amin, H.; Chaudhari, S.; et al. Efficacy of corticosteroids in non-intensive care unit patients with COVID-19 pneumonia from the New York Metropolitan region. PLoS ONE 2020, 15, e0238827. [Google Scholar] [CrossRef]
- Ye, Z.; Wang, Y.; Colunga-Lozano, L.E.; Prasad, M.; Tangamornsuksan, W.; Rochwerg, B.; Yao, L.; Motaghi, S.; Couban, R.J.; Ghadimi, M.; et al. Efficacy and safety of corticosteroids in COVID-19 based on evidence for COVID-19, other coronavirus infections, influenza, community-acquired pneumonia and acute respiratory distress syndrome: A systematic review and meta-analysis. CMAJ 2020, 192, E756–E767. [Google Scholar] [CrossRef]
- The WHO Rapid Evidence Appraisal for COVID-19 Therapies (REACT) Working Group; Sterne, J.A.C.; Murthy, S.; Diaz, J.V.; Slutsky, A.S.; Villar, J.; Angus, D.C.; Annane, D.; Azevedo, L.C.P.; Berwanger, O.; et al. Association between Administration of Systemic Corticosteroids and Mortality among Critically Ill Patients with COVID-19: A Meta-Analysis. JAMA 2020, 324, 1330–1341. [Google Scholar] [CrossRef]
- Xiong, L.Q.; Jin, W.; Hu, X.M.; Ren, T.T.; Cheng, C.H.; Shaghaghi, M.; Ghazi Sherbaf, F.; Yu, Y.; Yuan, L.H.; Chen, J.; et al. Effect of glucocorticoid therapy on the prognosis of patients with severe and critical COVID-19: A single-center retrospective cohort study. Eur. Rev. Med. Pharmacol. Sci. 2021, 25, 1070–1079. [Google Scholar] [CrossRef]
- Li, Y.; Zhou, X.; Li, T.; Chan, S.; Yu, Y.; Ai, J.W.; Zhang, H.; Sun, F.; Zhang, Q.; Zhu, L.; et al. Corticosteroid prevents COVID-19 progression within its therapeutic window: A multicentre, proof-of-concept, observational study. Emerg. Microbes Infect. 2020, 9, 1869–1877. [Google Scholar] [CrossRef]
- Ding, C.; Feng, X.; Chen, Y.; Yuan, J.; Yi, P.; Li, Y.; Ni, Q.; Zou, R.; Li, X.; Sheng, J.; et al. Effect of Corticosteroid Therapy on the Duration of SARS-CoV-2 Clearance in Patients with Mild COVID-19: A Retrospective Cohort Study. Infect. Dis. Ther. 2020, 9, 943–952. [Google Scholar] [CrossRef] [PubMed]
- Zha, L.; Li, S.; Pan, L.; Tefsen, B.; Li, Y.; French, N.; Chen, L.; Yang, G.; Villanueva, E.V. Corticosteroid treatment of patients with coronavirus disease 2019 (COVID-19). Med. J. Aust. 2020, 212, 416–420. [Google Scholar] [CrossRef]
- Jamaati, H.; Hashemian, S.M.; Farzanegan, B.; Malekmohammad, M.; Tabarsi, P.; Marjani, M.; Moniri, A.; Abtahian, Z.; Haseli, S.; Mortaz, E.; et al. No clinical benefit of high dose corticosteroid administration in patients with COVID-19: A preliminary report of a randomized clinical trial. Eur. J. Pharmacol. 2021, 897, 173947. [Google Scholar] [CrossRef]
- Jeronimo, C.M.P.; Farias, M.E.L.; Val, F.F.A.; Sampaio, V.S.; Alexandre, M.A.A.; Melo, G.C.; Safe, I.P.; Borba, M.G.S.; Abreu-Netto, R.L.; Maciel, A.B.S.; et al. Methylprednisolone as Adjunctive Therapy for Patients Hospitalized With COVID-19 (Metcovid): A Randomised, Double-Blind, Phase IIb, Placebo-Controlled Trial. Clin. Infect. Dis. 2020. [Google Scholar] [CrossRef]
- Wu, J.; Huang, J.; Zhu, G.; Liu, Y.; Xiao, H.; Zhou, Q.; Si, X.; Yi, H.; Wang, C.; Yang, D.; et al. Systemic Corticosteroids and Mortality in Severe and Critical COVID-19 Patients in Wuhan, China. J. Clin. Endocrinol. Metab. 2020, 105. [Google Scholar] [CrossRef]
- WHO. Corticosteroids for COVID-19. Available online: https://www.who.int/publications/i/item/WHO-2019-nCoV-Corticosteroids-2020.1 (accessed on 20 January 2021).
- NIH. Clinical Trials. Available online: https://www.clinicaltrials.gov/ct2/results?recrs=&cond=Covid19&term=corticosteroids&cntry=&state=&city=&dist= (accessed on 2 March 2021).
- Cascella, M.; Rajnik, M.; Cuomo, A.; Dulebohn, S.C.; Di Napoli, R. Features, Evaluation, and Treatment of Coronavirus. In StatPearls; StatPearls Publishing: Treasure Island, FL, USA, 2020. [Google Scholar]
- Chai, Q.; Zhang, Y.; Liu, C.H. Mycobacterium tuberculosis: An Adaptable Pathogen Associated With Multiple Human Diseases. Front. Cell. Infect. Microbiol. 2018, 8, 158. [Google Scholar] [CrossRef] [PubMed]
- Furin, J.; Cox, H.; Pai, M. Tuberculosis. Lancet 2019, 393, 1642–1656. [Google Scholar] [CrossRef]
- Gopalaswamy, R.; Shanmugam, S.; Mondal, R.; Subbian, S. Of tuberculosis and non-tuberculous mycobacterial infections—A comparative analysis of epidemiology, diagnosis and treatment. J. Biomed. Sci. 2020, 27, 74. [Google Scholar] [CrossRef]
- Wu, F.; Zhao, S.; Yu, B.; Chen, Y.M.; Wang, W.; Song, Z.G.; Hu, Y.; Tao, Z.W.; Tian, J.H.; Pei, Y.Y.; et al. A new coronavirus associated with human respiratory disease in China. Nature 2020, 579, 265–269. [Google Scholar] [CrossRef]
- Etna, M.P.; Giacomini, E.; Severa, M.; Coccia, E.M. Pro- and anti-inflammatory cytokines in tuberculosis: A two-edged sword in TB pathogenesis. Semin. Immunol. 2014, 26, 543–551. [Google Scholar] [CrossRef]
- Hossain, M.M.; Norazmi, M.N. Pattern recognition receptors and cytokines in Mycobacterium tuberculosis infection—The double-edged sword? Biomed. Res. Int. 2013, 2013, 179174. [Google Scholar] [CrossRef] [PubMed]
- Hunter, R.L. The Pathogenesis of Tuberculosis: The Early Infiltrate of Post-primary (Adult Pulmonary) Tuberculosis: A Distinct Disease Entity. Front. Immunol. 2018, 9, 2108. [Google Scholar] [CrossRef] [PubMed]
- Ihms, E.A.; Urbanowski, M.E.; Bishai, W.R. Diverse Cavity Types and Evidence that Mechanical Action on the Necrotic Granuloma Drives Tuberculous Cavitation. Am. J. Pathol. 2018, 188, 1666–1675. [Google Scholar] [CrossRef]
- Lee, P.I.; Hu, Y.L.; Chen, P.Y.; Huang, Y.C.; Hsueh, P.R. Are children less susceptible to COVID-19? J. Microbiol. Immunol. Infect. 2020, 53, 371–372. [Google Scholar] [CrossRef]
- Ouassou, H.; Kharchoufa, L.; Bouhrim, M.; Daoudi, N.E.; Imtara, H.; Bencheikh, N.; ELbouzidi, A.; Bnouham, M. The Pathogenesis of Coronavirus Disease 2019 (COVID-19): Evaluation and Prevention. J. Immunol. Res. 2020, 2020, 1357983. [Google Scholar] [CrossRef]
- Pawlowski, A.; Jansson, M.; Skold, M.; Rottenberg, M.E.; Kallenius, G. Tuberculosis and HIV co-infection. PLoS Pathog. 2012, 8, e1002464. [Google Scholar] [CrossRef]
- Pititto, B.A.; Ferreira, S.R.G. Diabetes and covid-19: More than the sum of two morbidities. Rev. Saude Publica 2020, 54, 54. [Google Scholar] [CrossRef]
- Restrepo, B.I. Diabetes and Tuberculosis. Microbiol. Spectr. 2016, 4. [Google Scholar] [CrossRef]
- Radius, H. COVID-19 May Be Tragic for the Patient with Latent Tuberculosis. Available online: https://www.healthcareradius.in/26530-covid-19-may-be-tragic-for-the-patient-with-latent-tuberculosis (accessed on 20 January 2021).
- Stochino, C.; Villa, S.; Zucchi, P.; Parravicini, P.; Gori, A.; Raviglione, M.C. Clinical characteristics of COVID-19 and active tuberculosis co-infection in an Italian reference hospital. Eur. Respir. J. 2020, 56. [Google Scholar] [CrossRef] [PubMed]
- Motta, I.; Centis, R.; D’Ambrosio, L.; Garcia-Garcia, J.M.; Goletti, D.; Gualano, G.; Lipani, F.; Palmieri, F.; Sanchez-Montalva, A.; Pontali, E.; et al. Tuberculosis, COVID-19 and migrants: Preliminary analysis of deaths occurring in 69 patients from two cohorts. Pulmonology 2020, 26, 233–240. [Google Scholar] [CrossRef]
- Tadolini, M.; Codecasa, L.R.; Garcia-Garcia, J.M.; Blanc, F.X.; Borisov, S.; Alffenaar, J.W.; Andrejak, C.; Bachez, P.; Bart, P.A.; Belilovski, E.; et al. Active tuberculosis, sequelae and COVID-19 co-infection: First cohort of 49 cases. Eur. Respir. J. 2020, 56. [Google Scholar] [CrossRef]
- Tham, S.M.; Lim, W.Y.; Lee, C.K.; Loh, J.; Premkumar, A.; Yan, B.; Kee, A.; Chai, L.; Tambyah, P.A.; Yan, G. Four Patients with COVID-19 and Tuberculosis, Singapore, April–May 2020. Emerg. Infect. Dis. 2020, 26, 2764–2766. [Google Scholar] [CrossRef] [PubMed]
- Cutler, T.; Scales, D.; Levine, W.; Schluger, N.; O’Donnell, M. A Novel Viral Epidemic Collides with an Ancient Scourge: COVID-19 Associated with Tuberculosis. Am. J. Respir. Crit. Care Med. 2020, 202, 748–749. [Google Scholar] [CrossRef] [PubMed]
- Faqihi, F.; Alharthy, A.; Noor, A.; Balshi, A.; Balhamar, A.; Karakitsos, D. COVID-19 in a patient with active tuberculosis: A rare case-report. Respir. Med. Case Rep. 2020, 31, 101146. [Google Scholar] [CrossRef] [PubMed]
- He, G.; Wu, J.; Shi, J.; Dai, J.; Gamber, M.; Jiang, X.; Sun, W.; Cai, J. COVID-19 in tuberculosis patients: A report of three cases. J. Med. Virol. 2020, 92, 1802–1806. [Google Scholar] [CrossRef] [PubMed]
- Liu, C.; Yu, Y.; Fleming, J.; Wang, T.; Shen, S.; Wang, Y.; Fan, L.; Ma, J.; Gu, Y.; Chen, Y. Severe COVID-19 cases with a history of active or latent tuberculosis. Int. J. Tuberc. Lung Dis. 2020, 24, 747–749. [Google Scholar] [CrossRef]
- Togun, T.; Kampmann, B.; Stoker, N.G.; Lipman, M. Anticipating the impact of the COVID-19 pandemic on TB patients and TB control programmes. Ann. Clin. Microbiol. Antimicrob. 2020, 19, 21. [Google Scholar] [CrossRef] [PubMed]
- Public Health Agency of Canada. Canadian Tuberculosis Standards. Available online: https://cts-sct.ca/wp-content/uploads/2018/01/Canadian-Tuberculosis-Standards_7th-edition_Complete.pdf (accessed on 10 March 2021).
- Society, A.T. Targeted tuberculin testing and treatment of latent tuberculosis infection. This official statement of the American Thoracic Society was adopted by the ATS Board of Directors, July 1999. This is a Joint Statement of the American Thoracic Society (ATS) and the Centers for Disease Control and Prevention (CDC). This statement was endorsed by the Council of the Infectious Diseases Society of America. (IDSA), September 1999, and the sections of this statement. Am. J. Respir. Crit. Care Med. 2000, 161, S221–S247. [Google Scholar] [CrossRef]
- Thwaites, G.E.; Nguyen, D.B.; Nguyen, H.D.; Hoang, T.Q.; Do, T.T.; Nguyen, T.C.; Nguyen, Q.H.; Nguyen, T.T.; Nguyen, N.H.; Nguyen, T.N.; et al. Dexamethasone for the treatment of tuberculous meningitis in adolescents and adults. N. Engl. J. Med. 2004, 351, 1741–1751. [Google Scholar] [CrossRef]
- Kadhiravan, T.; Deepanjali, S. Role of corticosteroids in the treatment of tuberculosis: An evidence-based update. Indian J. Chest. Dis. Allied Sci. 2010, 52, 153–158. [Google Scholar]
- Critchley, J.A.; Young, F.; Orton, L.; Garner, P. Corticosteroids for prevention of mortality in people with tuberculosis: A systematic review and meta-analysis. Lancet Infect. Dis. 2013, 13, 223–237. [Google Scholar] [CrossRef]
- Donald, P.R.; Van Toorn, R. Use of corticosteroids in tuberculous meningitis. Lancet 2016, 387, 2585–2587. [Google Scholar] [CrossRef]
- Soni, H.; Bellam, B.L.; Rao, R.K.; Kumar, P.M.; Mandavdhare, H.S.; Singh, H.; Dutta, U.; Sharma, V. Use of steroids for abdominal tuberculosis: A systematic review and meta-analysis. Infection 2019, 47, 387–394. [Google Scholar] [CrossRef]
- Bovornkitti, S.; Kangsadal, P.; Sathirapat, P.; Oonsombatti, P. Reversion and reconversion rate of tuberculin skin reactions in correction with the use of prednisone. Dis. Chest. 1960, 38, 51–55. [Google Scholar] [CrossRef]
- Schatz, M.; Patterson, R.; Kloner, R.; Falk, J. The prevalence of tuberculosis and positive tuberculin skin tests in a steroid-treated asthmatic population. Ann. Intern. Med. 1976, 84, 261–265. [Google Scholar] [CrossRef]
- Vozoris, N.T.; Seemangal, J.; Batt, J. Prevalence, screening and treatment of latent tuberculosis among oral corticosteroid recipients. Eur. Respir. J. 2014, 44, 1373–1375. [Google Scholar] [CrossRef]
- Chung, W.S.; Chen, Y.F.; Hsu, J.C.; Yang, W.T.; Chen, S.C.; Chiang, J.Y. Inhaled corticosteroids and the increased risk of pulmonary tuberculosis: A population-based case-control study. Int. J. Clin. Pract. 2014, 68, 1193–1199. [Google Scholar] [CrossRef]
- Huang, T.M.; Kuo, K.C.; Wang, Y.H.; Wang, C.Y.; Lai, C.C.; Wang, H.C.; Chen, L.; Yu, C.J.; On the behalf of Taiwan Clinical Trial Consortium for Respiratory Diseases (TCORE). Risk of active tuberculosis among COPD patients treated with fixed combinations of long-acting beta2 agonists and inhaled corticosteroids. BMC Infect. Dis. 2020, 20, 706. [Google Scholar] [CrossRef]
- Kim, J.H.; Park, J.S.; Kim, K.H.; Jeong, H.C.; Kim, E.K.; Lee, J.H. Inhaled corticosteroid is associated with an increased risk of TB in patients with COPD. Chest 2013, 143, 1018–1024. [Google Scholar] [CrossRef]
- Lee, C.H.; Kim, K.; Hyun, M.K.; Jang, E.J.; Lee, N.R.; Yim, J.J. Use of inhaled corticosteroids and the risk of tuberculosis. Thorax 2013, 68, 1105–1113. [Google Scholar] [CrossRef] [PubMed]
- Lee, C.M.; Heo, J.; Han, S.S.; Moon, K.W.; Lee, S.H.; Kim, Y.J.; Lee, S.J.; Kwon, J.W. Inhaled Corticosteroid-Related Tuberculosis in the Real World among Patients with Asthma and COPD: A 10-Year Nationwide Population-Based Study. J. Allergy Clin. Immunol. Pract. 2019, 7, 1197–1206.e3. [Google Scholar] [CrossRef] [PubMed]
- Sasson, A.; Aijaz, A.; Chernyavsky, S.; Salomon, N. Pulmonary Cavitary TB in a patient with SARS COV 2 Pneumonia. Chest 2020, 158, A560–A561. [Google Scholar] [CrossRef]
- Garg, N.; Lee, Y.M. Reactivation TB with Severe COVID-19. Chest 2020, 158, A777. [Google Scholar] [CrossRef]
- Castellana, G.; Castellana, M.; Castellana, C.; Castellana, G.; Resta, E.; Carone, M.; Resta, O. Inhaled Corticosteroids and Risk of Tuberculosis In Patients with Obstructive Lung Diseases: A Systematic Review and Meta-Analysis of Non-randomized Studies. Int. J. Chron. Obstruct. Pulmon. Dis. 2019, 14, 2219–2227. [Google Scholar] [CrossRef] [PubMed]
- Hospital, M.G. Tuberculosis Reactivation Risk Mitigation for Steroids. Available online: https://www.massgeneral.org/assets/MGH/pdf/news/coronavirus/infection-steroids-on-immunotherapy.pdf (accessed on 20 January 2021).
- Subbian, S. The Abstruse Side of Type I Interferon Immunotherapy for COVID-19 Cases with Comorbidities. J. Respir. 2021, 1, 49–59. [Google Scholar] [CrossRef]
- CDC. Deciding When to Treat Latent TB Infection. Available online: https://www.cdc.gov/tb/topic/treatment/decideltbi.htm (accessed on 25 March 2021).
- WHO. Latent Tuberculosis Infection—Updated and Consolidated Guidelines for Programmatic Management. Available online: https://apps.who.int/iris/bitstream/handle/10665/260233/9789241550239-eng.pdf?sequence=1 (accessed on 25 March 2021).
- Churchyard, G.J.; Swindells, S. Controlling latent TB tuberculosis infection in high-burden countries: A neglected strategy to end TB. PLoS Med. 2019, 16, e1002787. [Google Scholar] [CrossRef]
- Molhave, M.; Wejse, C. Historical review of studies on the effect of treating latent tuberculosis. Int. J. Infect. Dis. 2020, 92S, S31–S36. [Google Scholar] [CrossRef]


| Disease Severity | Hospitalization | Medical Support | Treatment Guideline |
|---|---|---|---|
| Mild to moderate | No | No | Anti-SARS-CoV2 antibodies, Bamlanivimab and Etesevimab, are recommended as emergency use authorization for high-risk cases; dexamethasone should not be given. |
| Mild to moderate | Yes | No | Dexamethasone should not be given. Remdesivir can be used for high-risk cases |
| Severe | Yes | Oxygen support but not high flow device or ventilation | Remdesivir (alone for minimal oxygen support) and/or dexamethasone can be used. Tocilizumab infusion with dexamethasone therapy. |
| Critical | Yes | Oxygen support with high flow device or ventilation | Remdesivir and/or dexamethasone can be used. Tocilizumab with dexamethasone therapy. |
| Critical | Yes | Invasive ventilation or ECMO | Dexamethasone can be used. |
| Type and Route of Administration | Name of the Corticosteroid | Clinical Condition |
|---|---|---|
| Systemic-Oral, IM, IV | Dexamethasone Prednisone Prednisolone Methylprednisone Hydrocortisone | Inflammatory disorders asthma, COPD, skin rheumatic diseases, brain swelling inflammatory disorders, meningitis, pericarditis, allergies, autoimmune disorders, cancers, adrenal insufficiency |
| Local-Eye drops, topical or IA | Dexamethasone Prednisolone Methylprednisone Hydrocortisone Medrysone | Eye inflammation, rheumatoid arthritis, skin and connective tissue diseases, allergies, dermatitis |
| Inhaled along with LABA or SABA or alone | Beclomethasone, Budesonide, Triamcinolone, Fluticasone Flunisolide Ciclesonide Mometasone | Asthma, COPD, bronchitis, pneumonia, allergies |
| S.No | Trial ID | Corticosteroids | Criteria | Number of Subjects | Phase | Route of Administration | Study Sponsor | Status | Remarks/Findings |
|---|---|---|---|---|---|---|---|---|---|
| 1 | NCT04654416 | Dexamethasone + Colchicine | Older than 18 years and hospitalized for Covid-19 pneumonia | 301 | NA | IV | Colombia | Completed | Results awaited |
| 2 | NCT04484493 | Mometasone furoate nasal spray | 18 years or older patients recovered from COVID-19 | 100 | 3 | Nasal spray | Egypt | Completed | Results awaited |
| 3 | NCT04551781 | Prednisone | 18 years or older patients recovered from COVID-19 | 450 | NA | NA | Egypt | Completed | Results awaited |
| 4 | NCT04374071 | Methylprednisolone | 18 years of age or older hospitalized confirmed COVID-19 | 250 | NA | IV | United States | Completed | Results awaited |
| 5 | NCT04273321 | Methylprednisolone | 18 years of age or older hospitalized confirmed COVID-19 | 86 | NA | IV | China | Completed | Results awaited |
| 6 | NCT04445506 | Dexamethasone | 18 years of age or older hospitalized confirmed COVID-1930% increased CRP | 50 | NA | NA | United States | Completed | Results awaited |
| 7 | NCT04730323 | Tocilizumab; methylprednisolone | 16 years to 85 years - immunological parameter indicating cytokine storm | 93 | 4 | NA | Pakistan | Completed | Results awaited |
| 8 | NCT04382053 | DFV890 | 18 years to 80 years hospitalized confirmed COVID-19 | 143 | 2 | NA | Argentina, Brazil, Denmark, Germany, Hungary, India, Mexico, Netherlands, Peru, Russia, South Africa, Spain | Completed | Results awaited |
| 9 | NCT04603729 | Dexamethasone; methylprednisone + Tocilizumab | 18 years to 75 years hospitalized confirmed COVID-19 | 100 | 3 | IV | Pakistan | Completed | Results awaited |
| 10 | NCT04530409 | Early and late Dexamethasone | 18 years and older | 450 | 4 | NA | Egypt | Recruited | N/A |
| 11 | NCT04451174 | Prednisone | 18 years of age or older hospitalized confirmed COVID-19 | 184 | 3 | Chile | Recruited | N/A | |
| 12 | NCT04355247 | MethylPREDNISolone | 18 years of age or older hospitalized confirmed COVID-19 | 20 | 2 | IV | Puerto Rico | Recruited | N/A |
| 13 | NCT04329650 | Siltuximab; methylprednisolone | 18 years of age or older hospitalized confirmed COVID-19 | 200 | 2 | IV | Spain | Recruited | N/A |
| 14 | NCT04657484 | Medium dose prednisolone; Low dose prednisolone | 18 years of age or older hospitalized confirmed COVID-19 | 100 | NA | NA | India | Recruited | N/A |
| 15 | NCT04726098 | Medium dose prednisolone; Low dose prednisolone | 18 years of age or older hospitalized confirmed COVID-19 | 198 | 4 | NA | Spain | Recruited | N/A |
| 16 | NCT04395105 | Dexamethasone (high dose) | 18 years of age or older hospitalized confirmed COVID-19 | 284 | 3 | IV | Argentina | Recruited | N/A |
| 17 | NCT04355637 | Inhaled budesonide | 18 years of age or older hospitalized confirmed COVID-19 | 300 | 4 | Inhaled | Spain | Recruited | N/A |
| 18 | NCT04528329 | Early; late Dexamethasone | 18 years of age or older hospitalized confirmed COVID-19 | 300 | 4 | Oral; IV | Egypt | Recruited | N/A |
| 19 | NCT04486521 | IL6 antagonist + corticosteroids | 18 years of age or older hospitalized confirmed COVID-19 | 11000 | NA | NA | Saudi Arabia | Recruited | N/A |
| 20 | NCT04619693 | Dexamethasone | 18 years of age or older hospitalized confirmed COVID-19 | 100 | NA | IV | France | Recruited | N/A |
| 21 | NCT04559113 | Methylprednisone | 18 years of age or older hospitalized confirmed COVID-19 | 200 | NA | IV | Pakistan | Recruited | N/A |
| 22 | NCT03852537 | Methylprednisolone | 18 years of age or older hospitalized confirmed COVID-19 | 90 | 2 | IV | United States, | Recruited | N/A |
| 23 | NCT04509973 | Dexamethasone | 18 years of age or older hospitalized confirmed COVID-19 | 1000 | 3 | IV | Copenhagen; Denmark; Australia | Recruited | N/A |
| 24 | NCT04663555 | Dexamethasone | 18 years of age or older hospitalized confirmed COVID-19 | 300 | 4 | IV | Czech Republic | Recruited | N/A |
| 25 | NCT04381364 | Ciclesonide Inhalation Aerosol | 18 years of age or older hospitalized confirmed COVID-19 | 446 | 2 | Inhaled | Sweden | Recruited | N/A |
| Parameter | COVID-19 | TB |
|---|---|---|
| Duration of infection | Acute | Chronic |
| Microorganism | SARS-CoV2 | Mycobacterium tuberculosis |
| Primary organ affected | Respiratory system (primarily lungs) | Primarily lungs but any part of the body can be affected |
| Clinical Symptoms | Fever, cough, sputum production, dyspnea progressing to pneumonia and acute respiratory distress syndrome | Fever, persistent cough, sputum production, malaise, weight loss, night sweats, loss of appetite and |
| Hosts affected | Animals primarily bats and Humans | Humans |
| Age group | Active disease in old age but rare in children | Active disease common in all age groups (children, adults and old age) |
| Comorbidities | Obesity, Hypertension, Diabetes, HIV, cardiovascular patients, respiratory disorders, organ failure patients | Diabetes, HIV, COPD, immunosuppression |
| Disease severity | Mild, moderate, severe, critical infections | Active, persisters (latency), incipient and subclinical infections |
| Chest radiology impressions | Bilateral ground-glass opacities | Infiltrates/cavitation/consolidation |
| Opportunistic Secondary infections | Very common; Acinetobacter baumannii and Klebsiella pneumoniae | Uncommon except ventilator-associated pneumonia; Pseudomonas aeruginosa and Staphylococcus aureus |
Publisher’s Note: MDPI stays neutral with regard to jurisdictional claims in published maps and institutional affiliations. |
© 2021 by the authors. Licensee MDPI, Basel, Switzerland. This article is an open access article distributed under the terms and conditions of the Creative Commons Attribution (CC BY) license (https://creativecommons.org/licenses/by/4.0/).
Share and Cite
Gopalaswamy, R.; Subbian, S. Corticosteroids for COVID-19 Therapy: Potential Implications on Tuberculosis. Int. J. Mol. Sci. 2021, 22, 3773. https://doi.org/10.3390/ijms22073773
Gopalaswamy R, Subbian S. Corticosteroids for COVID-19 Therapy: Potential Implications on Tuberculosis. International Journal of Molecular Sciences. 2021; 22(7):3773. https://doi.org/10.3390/ijms22073773
Chicago/Turabian StyleGopalaswamy, Radha, and Selvakumar Subbian. 2021. "Corticosteroids for COVID-19 Therapy: Potential Implications on Tuberculosis" International Journal of Molecular Sciences 22, no. 7: 3773. https://doi.org/10.3390/ijms22073773
APA StyleGopalaswamy, R., & Subbian, S. (2021). Corticosteroids for COVID-19 Therapy: Potential Implications on Tuberculosis. International Journal of Molecular Sciences, 22(7), 3773. https://doi.org/10.3390/ijms22073773
