Loss of BOK Has a Minor Impact on Acetaminophen Overdose-Induced Liver Damage in Mice
Abstract
1. Introduction
2. Results
2.1. Expression of CYP2E1 Is Increased at the mRNA but Not the Protein Level in Bok-/- Livers
2.2. p53 Expression Correlates with PUMA Expression but Not with the Severity of Liver Damage
2.3. APAP Induces ER Stress and Activates the Unfolded Protein Response
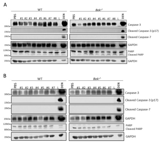
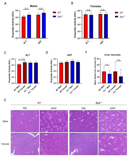
2.4. Lack of BOK Slightly Reduces Liver Necrosis after APAP Overdose in a Sex-Dependent Manner
3. Discussion
4. Materials and Methods
4.1. Mice Experiments
4.2. Cell Culture
4.3. CRISPR/Cas9 Gene Editing
4.4. Cell Viability Measurements by MTT and Flow Cytometry
4.5. Immunoblotting
4.6. Total and Reduced Glutathione (GSH) Measurement
4.7. RNA Extraction and Quantitative RT-PCR (qPCR)
4.8. Histology
4.9. Statistical Analysis
Supplementary Materials
Author Contributions
Funding
Institutional Review Board Statement
Informed Consent Statement
Acknowledgments
Conflicts of Interest
References
- Ghanem, C.I.; Perez, M.J.; Manautou, J.E.; Mottino, A.D. Acetaminophen from liver to brain: New insights into drug pharmacological action and toxicity. Pharmacol. Res. 2016, 109, 119–131. [Google Scholar] [CrossRef]
- Ramachandran, A.; Jaeschke, H. Acetaminophen hepatotoxicity. Semin. Liver Dis. 2019, 39, 221–234. [Google Scholar] [CrossRef]
- Jaeschke, H. Acetaminophen: Dose-dependent drug hepatotoxicity and acute liver failure in patients. Dig. Dis. 2015, 33, 464–471. [Google Scholar] [CrossRef] [PubMed]
- Ramachandran, A.; Jaeschke, H. Acetaminophen toxicity: Novel insights into mechanisms and future perspectives. Gene Expr. 2018, 18, 19–30. [Google Scholar] [CrossRef] [PubMed]
- Bessems, J.G.; Vermeulen, N.P. Paracetamol (acetaminophen)-induced toxicity: Molecular and biochemical mechanisms, analogues and protective approaches. Crit. Rev. Toxicol. 2001, 31, 55–138. [Google Scholar] [CrossRef]
- Moles, A.; Torres, S.; Baulies, A.; Garcia-Ruiz, C.; Fernandez-Checa, J.C. Mitochondrial-lysosomal axis in acetaminophen hepatotoxicity. Front. Pharmacol. 2018, 9, 453. [Google Scholar] [CrossRef] [PubMed]
- Chao, X.; Wang, H.; Jaeschke, H.; Ding, W.X. Role and mechanisms of autophagy in acetaminophen-induced liver injury. Liver Int. 2018, 38, 1363–1374. [Google Scholar] [CrossRef] [PubMed]
- Du, K.; Williams, C.D.; McGill, M.R.; Jaeschke, H. Lower susceptibility of female mice to acetaminophen hepatotoxicity: Role of mitochondrial glutathione, oxidant stress and c-jun n-terminal kinase. Toxicol. Appl. Pharmacol. 2014, 281, 58–66. [Google Scholar] [CrossRef] [PubMed]
- Dai, G.; He, L.; Chou, N.; Wan, Y.J. Acetaminophen metabolism does not contribute to gender difference in its hepatotoxicity in mouse. Toxicol. Sci. 2006, 92, 33–41. [Google Scholar] [CrossRef]
- Mitchell, J.R.; Jollow, D.J.; Potter, W.Z.; Davis, D.C.; Gillette, J.R.; Brodie, B.B. Acetaminophen-induced hepatic necrosis. I. Role of drug metabolism. J. Pharmacol. Exp. Ther. 1973, 187, 185–194. [Google Scholar]
- Yamada, N.; Karasawa, T.; Kimura, H.; Watanabe, S.; Komada, T.; Kamata, R.; Sampilvanjil, A.; Ito, J.; Nakagawa, K.; Kuwata, H.; et al. Ferroptosis driven by radical oxidation of n-6 polyunsaturated fatty acids mediates acetaminophen-induced acute liver failure. Cell Death Dis. 2020, 11, 144. [Google Scholar] [CrossRef]
- Lorincz, T.; Jemnitz, K.; Kardon, T.; Mandl, J.; Szarka, A. Ferroptosis is involved in acetaminophen induced cell death. Pathol. Oncol. Res. 2015, 21, 1115–1121. [Google Scholar] [CrossRef] [PubMed]
- Jaeschke, H.; Ramachandran, A.; Chao, X.; Ding, W.X. Emerging and established modes of cell death during acetaminophen-induced liver injury. Arch. Toxicol. 2019, 93, 3491–3502. [Google Scholar] [CrossRef] [PubMed]
- Jaeschke, H.; Duan, L.; Akakpo, J.Y.; Farhood, A.; Ramachandran, A. The role of apoptosis in acetaminophen hepatotoxicity. Food Chem. Toxicol. 2018, 118, 709–718. [Google Scholar] [CrossRef]
- Ge, Z.; Wang, C.; Zhang, J.; Li, X.; Hu, J. Tempol protects against acetaminophen induced acute hepatotoxicity by inhibiting oxidative stress and apoptosis. Front. Physiol. 2019, 10, 660. [Google Scholar] [CrossRef]
- Kumari, A.; Kakkar, P. Lupeol protects against acetaminophen-induced oxidative stress and cell death in rat primary hepatocytes. Food Chem. Toxicol. 2012, 50, 1781–1789. [Google Scholar] [CrossRef] [PubMed]
- Ahmad, S.T.; Arjumand, W.; Nafees, S.; Seth, A.; Ali, N.; Rashid, S.; Sultana, S. Hesperidin alleviates acetaminophen induced toxicity in wistar rats by abrogation of oxidative stress, apoptosis and inflammation. Toxicol. Lett. 2012, 208, 149–161. [Google Scholar] [CrossRef]
- Adams, M.L.; Pierce, R.H.; Vail, M.E.; White, C.C.; Tonge, R.P.; Kavanagh, T.J.; Fausto, N.; Nelson, S.D.; Bruschi, S.A. Enhanced acetaminophen hepatotoxicity in transgenic mice overexpressing bcl-2. Mol. Pharmacol. 2001, 60, 907–915. [Google Scholar] [CrossRef]
- Badmann, A.; Keough, A.; Kaufmann, T.; Bouillet, P.; Brunner, T.; Corazza, N. Role of trail and the pro-apoptotic bcl-2 homolog bim in acetaminophen-induced liver damage. Cell Death Dis. 2011, 2, e171. [Google Scholar] [CrossRef]
- Maxa, M.; Schaeper, U.; Dames, S.; Vollmar, B.; Kuhla, A. Liver-specific bid silencing inhibits apap-induced cell death in mice. Apoptosis 2019, 24, 934–945. [Google Scholar] [CrossRef]
- Chen, D.; Ni, H.M.; Wang, L.; Ma, X.; Yu, J.; Ding, W.X.; Zhang, L. P53 up-regulated modulator of apoptosis induction mediates acetaminophen-induced necrosis and liver injury in mice. Hepatology 2019, 69, 2164–2179. [Google Scholar] [CrossRef]
- Jaeschke, H.; Duan, L.; Nguyen, N.; Ramachandran, A. Mitochondrial damage and biogenesis in acetaminophen-induced liver injury. Liver Res. 2019, 3, 150–156. [Google Scholar] [CrossRef]
- Lorz, C.; Justo, P.; Sanz, A.; Subira, D.; Egido, J.; Ortiz, A. Paracetamol-induced renal tubular injury: A role for er stress. J. Am. Soc. Nephrol. 2004, 15, 380–389. [Google Scholar] [CrossRef] [PubMed]
- Nagy, G.; Kardon, T.; Wunderlich, L.; Szarka, A.; Kiss, A.; Schaff, Z.; Banhegyi, G.; Mandl, J. Acetaminophen induces er dependent signaling in mouse liver. Arch. Biochem. Biophys. 2007, 459, 273–279. [Google Scholar] [CrossRef] [PubMed]
- Puthalakath, H.; O’Reilly, L.A.; Gunn, P.; Lee, L.; Kelly, P.N.; Huntington, N.D.; Hughes, P.D.; Michalak, E.M.; McKimm-Breschkin, J.; Motoyama, N.; et al. Er stress triggers apoptosis by activating bh3-only protein bim. Cell 2007, 129, 1337–1349. [Google Scholar] [CrossRef]
- Torres, S.; Baulies, A.; Insausti-Urkia, N.; Alarcon-Vila, C.; Fucho, R.; Solsona-Vilarrasa, E.; Nunez, S.; Robles, D.; Ribas, V.; Wakefield, L.; et al. Endoplasmic reticulum stress-induced upregulation of stard1 promotes acetaminophen-induced acute liver failure. Gastroenterology 2019, 157, 552–568. [Google Scholar] [CrossRef] [PubMed]
- Lee, D.H.; Lee, B.; Park, J.S.; Lee, Y.S.; Kim, J.H.; Cho, Y.; Jo, Y.; Kim, H.S.; Lee, Y.H.; Nam, K.T.; et al. Inactivation of sirtuin2 protects mice from acetaminophen-induced liver injury: Possible involvement of er stress and s6k1 activation. BMB Rep. 2019, 52, 190–195. [Google Scholar] [CrossRef]
- Uzi, D.; Barda, L.; Scaiewicz, V.; Mills, M.; Mueller, T.; Gonzalez-Rodriguez, A.; Valverde, A.M.; Iwawaki, T.; Nahmias, Y.; Xavier, R.; et al. Chop is a critical regulator of acetaminophen-induced hepatotoxicity. J. Hepatol. 2013, 59, 495–503. [Google Scholar] [CrossRef] [PubMed]
- Saveljeva, S.; Mc Laughlin, S.L.; Vandenabeele, P.; Samali, A.; Bertrand, M.J. Endoplasmic reticulum stress induces ligand-independent tnfr1-mediated necroptosis in l929 cells. Cell Death Dis. 2015, 6, e1587. [Google Scholar] [CrossRef]
- Chavez-Valdez, R.; Flock, D.L.; Martin, L.J.; Northington, F.J. Endoplasmic reticulum pathology and stress response in neurons precede programmed necrosis after neonatal hypoxia-ischemia. Int. J. Dev. Neurosci. 2016, 48, 58–70. [Google Scholar] [CrossRef] [PubMed]
- Zhong, W.; Wang, X.; Rao, Z.; Pan, X.; Sun, Y.; Jiang, T.; Wang, P.; Zhou, H.; Wang, X. Aging aggravated liver ischemia and reperfusion injury by promoting hepatocyte necroptosis in an endoplasmic reticulum stress-dependent manner. Ann. Transl. Med. 2020, 8, 869. [Google Scholar] [CrossRef] [PubMed]
- Ke, F.F.S.; Vanyai, H.K.; Cowan, A.D.; Delbridge, A.R.D.; Whitehead, L.; Grabow, S.; Czabotar, P.E.; Voss, A.K.; Strasser, A. Embryogenesis and adult life in the absence of intrinsic apoptosis effectors bax, bak, and bok. Cell 2018, 173, 1217–1230.e1217. [Google Scholar] [CrossRef]
- Moldoveanu, T.; Zheng, J.H. Metastability, an emerging concept governing bok-mediated apoptosis initiation. Oncotarget 2018, 9, 30944–30945. [Google Scholar] [CrossRef]
- Einsele-Scholz, S.; Malmsheimer, S.; Bertram, K.; Stehle, D.; Johanning, J.; Manz, M.; Daniel, P.T.; Gillissen, B.F.; Schulze-Osthoff, K.; Essmann, F. Bok is a genuine multi-bh-domain protein that triggers apoptosis in the absence of bax and bak. J. Cell Sci. 2016, 129, 3054. [Google Scholar] [CrossRef]
- Llambi, F.; Wang, Y.M.; Victor, B.; Yang, M.; Schneider, D.M.; Gingras, S.; Parsons, M.J.; Zheng, J.H.; Brown, S.A.; Pelletier, S.; et al. Bok is a non-canonical bcl-2 family effector of apoptosis regulated by er-associated degradation. Cell 2016, 165, 421–433. [Google Scholar] [CrossRef] [PubMed]
- Naim, S.; Kaufmann, T. The multifaceted roles of the bcl-2 family member bok. Front. Cell Devel. Biol. 2020, 8. [Google Scholar] [CrossRef]
- Echeverry, N.; Bachmann, D.; Ke, F.; Strasser, A.; Simon, H.U.; Kaufmann, T. Intracellular localization of the bcl-2 family member bok and functional implications. Cell Death Differ. 2013, 20, 785–799. [Google Scholar] [CrossRef]
- Schulman, J.J.; Wright, F.A.; Han, X.; Zluhan, E.J.; Szczesniak, L.M.; Wojcikiewicz, R.J. The stability and expression level of bok are governed by binding to inositol 1,4,5-trisphosphate receptors. J. Biol. Chem. 2016, 291, 11820–11828. [Google Scholar] [CrossRef] [PubMed]
- Carpio, M.A.; Michaud, M.; Zhou, W.; Fisher, J.K.; Walensky, L.D.; Katz, S.G. Bcl-2 family member bok promotes apoptosis in response to endoplasmic reticulum stress. Proc. Natl. Acad. Sci. USA 2015, 112, 7201–7206. [Google Scholar] [CrossRef]
- Rabachini, T.; Fernandez-Marrero, Y.; Montani, M.; Loforese, G.; Sladky, V.; He, Z.; Bachmann, D.; Wicki, S.; Villunger, A.; Stroka, D.; et al. Bok promotes chemical-induced hepatocarcinogenesis in mice. Cell Death Differ. 2018, 25, 708–720. [Google Scholar] [CrossRef] [PubMed]
- Kalsi, S.S.; Wood, D.M.; Waring, W.S.; Dargan, P.I. Does cytochrome p450 liver isoenzyme induction increase the risk of liver toxicity after paracetamol overdose? Open Access Emerg. Med. 2011, 3, 69–76. [Google Scholar]
- Huo, Y.; Yin, S.; Yan, M.; Win, S.; Aung Than, T.; Aghajan, M.; Hu, H.; Kaplowitz, N. Protective role of p53 in acetaminophen hepatotoxicity. Free Radic. Biol. Med. 2017, 106, 111–117. [Google Scholar] [CrossRef] [PubMed]
- Borude, P.; Bhushan, B.; Gunewardena, S.; Akakpo, J.; Jaeschke, H.; Apte, U. Pleiotropic role of p53 in injury and liver regeneration after acetaminophen overdose. Am. J. Pathol. 2018, 188, 1406–1418. [Google Scholar] [CrossRef] [PubMed]
- Sun, J.; Wen, Y.; Zhou, Y.; Jiang, Y.; Chen, Y.; Zhang, H.; Guan, L.; Yao, X.; Huang, M.; Bi, H. P53 attenuates acetaminophen-induced hepatotoxicity by regulating drug-metabolizing enzymes and transporter expression. Cell Death Dis. 2018, 9, 536. [Google Scholar] [CrossRef]
- Srivastava, R.; Cao, Z.; Nedeva, C.; Naim, S.; Bachmann, D.; Rabachini, T.; Gangoda, L.; Shahi, S.; Glab, J.; Menassa, J.; et al. Bcl-2 family protein bok is a positive regulator of uridine metabolism in mammals. Proc. Natl. Acad. Sci. USA 2019, 116, 15469–15474. [Google Scholar] [CrossRef] [PubMed]
- Fribley, A.; Zhang, K.; Kaufman, R.J. Regulation of apoptosis by the unfolded protein response. Methods Mol. Biol. 2009, 559, 191–204. [Google Scholar] [PubMed]
- Dart, R.C.; Erdman, A.R.; Olson, K.R.; Christianson, G.; Manoguerra, A.S.; Chyka, P.A.; Caravati, E.M.; Wax, P.M.; Keyes, D.C.; Woolf, A.D.; et al. Acetaminophen poisoning: An evidence-based consensus guideline for out-of-hospital management. Clin. Toxicol. (Phila) 2006, 44, 1–18. [Google Scholar] [CrossRef]
- Altiok, N.; Ersoz, M.; Koyuturk, M. Estradiol induces jnk-dependent apoptosis in glioblastoma cells. Oncol. Lett. 2011, 2, 1281–1285. [Google Scholar] [CrossRef]
- Altiok, N.; Koyuturk, M.; Altiok, S. Jnk pathway regulates estradiol-induced apoptosis in hormone-dependent human breast cancer cells. Breast Cancer Res. Treat. 2007, 105, 247–254. [Google Scholar] [CrossRef]
- Moravcikova, E.; Krepela, E.; Donnenberg, V.S.; Donnenberg, A.D.; Benkova, K.; Rabachini, T.; Fernandez-Marrero, Y.; Bachmann, D.; Kaufmann, T. Bok displays cell death-independent tumor suppressor activity in non-small-cell lung carcinoma. Int. J. Cancer 2017, 141, 2050–2061. [Google Scholar] [CrossRef]
- Foufelle, F.; Fromenty, B. Role of endoplasmic reticulum stress in drug-induced toxicity. Pharmacol. Res. Perspect. 2016, 4, e00211. [Google Scholar] [CrossRef] [PubMed]
- Mohar, I.; Stamper, B.D.; Rademacher, P.M.; White, C.C.; Nelson, S.D.; Kavanagh, T.J. Acetaminophen-induced liver damage in mice is associated with gender-specific adduction of peroxiredoxin-6. Redox Biol. 2014, 2, 377–387. [Google Scholar] [CrossRef] [PubMed]






| Group | Presence of Centrilobular Necrosis | Extent of Lobular Necrosis (%) Mean (Range, SD) | Mean Lobular Necrosis (%) Excluding Cases with Absent Necrosis | Centrilobular Vacuolar Change | Presence of Bridging Necrosis | Presence of Hemorrhagic Necrosis |
|---|---|---|---|---|---|---|
| WT Male | 8/8 (100%) | 38.13 (23–60, SD 14.98) | 38.13 (SD 14.98) | 8/8 (100%) | 8/8 (100%) | 1/8 (12.5%) |
| Bok-/- Male | 8/8 (100%) | 30.5 (18–45, SD 10.74) | 30.5 (SD 10.74) | 8/8 (100%) | 8/8 (100%) | 0/8 |
| WT Female | 6/8 (75%) | 38.25 (0–73, SD 30.16) | 51 (SD 22.20) | 7/8 (87.5%) | 8/8 (100%) | 4/8 (50%) |
| Bok-/- Female | 5/8 (62.5%) | 21.88 (0–71, SD 23.41) | 29.17 (SD 22.62) | 7/8 (87.5%) | 7/8 (87.5%) | 1/8 (12.5%) |
Publisher’s Note: MDPI stays neutral with regard to jurisdictional claims in published maps and institutional affiliations. |
© 2021 by the authors. Licensee MDPI, Basel, Switzerland. This article is an open access article distributed under the terms and conditions of the Creative Commons Attribution (CC BY) license (http://creativecommons.org/licenses/by/4.0/).
Share and Cite
Naim, S.; Fernandez-Marrero, Y.; de Brot, S.; Bachmann, D.; Kaufmann, T. Loss of BOK Has a Minor Impact on Acetaminophen Overdose-Induced Liver Damage in Mice. Int. J. Mol. Sci. 2021, 22, 3281. https://doi.org/10.3390/ijms22063281
Naim S, Fernandez-Marrero Y, de Brot S, Bachmann D, Kaufmann T. Loss of BOK Has a Minor Impact on Acetaminophen Overdose-Induced Liver Damage in Mice. International Journal of Molecular Sciences. 2021; 22(6):3281. https://doi.org/10.3390/ijms22063281
Chicago/Turabian StyleNaim, Samara, Yuniel Fernandez-Marrero, Simone de Brot, Daniel Bachmann, and Thomas Kaufmann. 2021. "Loss of BOK Has a Minor Impact on Acetaminophen Overdose-Induced Liver Damage in Mice" International Journal of Molecular Sciences 22, no. 6: 3281. https://doi.org/10.3390/ijms22063281
APA StyleNaim, S., Fernandez-Marrero, Y., de Brot, S., Bachmann, D., & Kaufmann, T. (2021). Loss of BOK Has a Minor Impact on Acetaminophen Overdose-Induced Liver Damage in Mice. International Journal of Molecular Sciences, 22(6), 3281. https://doi.org/10.3390/ijms22063281

