Conflicting Nongenomic Effects of Progesterone in the Myometrium of Pregnant Rats
Abstract
1. Introduction
2. Results
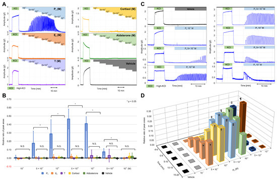
2.1. Effects of Natural Steroid Hormones on Resting Myometrium
2.2. Effects of Progesterone on Oxytocin- and High-KCl-Induced Myometrial Contractions
2.3. RU486 Does Not Alter the Effects of Progesterone on Contractile Activity
2.4. Calcium-Free PSS and VDCC Inhibitors Alter the Stimulatory Effect of Progesterone in the Resting Myometrium, Whereas FPL64176 Alters the Inhibitory Effect of Progesterone on High-KCl-Induced Myometrial Contractions
3. Discussion
4. Materials and Methods
4.1. Chemicals
4.2. Animals
4.3. Myometrium Preparation and Evaluation of Contractile Activity
4.4. Effects of Progesterone and Other Steroid Hormones on the Resting Myometrium
4.5. Effects of Progesterone on Oxytocin- and High-KCl-Induced Myometrial Contractions
4.6. Effects of RU486 on Progesterone Action
4.7. Effects of Calcium-Free PSS and Calcium Channel Inhibitors on Progesterone in the Quiescent Myometrium
4.8. Effects of Calcium Channel Activator on Progesterone during High-KCl-Induced Contractions
4.9. Statistical Analysis
5. Conclusions
Supplementary Materials
Author Contributions
Funding
Institutional Review Board Statement
Informed Consent Statement
Data Availability Statement
Acknowledgments
Conflicts of Interest
References
- Csapo, A.I.; Corner, G.W. The antagonistic effects of estrogen and progesterone on the staircase phenomenon in uterine muscle. Endocrinology 1952, 51, 378–385. [Google Scholar] [CrossRef]
- Corner, G.W.; Csapo, A. Action of the ovarian hormones on uterine muscle. Br. Med. J. 1953, 1, 687–693. [Google Scholar] [CrossRef] [PubMed]
- Fuchs, A.R.; Periyasamy, S.; Alexandrova, M.; Soloff, M.S. Correlation between oxytocin receptor concentration and responsiveness to oxytocin in pregnant rat myometrium: Effects of ovarian steroids. Endocrinology 1983, 113, 742–749. [Google Scholar] [CrossRef] [PubMed]
- Murone, C.; Chai, S.Y.; Müller-Esterl, W.; Mendelsohn, F.A.; Clements, J. Localization of bradykinin B2 receptors in the endometrium and myometrium of rat uterus and the effects of estrogen and progesterone. Endocrinology 1999, 140, 3372–3382. [Google Scholar] [CrossRef] [PubMed]
- Engstrom, T.; Bratholm, P.; Christensen, N.J.; Vilhardt, H. Up-regulation of oxytocin receptors in non-pregnant rat myometrium by isoproterenol: Effects of steroids. J. Endocrinol. 1999, 161, 403–411. [Google Scholar] [CrossRef]
- Romero, R.; Yeo, L.; Miranda, J.; Hassan, S.S.; Conde-Agudelo, A.; Chaiworapongsa, T. A blueprint for the prevention of preterm birth: Vaginal progesterone in women with a short cervix. J. Perinat. Med. 2013, 41, 27–44. [Google Scholar] [CrossRef]
- Lewis, D.F.; Baker, S.L.; Stauffer, R. Short cervix and vaginal progesterone: A model on how to tackle the problem of idiopathic preterm labor. J. Reprod. Med. 2013, 58, 434–437. [Google Scholar]
- Society for Maternal-Fetal Medicine Publications Committee, with assistance of Vincenzo Berghella. Progesterone and preterm birth prevention: Translating clinical trials data into clinical practice. Am. J. Obstet. Gynecol. 2012, 206, 376–386. [Google Scholar] [CrossRef]
- American College of Obstetricians and Gynecologists. ACOG Committee on Practice Bulletins, Obstetrics, prediction and prevention of preterm birth. Obstet. Gynecol. 2012, 120, 964–973. [Google Scholar] [CrossRef]
- Iams, J.D. Prevention of preterm parturition. N. Engl. J. Med. 2014, 370, 254–261. [Google Scholar] [CrossRef]
- Ichida, S.; Moriyama, M.; Terao, M. Characteristics of Ca influxes through voltage- and receptor-operated Ca channels in uterine smooth muscle. J. Pharmacol. Exp. Ther. 1984, 228, 439–445. [Google Scholar]
- Edwards, D.; Good, D.M.; Granger, S.E.; Hollingsworth, M.; Robson, A.; Small, R.C.; Weston, A.H. The spasmogenic action of oxytocin in the rat uterus--comparison with other agonists. Br. J. Pharmacol. 1986, 88, 899–908. [Google Scholar] [CrossRef] [PubMed]
- Perusquía, M.; García-Yañez, E.; Ibáñez, R.; Kubli-Garfias, C. Non-genomic mechanism of action of delta-4 and 5-reduced androgens and progestins on the contractility of the isolated rat myometrium. Life Sci. 1990, 47, 1547–1553. [Google Scholar] [CrossRef]
- Perusquía, M.; Villalón, C.M. The relaxant effect of sex steroids in rat myometrium is independent of the gamma-amino butyric acid system. Life Sci. 1996, 58, 913–926. [Google Scholar] [CrossRef]
- Hidalgo, A.; Suzano, R.C.; Revuelta, M.P.; Sanchez-Diaz, C.; Baamonde, A.; Cantabrana, B. Calcium and depolarization-dependent effect of pregnenolone derivatives on uterine smooth muscle. Gen. Pharmacol. 1996, 27, 879–885. [Google Scholar] [CrossRef]
- Yasuda, K.; Sumi, G.I.; Murata, H.; Kida, N.; Kido, T.; Okada, H. The steroid hormone dydrogesterone inhibits myometrial contraction independently of the progesterone/progesterone receptor pathway. Life Sci. 2018, 207, 508–515. [Google Scholar] [CrossRef]
- Pang, Y.; Thomas, P. Role of mPRα (PAQR7) in progesterone-induced Ca2+ decrease in human vascular smooth muscle cells. J. Mol. Endocrinol. 2019, 63, 199–213. [Google Scholar] [CrossRef]
- Karteris, E.; Zervou, S.; Pang, Y.; Dong, J.; Hillhouse, E.W.; Randeva, H.S.; Thomas, P. Progesterone signaling in human myometrium through two novel membrane G protein-coupled receptors: Potential role in functional progesterone withdrawal at term. Mol. Endocrinol. 2006, 20, 1519–1534. [Google Scholar] [CrossRef]
- Fu, X.; Rezapour, M.; Löfgren, M.; Ulmsten, U.; Bäckström, T. Unexpected stimulatory effect of progesterone on human myometrial contractile activity in vitro. Obstet. Gynecol. 1993, 82, 23–28. [Google Scholar]
- Löfgren, M.; Bäckström, T. Continuous progesterone exposure associated with high contraction frequency in human term myometrial strips. Acta. Obstet. Gynecol. Scand. 1994, 73, 186–191. [Google Scholar] [CrossRef]
- Rezapour, M.; Hongpaisan, J.; Fu, X.; Bäckström, T.; Roomans, G.M.; Ulmsten, U. Effects of progesterone and oxytocin on intracellular elemental composition of term human myometrium in vitro. Eur. J. Obstet. Gynecol. Reprod. Biol. 1996, 68, 191–197. [Google Scholar] [CrossRef]
- Hardy, D.B.; Janowski, B.A.; Corey, D.R.; Mendelson, C.R. Progesterone receptor plays a major antiinflammatory role in human myometrial cells by antagonism of nuclear factor-ΚB activation of cyclooxygenase 2 expression. Mol. Endocrinol. 2006, 20, 2724–2733. [Google Scholar] [CrossRef] [PubMed]
- Tan, H.; Yi, L.; Rote, N.S.; Hurd, W.W.; Mesiano, S. Progesterone receptor-A and -B have opposite effects on proinflammatory gene expression in human myometrial cells: Implications for progesterone actions in human pregnancy and parturition. J. Clin. Endocrinol. Metab. 2012, 97, E719–E730. [Google Scholar] [CrossRef]
- Pepe, G.J.; Rothchild, I. A comparative study of serum progesterone levels in pregnancy and in various types of pseudopregnancy in the rat. Endocrinology 1974, 95, 275–279. [Google Scholar] [CrossRef]
- Grazzini, E.; Guillon, G.; Mouillac, B.; Zingg, H.H. Inhibition of oxytocin receptor function by direct binding of progesterone. Nature. 1998, 392, 509–512. [Google Scholar] [CrossRef]
- Rampe, D.; Dage, R.C. Functional interactions between two Ca2+ channel activators, (S)-Bay K 8644 and FPL 64176, in smooth muscle. Mol. Pharmacol. 1992, 41, 599–602. [Google Scholar]
- Liwang, L.; Gonzalez, P.K.; Barrett, C.F.; Rittenhouse, A.R. The calcium channel ligand FPL 64176 enhances L-type but inhibits N-type neuronal calcium currents. Neuropharmacology 2003, 45, 281–292. [Google Scholar]
- Ueda, Y.; Kimura-Yoshida, C.; Mochida, K.; Tsume, M.; Kameo, Y.; Adachi, T.; Lefebvre, O.; Hiramatsu, R.; Matsuo, I. Intrauterine pressures adjusted by Reichert’s membrane are crucial for early mouse morphogenesis. Cell Rep. 2020, 31, 107637. [Google Scholar] [CrossRef]
- Fuchs, A.R.; Fuchs, F. Endocrinology of human parturition: A review. Br. J. Obstet. Gynaecol. 1984, 91, 948–967. [Google Scholar] [CrossRef]
- Mirdamadi, M.; Kothencz, A.; Szűcs, E.; Benyhe, S.; Szécsi, M.; Gáspár, R. Non-genomic actions of sex hormones on pregnant uterine contractility in rats: An in vitro study at term. Life Sci. 2020, 263, 118584. [Google Scholar] [CrossRef]
- Patel, B.; Elguero, S.; Thakore, S.; Dahoud, W.; Bedaiwy, M.; Mesiano, S. Role of nuclear progesterone receptor isoforms in uterine pathophysiology. Hum. Reprod. Update 2015, 21, 155–173. [Google Scholar] [CrossRef]
- Ruzycky, A.L.; Crankshaw, D.J. Role of inositol phospholipid hydrolysis in the initiation of agonist-induced contractions of rat uterus: Effects of domination by 17 beta-estradiol and progesterone. Can. J. Physiol. Pharmacol. 1988, 66, 10–17. [Google Scholar] [CrossRef] [PubMed]
- Schrey, M.P.; Cornford, P.A.; Read, A.M.; Steer, P.J. A role for phosphoinositide hydrolysis in human uterine smooth muscle during parturition. Am. J. Obstet. Gynecol. 1988, 159, 964–970. [Google Scholar] [CrossRef]
- Molnár, M.; Hertelendy, F. Regulation of intracellular free calcium in human myometrial cells by prostaglandin F2 alpha: Comparison with oxytocin. J. Clin. Endocrinol. Metab. 1990, 71, 1243–1250. [Google Scholar] [CrossRef] [PubMed]
- Berridge, M.J. Smooth muscle cell calcium activation mechanisms. J. Physiol. 2008, 586, 5047–5061. [Google Scholar] [CrossRef]
- Somlyo, A.P.; Wu, X.; Walker, L.A.; Somlyo, A.V. Pharmacomechanical coupling: The role of calcium, G-proteins, kinases and phosphatases. Rev. Physiol. Biochem. Pharmacol. 1999, 134, 201–234. [Google Scholar]
- Zhuge, R.; Li, S.; Chen, T.H.; Hsu, W.H. Oxytocin induced a biphasic increase in the intracellular Ca2+ concentration of porcine myometrial cells: Participation of a pertussis toxin-insensitive G-protein, inositol 1,4,5-trisphosphate-sensitive Ca2+ pool, and Ca2+ channels. Mol. Reprod. Dev. 1995, 41, 20–28. [Google Scholar] [CrossRef]
- Shlykov, S.G.; Sanborn, B.M. Stimulation of intracellular Ca2+ oscillations by diacylglycerol in human myometrial cells. Cell Calcium 2004, 36, 157–164. [Google Scholar] [CrossRef]
- Large, W.A. Receptor-operated Ca2(+)-permeable nonselective cation channels in vascular smooth muscle: A physiologic perspective. J. Cardiovasc. Electrophysiol. 2002, 13, 493–501. [Google Scholar] [CrossRef]
- Woods, N.M.; Cuthbertson, K.S.; Cobbold, P.H. Repetitive transient rises in cytoplasmic free calcium in hormone-stimulated hepatocytes. Nature 1986, 319, 600–602. [Google Scholar] [CrossRef]
- Berridge, M.J. Inositol trisphosphate and calcium signaling. Nature 1993, 361, 315–325. [Google Scholar] [CrossRef]
- Iino, M.; Kasai, H.; Yamazawa, T. Visualization of neural control of intracellular Ca2+ concentration in single vascular smooth muscle cells in situ. EMBO J. 1994, 13, 5026–5031. [Google Scholar] [CrossRef] [PubMed]
- Catterall, W.A. Voltage-gated calcium channels. Cold Spring Harb. Perspect. Biol. 2011, 3, a003947. [Google Scholar] [CrossRef] [PubMed]
- Tanabe, T.; Takeshima, H.; Mikami, A.; Flockerzi, V.; Takahashi, H.; Kangawa, K.; Kojima, M.; Matsuo, H.; Hirose, T.; Numa, S. Primary structure of the receptor for calcium channel blockers from skeletal muscle. Nature 1987, 328, 313–318. [Google Scholar] [CrossRef]
- Lishko, P.V.; Botchkina, I.L.; Kirichok, Y. Progesterone activates the principal Ca2+ channel of human sperm. Nature 2011, 471, 387–391. [Google Scholar] [CrossRef] [PubMed]
- Smith, J.F.; Syritsyna, O.; Fellous, M.; Serres, C.; Mannowetz, N.; Kirichok, Y.; Lishko, P.V. Disruption of the principal, progesterone-activated sperm Ca2+ channel in a CatSper2-deficient infertile patient. Proc. Natl. Acad. Sci. USA 2013, 110, 6823–6828. [Google Scholar] [CrossRef] [PubMed]
- Quill, T.A.; Ren, D.; Clapham, D.E.; Garbers, D.L. A voltage-gated ion channel expressed specifically in spermatozoa. Proc. Natl. Acad. Sci. USA 2001, 98, 12527–12531. [Google Scholar] [CrossRef]
- Ren, D.; Navarro, B.; Perez, G.; Jackson, A.C.; Hsu, S.; Shi, Q.; Tilly, J.L.; Clapham, D.E. A sperm ion channel required for sperm motility and male fertility. Nature 2001, 413, 603–609. [Google Scholar] [CrossRef]
- Carlson, A.E.; Westenbroek, R.E.; Quill, T.; Ren, D.; Clapham, D.E.; Hille, B.; Garbers, D.L.; Babcock, D.F. CatSper1 required for evoked Ca2+ entry and control of flagellar function in sperm. Proc. Natl. Acad. Sci. USA 2003, 10, 14864–14868. [Google Scholar] [CrossRef]
- Miller, M.R.; Mannowetz, N.; Iavarone, A.T.; Safavi, R.; Gracheva, E.O.; Smith, J.F.; Hill, R.Z.; Bautista, D.M.; Kirichok, Y.; Lishko, P.V. Unconventional endocannabinoid signaling governs sperm activation via the sex hormone progesterone. Science 2016, 352, 555–559. [Google Scholar] [CrossRef]
- Egawa, M.; Yasuda, K.; Nakajima, T.; Okada, H.; Yoshimura, T.; Yuri, T.; Yasuhara, M.; Nakamoto, T.; Nagata, F.; Kanzaki, H. Smoking enhances oxytocin-induced rhythmic myometrial contraction. Biol. Reprod. 2003, 68, 2274–2280. [Google Scholar] [CrossRef] [PubMed]
- Yasuda, K.; Nakamoto, T.; Yasuhara, M.; Okada, H.; Nakajima, T.; Kanzaki, H.; Hori, M.; Ozaki, H. Role of protein kinase C beta in rhythmic contractions of human pregnant myometrium. Reproduction 2007, 133, 797–806. [Google Scholar] [CrossRef]
- Hurd, C.; Moudgil, V.K. Characterization of R5020 and RU486 binding to progesterone receptor from calf uterus. Biochemistry 1998, 27, 3618–3623. [Google Scholar] [CrossRef] [PubMed]




Publisher’s Note: MDPI stays neutral with regard to jurisdictional claims in published maps and institutional affiliations. |
© 2021 by the authors. Licensee MDPI, Basel, Switzerland. This article is an open access article distributed under the terms and conditions of the Creative Commons Attribution (CC BY) license (http://creativecommons.org/licenses/by/4.0/).
Share and Cite
Yasuda, K.; Yoshida, A.; Okada, H. Conflicting Nongenomic Effects of Progesterone in the Myometrium of Pregnant Rats. Int. J. Mol. Sci. 2021, 22, 2154. https://doi.org/10.3390/ijms22042154
Yasuda K, Yoshida A, Okada H. Conflicting Nongenomic Effects of Progesterone in the Myometrium of Pregnant Rats. International Journal of Molecular Sciences. 2021; 22(4):2154. https://doi.org/10.3390/ijms22042154
Chicago/Turabian StyleYasuda, Katsuhiko, Aya Yoshida, and Hidetaka Okada. 2021. "Conflicting Nongenomic Effects of Progesterone in the Myometrium of Pregnant Rats" International Journal of Molecular Sciences 22, no. 4: 2154. https://doi.org/10.3390/ijms22042154
APA StyleYasuda, K., Yoshida, A., & Okada, H. (2021). Conflicting Nongenomic Effects of Progesterone in the Myometrium of Pregnant Rats. International Journal of Molecular Sciences, 22(4), 2154. https://doi.org/10.3390/ijms22042154

