Alterations in Metabolome and Microbiome Associated with an Early Stress Stage in Male Wistar Rats: A Multi-Omics Approach
Abstract
:1. Introduction
2. Results
2.1. Characterization of the Early Stress Stage in Male Wistar Rats
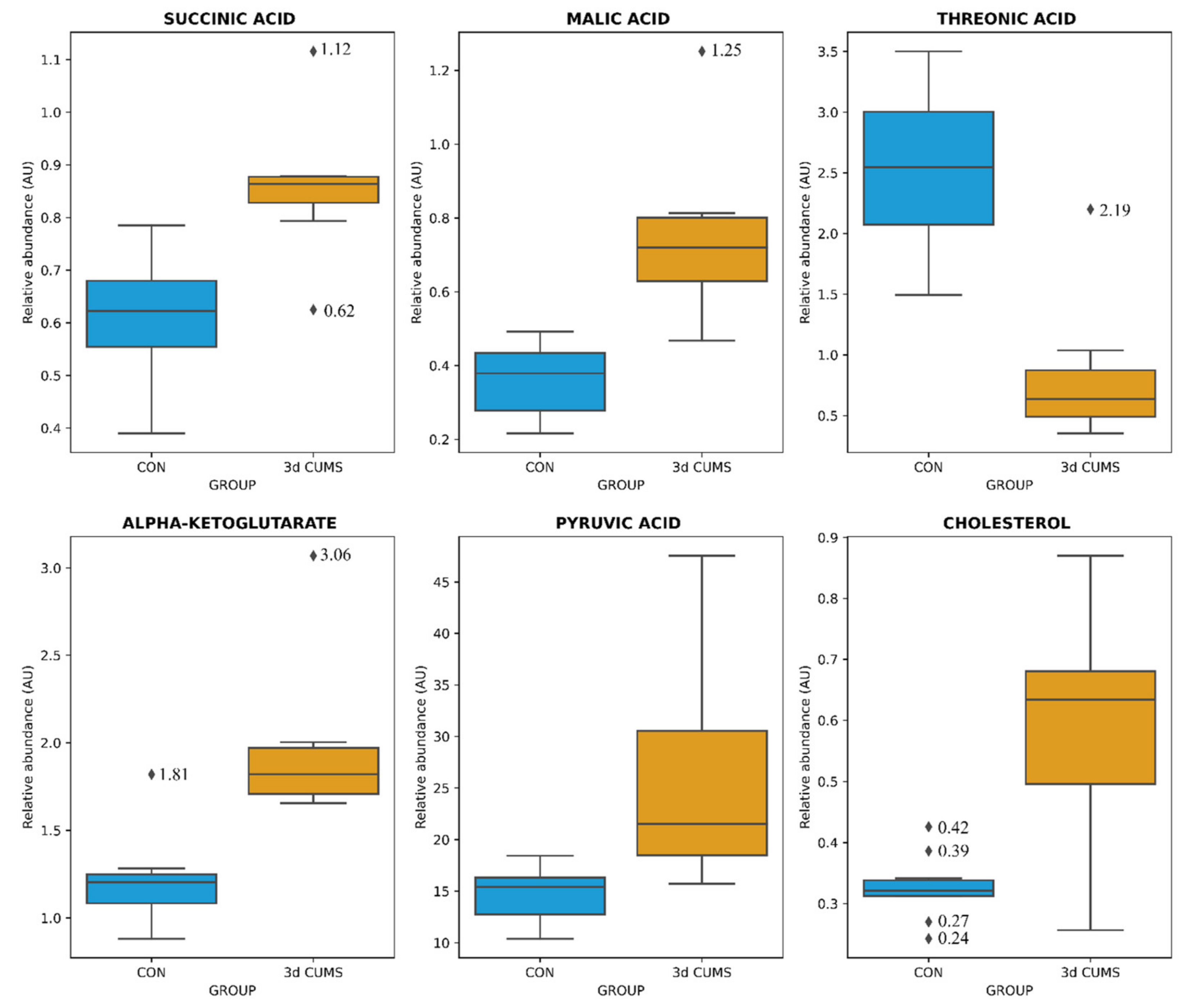
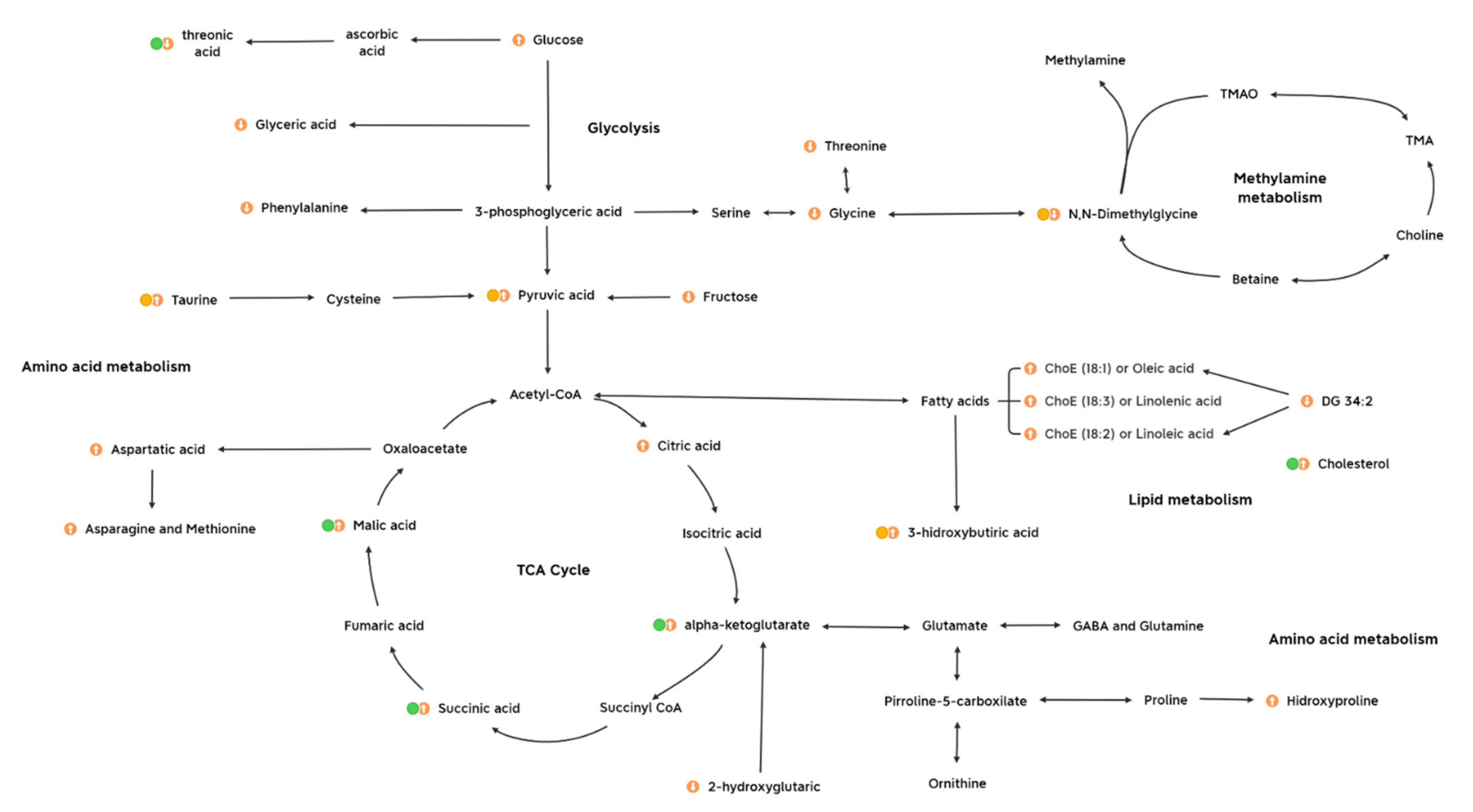
2.2. Plasma Metabolic Profiling and Biomarker Identification
2.3. Urine Metabolic Profiling and Biomarker Identification
2.4. Microbiome Profiling
2.5. Multi-Omics Data Integration
3. Discussion
4. Materials and Methods
4.1. Animal Experimental Design
4.2. OFT
4.3. Sample Collection
4.4. Plasma Biochemistry
4.5. Metabolome Analysis
4.5.1. Plasma Metabolome (GC-qTOF and UHPLC-qTOF)
4.5.2. Urine Metabolome (1H-NMR)
4.6. Microbiome Analysis (Shotgun Metagenomic Sequencing)
4.7. Statistical Analysis
4.7.1. General Statistical Analysis
4.7.2. Metabolomic Data Analysis
4.7.3. Metagenomic Data Analysis
4.7.4. Integration Data Analysis
4.7.5. Pathway Analysis
5. Conclusions
Supplementary Materials
Author Contributions
Funding
Institutional Review Board Statement
Informed Consent Statement
Data Availability Statement
Acknowledgments
Conflicts of Interest
References
- World Health Organization Mental Health in the Workplace. Available online: http://www.who.int/mental_health/world-mental-health-day/2017/en/ (accessed on 12 April 2021).
- Cohen, S.; Kessler, R.C.; Gordon, L.U. Strategies for measuring stress in studies of psychiatric and physical disorders. In Measuring Stress: A Guide for Health and Social Scientists; Oxford University Press: New York, NY, USA, 1995; pp. 3–26. ISBN 0-19-508641-4. [Google Scholar]
- Turner, A.I.; Smyth, N.; Hall, S.J.; Torres, S.J.; Hussein, M.; Jayasinghe, S.U.; Ball, K.; Clow, A.J. Psychological stress reactivity and future health and disease outcomes: A systematic review of prospective evidence. Psychoneuroendocrinology 2020, 114, 104599. [Google Scholar] [CrossRef]
- Battle, D.E. Diagnostic and Statistical Manual of Mental Disorders (DSM). CoDAS 2013, 25, 191–192. [Google Scholar] [CrossRef] [Green Version]
- Humer, E.; Pieh, C.; Probst, T. Metabolomic Biomarkers in Anxiety Disorders. Int. J. Mol. Sci. 2020, 21, 4784. [Google Scholar] [CrossRef]
- Hernandez-Baixauli, J.; Quesada-Vázquez, S.; Mariné-Casadó, R.; Cardoso, K.G.; Caimari, A.; Del Bas, J.M.; Escoté, X.; Baselga-Escudero, L. Detection of early disease risk factors associated with metabolic syndrome: A new era with the NMR metabolomics assessment. Nutrients 2020, 12, 806. [Google Scholar] [CrossRef] [PubMed] [Green Version]
- Martin, E.I.; Ressler, K.J.; Binder, E.; Nemeroff, C.B. The neurobiology of anxiety disorders: Brain imaging, genetics, and psychoneuroendocrinology. Psychiatr. Clin. North Am. 2009, 32, 549–575. [Google Scholar] [CrossRef] [Green Version]
- Filiou, M.D.; Zhang, Y.; Teplytska, L.; Reckow, S.; Gormanns, P.; Maccarrone, G.; Frank, E.; Kessler, M.S.; Hambsch, B.; Nussbaumer, M.; et al. Proteomics and Metabolomics Analysis of a Trait Anxiety Mouse Model Reveals Divergent Mitochondrial Pathways. Biol. Psychiatry 2011, 70, 1074–1082. [Google Scholar] [CrossRef]
- Guest, P.C.; Guest, F.L.; Martins-de Souza, D. Making Sense of Blood-Based Proteomics and Metabolomics in Psychiatric Research. Int. J. Neuropsychopharmacol. 2016, 19, pyv138. [Google Scholar] [CrossRef] [PubMed] [Green Version]
- Donati, R.J.; Rasenick, M.M. G protein signaling and the molecular basis of antidepressant action. Life Sci. 2003, 73, 1–17. [Google Scholar] [CrossRef]
- Wood, P.L. Mass Spectrometry Strategies for Clinical Metabolomics and Lipidomics in Psychiatry, Neurology, and Neuro-Oncology. Neuropsychopharmacology 2014, 39, 24–33. [Google Scholar] [CrossRef] [Green Version]
- Antoniuk, S.; Bijata, M.; Ponimaskin, E.; Wlodarczyk, J. Chronic unpredictable mild stress for modeling depression in rodents: Meta-analysis of model reliability. Neurosci. Biobehav. Rev. 2019, 99, 101–116. [Google Scholar] [CrossRef]
- Li, Z.-Y.; Zheng, X.-Y.; Gao, X.-X.; Zhou, Y.-Z.; Sun, H.-F.; Zhang, L.-Z.; Guo, X.-Q.; Du, G.-H.; Qin, X.-M. Study of plasma metabolic profiling and biomarkers of chronic unpredictable mild stress rats based on gas chromatography/mass spectrometry. Rapid Commun. Mass Spectrom. 2010, 24, 3539–3546. [Google Scholar] [CrossRef]
- Zhong, F.; Liu, L.; Wei, J.-L.; Hu, Z.-L.; Li, L.; Wang, S.; Xu, J.-M.; Zhou, X.-F.; Li, C.-Q.; Yang, Z.-Y.; et al. Brain-Derived Neurotrophic Factor Precursor in the Hippocampus Regulates Both Depressive and Anxiety-Like Behaviors in Rats. Front. Psychiatry 2019, 9, 776. [Google Scholar] [CrossRef] [PubMed] [Green Version]
- Nishitani, N.; Nagayasu, K.; Asaoka, N.; Yamashiro, M.; Andoh, C.; Nagai, Y.; Kinoshita, H.; Kawai, H.; Shibui, N.; Liu, B.; et al. Manipulation of dorsal raphe serotonergic neurons modulates active coping to inescapable stress and anxiety-related behaviors in mice and rats. Neuropsychopharmacol. Off. Publ. Am. Coll. Neuropsychopharmacol. 2019, 44, 721–732. [Google Scholar] [CrossRef] [Green Version]
- Jin, S.; Zhao, Y.; Jiang, Y.; Wang, Y.; Li, C.; Zhang, D.; Lian, B.; Du, Z.; Sun, H.; Sun, L. Anxiety-like behaviour assessments of adolescent rats after repeated maternal separation during early life. Neuroreport 2018, 29, 643–649. [Google Scholar] [CrossRef]
- Mengler, L.; Khmelinskii, A.; Diedenhofen, M.; Po, C.; Staring, M.; Lelieveldt, B.P.F.; Hoehn, M. Brain maturation of the adolescent rat cortex and striatum: Changes in volume and myelination. Neuroimage 2014, 84, 35–44. [Google Scholar] [CrossRef] [Green Version]
- McCutcheon, J.E.; Marinelli, M. Age matters. Eur. J. Neurosci. 2009, 29, 997–1014. [Google Scholar] [CrossRef]
- Meyza, K.Z.; Boguszewski, P.M.; Nikolaev, E.; Zagrodzka, J. Age increases anxiety and reactivity of the fear/anxiety circuit in Lewis rats. Behav. Brain Res. 2011, 225, 192–200. [Google Scholar] [CrossRef]
- Seibenhener, M.L.; Wooten, M.C. Use of the Open Field Maze to measure locomotor and anxiety-like behavior in mice. J. Vis. Exp. 2015, e52434. [Google Scholar] [CrossRef] [Green Version]
- Sturman, O.; Germain, P.-L.; Bohacek, J. Exploratory rearing: A context- and stress-sensitive behavior recorded in the open-field test. Stress 2018, 21, 443–452. [Google Scholar] [CrossRef] [PubMed]
- Zaytsoff, S.J.M.; Brown, C.L.J.; Montina, T.; Metz, G.A.S.; Abbott, D.W.; Uwiera, R.R.E.; Inglis, G.D. Corticosterone-mediated physiological stress modulates hepatic lipid metabolism, metabolite profiles, and systemic responses in chickens. Sci. Rep. 2019, 9, 19225. [Google Scholar] [CrossRef] [PubMed]
- Xie, X.; Shen, Q.; Yu, C.; Xiao, Q.; Zhou, J.; Xiong, Z.; Li, Z.; Fu, Z. Depression-like behaviors are accompanied by disrupted mitochondrial energy metabolism in chronic corticosterone-induced mice. J. Steroid Biochem. Mol. Biol. 2020, 200, 105607. [Google Scholar] [CrossRef]
- Müller, C.P.; Reichel, M.; Mühle, C.; Rhein, C.; Gulbins, E.; Kornhuber, J. Brain membrane lipids in major depression and anxiety disorders. Biochim. Biophys. Acta 2015, 1851, 1052–1065. [Google Scholar] [CrossRef] [PubMed] [Green Version]
- Liu, X.-J.; Zhou, Y.-Z.; Li, Z.-F.; Cui, J.; Li, Z.-Y.; Gao, X.-X.; Sun, H.-F.; Zhang, L.-Z.; Du, G.-H.; Qin, X.-M. Anti-depressant effects of Xiaoyaosan on rat model of chronic unpredictable mild stress: A plasma metabonomics study based on NMR spectroscopy. J. Pharm. Pharmacol. 2012, 64, 578–588. [Google Scholar] [CrossRef] [PubMed]
- Serretti, A.; Mandelli, L.; Lattuada, E.; Smeraldi, E. Depressive syndrome in major psychoses: A study on 1351 subjects. Psychiatry Res. 2004, 127, 85–99. [Google Scholar] [CrossRef]
- Humer, E.; Probst, T.; Pieh, C. Metabolomics in Psychiatric Disorders: What We Learn from Animal Models. Metab. 2020, 10, 72. [Google Scholar] [CrossRef] [PubMed] [Green Version]
- Filiou, M.D.; Sandi, C. Anxiety and Brain Mitochondria: A Bidirectional Crosstalk. Trends Neurosci. 2019, 42, 573–588. [Google Scholar] [CrossRef]
- Wu, N.; Yang, M.; Gaur, U.; Xu, H.; Yao, Y.; Li, D. Alpha-Ketoglutarate: Physiological Functions and Applications. Biomol. Ther. 2016, 24, 1–8. [Google Scholar] [CrossRef] [Green Version]
- Gray, L.R.; Tompkins, S.C.; Taylor, E.B. Regulation of pyruvate metabolism and human disease. Cell. Mol. Life Sci. 2014, 71, 2577–2604. [Google Scholar] [CrossRef] [Green Version]
- Geng, C.; Guo, Y.; Wang, C.; Liao, D.; Han, W.; Zhang, J.; Jiang, P. Systematic impacts of chronic unpredictable mild stress on metabolomics in rats. Sci. Rep. 2020, 10, 700. [Google Scholar] [CrossRef] [Green Version]
- El Idrissi, A. Taurine Regulation of Neuroendocrine Function. Adv. Exp. Med. Biol. 2019, 1155, 977–985. [Google Scholar] [CrossRef]
- Wang, Z.; Ohata, Y.; Watanabe, Y.; Yuan, Y.; Yoshii, Y.; Kondo, Y.; Nishizono, S.; Chiba, T. Taurine Improves Lipid Metabolism and Increases Resistance to Oxidative Stress. J. Nutr. Sci. Vitaminol. 2020, 66, 347–356. [Google Scholar] [CrossRef] [PubMed]
- Jakaria, M.; Azam, S.; Haque, M.E.; Jo, S.-H.; Uddin, M.S.; Kim, I.-S.; Choi, D.-K. Taurine and its analogs in neurological disorders: Focus on therapeutic potential and molecular mechanisms. Redox Biol. 2019, 24, 101223. [Google Scholar] [CrossRef]
- Tracey, T.J.; Steyn, F.J.; Wolvetang, E.J.; Ngo, S.T. Neuronal Lipid Metabolism: Multiple Pathways Driving Functional Outcomes in Health and Disease. Front. Mol. Neurosci. 2018, 11, 10. [Google Scholar] [CrossRef] [Green Version]
- Coplan, J.D.; Mathew, S.J.; Mao, X.; Smith, E.L.P.; Hof, P.R.; Coplan, P.M.; Rosenblum, L.A.; Gorman, J.M.; Shungu, D.C. Decreased choline and creatine concentrations in centrum semiovale in patients with generalized anxiety disorder: Relationship to IQ and early trauma. Psychiatry Res. 2006, 147, 27–39. [Google Scholar] [CrossRef] [PubMed]
- Abdul Rahim, M.B.H.; Chilloux, J.; Martinez-Gili, L.; Neves, A.L.; Myridakis, A.; Gooderham, N.; Dumas, M.-E. Diet-induced metabolic changes of the human gut microbiome: Importance of short-chain fatty acids, methylamines and indoles. Acta Diabetol. 2019, 56, 493–500. [Google Scholar] [CrossRef] [Green Version]
- He, Q.; Tang, H.; Ren, P.; Kong, X.; Wu, G.; Yin, Y.; Wang, Y. Dietary supplementation with l-arginine partially counteracts serum metabonome induced by weaning stress in piglets. J. Proteome Res. 2011, 10, 5214–5221. [Google Scholar] [CrossRef]
- Shan, B.; Ai, Z.; Zeng, S.; Song, Y.; Song, J.; Zeng, Q.; Liao, Z.; Wang, T.; Huang, C.; Su, D. Gut microbiome-derived lactate promotes to anxiety-like behaviors through GPR81 receptor-mediated lipid metabolism pathway. Psychoneuroendocrinology 2020, 117, 104699. [Google Scholar] [CrossRef]
- Blacher, E.; Bashiardes, S.; Shapiro, H.; Rothschild, D.; Mor, U.; Dori-Bachash, M.; Kleimeyer, C.; Moresi, C.; Harnik, Y.; Zur, M.; et al. Potential roles of gut microbiome and metabolites in modulating ALS in mice. Nature 2019, 572, 474–480. [Google Scholar] [CrossRef] [PubMed]
- Valles-Colomer, M.; Falony, G.; Darzi, Y.; Tigchelaar, E.F.; Wang, J.; Tito, R.Y.; Schiweck, C.; Kurilshikov, A.; Joossens, M.; Wijmenga, C.; et al. The neuroactive potential of the human gut microbiota in quality of life and depression. Nat. Microbiol. 2019, 4, 623–632. [Google Scholar] [CrossRef]
- Sun, L.-J.; Li, J.-N.; Nie, Y.-Z. Gut hormones in microbiota-gut-brain cross-talk. Chin. Med. J. 2020, 133, 826–833. [Google Scholar] [CrossRef] [PubMed]
- Otaru, N.; Ye, K.; Mujezinovic, D.; Berchtold, L.; Constancias, F.; Cornejo, F.A.; Krzystek, A.; de Wouters, T.; Braegger, C.; Lacroix, C.; et al. GABA Production by Human Intestinal Bacteroides spp.: Prevalence, Regulation, and Role in Acid Stress Tolerance. Front. Microbiol. 2021, 12, 860. [Google Scholar] [CrossRef]
- Capitani, G.; De Biase, D.; Aurizi, C.; Gut, H.; Bossa, F.; Grütter, M.G. Crystal structure and functional analysis of Escherichia coli glutamate decarboxylase. EMBO J. 2003, 22, 4027–4037. [Google Scholar] [CrossRef] [Green Version]
- Cui, Y.; Miao, K.; Niyaphorn, S.; Qu, X. Production of Gamma-Aminobutyric Acid from Lactic Acid Bacteria: A Systematic Review. Int. J. Mol. Sci. 2020, 21, 995. [Google Scholar] [CrossRef] [Green Version]
- Bear, T.; Dalziel, J.; Coad, J.; Roy, N.; Butts, C.; Gopal, P. The Microbiome-Gut-Brain Axis and Resilience to Developing Anxiety or Depression under Stress. Microorg. 2021, 9, 723. [Google Scholar] [CrossRef] [PubMed]
- Demirkan, A.; Isaacs, A.; Ugocsai, P.; Liebisch, G.; Struchalin, M.; Rudan, I.; Wilson, J.F.; Pramstaller, P.P.; Gyllensten, U.; Campbell, H.; et al. Plasma phosphatidylcholine and sphingomyelin concentrations are associated with depression and anxiety symptoms in a Dutch family-based lipidomics study. J. Psychiatr. Res. 2013, 47, 357–362. [Google Scholar] [CrossRef]
- Lieberman, H.R.; Kellogg, M.D.; Kramer, F.M.; Bathalon, G.P.; Lesher, L.L. Lipid and other plasma markers are associated with anxiety, depression, and fatigue. Heal. Psychol. Off. J. Div. Heal. Psychol. Am. Psychol. Assoc. 2012, 31, 210–216. [Google Scholar] [CrossRef]
- Pistorio, E.; Luca, M.; Luca, A.; Messina, V.; Calandra, C. Autonomic nervous system and lipid metabolism: Findings in anxious-depressive spectrum and eating disorders. Lipids Health Dis. 2011, 10, 192. [Google Scholar] [CrossRef] [Green Version]
- Zhang, Y.; Filiou, M.D.; Reckow, S.; Gormanns, P.; Maccarrone, G.; Kessler, M.S.; Frank, E.; Hambsch, B.; Holsboer, F.; Landgraf, R.; et al. Proteomic and Metabolomic Profiling of a Trait Anxiety Mouse Model Implicate Affected Pathways. Mol. Cell. Proteomics 2011, 10, M111.008110. [Google Scholar] [CrossRef] [Green Version]
- Puurunen, J.; Tiira, K.; Vapalahti, K.; Lehtonen, M.; Hanhineva, K.; Lohi, H. Fearful dogs have increased plasma glutamine and γ-glutamyl glutamine. Sci. Rep. 2018, 8, 15976. [Google Scholar] [CrossRef] [PubMed] [Green Version]
- Zhang, Y.; Yuan, S.; Pu, J.; Yang, L.; Zhou, X.; Liu, L.; Jiang, X.; Zhang, H.; Teng, T.; Tian, L.; et al. Integrated Metabolomics and Proteomics Analysis of Hippocampus in a Rat Model of Depression. Neuroscience 2018, 371, 207–220. [Google Scholar] [CrossRef] [PubMed]
- Hoffman, J.F.; Fan, A.X.; Neuendorf, E.H.; Vergara, V.B.; Kalinich, J.F. Hydrophobic Sand Versus Metabolic Cages: A Comparison of Urine Collection Methods for Rats (Rattus norvegicus). J. Am. Assoc. Lab. Anim. Sci. 2018, 57, 51–57. [Google Scholar]
- Eggers, L.F.; Schwudke, D. Liquid Extraction: Folch BT—Encyclopedia of Lipidomics; Wenk, M.R., Ed.; Springer: Dordrecht, The Netherlands, 2016; pp. 1–6. ISBN 978-94-007-7864-1. [Google Scholar]
- Beghini, F.; McIver, L.; Blanco-Míguez, A.; Dubois, L.; Asnicar, F.; Maharjan, S.; Mailyan, A.; Thomas, A.M.; Manghi, P.; Valles-Colomer, M.; et al. Integrating taxonomic, functional, and strain-level profiling of diverse microbial communities with bioBakery 3. Elife 2021, 10. [Google Scholar] [CrossRef]
- Llorach-Asunción, R.; Jauregui, O.; Urpi-Sarda, M.; Andres-Lacueva, C. Methodological aspects for metabolome visualization and characterization: A metabolomic evaluation of the 24 h evolution of human urine after cocoa powder consumption. J. Pharm. Biomed. Anal. 2010, 51, 373–381. [Google Scholar] [CrossRef] [PubMed]
- Wang, H.; Liang, S.; Wang, M.; Gao, J.; Sun, C.; Wang, J.; Xia, W.; Wu, S.; Sumner, S.J.; Zhang, F.; et al. Potential serum biomarkers from a metabolomics study of autism. J. Psychiatry Neurosci. 2016, 41, 27–37. [Google Scholar] [CrossRef] [Green Version]
- To, K.K.W.; Lee, K.-C.; Wong, S.S.Y.; Sze, K.-H.; Ke, Y.-H.; Lui, Y.-M.; Tang, B.S.F.; Li, I.W.S.; Lau, S.K.P.; Hung, I.F.N.; et al. Lipid metabolites as potential diagnostic and prognostic biomarkers for acute community acquired pneumonia. Diagn. Microbiol. Infect. Dis. 2016, 85, 249–254. [Google Scholar] [CrossRef] [PubMed]
- Fujisaka, S.; Avila-Pacheco, J.; Soto, M.; Kostic, A.; Dreyfuss, J.M.; Pan, H.; Ussar, S.; Altindis, E.; Li, N.; Bry, L.; et al. Diet, Genetics, and the Gut Microbiome Drive Dynamic Changes in Plasma Metabolites. Cell Rep. 2018, 22, 3072–3086. [Google Scholar] [CrossRef] [Green Version]
- Rohart, F.; Gautier, B.; Singh, A.; Lê Cao, K.-A. mixOmics: An R package for ‘omics feature selection and multiple data integration. PLOS Comput. Biol. 2017, 13, e1005752. [Google Scholar] [CrossRef] [PubMed] [Green Version]
- Smoot, M.E.; Ono, K.; Ruscheinski, J.; Wang, P.-L.; Ideker, T. Cytoscape 2.8: New features for data integration and network visualization. Bioinformatics 2011, 27, 431–432. [Google Scholar] [CrossRef] [Green Version]
- Kanehisa, M.; Goto, S. KEGG: Kyoto encyclopedia of genes and genomes. Nucleic Acids Res. 2000, 28, 27–30. [Google Scholar] [CrossRef] [PubMed]








| CON | 3d CUMS | p-Value | FC | ||
|---|---|---|---|---|---|
| Biometric parameters | Initial body weight (g) | 476.67 ± 10.99 | 467.29 ± 12.04 | 0.57 | 0.98 |
| Final body weight (g) | 476.50 ± 10.69 | 468.26 ± 10.44 | 0.59 | 0.98 | |
| Food intake (g) | 21.23 ± 0.76 | 20.71 ± 0.7 | 0.63 | 0.98 | |
| RWAT weight (g) | 11.33 ± 1.22 | 12.11 ± 1.3 | 0.67 | 1.07 | |
| MWAT weight (g) | 5.96 ± 0.52 | 7.28 ± 0.73 | 0.16 | 1.22 | |
| Muscle weight (g) | 2.97 ± 0.33 | 2.84 ± 0.45 | 0.67 | 0.96 | |
| Liver weight (g) | 12.26 ± 0.43 | 11.51 ± 0.3 | 0.17 | 0.94 | |
| Cecum weight (g) | 4.95 ± 0.26 | 4.51 ± 0.22 | 0.22 | 0.91 | |
| Plasma biochemistry | Corticosterone (ng/mL) | 58 ± 6.6 | 374.5 ± 24.8 | <0.01 * | 6.46 |
| Serotonin (ng/mL) | 49.99 ± 9.95 | 211.55 ± 50.95 | 0.01 * | 4.32 | |
| Glucose (mM) | 67.56 ± 1.71 | 82.63 ± 2.60 | <0.01 * | 1.22 | |
| TG (mM) | 71.15 ± 4.34 | 82.75 ± 7.89 | 0.2 | 1.16 | |
| TC (mM) | 67.12 ± 2.92 | 79.30 ± 5.09 | 0.06 | 1.18 | |
| NEFAs (mM) | 0.42 ± 0.03 | 0.56 ± 0.04 | 0.02 * | 1.33 |
| Metabolite | CON | 3d CUMS | p-Value | q-Value | VIP | RF | FC | Effect | Metabolic Pathway |
|---|---|---|---|---|---|---|---|---|---|
| Malic acid | 0.36 ± 0.03 | 0.74 ± 0.07 | <0.01 | 0.03 | 2.4 | 0.03 | 2.1 | ↑ | TCA cycle |
| Threonic acid | 2.55 ± 0.21 | 0.8 ± 0.17 | <0.01 | 0.03 | 2.6 | 0.03 | 0.3 | ↓ | Ascorbate and aldarate metabolism |
| Alpha-ketoglutarate | 1.21 ± 0.08 | 1.94 ± 0.13 | <0.01 | 0.03 | 2.3 | 0.03 | 1.6 | ↑ | TCA cycle |
| Succinic acid | 0.61 ± 0.04 | 0.86 ± 0.04 | <0.01 | 0.03 | 2.3 | 0.03 | 1.4 | ↑ | TCA cycle |
| Pyruvic acid | 14.68 ± 0.85 | 25.39 ± 3.14 | <0.01 | 0.03 | 2.1 | 0.03 | 1.7 | ↑ | Glycolysis |
| Cholesterol | 0.33 ± 0.02 | 0.6 ± 0.05 | <0.01 | 0.05 | 2.4 | 0.05 | 1.8 | ↑ | Steroid biosynthesis |
Publisher’s Note: MDPI stays neutral with regard to jurisdictional claims in published maps and institutional affiliations. |
© 2021 by the authors. Licensee MDPI, Basel, Switzerland. This article is an open access article distributed under the terms and conditions of the Creative Commons Attribution (CC BY) license (https://creativecommons.org/licenses/by/4.0/).
Share and Cite
Hernandez-Baixauli, J.; Puigbò, P.; Abasolo, N.; Palacios-Jordan, H.; Foguet-Romero, E.; Suñol, D.; Galofré, M.; Caimari, A.; Baselga-Escudero, L.; Bas, J.M.D.; et al. Alterations in Metabolome and Microbiome Associated with an Early Stress Stage in Male Wistar Rats: A Multi-Omics Approach. Int. J. Mol. Sci. 2021, 22, 12931. https://doi.org/10.3390/ijms222312931
Hernandez-Baixauli J, Puigbò P, Abasolo N, Palacios-Jordan H, Foguet-Romero E, Suñol D, Galofré M, Caimari A, Baselga-Escudero L, Bas JMD, et al. Alterations in Metabolome and Microbiome Associated with an Early Stress Stage in Male Wistar Rats: A Multi-Omics Approach. International Journal of Molecular Sciences. 2021; 22(23):12931. https://doi.org/10.3390/ijms222312931
Chicago/Turabian StyleHernandez-Baixauli, Julia, Pere Puigbò, Nerea Abasolo, Hector Palacios-Jordan, Elisabet Foguet-Romero, David Suñol, Mar Galofré, Antoni Caimari, Laura Baselga-Escudero, Josep M. Del Bas, and et al. 2021. "Alterations in Metabolome and Microbiome Associated with an Early Stress Stage in Male Wistar Rats: A Multi-Omics Approach" International Journal of Molecular Sciences 22, no. 23: 12931. https://doi.org/10.3390/ijms222312931
APA StyleHernandez-Baixauli, J., Puigbò, P., Abasolo, N., Palacios-Jordan, H., Foguet-Romero, E., Suñol, D., Galofré, M., Caimari, A., Baselga-Escudero, L., Bas, J. M. D., & Mulero, M. (2021). Alterations in Metabolome and Microbiome Associated with an Early Stress Stage in Male Wistar Rats: A Multi-Omics Approach. International Journal of Molecular Sciences, 22(23), 12931. https://doi.org/10.3390/ijms222312931

