Characterization of the Chimeric PriB-SSBc Protein
Abstract
1. Introduction
2. Results
2.1. Sequence Analysis between KpPriB and KpSSB
2.2. Protein Chimeragenesis
2.3. Purification of KpPriB, KpSSB, and PriB-SSBc
2.4. Oligomeric State of PriB-SSBc in Solution
2.5. Crystal Structure of KpSSB
2.6. Binding of PriB-SSBc to ssDNA
2.7. Binding of KpPriB to ssDNA
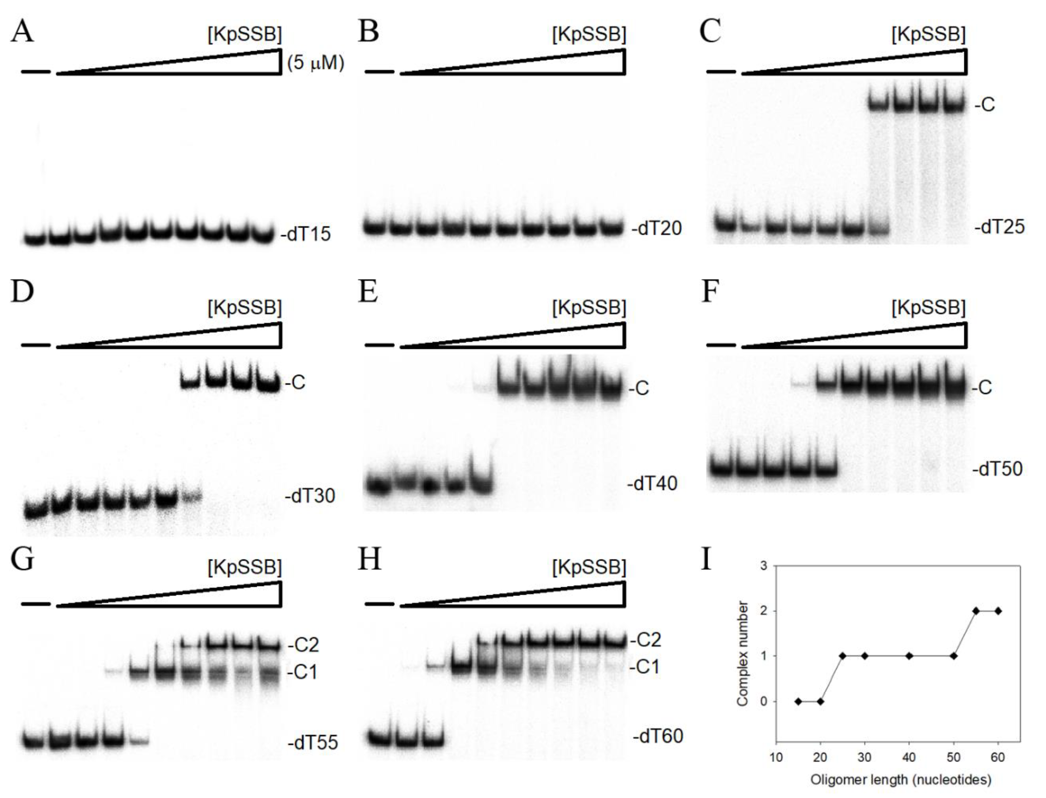
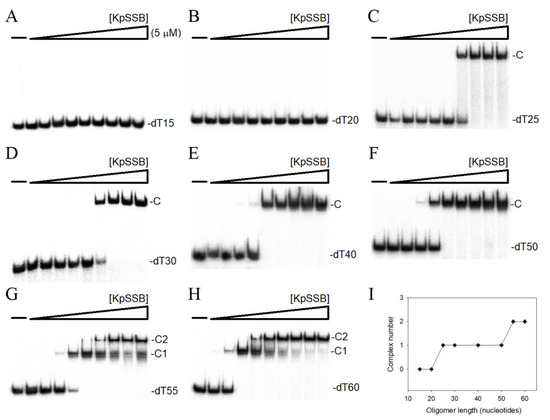
2.8. Binding of KpSSB to ssDNA
2.9. Binding Constants of the SSB–ssDNA Complexes Determined from EMSA
2.10. PriB-SSBc Could Significantly Stimulate the ATPase Activity of KpPriA
2.11. The 114-GGRQ-117 Motif as a Regulatory Switch for ssDNA Binding
2.12. Analysis of the Ssb and PriB Genes
3. Discussion
4. Materials and Methods
4.1. Construction of Plasmids
4.2. Protein Expression and Purification
4.3. Gel-Filtration Chromatography
4.4. Preparation of dsDNA Substrate
4.5. ATPase Assay
4.6. Crystallography
4.7. EMSA
Author Contributions
Funding
Institutional Review Board Statement
Informed Consent Statement
Data Availability Statement
Acknowledgments
Conflicts of Interest
References
- Bianco, P.R. The mechanism of action of the SSB interactome reveals it is the first OB-fold family of genome guardians in prokaryotes. Protein Sci. 2021, 30, 1757–1775. [Google Scholar] [CrossRef]
- Croft, L.V.; Bolderson, E.; Adams, M.N.; El-Kamand, S.; Kariawasam, R.; Cubeddu, L.; Gamsjaeger, R.; Richard, D.J. Human single-stranded DNA binding protein 1 (hSSB1, OBFC2B), a critical component of the DNA damage response. Semin. Cell. Dev. Biol. 2019, 86, 121–128. [Google Scholar] [CrossRef]
- Byrne, B.M.; Oakley, G.G. Replication protein A, the laxative that keeps DNA regular: The importance of RPA phosphorylation in maintaining genome stability. Semin. Cell. Dev. Biol. 2019, 86, 112–120. [Google Scholar] [CrossRef]
- Richard, D.J.; Bolderson, E.; Khanna, K.K. Multiple human single-stranded DNA binding proteins function in genome maintenance: Structural, biochemical and functional analysis. Crit. Rev. Biochem. Mol. Biol. 2009, 44, 98–116. [Google Scholar] [CrossRef]
- Meyer, R.R.; Laine, P.S. The single-stranded DNA-binding protein of Escherichia coli. Microbiol. Rev. 1990, 54, 342–380. [Google Scholar] [CrossRef]
- Huang, Y.H.; Lin, E.S.; Huang, C.Y. Complexed crystal structure of SSB reveals a novel single-stranded DNA binding mode (SSB)3:1: Phe60 is not crucial for defining binding paths. Biochem. Biophys. Res. Commun. 2019, 520, 353–358. [Google Scholar] [CrossRef] [PubMed]
- Huang, Y.H.; Chen, I.C.; Huang, C.Y. Characterization of an SSB-dT25 complex: Structural insights into the S-shaped ssDNA binding conformation. RSC Adv. 2019, 9, 40388–40396. [Google Scholar] [CrossRef]
- Dubiel, K.; Myers, A.R.; Kozlov, A.G.; Yang, O.; Zhang, J.; Ha, T.; Lohman, T.M.; Keck, J.L. Structural Mechanisms of Cooperative DNA Binding by Bacterial Single-Stranded DNA-Binding Proteins. J. Mol. Biol. 2019, 431, 178–195. [Google Scholar] [CrossRef] [PubMed]
- Raghunathan, S.; Kozlov, A.G.; Lohman, T.M.; Waksman, G. Structure of the DNA binding domain of E. coli SSB bound to ssDNA. Nat. Struct. Biol. 2000, 7, 648–652. [Google Scholar] [CrossRef] [PubMed]
- Dickey, T.H.; Altschuler, S.E.; Wuttke, D.S. Single-stranded DNA-binding proteins: Multiple domains for multiple functions. Structure 2013, 21, 1074–1084. [Google Scholar] [CrossRef] [PubMed]
- Murzin, A.G. OB(oligonucleotide/oligosaccharide binding)-fold: Common structural and functional solution for non-homologous sequences. EMBO J. 1993, 12, 861–867. [Google Scholar] [CrossRef] [PubMed]
- Antony, E.; Lohman, T.M. Dynamics of E. coli single stranded DNA binding (SSB) protein-DNA complexes. Semin. Cell. Dev. Biol. 2019, 86, 102–111. [Google Scholar] [CrossRef] [PubMed]
- Shereda, R.D.; Kozlov, A.G.; Lohman, T.M.; Cox, M.M.; Keck, J.L. SSB as an organizer/mobilizer of genome maintenance complexes. Crit. Rev. Biochem. Mol. Biol. 2008, 43, 289–318. [Google Scholar] [CrossRef] [PubMed]
- Shishmarev, D.; Wang, Y.; Mason, C.E.; Su, X.C.; Oakley, A.J.; Graham, B.; Huber, T.; Dixon, N.E.; Otting, G. Intramolecular binding mode of the C-terminus of Escherichia coli single-stranded DNA binding protein determined by nuclear magnetic resonance spectroscopy. Nucleic Acids Res. 2014, 42, 2750–2757. [Google Scholar] [CrossRef] [PubMed]
- Kozlov, A.G.; Cox, M.M.; Lohman, T.M. Regulation of single-stranded DNA binding by the C termini of Escherichia coli single-stranded DNA-binding (SSB) protein. J. Biol. Chem. 2010, 285, 17246–17252. [Google Scholar] [CrossRef]
- Bianco, P.R. DNA Helicase-SSB Interactions Critical to the Regression and Restart of Stalled DNA Replication forks in Escherichia coli. Genes 2020, 11, 471. [Google Scholar] [CrossRef]
- Bianco, P.R. The tale of SSB. Prog. Biophys. Mol. Biol. 2017, 127, 111–118. [Google Scholar] [CrossRef]
- Cadman, C.J.; McGlynn, P. PriA helicase and SSB interact physically and functionally. Nucleic Acids Res. 2004, 32, 6378–6387. [Google Scholar] [CrossRef]
- Windgassen, T.A.; Wessel, S.R.; Bhattacharyya, B.; Keck, J.L. Mechanisms of bacterial DNA replication restart. Nucleic Acids Res. 2018, 46, 504–519. [Google Scholar] [CrossRef]
- Michel, B.; Sinha, A.K.; Leach, D.R.F. Replication Fork Breakage and Restart in Escherichia coli. Microbiol. Mol. Biol. Rev. 2018, 82, e00013-18. [Google Scholar] [CrossRef]
- Huang, Y.H.; Huang, C.Y. Structural insight into the DNA-binding mode of the primosomal proteins PriA, PriB, and DnaT. Biomed Res. Int. 2014, 2014, 195162. [Google Scholar] [CrossRef] [PubMed]
- Wang, Y.; Sun, Z.; Bianco, P.R.; Lyubchenko, Y.L. Atomic force microscopy-based characterization of the interaction of PriA helicase with stalled DNA replication forks. J. Biol. Chem. 2020, 295, 6043–6052. [Google Scholar] [CrossRef] [PubMed]
- Tan, H.Y.; Bianco, P.R. SSB Facilitates Fork-Substrate Discrimination by the PriA DNA Helicase. ACS Omega 2021, 6, 16324–16335. [Google Scholar] [CrossRef] [PubMed]
- Cox, M.M.; Goodman, M.F.; Kreuzer, K.N.; Sherratt, D.J.; Sandler, S.J.; Marians, K.J. The importance of repairing stalled replication forks. Nature 2000, 404, 37–41. [Google Scholar] [CrossRef] [PubMed]
- Masai, H.; Tanaka, T.; Kohda, D. Stalled replication forks: Making ends meet for recognition and stabilization. Bioessays 2010, 32, 687–697. [Google Scholar] [CrossRef]
- Schekman, R.; Weiner, A.; Kornberg, A. Multienzyme systems of DNA replication. Science 1974, 186, 987–993. [Google Scholar] [CrossRef]
- Heller, R.C.; Marians, K.J. Replisome assembly and the direct restart of stalled replication forks. Nat. Rev. Mol. Cell. Biol. 2006, 7, 932–943. [Google Scholar] [CrossRef]
- Lopper, M.; Boonsombat, R.; Sandler, S.J.; Keck, J.L. A hand-off mechanism for primosome assembly in replication restart. Mol. Cell 2007, 26, 781–793. [Google Scholar] [CrossRef]
- Abe, Y.; Ikeda, Y.; Fujiyama, S.; Kini, R.M.; Ueda, T. A structural model of the PriB-DnaT complex in Escherichia coli replication restart. FEBS Lett. 2021, 595, 341–350. [Google Scholar] [CrossRef]
- Fujiyama, S.; Abe, Y.; Tani, J.; Urabe, M.; Sato, K.; Aramaki, T.; Katayama, T.; Ueda, T. Structure and mechanism of the primosome protein DnaT-functional structures for homotrimerization, dissociation of ssDNA from the PriB.ssDNA complex, and formation of the DnaT.ssDNA complex. FEBS J. 2014, 281, 5356–5370. [Google Scholar] [CrossRef]
- Huang, Y.H.; Huang, C.Y. The N-terminal domain of DnaT, a primosomal DNA replication protein, is crucial for PriB binding and self-trimerization. Biochem. Biophys. Res. Commun. 2013, 442, 147–152. [Google Scholar] [CrossRef] [PubMed]
- Chen, K.L.; Huang, Y.H.; Liao, J.F.; Lee, W.C.; Huang, C.Y. Crystal structure of the C-terminal domain of the primosomal DnaT protein: Insights into a new oligomerization mechanism. Biochem. Biophys. Res. Commun. 2019, 511, 1–6. [Google Scholar] [CrossRef]
- Liu, Z.; Chen, P.; Wang, X.; Cai, G.; Niu, L.; Teng, M.; Li, X. Crystal structure of DnaT84-153-dT10 ssDNA complex reveals a novel single-stranded DNA binding mode. Nucleic Acids Res. 2014, 42, 9470–9483. [Google Scholar] [CrossRef]
- Huang, Y.H.; Lin, M.J.; Huang, C.Y. DnaT is a single-stranded DNA binding protein. Genes Cells 2013, 18, 1007–1019. [Google Scholar] [CrossRef]
- Huang, C.C.; Huang, C.Y. DnaT is a PriC-binding protein. Biochem. Biophys. Res. Commun. 2016, 477, 988–992. [Google Scholar] [CrossRef]
- Windgassen, T.A.; Leroux, M.; Sandler, S.J.; Keck, J.L. Function of a strand-separation pin element in the PriA DNA replication restart helicase. J. Biol. Chem. 2019, 294, 2801–2814. [Google Scholar] [CrossRef]
- Cadman, C.J.; Lopper, M.; Moon, P.B.; Keck, J.L.; McGlynn, P. PriB stimulates PriA helicase via an interaction with single-stranded DNA. J. Biol. Chem. 2005, 280, 39693–39700. [Google Scholar] [CrossRef] [PubMed]
- Liu, J.; Nurse, P.; Marians, K.J. The ordered assembly of the phiX174-type primosome. III. PriB facilitates complex formation between PriA and DnaT. J. Biol. Chem. 1996, 271, 15656–15661. [Google Scholar] [CrossRef] [PubMed]
- Low, R.L.; Shlomai, J.; Kornberg, A. Protein n, a primosomal DNA replication protein of Escherichia coli. Purification and characterization. J. Biol. Chem. 1982, 257, 6242–6250. [Google Scholar] [CrossRef]
- Ponomarev, V.A.; Makarova, K.S.; Aravind, L.; Koonin, E.V. Gene duplication with displacement and rearrangement: Origin of the bacterial replication protein PriB from the single-stranded DNA-binding protein Ssb. J. Mol. Microbiol. Biotechnol. 2003, 5, 225–229. [Google Scholar] [CrossRef]
- Sandler, S.J.; Marians, K.J.; Zavitz, K.H.; Coutu, J.; Parent, M.A.; Clark, A.J. dnaC mutations suppress defects in DNA replication- and recombination-associated functions in priB and priC double mutants in Escherichia coli K-12. Mol. Microbiol. 1999, 34, 91–101. [Google Scholar] [CrossRef]
- Michel, B.; Sandler, S.J. Replication Restart in Bacteria. J. Bacteriol. 2017, 199, e00102-17. [Google Scholar] [CrossRef]
- Shioi, S.; Ose, T.; Maenaka, K.; Shiroishi, M.; Abe, Y.; Kohda, D.; Katayama, T.; Ueda, T. Crystal structure of a biologically functional form of PriB from Escherichia coli reveals a potential single-stranded DNA-binding site. Biochem. Biophys. Res. Commun. 2005, 326, 766–776. [Google Scholar] [CrossRef]
- Lopper, M.; Holton, J.M.; Keck, J.L. Crystal structure of PriB, a component of the Escherichia coli replication restart primosome. Structure 2004, 12, 1967–1975. [Google Scholar] [CrossRef][Green Version]
- Liu, J.H.; Chang, T.W.; Huang, C.Y.; Chen, S.U.; Wu, H.N.; Chang, M.C.; Hsiao, C.D. Crystal structure of PriB, a primosomal DNA replication protein of Escherichia coli. J. Biol. Chem. 2004, 279, 50465–50471. [Google Scholar] [CrossRef] [PubMed]
- Szymanski, M.R.; Jezewska, M.J.; Bujalowski, W. Interactions of the Escherichia coli primosomal PriB protein with the single-stranded DNA. Stoichiometries, intrinsic affinities, cooperativities, and base specificities. J. Mol. Biol. 2010, 398, 8–25. [Google Scholar] [CrossRef] [PubMed][Green Version]
- Huang, C.Y.; Hsu, C.H.; Sun, Y.J.; Wu, H.N.; Hsiao, C.D. Complexed crystal structure of replication restart primosome protein PriB reveals a novel single-stranded DNA-binding mode. Nucleic Acids Res. 2006, 34, 3878–3886. [Google Scholar] [CrossRef]
- Huang, Y.H.; Lo, Y.H.; Huang, W.; Huang, C.Y. Crystal structure and DNA-binding mode of Klebsiella pneumoniae primosomal PriB protein. Genes Cells 2012, 17, 837–849. [Google Scholar] [CrossRef] [PubMed]
- Huang, Y.H.; Huang, C.Y. Characterization of a single-stranded DNA-binding protein from Klebsiella pneumoniae: Mutation at either Arg73 or Ser76 causes a less cooperative complex on DNA. Genes Cells 2012, 17, 146–157. [Google Scholar] [CrossRef]
- Jan, H.C.; Lee, Y.L.; Huang, C.Y. Characterization of a single-stranded DNA-binding protein from Pseudomonas aeruginosa PAO1. Protein J. 2011, 30, 20–26. [Google Scholar] [CrossRef]
- Huang, Y.H.; Lee, Y.L.; Huang, C.Y. Characterization of a single-stranded DNA binding protein from Salmonella enterica serovar Typhimurium LT2. Protein J. 2011, 30, 102–108. [Google Scholar] [CrossRef]
- Olszewski, M.; Grot, A.; Wojciechowski, M.; Nowak, M.; Mickiewicz, M.; Kur, J. Characterization of exceptionally thermostable single-stranded DNA-binding proteins from Thermotoga maritima and Thermotoga neapolitana. BMC Microbiol. 2010, 10, 260. [Google Scholar] [CrossRef] [PubMed]
- Olszewski, M.; Mickiewicz, M.; Kur, J. Two highly thermostable paralogous single-stranded DNA-binding proteins from Thermoanaerobacter tengcongensis. Arch. Microbiol. 2008, 190, 79–87. [Google Scholar] [CrossRef] [PubMed]
- Dinis, P.; Wandi, B.N.; Grocholski, T.; Metsä-Ketelä, M. Chimeragenesis for Biocatalysis. In Advances in Enzyme Technology; Singh, R.S., Singhania, R.R., Pandey, A., Larroche, C., Eds.; Elsevier: Amsterdam, The Netherlands, 2019; pp. 389–418. [Google Scholar]
- Bianco, P.R.; Pottinger, S.; Tan, H.Y.; Nguyenduc, T.; Rex, K.; Varshney, U. The IDL of E. coli SSB links ssDNA and protein binding by mediating protein-protein interactions. Protein Sci. 2017, 26, 227–241. [Google Scholar] [CrossRef]
- Huang, Y.H.; Huang, C.Y. The glycine-rich flexible region in SSB is crucial for PriA stimulation. RSC Adv. 2018, 8, 35280–35288. [Google Scholar] [CrossRef]
- Huang, Y.H.; Huang, C.Y. SAAV2152 is a single-stranded DNA binding protein: The third SSB in Staphylococcus aureus. Oncotarget 2018, 9, 20239–20254. [Google Scholar] [CrossRef] [PubMed][Green Version]
- Chen, K.L.; Cheng, J.H.; Lin, C.Y.; Huang, Y.H.; Huang, C.Y. Characterization of single-stranded DNA-binding protein SsbB from Staphylococcus aureus: SsbB cannot stimulate PriA helicase. RSC Adv. 2018, 8, 28367–28375. [Google Scholar] [CrossRef]
- Huang, Y.H.; Guan, H.H.; Chen, C.J.; Huang, C.Y. Staphylococcus aureus single-stranded DNA-binding protein SsbA can bind but cannot stimulate PriA helicase. PLoS ONE 2017, 12, e0182060. [Google Scholar] [CrossRef]
- Huang, Y.H.; Huang, C.Y. C-terminal domain swapping of SSB changes the size of the ssDNA binding site. Biomed Res. Int. 2014, 2014, 573936. [Google Scholar] [CrossRef] [PubMed]
- Paradzik, T.; Ivic, N.; Filic, Z.; Manjasetty, B.A.; Herron, P.; Luic, M.; Vujaklija, D. Structure-function relationships of two paralogous single-stranded DNA-binding proteins from Streptomyces coelicolor: Implication of SsbB in chromosome segregation during sporulation. Nucleic Acids Res. 2013, 41, 3659–3672. [Google Scholar] [CrossRef]
- Lin, E.S.; Huang, C.Y. Crystal structure of the single-stranded DNA-binding protein SsbB in complex with the anticancer drug 5-fluorouracil: Extension of the 5-fluorouracil interactome to include the oligonucleotide/oligosaccharide-binding fold protein. Biochem. Biophys. Res. Commun. 2021, 534, 41–46. [Google Scholar] [CrossRef]
- Savvides, S.N.; Raghunathan, S.; Futterer, K.; Kozlov, A.G.; Lohman, T.M.; Waksman, G. The C-terminal domain of full-length E. coli SSB is disordered even when bound to DNA. Protein Sci. 2004, 13, 1942–1947. [Google Scholar] [CrossRef]
- Huang, C.Y. Determination of the Binding Site-Size of the Protein-DNA Complex by Use of the Electrophoretic Mobility Shift Assay. In Stoichiometry and Research—The Importance of Quantity in Biomedicine; Innocenti, A., Ed.; InTech Press: Rijeka, Croatia, 2012. [Google Scholar]
- Su, X.C.; Wang, Y.; Yagi, H.; Shishmarev, D.; Mason, C.E.; Smith, P.J.; Vandevenne, M.; Dixon, N.E.; Otting, G. Bound or free: Interaction of the C-terminal domain of Escherichia coli single-stranded DNA-binding protein (SSB) with the tetrameric core of SSB. Biochemistry 2014, 53, 1925–1934. [Google Scholar] [CrossRef]
- George, N.P.; Ngo, K.V.; Chitteni-Pattu, S.; Norais, C.A.; Battista, J.R.; Cox, M.M.; Keck, J.L. Structure and cellular dynamics of Deinococcus radiodurans single-stranded DNA (ssDNA)-binding protein (SSB)-DNA complexes. J. Biol. Chem. 2012, 287, 22123–22132. [Google Scholar] [CrossRef]
- Lindner, C.; Nijland, R.; van Hartskamp, M.; Bron, S.; Hamoen, L.W.; Kuipers, O.P. Differential expression of two paralogous genes of Bacillus subtilis encoding single-stranded DNA binding protein. J. Bacteriol. 2004, 186, 1097–1105. [Google Scholar] [CrossRef][Green Version]
- Black, S.L.; Dawson, A.; Ward, F.B.; Allen, R.J. Genes required for growth at high hydrostatic pressure in Escherichia coli K-12 identified by genome-wide screening. PLoS ONE 2013, 8, e73995. [Google Scholar] [CrossRef] [PubMed][Green Version]
- Barba-Aliaga, M.; Alepuz, P.; Pérez-Ortín, J.E. Eukaryotic RNA Polymerases: The Many Ways to Transcribe a Gene. Front. Mol. Biosci. 2021, 8, 663209. [Google Scholar] [CrossRef] [PubMed]
- Kerr, I.D.; Wadsworth, R.I.; Cubeddu, L.; Blankenfeldt, W.; Naismith, J.H.; White, M.F. Insights into ssDNA recognition by the OB fold from a structural and thermodynamic study of Sulfolobus SSB protein. EMBO J. 2003, 22, 2561–2570. [Google Scholar] [CrossRef] [PubMed]
- Bochkarev, A.; Pfuetzner, R.A.; Edwards, A.M.; Frappier, L. Structure of the single-stranded-DNA-binding domain of replication protein A bound to DNA. Nature 1997, 385, 176–181. [Google Scholar] [CrossRef]
- Shamoo, Y.; Friedman, A.M.; Parsons, M.R.; Konigsberg, W.H.; Steitz, T.A. Crystal structure of a replication fork single-stranded DNA binding protein (T4 gp32) complexed to DNA. Nature 1995, 376, 362–366. [Google Scholar] [CrossRef] [PubMed]
- Marians, K.J. PriA-directed replication fork restart in Escherichia coli. Trends Biochem. Sci. 2000, 25, 185–189. [Google Scholar] [CrossRef]
- Allen, G.C., Jr.; Kornberg, A. The priB gene encoding the primosomal replication n protein of Escherichia coli. J. Biol. Chem. 1991, 266, 11610–11613. [Google Scholar] [CrossRef]
- Qureshi, N.S.; Matzel, T.; Cetiner, E.C.; Schnieders, R.; Jonker, H.R.A.; Schwalbe, H.; Fürtig, B. NMR structure of the Vibrio vulnificus ribosomal protein S1 domains D3 and D4 provides insights into molecular recognition of single-stranded RNAs. Nucleic Acids Res. 2021, 49, 7753–7764. [Google Scholar] [CrossRef]
- Draper, D.E.; Reynaldo, L.P. RNA binding strategies of ribosomal proteins. Nucleic Acids Res. 1999, 27, 381–388. [Google Scholar] [CrossRef]
- Sorek, R.; Cossart, P. Prokaryotic transcriptomics: A new view on regulation, physiology and pathogenicity. Nat. Rev. Genet. 2010, 11, 9–16. [Google Scholar] [CrossRef] [PubMed]
- Dandekar, T.; Snel, B.; Huynen, M.; Bork, P. Conservation of gene order: A fingerprint of proteins that physically interact. Trends Biochem. Sci. 1998, 23, 324–328. [Google Scholar] [CrossRef]
- Papa, G.; Borodavka, A.; Desselberger, U. Viroplasms: Assembly and Functions of Rotavirus Replication Factories. Viruses 2021, 13, 1349. [Google Scholar] [CrossRef] [PubMed]
- Gorski, S.A.; Vogel, J.; Doudna, J.A. RNA-based recognition and targeting: Sowing the seeds of specificity. Nat. Rev. Mol. Cell. Biol. 2017, 18, 215–228. [Google Scholar] [CrossRef] [PubMed]
- Attar, N. Bacterial physiology: A new chaperone for regulatory sRNAs. Nat. Rev. Microbiol. 2016, 14, 664–665. [Google Scholar] [CrossRef] [PubMed]
- Lin, M.G.; Li, Y.C.; Hsiao, C.D. Characterization of Streptococcus pneumoniae PriA helicase and its ATPase and unwinding activities in DNA replication restart. Biochem. J. 2020, 477, 3911–3922. [Google Scholar] [CrossRef] [PubMed]
- Huang, Y.H.; Lien, Y.; Huang, C.C.; Huang, C.Y. Characterization of Staphylococcus aureus primosomal DnaD protein: Highly conserved C-terminal region is crucial for ssDNA and PriA helicase binding but not for DnaA protein-binding and self-tetramerization. PLoS ONE 2016, 11, e0157593. [Google Scholar] [CrossRef]
- Lohman, T.M.; Ferrari, M.E. Escherichia coli single-stranded DNA-binding protein: Multiple DNA-binding modes and cooperativities. Annu. Rev. Biochem. 1994, 63, 527–570. [Google Scholar] [CrossRef] [PubMed]
- Kornberg, A. Ten commandments of enzymology, amended. Trends Biochem. Sci. 2003, 28, 515–517. [Google Scholar] [CrossRef] [PubMed]
- Bianco, P.R.; Lu, Y. Single-molecule insight into stalled replication fork rescue in Escherichia coli. Nucleic Acids Res. 2021, 49, 4220–4238. [Google Scholar] [CrossRef]
- Bianco, P.R.; Lyubchenko, Y.L. SSB and the RecG DNA helicase: An intimate association to rescue a stalled replication fork. Protein Sci. 2017, 26, 638–649. [Google Scholar] [CrossRef] [PubMed]
- Yu, C.; Tan, H.Y.; Choi, M.; Stanenas, A.J.; Byrd, A.K.; Raney, K.; Cohan, C.S.; Bianco, P.R. SSB binds to the RecG and PriA helicases in vivo in the absence of DNA. Genes Cells 2016, 21, 163–184. [Google Scholar] [CrossRef]
- Feng, Y.; Zhang, Y.; Ebright, R.H. Structural basis of transcription activation. Science 2016, 352, 1330–1333. [Google Scholar] [CrossRef] [PubMed]
- Gruber, T.M.; Markov, D.; Sharp, M.M.; Young, B.A.; Lu, C.Z.; Zhong, H.J.; Artsimovitch, I.; Geszvain, K.M.; Arthur, T.M.; Burgess, R.R.; et al. Binding of the initiation factor sigma(70) to core RNA polymerase is a multistep process. Mol. Cell 2001, 8, 21–31. [Google Scholar] [CrossRef]
- Malhotra, A.; Severinova, E.; Darst, S.A. Crystal structure of a sigma 70 subunit fragment from E. coli RNA polymerase. Cell 1996, 87, 127–136. [Google Scholar] [CrossRef]
- Wang, H.C.; Chou, C.C.; Hsu, K.C.; Lee, C.H.; Wang, A.H. New paradigm of functional regulation by DNA mimic proteins: Recent updates. IUBMB Life 2019, 71, 539–548. [Google Scholar] [CrossRef]
- Lee, C.H.; Shih, Y.P.; Ho, M.R.; Wang, A.H. The C-terminal D/E-rich domain of MBD3 is a putative Z-DNA mimic that competes for Zα DNA-binding activity. Nucleic Acids Res. 2018, 46, 11806–11821. [Google Scholar] [CrossRef]
- Wang, H.C.; Ho, C.H.; Hsu, K.C.; Yang, J.M.; Wang, A.H. DNA mimic proteins: Functions, structures, and bioinformatic analysis. Biochemistry 2014, 53, 2865–2874. [Google Scholar] [CrossRef]
- Ho, C.H.; Wang, H.C.; Ko, T.P.; Chang, Y.C.; Wang, A.H. The T4 phage DNA mimic protein Arn inhibits the DNA binding activity of the bacterial histone-like protein H-NS. J. Biol. Chem. 2014, 289, 27046–27054. [Google Scholar] [CrossRef]
- Yang, H.; Jeffrey, P.D.; Miller, J.; Kinnucan, E.; Sun, Y.; Thoma, N.H.; Zheng, N.; Chen, P.L.; Lee, W.H.; Pavletich, N.P. BRCA2 function in DNA binding and recombination from a BRCA2-DSS1-ssDNA structure. Science 2002, 297, 1837–1848. [Google Scholar] [CrossRef]
- Brosey, C.A.; Yan, C.; Tsutakawa, S.E.; Heller, W.T.; Rambo, R.P.; Tainer, J.A.; Ivanov, I.; Chazin, W.J. A new structural framework for integrating replication protein A into DNA processing machinery. Nucleic Acids Res. 2013, 41, 2313–2327. [Google Scholar] [CrossRef]
- Suksombat, S.; Khafizov, R.; Kozlov, A.G.; Lohman, T.M.; Chemla, Y.R. Structural dynamics of E. coli single-stranded DNA binding protein reveal DNA wrapping and unwrapping pathways. Elife 2015, 4, e08193. [Google Scholar] [CrossRef]
- Zhou, R.; Kozlov, A.G.; Roy, R.; Zhang, J.; Korolev, S.; Lohman, T.M.; Ha, T. SSB functions as a sliding platform that migrates on DNA via reptation. Cell 2011, 146, 222–232. [Google Scholar] [CrossRef]
- Nguyen, D.D.; Kim, E.Y.; Sang, P.B.; Chai, W. Roles of OB-Fold Proteins in Replication Stress. Front. Cell. Dev. Biol. 2020, 8, 574466. [Google Scholar] [CrossRef] [PubMed]
- Kapps, D.; Cela, M.; Théobald-Dietrich, A.; Hendrickson, T.; Frugier, M. OB or Not OB: Idiosyncratic utilization of the tRNA-binding OB-fold domain in unicellular, pathogenic eukaryotes. FEBS Lett. 2016, 590, 4180–4191. [Google Scholar] [CrossRef] [PubMed]
- Huang, Y.H.; Huang, C.Y. Comparing SSB-PriA Functional and Physical Interactions in Gram-Positive and -Negative Bacteria. Methods Mol. Biol. 2021, 2281, 67–80. [Google Scholar] [PubMed]
- Tan, H.Y.; Wilczek, L.A.; Pottinger, S.; Manosas, M.; Yu, C.; Nguyenduc, T.; Bianco, P.R. The intrinsically disordered linker of E. coli SSB is critical for the release from single-stranded DNA. Protein Sci. 2017, 26, 700–717. [Google Scholar] [CrossRef] [PubMed]
- Otwinowski, Z.; Minor, W. Processing of X-ray Diffraction Data Collected in Oscillation Mode. Methods Enzymol. 1997, 276, 307–326. [Google Scholar] [PubMed]
- McCoy, A.J.; Grosse-Kunstleve, R.W.; Adams, P.D.; Winn, M.D.; Storoni, L.C.; Read, R.J. Phaser crystallographic software. J. Appl. Crystallogr. 2007, 40, 658–674. [Google Scholar] [CrossRef] [PubMed]
- Headd, J.J.; Echols, N.; Afonine, P.V.; Grosse-Kunstleve, R.W.; Chen, V.B.; Moriarty, N.W.; Richardson, D.C.; Richardson, J.S.; Adams, P.D. Use of knowledge-based restraints in phenix.refine to improve macromolecular refinement at low resolution. Acta Crystallogr. D Biol. Crystallogr. 2012, 68, 381–390. [Google Scholar] [CrossRef]
- Emsley, P.; Cowtan, K. Coot: Model-building tools for molecular graphics. Acta Crystallogr. D Biol. Crystallogr. 2004, 60, 2126–2132. [Google Scholar] [CrossRef] [PubMed]










| Data Collection | |
|---|---|
| Crystal | KpSSB |
| Wavelength (Å) | 1 |
| Resolution (Å) | 27.7–2.35 |
| Space group | C121 |
| Cell dimension a, b, c (Å) β (°) | 108.39, 57.01, 93.80 103.72 |
| Redundancy | 3.4 (2.9) |
| Completeness (%) | 97.7 (89.9) |
| <I/σI> | 17.2 (3.0) |
| CC1/2 | 0.984 (0.915) |
| Refinement | |
| No. reflections | 22807 |
| Rwork/Rfree | 0.211/0.258 |
| No. atoms | |
| Protein | 429 |
| Water | 120 |
| r.m.s deviations | |
| Bond lengths (Å) | 0.010 |
| Bond angles (°) | 1.31 |
| Ramachandran plot | |
| Favored (%) | 98.53 |
| Allowed (%) | 1.47 |
| Outliers (%) | 0 |
| PDB entry | 7F2N |
| KpSSB | Distance [Å] | Corr. Residues in KpPriB |
|---|---|---|
| L113(B)–Q77(C) | 2.86 | I100/A71 |
| G5(B)–Q111(D) | 2.92 | None/E98 |
| K8(B)–E81(D) | 3.83 | R4/R75 |
| E81(B)–K8(D) | 3.51 | R75/R4 |
| G114(A)–Q77(D) | 2.92 | D101/A71 |
| R4(A)–Q111(C) | 3.10 | None/E98 |
| R4(A)–M112(C) | 3.73 | None/L99 |
| G5(A)–Q111(C) | 2.82 | None/E98 |
| Q111(A)–G5(C) | 2.52 | E98/None |
| K8(A)–E81(C) | 3.03 | R4/ R75 |
| E81(A)–K8(C) | 3.62 | R75/R4 |
| DNA | Protein | [Protein]50 (μM) | Complex Number |
|---|---|---|---|
| dT15 | PriB-SSBc | ND | 0 |
| KpPriB | ND | 0 | |
| KpSSB | ND | 0 | |
| dT20 | PriB-SSBc | 2.12 ± 0.18 | 1 |
| KpPriB | ND | 0 | |
| KpSSB | ND | 0 | |
| dT25 | PriB-SSBc | 1.15 ± 0.12 | 1 |
| KpPriB | 14.1 ± 1.0 | 1 | |
| KpSSB | 0.58 ± 0.05 | 1 | |
| dT30 | PriB-SSBc | 0.94 ± 0.08 | 1 |
| KpPriB | 9.2 ± 0.8 | 1 | |
| KpSSB | 0.55 ± 0.04 | 1 | |
| dT40 | PriB-SSBc | 0.84 ± 0.06 | 1 |
| KpPriB | 9.1 ± 0.8 | 1 | |
| KpSSB | 0.23 ± 0.01 | 1 | |
| dT50 | PriB-SSBc | 0.29 ± 0.02 | 1 |
| KpPriB | 5.6 ± 0.3 | 1 | |
| KpSSB | 0.17 ± 0.02 | 1 | |
| dT55 | PriB-SSBc | 0.33 ± 0.03 | 2 |
| KpPriB | 4.9 ± 0.5 | 1 | |
| KpSSB | 0.13 ± 0.01 | 2 | |
| dT60 | PriB-SSBc | 0.23 ± 0.02 | 2 |
| KpPriB | 4.8 ± 0.5 | 1 | |
| KpSSB | 0.05 ± 0.01 | 2 |
| Hydrogen Bond | Dist. [Å] |
|---|---|
| G114(B)–Q77(B) | 3.9 |
| G115(B)–Q77(B) | 3.3 |
| R116(B)–K74(B) | 3.6 |
| Q117(B)–N14(B) | 3.4 |
| G114(A)–Q77(D) | 2.9 |
| G114(C)–Q77(C) | 3.3 |
Publisher’s Note: MDPI stays neutral with regard to jurisdictional claims in published maps and institutional affiliations. |
© 2021 by the authors. Licensee MDPI, Basel, Switzerland. This article is an open access article distributed under the terms and conditions of the Creative Commons Attribution (CC BY) license (https://creativecommons.org/licenses/by/4.0/).
Share and Cite
Lin, E.-S.; Huang, Y.-H.; Huang, C.-Y. Characterization of the Chimeric PriB-SSBc Protein. Int. J. Mol. Sci. 2021, 22, 10854. https://doi.org/10.3390/ijms221910854
Lin E-S, Huang Y-H, Huang C-Y. Characterization of the Chimeric PriB-SSBc Protein. International Journal of Molecular Sciences. 2021; 22(19):10854. https://doi.org/10.3390/ijms221910854
Chicago/Turabian StyleLin, En-Shyh, Yen-Hua Huang, and Cheng-Yang Huang. 2021. "Characterization of the Chimeric PriB-SSBc Protein" International Journal of Molecular Sciences 22, no. 19: 10854. https://doi.org/10.3390/ijms221910854
APA StyleLin, E.-S., Huang, Y.-H., & Huang, C.-Y. (2021). Characterization of the Chimeric PriB-SSBc Protein. International Journal of Molecular Sciences, 22(19), 10854. https://doi.org/10.3390/ijms221910854

