Defective Lysosomal Lipolysis Causes Prenatal Lipid Accumulation and Exacerbates Immediately after Birth
Abstract
1. Introduction
2. Results
2.1. Intracellular CE Hydrolases Are Expressed and Active in the Wild-Type (WT) Mouse Placenta
2.2. Defective Neutral CE Hydrolysis Has Minor Impact on Placental and Fetal Lipid Metabolism
2.3. LAL Deficiency Alters Placental Lipid Homeostasis
2.4. LAL Deficiency Manifests Itself Already in the Fetus
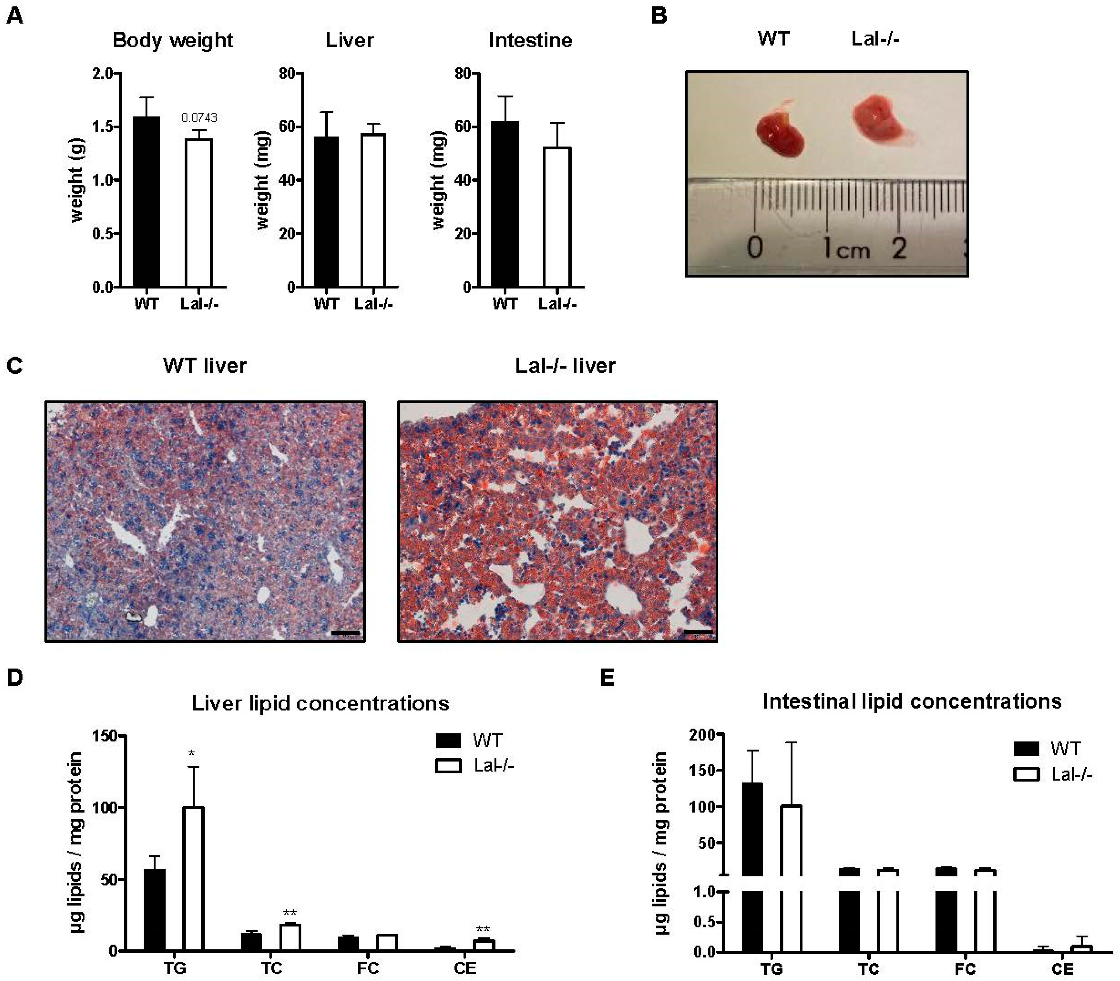
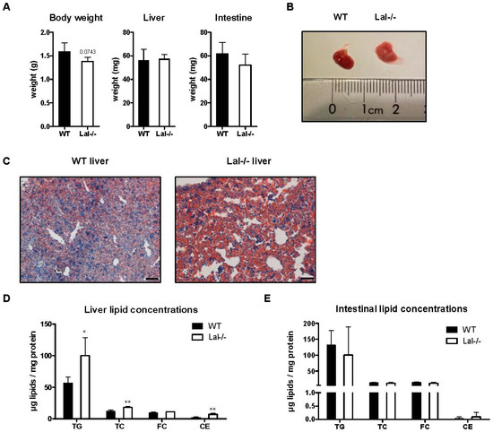
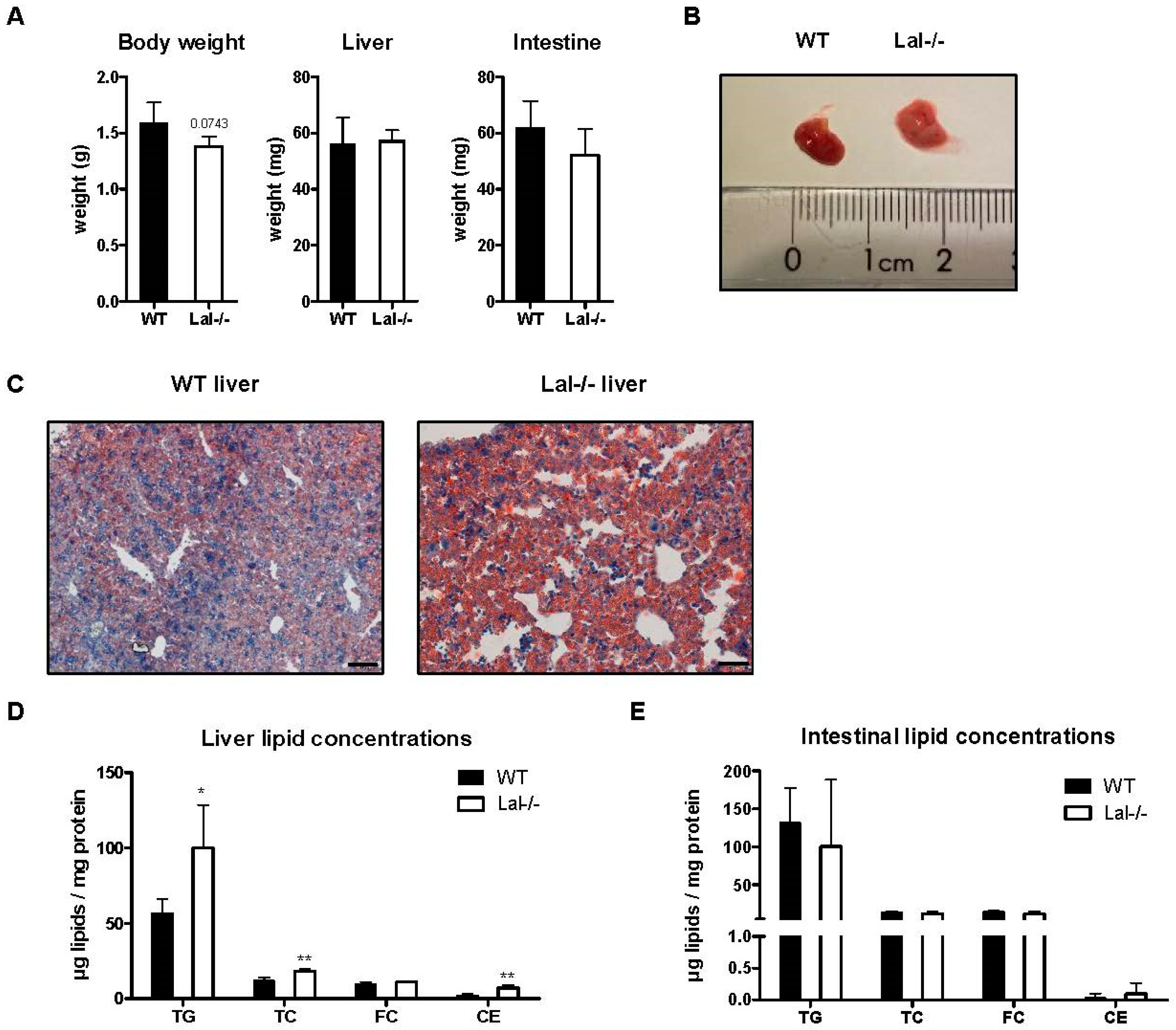
2.5. Rapid Disease Progression of LAL Deficiency Shortly after Birth
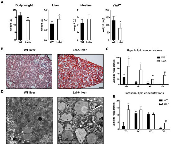
2.6. Aggravation of LAL Deficiency 4 Weeks after Birth
3. Discussion
4. Materials and Methods
4.1. Animals and Sample Collection
4.2. RNA Isolation, cDNA Preparation and Real-Time PCR
4.3. Western Blot
4.4. Immunofluorescence and ORO Staining
4.5. Lipid Extraction
4.6. CE and TG Hydrolase Activity Assays
4.7. Electron Microscopy
4.8. Statistical Analysis
Supplementary Materials
Author Contributions
Funding
Institutional Review Board Statement
Informed Consent Statement
Data Availability Statement
Acknowledgments
Conflicts of Interest
References
- Belfrage, P.; Jergil, B.; Strålfors, P.; Tornqvist, H. Hormone-sensitive lipase of rat adipose tissue: Identification and some properties of the enzyme protein. FEBS Lett. 1977, 75, 259–264. [Google Scholar] [CrossRef]
- Fredrikson, G.; Stralfors, P.; Nilsson, N.; Belfrage, P. Hormone-sensitive lipase of rat adipose tissue. Purification and some properties. J. Biol. Chem. 1981, 256, 6311–6320. [Google Scholar] [CrossRef]
- Warner, T.G.; Dambach, L.M.; Shin, J.H.; O’Brien, J.S. Purification of the lysosomal acid lipase from human liver and its role in lysosomal lipid hydrolysis. J. Biol. Chem. 1981, 256, 2952–2957. [Google Scholar] [CrossRef]
- Grumet, L.; Eichmann, T.O.; Taschler, U.; Zierler, K.A.; Leopold, C.; Moustafa, T.; Radovic, B.; Romauch, M.; Yan, C.; Du, H.; et al. Lysosomal Acid Lipase Hydrolyzes Retinyl Ester and Affects Retinoid Turnover. J. Biol. Chem. 2016, 291, 17977–17987. [Google Scholar] [CrossRef] [PubMed]
- Sheriff, S.; Du, H.; Grabowski, G.A. Characterization of Lysosomal Acid Lipase by Site-directed Mutagenesis and Heterologous Expression. J. Biol. Chem. 1995, 270, 27766–27772. [Google Scholar] [CrossRef] [PubMed]
- Zechner, R.; Langin, D. Hormone-Sensitive Lipase Deficiency in Humans. Cell Metab. 2014, 20, 199–201. [Google Scholar] [CrossRef] [PubMed]
- Albert, J.S.; Yerges-Armstrong, L.M.; Horenstein, R.B.; Pollin, T.I.; Sreenivasan, U.T.; Chai, S.; Blaner, W.S.; Snitker, S.; O’Connell, J.R.; Gong, D.-W.; et al. Null Mutation in Hormone-Sensitive Lipase Gene and Risk of Type 2 Diabetes. N. Engl. J. Med. 2014, 370, 2307–2315. [Google Scholar] [CrossRef] [PubMed]
- Haemmerle, G.; Zimmermann, R.; Hayn, M.; Theussl, C.; Waeg, G.; Wagner, E.; Sattler, W.; Magin, T.M.; Wagner, E.F.; Zechner, R. Hormone-sensitive Lipase Deficiency in Mice Causes Diglyceride Accumulation in Adipose Tissue, Muscle, and Testis. J. Biol. Chem. 2002, 277, 4806–4815. [Google Scholar] [CrossRef]
- Haemmerle, G.; Zimmermann, R.; Bogner-Strauss, J.; Kratky, D.; Riederer, M.; Knipping, G.; Zechner, R. Hormone-sensitive Lipase Deficiency in Mice Changes the Plasma Lipid Profile by Affecting the Tissue-specific Expression Pattern of Lipoprotein Lipase in Adipose Tissue and Muscle. J. Biol. Chem. 2002, 277, 12946–12952. [Google Scholar] [CrossRef]
- Osuga, J.-I.; Ishibashi, S.; Oka, T.; Yagyu, H.; Tozawa, R.; Fujimoto, A.; Shionoiri, F.; Yahagi, N.; Kraemer, F.; Tsutsumi, O.; et al. Targeted disruption of hormone-sensitive lipase results in male sterility and adipocyte hypertrophy, but not in obesity. Proc. Natl. Acad. Sci. USA 2000, 97, 787–792. [Google Scholar] [CrossRef]
- Aguisanda, F.; Thorne, N.; Zheng, W. Targeting Wolman Disease and Cholesteryl Ester Storage Disease: Disease Pathogenesis and Therapeutic Development. Curr. Chem. Genom. Transl. Med. 2017, 11, 1–18. [Google Scholar] [CrossRef] [PubMed]
- Bernstein, D.L.; Hůlková, H.; Bialer, M.G.; Desnick, R.J. Cholesteryl ester storage disease: Review of the findings in 135 reported patients with an underdiagnosed disease. J. Hepatol. 2013, 58, 1230–1243. [Google Scholar] [CrossRef] [PubMed]
- Du, H.; Duanmu, M.; Witte, D.; Grabowski, G.A. Targeted disruption of the mouse lysosomal acid lipase gene: Long-term survival with massive cholesteryl ester and triglyceride storage. Hum. Mol. Genet. 1998, 7, 1347–1354. [Google Scholar] [CrossRef]
- Du, H.; Heur, M.; Duanmu, M.; Grabowski, G.A.; Hui, D.Y.; Witte, D.P.; Mishra, J. Lysosomal acid lipase-deficient mice: Depletion of white and brown fat, severe hepatosplenomegaly, and shortened life span. J. Lipid Res. 2001, 42, 489–500. [Google Scholar] [CrossRef]
- Du, H.; Schiavi, S.; Levine, M.; Mishra, J.; Heur, M.; Grabowski, G.A. Enzyme therapy for lysosomal acid lipase deficiency in the mouse. Hum. Mol. Genet. 2001, 10, 1639–1648. [Google Scholar] [CrossRef]
- Aqul, A.; Lopez, A.M.; Posey, K.S.; Taylor, A.M.; Repa, J.J.; Burns, D.K.; Turley, S.D. Hepatic entrapment of esterified cholesterol drives continual expansion of whole body sterol pool in lysosomal acid lipase-deficient mice. Am. J. Physiol. Gastrointest. Liver Physiol. 2014, 307, G836–G847. [Google Scholar] [CrossRef]
- Radović, B.; Vujic, N.; Leopold, C.; Schlager, S.; Goeritzer, M.; Patankar, J.V.; Korbelius, M.; Kolb, D.; Reindl, J.; Wegscheider, M.; et al. Lysosomal acid lipase regulates VLDL synthesis and insulin sensitivity in mice. Diabetologia 2016, 59, 1743–1752. [Google Scholar] [CrossRef]
- Yoshida, S.; Wada, Y. Transfer of maternal cholesterol to embryo and fetus in pregnant mice. J. Lipid Res. 2005, 46, 2168–2174. [Google Scholar] [CrossRef]
- Woollett, L.A. Maternal cholesterol in fetal development: Transport of cholesterol from the maternal to the fetal circulation. Am. J. Clin. Nutr. 2005, 82, 1155–1161. [Google Scholar] [CrossRef]
- Okazaki, H.; Igarashi, M.; Nishi, M.; Sekiya, M.; Tajima, M.; Takase, S.; Takanashi, M.; Ohta, K.; Tamura, Y.; Okazaki, S.; et al. Identification of Neutral Cholesterol Ester Hydrolase, a Key Enzyme Removing Cholesterol from Macrophages. J. Biol. Chem. 2008, 283, 33357–33364. [Google Scholar] [CrossRef] [PubMed]
- Lian, J.; Nelson, R.; Lehner, R. Carboxylesterases in lipid metabolism: From mouse to human. Protein Cell 2018, 9, 178–195. [Google Scholar] [CrossRef]
- Schweiger, M.; Eichmann, T.O.; Taschler, U.; Zimmermann, R.; Zechner, R.; Lass, A. Measurement of Lipolysis. Methods Enzymol. 2014, 538, 171–193. [Google Scholar] [CrossRef]
- Xia, B.; Cai, G.H.; Yang, H.; Wang, S.P.; Mitchell, G.A.; Wu, J.W. Adipose tissue deficiency of hormone-sensitive lipase causes fatty liver in mice. PLoS Genet. 2017, 13, e1007110. [Google Scholar] [CrossRef] [PubMed]
- Ivashkin, V.; Zharkova, M. Cholesteryl Ester Crystals in Lysosomal Acid Lipase Deficiency. N. Engl. J. Med. 2017, 376, e14. [Google Scholar] [CrossRef] [PubMed]
- Mitchell, M.L. Fetal Brain to Liver Weight Ratio as a Measure of Intrauterine Growth Retardation: Analysis of 182 Stillborn Autopsies. Mod. Pathol. 2001, 14, 14–19. [Google Scholar] [CrossRef] [PubMed][Green Version]
- Goldstein, J.L.; Dana, S.E.; Faust, J.R.; Beaudet, A.L.; Brown, M.S. Role of lysosomal acid lipase in the metabolism of plasma low density lipoprotein. Observations in cultured fibroblasts from a patient with cholesteryl ester storage disease. J. Biol. Chem. 1975, 250, 8487–8495. [Google Scholar] [CrossRef]
- Zechner, R.; Kienesberger, P.C.; Haemmerle, G.; Zimmermann, R.; Lass, A. Adipose triglyceride lipase and the lipolytic catabolism of cellular fat stores. J. Lipid Res. 2009, 50, 3–21. [Google Scholar] [CrossRef]
- Zimmermann, R.; Strauss, J.G.; Haemmerle, G.; Schoiswohl, G.; Birner-Gruenberger, R.; Riederer, M.; Lass, A.; Neuberger, G.; Eisenhaber, F.; Hermetter, A.; et al. Fat Mobilization in Adipose Tissue Is Promoted by Adipose Triglyceride Lipase. Science 2004, 306, 1383–1386. [Google Scholar] [CrossRef]
- Du, H.; Dardzinski, B.J.; O’Brien, K.J.; Donnelly, L.F. MRI of Fat Distribution in a Mouse Model of Lysosomal Acid Lipase Deficiency. Am. J. Roentgenol. 2005, 184, 658–662. [Google Scholar] [CrossRef] [PubMed]
- Janoudi, A.; Shamoun, F.E.; Kalavakunta, J.; Abela, G.S. Cholesterol crystal induced arterial inflammation and destabilization of atherosclerotic plaque. Eur. Heart J. 2016, 37, 1959–1967. [Google Scholar] [CrossRef]
- Grebe, A.; Latz, E. Cholesterol Crystals and Inflammation. Curr. Rheumatol. Rep. 2013, 15, 313. [Google Scholar] [CrossRef]
- Adams, C.; Bayliss, O. Crystals in atherosclerosic lesions: Real or artefact? Atherosclerosis 1975, 22, 629–636. [Google Scholar] [CrossRef]
- Kellner-Weibel, G.; Yancey, P.G.; Jerome, W.G.; Walser, T.; Mason, R.P.; Phillips, M.C.; Rothblat, G.H. Crystallization of Free Cholesterol in Model Macrophage Foam Cells. Arter. Thromb. Vasc. Biol. 1999, 19, 1891–1898. [Google Scholar] [CrossRef]
- Abela, G.S.; Aziz, K. Cholesterol crystals cause mechanical damage to biological membranes: A proposed mechanism of plaque rupture and erosion leading to arterial thrombosis. Clin. Cardiol. 2005, 28, 413–420. [Google Scholar] [CrossRef] [PubMed]
- Goeritzer, M.; Vujic, N.; Schlager, S.; Chandak, P.G.; Korbelius, M.; Gottschalk, B.; Leopold, C.; Obrowsky, S.; Rainer, S.; Doddapattar, P.; et al. Active autophagy but not lipophagy in macrophages with defective lipolysis. Biochim. Biophys. Acta (BBA) Mol. Cell Biol. Lipids 2015, 1851, 1304–1316. [Google Scholar] [CrossRef] [PubMed]
- Duta-Mare, M.; Sachdev, V.; Leopold, C.; Kolb, D.; Vujic, N.; Korbelius, M.; Hofer, D.C.; Xia, W.; Huber, K.; Auer, M.; et al. Lysosomal acid lipase regulates fatty acid channeling in brown adipose tissue to maintain thermogenesis. Biochim. Biophys. Acta (BBA) Mol. Cell Biol. Lipids 2018, 1863, 467–478. [Google Scholar] [CrossRef]
- Battaglia, F.C.; Meschia, G. Principal substrates of fetal metabolism. Physiol. Rev. 1978, 58, 499–527. [Google Scholar] [CrossRef] [PubMed]
- Herrera, E.; Amusquivar, E. Lipid metabolism in the fetus and the newborn. Diabetes Metab. Res. Rev. 2000, 16, 202–210. [Google Scholar] [CrossRef]
- Schlager, S.; Vujic, N.; Korbelius, M.; Duta-Mare, M.; Dorow, J.; Leopold, C.; Rainer, S.; Wegscheider, M.; Reicher, H.; Ceglarek, U.; et al. Lysosomal lipid hydrolysis provides substrates for lipid mediator synthesis in murine macrophages. Oncotarget 2017, 8, 40037–40051. [Google Scholar] [CrossRef] [PubMed]
- Sando, G.N.; Henke, V.L. Recognition and receptor-mediated endocytosis of the lysosomal acid lipase secreted by cultured human fibroblasts. J. Lipid Res. 1982, 23, 114–123. [Google Scholar] [CrossRef]
- Haka, A.S.; Grosheva, I.; Chiang, E.; Buxbaum, A.R.; Baird, B.A.; Pierini, L.M.; Maxfield, F.R. Macrophages Create an Acidic Extracellular Hydrolytic Compartment to Digest Aggregated Lipoproteins. Mol. Biol. Cell 2009, 20, 4932–4940. [Google Scholar] [CrossRef] [PubMed]
- Desai, P.K.; Astrin, K.H.; Thung, S.N.; Gordon, R.E.; Short, M.P.; Coates, P.M.; Desnick, R.J.; Reynolds, J.F. Cholesteryl ester storage disease: Pathologic changes in an affected fetus. Am. J. Med. Genet. 1987, 26, 689–698. [Google Scholar] [CrossRef] [PubMed]
- Blitz, M.J.; Rochelson, B.; Sood, M.; Bialer, M.G.; Vohra, N. Prenatal sonographic findings in a case of Wolman’s disease. J. Clin. Ultrasound 2018, 46, 66–68. [Google Scholar] [CrossRef]
- Schipper, L.; van Dijk, G.; van der Beek, E.M. Milk lipid composition and structure; The relevance for infant brain development. OCL 2020, 27, 5. [Google Scholar] [CrossRef]
- Dimova, L.G.; Lohuis, M.A.M.; Bloks, V.W.; Tietge, U.J.F.; Verkade, H.J. Milk cholesterol concentration in mice is not affected by high cholesterol diet- or genetically-induced hypercholesterolaemia. Sci. Rep. 2018, 8, 8824. [Google Scholar] [CrossRef] [PubMed]
- Dils, R.R.; Knudsen, J. Milk fat composition and biosynthesis in non-ruminants and ruminants. Biochem. Soc. Trans. 1980, 8, 292–294. [Google Scholar] [CrossRef] [PubMed]
- Heyne, G.W.; Plisch, E.H.; Melberg, C.G.; Sandgren, E.P.; Peter, J.A.; Lipinski, R.J. A Simple and Reliable Method for Early Pregnancy Detection in Inbred Mice. J. Am. Assoc. Lab. Anim. Sci. 2015, 54, 368–371. [Google Scholar] [PubMed]
- Folch, J.; Lees, M.; Sloane Stanley, G.H. A Simple Method for the Isolation and Purification of Total Lipides from Animal Tissues. J. Biol. Chem. 1957, 226, 497–509. [Google Scholar] [CrossRef]






| Gene | Forward Sequence 5′–3′ | Reverse Sequence 5′–3′ |
|---|---|---|
| Atgl | GCCACTCACATCTACGGAGC | GACAGCCACGGATGGTGTTC |
| Lal | GCTGGCTTTGATGTGTGGATG | ATGGTGCAGCCTTGAGAATGA |
| Hsl | GATTTACGCACGATGACACAGT | ACCTGCAAAGACATTAGACAGC |
| Nceh1 | TCGCAGCGGCTCTTCTGGTT | GATGCTGCTGGACGCCACTT |
| Ces1a | TATGTGCTCGCAAATTACAGGAG | CACCAGAGAGTAAACCGCCTC |
| Ces1d | ATGGAGGTGGACTGGTGGTG | AGTGCAGCCACCTGGTCCAA |
| Ces2b | AACGATGAGTTTGGTTGGACC | GAGGCAGCATCAGTTGTGC |
| Srebp2 | TGAAGGACTTAGTCATGGGCAC | CGCAGCTTGTGATTGACCT |
| Hmgcr | TGTTCACCGGCAACAACAAGA | CCGCGTTATCGTCAGGATGA |
| Cd36 | GCAGGTCTATCTACGCTGTG | GGTTGTCTGGATTCTGGAGG |
| Fatppm | GGACCTCCAGATCCCATCCT | GGTTTTCCGTTATCATCCCGGTA |
| Fatp4 | GGCACAGACACTCACTGGAC | TGCGGTTTTCCATAAAGAGGG |
| CyclophilinA | GAGCTGTTTGCAGACAAAGTTC | CCCTGGCACATGAATCCTGG |
Publisher’s Note: MDPI stays neutral with regard to jurisdictional claims in published maps and institutional affiliations. |
© 2021 by the authors. Licensee MDPI, Basel, Switzerland. This article is an open access article distributed under the terms and conditions of the Creative Commons Attribution (CC BY) license (https://creativecommons.org/licenses/by/4.0/).
Share and Cite
Kuentzel, K.B.; Bradić, I.; Akhmetshina, A.; Korbelius, M.; Rainer, S.; Kolb, D.; Gauster, M.; Vujić, N.; Kratky, D. Defective Lysosomal Lipolysis Causes Prenatal Lipid Accumulation and Exacerbates Immediately after Birth. Int. J. Mol. Sci. 2021, 22, 10416. https://doi.org/10.3390/ijms221910416
Kuentzel KB, Bradić I, Akhmetshina A, Korbelius M, Rainer S, Kolb D, Gauster M, Vujić N, Kratky D. Defective Lysosomal Lipolysis Causes Prenatal Lipid Accumulation and Exacerbates Immediately after Birth. International Journal of Molecular Sciences. 2021; 22(19):10416. https://doi.org/10.3390/ijms221910416
Chicago/Turabian StyleKuentzel, Katharina B., Ivan Bradić, Alena Akhmetshina, Melanie Korbelius, Silvia Rainer, Dagmar Kolb, Martin Gauster, Nemanja Vujić, and Dagmar Kratky. 2021. "Defective Lysosomal Lipolysis Causes Prenatal Lipid Accumulation and Exacerbates Immediately after Birth" International Journal of Molecular Sciences 22, no. 19: 10416. https://doi.org/10.3390/ijms221910416
APA StyleKuentzel, K. B., Bradić, I., Akhmetshina, A., Korbelius, M., Rainer, S., Kolb, D., Gauster, M., Vujić, N., & Kratky, D. (2021). Defective Lysosomal Lipolysis Causes Prenatal Lipid Accumulation and Exacerbates Immediately after Birth. International Journal of Molecular Sciences, 22(19), 10416. https://doi.org/10.3390/ijms221910416

