Pumilio2 Promotes Growth of Mature Neurons
Abstract
:1. Introduction
2. Results
2.1. bFGF Selectively Regulates Pum2 Protein Levels
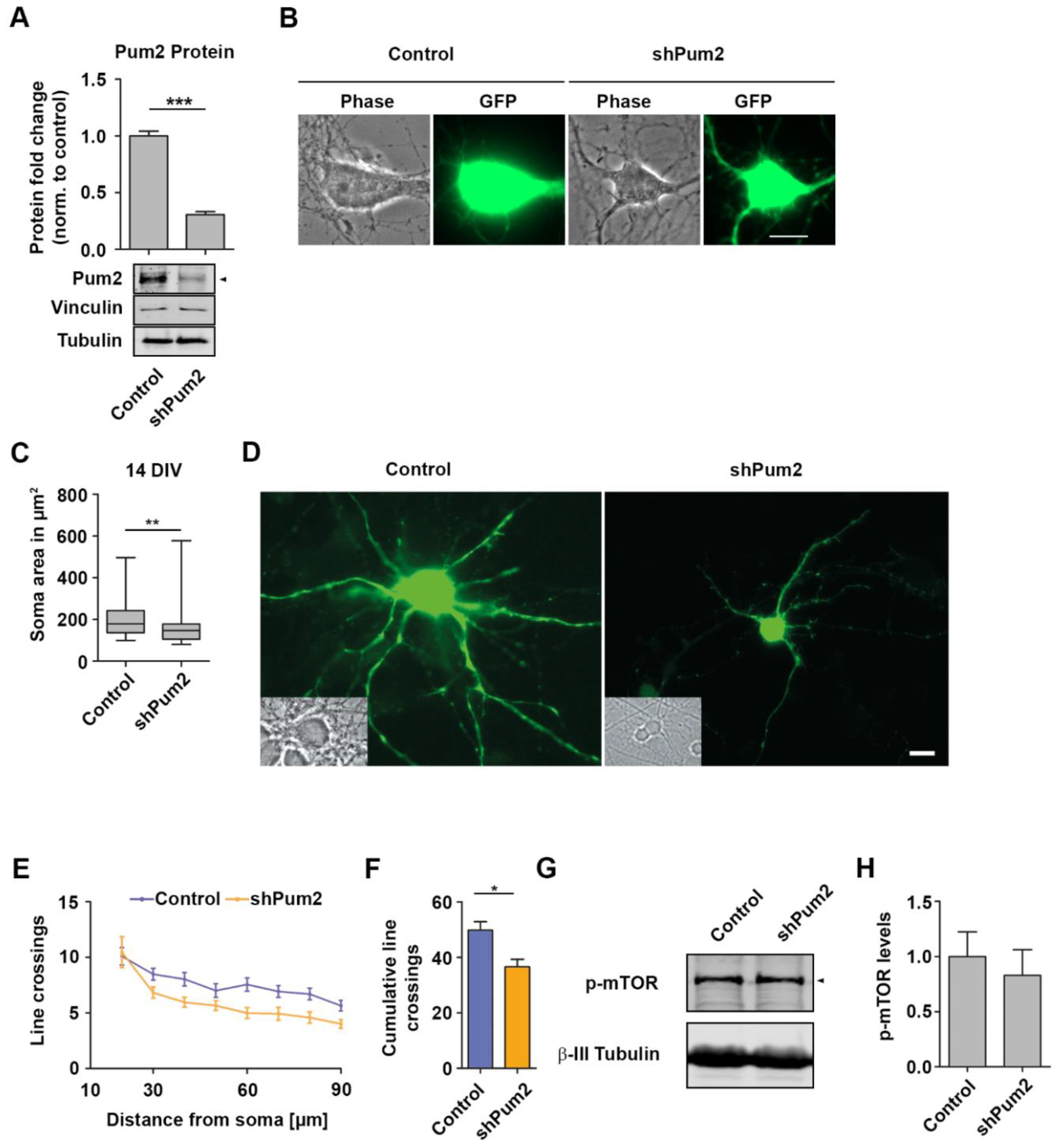
2.2. Pum2 Promotes Growth of Mature Neurons
2.3. Pum2 Activates Translation of eIF4E
2.4. Pum2 Binds eIF4E mRNA
3. Discussion
4. Materials and Methods
4.1. Animals
4.2. Differential Centrifugation and Sucrose Cushion Centrifugation
4.3. m7GTP Pulldown
4.4. Recombinant Pum2 Expression and Purification
4.5. RNA Pulldown
4.6. Quantitative Real-Time PCR (qRT-PCR)
4.7. Polysome Profiling
4.8. Western Blotting and Antibodies
4.9. DNA Origami
4.10. Atomic Force Microscopy
4.11. Neuronal Cell Culture and Transfection
4.12. Growth Factor Incubation of Cortical Neurons
4.13. Yeast Strains and Growth Conditions
4.14. Growth Analysis of Yeast Strains
4.15. Immunostaining and Image Analysis
4.16. RNA Expression Analysis
4.17. Statistics
5. Conclusions
Supplementary Materials
Author Contributions
Funding
Institutional Review Board Statement
Informed Consent Statement
Acknowledgments
Conflicts of Interest
Abbreviations
| AFM | Atomic force microscopy |
| BDNF | Brain derived neurotrophic factor Semaphorin 3A (Sema3A) |
| Btz | Barentsz |
| bFGF | basic fibroblast growth factor |
| Coro1a | Coronin 1a |
| 4E-T | Eukaryotic initiation factor 4E transporter |
| eIF4E | Eukaryotic initiation factor 4E |
| eIF2s1 | Eukaryotic initiation factor 2 subunit 1 |
| EGF | Epidermal growth factor |
| FMRP | Fragile-X mental retardation protein |
| MEME | Multiple EM for Motif Elicitation |
| mTOR | Mechanistic target of rapamycin |
| Nrg1 | Neuregulin 1 |
| NGF | Neuronal growth factor |
| Pum1 | Pumilio1 |
| Pum2 | Pumilio2 |
| Rabgap1 | Rab GTPase-activating protein 1 |
| Rbfox1 | RNA-binding protein fox-1 homolog 1 |
| Sema3A | Semaphorin 3A |
| Shc1 | SHC-transforming protein 1 |
| Slc32a1 | Solute carrier family 32 member 1 |
| Stau1 | Staufen1 |
| Stau2 | Staufen2 |
References
- Schieweck, R.; Ninkovic, J.; Kiebler, M.A. RNA-binding proteins balance brain function in health and disease. Physiol. Rev. 2020, 101, 1309–1370. [Google Scholar] [CrossRef] [PubMed]
- Castello, A.; Fischer, B.; Frese, C.K.; Horos, R.; Alleaume, A.M.; Foehr, S.; Curk, T.; Krijgsveld, J.; Hentze, M.W. Comprehensive Identification of RNA-Binding Domains in Human Cells. Mol. Cell 2016, 63, 696–710. [Google Scholar] [CrossRef] [PubMed] [Green Version]
- Castello, A.; Fischer, B.; Eichelbaum, K.; Horos, R.; Beckmann, B.M.; Strein, C.; Davey, N.E.; Humphreys, D.T.; Preiss, T.; Steinmetz, L.M.; et al. Insights into RNA Biology from an Atlas of Mammalian mRNA-Binding Proteins. Cell 2012, 149, 1393–1406. [Google Scholar] [CrossRef] [Green Version]
- Caudron-Herger, M.; Rusin, S.F.; Adamo, M.E.; Seiler, J.; Schmid, V.K.; Barreau, E.; Kettenbach, A.N.; Diederichs, S. R-DeeP: Proteome-wide and Quantitative Identification of RNA-Dependent Proteins by Density Gradient Ultracentrifugation. Mol. Cell 2019, 75, 184–199.e10. [Google Scholar] [CrossRef]
- Goldstrohm, A.C.; Hall, T.M.T.; McKenney, K.M. Post-transcriptional regulatory functions of mammalian pumilio proteins. Trends Genet. 2018, 34, 972–990. [Google Scholar] [CrossRef]
- Zhang, M.; Chen, D.; Xia, J.; Han, W.; Cui, X.; Neuenkirchen, N.; Hermes, G.; Sestan, N.; Lin, H. Post-transcriptional regulation of mouse neurogenesis by Pumilio proteins. Genes Dev. 2017, 31, 1354–1369. [Google Scholar] [CrossRef] [PubMed] [Green Version]
- Zahr, S.K.; Yang, G.; Kazan, H.; Borrett, M.J.; Yuzwa, S.A.; Voronova, A.; Kaplan, D.R.; Miller, F.D. A Translational repression complex in developing mammalian neural stem cells that regulates neuronal specification. Neuron 2018, 97, 520–537.e6. [Google Scholar] [CrossRef] [Green Version]
- Martínez, J.C.; Randolph, L.K.; Iascone, D.M.; Pernice, H.F.; Polleux, F.; Hengst, U. Pum2 Shapes the Transcriptome in Developing Axons through Retention of Target mRNAs in the Cell Body. Neuron 2019, 104, 931–946.e5. [Google Scholar] [CrossRef] [PubMed]
- Siemen, H.; Colas, D.; Heller, H.C.; Brüstle, O.; Pera, R.A.R. Pumilio-2 Function in the Mouse Nervous System. PLoS ONE 2011, 6, e25932. [Google Scholar] [CrossRef] [Green Version]
- Follwaczny, P.; Schieweck, R.; Riedemann, T.; Demleitner, A.; Straub, T.; Klemm, A.H.; Bilban, M.; Sutor, B.; Popper, B.; Kiebler, M.A. Pumilio2 deficient mice show a predisposition for epilepsy. Dis. Model. Mech. 2017, 10, 1333–1342. [Google Scholar] [CrossRef] [Green Version]
- Vessey, J.P.; Schoderboeck, L.; Gingl, E.; Luzi, E.; Riefler, J.; DI Leva, F.; Karra, D.; Thomas, S.; Kiebler, M.; Macchi, P. Mammalian Pumilio 2 regulates dendrite morphogenesis and synaptic function. Proc. Natl. Acad. Sci. USA 2010, 107, 3222–3227. [Google Scholar] [CrossRef] [Green Version]
- Lin, K.; Qiang, W.; Zhu, M.; Ding, Y.; Shi, Q.; Chen, X.; Zsiros, E.; Wang, K.; Yang, X.; Kurita, T.; et al. Mammalian Pum1 and Pum2 Control Body Size via Translational Regulation of the Cell Cycle Inhibitor Cdkn1b. Cell Rep. 2019, 26, 2434–2450.e6. [Google Scholar] [CrossRef] [PubMed] [Green Version]
- Miles, W.O.; Tschöp, K.; Herr, A.; Ji, J.-Y.; Dyson, N.J. Pumilio facilitates miRNA regulation of the E2F3 oncogene. Genes Dev. 2012, 26, 356–368. [Google Scholar] [CrossRef] [PubMed] [Green Version]
- Wang, Y.; Sun, W.; Yang, J.; Yang, L.; Li, C.; Liu, H.; Liu, X.; Jiao, B. PUM2 Promotes Glioblastoma Cell Proliferation and Migration via Repressing BTG1 Expression. Cell Struct. Funct. 2019, 44, 29–39. [Google Scholar] [CrossRef] [Green Version]
- Zhang, L.; Chen, Y.; Li, C.; Liu, J.; Ren, H.; Li, L.; Zheng, X.; Wang, H.; Han, Z. RNA binding protein PUM2 promotes the stemness of breast cancer cells via competitively binding to neuropilin-1 (NRP-1) mRNA with miR-376a. Biomed. Pharmacother. 2019, 114, 108772. [Google Scholar] [CrossRef]
- Cheng, Z.; Mugler, C.F.; Keskin, A.; Hodapp, S.; Chan, L.Y.-L.; Weis, K.; Mertins, P.; Regev, A.; Jovanovic, M.; Brar, G.A. Small and large ribosomal subunit deficiencies lead to distinct gene expression signatures that reflect cellular growth rate. Mol. Cell 2018, 73, 36–47.e10. [Google Scholar] [CrossRef] [PubMed] [Green Version]
- Lachance, P.E.D.; Miron, M.; Raught, B.; Sonenberg, N.; Lasko, P. Phosphorylation of eukaryotic translation initiation factor 4e is critical for growth. Mol. Cell. Biol. 2002, 22, 1656–1663. [Google Scholar] [CrossRef] [Green Version]
- Schieweck, R.; Riedemann, T.; Bilban, M.; Imhof, A.; Kiebler, M.A.; Harner, M.; Bauer, K.E.; Rieger, D.; Ang, F. Pumilio2 and Staufen2 selectively balance the synaptic proteome Pumilio2 and Staufen2 selectively balance the synaptic proteome. Cell Rep. 2021, 35, 109279. [Google Scholar] [CrossRef]
- Cao, Q.; Padmanabhan, K.; Richter, J.D. Pumilio 2 controls translation by competing with eIF4E for 7-methyl guanosine cap recognition. RNA 2009, 16, 221–227. [Google Scholar] [CrossRef] [Green Version]
- Cagnetta, R.; Frese, C.; Shigeoka, T.; Krijgsveld, J.; Holt, C.E. Rapid cue-specific remodeling of the nascent axonal proteome. Neuron 2018, 99, 29–46.e4. [Google Scholar] [CrossRef] [Green Version]
- Yang, G.; Smibert, C.A.; Kaplan, D.R.; Miller, F.D. An eIF4E1/4E-T complex determines the genesis of neurons from pre-cursors by translationally repressing a proneurogenic transcription program. Neuron 2014, 84, 723–739. [Google Scholar] [CrossRef] [PubMed] [Green Version]
- Menon, K.P.; Sanyal, S.; Habara, Y.; Sanchez, R.; Wharton, R.P.; Ramaswami, M.; Zinn, K. The Translational Repressor Pumilio Regulates Presynaptic Morphology and Controls Postsynaptic Accumulation of Translation Factor eIF-4E. Neuron 2004, 44, 663–676. [Google Scholar] [CrossRef] [PubMed] [Green Version]
- Barretina, J.; Caponigro, G.; Stransky, N.; Venkatesan, K.; Margolin, A.A.; Kim, S.; Wilson, C.J.; Lehár, J.; Kryukov, G.V.; Sonkin, D.; et al. The Cancer Cell Line Encyclopedia enables predictive modelling of anticancer drug sensitivity. Nature 2019, 483, 603–607. [Google Scholar] [CrossRef]
- Blair, J.D.; Hockemeyer, D.; Doudna, J.A.; Bateup, H.S.; Floor, S. Widespread translational remodeling during human neuronal differentiation. Cell Rep. 2017, 21, 2005–2016. [Google Scholar] [CrossRef] [Green Version]
- Jiang, H.; Guan, W.; Gu, Z. Tinkering Evolution of Post-Transcriptional RNA Regulons: Puf3p in Fungi as an Example. PLoS Genet. 2010, 6, e1001030. [Google Scholar] [CrossRef] [Green Version]
- Johnsen, J.I.; Dyberg, C.; Wickström, M. Neuroblastoma—A neural crest derived embryonal malignancy. Front. Mol. Neurosci. 2019, 12, 1–11. [Google Scholar] [CrossRef] [PubMed]
- Zhao, Y.Y.; Sawyer, D.R.; Baliga, R.R.; Opel, D.J.; Han, X.; Marchionni, M.A.; Kelly, R.A. Neuregulins promote survival and growth of cardiac myocytes: Persistence of ErbB2 and ErbB4 expression in neonatal and adult ventricular myocytes. J. Biol. Chem. 1998, 273, 10261–10269. [Google Scholar] [CrossRef] [PubMed] [Green Version]
- Makinodan, M.; Rosen, K.M.; Ito, S.; Corfas, G. A Critical period for social experience-dependent oligodendrocyte maturation and myelination. Science 2012, 337, 1357–1360. [Google Scholar] [CrossRef] [PubMed] [Green Version]
- Unda, B.K.; Kwan, V.; Singh, K.K. Neuregulin-1 regulates cortical inhibitory neuron dendrite and synapse growth through disc1. Neural Plast. 2016, 2016, 1–15. [Google Scholar] [CrossRef] [Green Version]
- Suo, D.; Park, J.; Harrington, A.W.; Zweifel, L.; Mihalas, S.; Deppmann, C.D. Coronin-1 is a neurotrophin endosomal effector that is required for developmental competition for survival. Nat. Neurosci. 2013, 17, 36–45. [Google Scholar] [CrossRef] [PubMed] [Green Version]
- Kawasaki, N.; Isogaya, K.; Dan, S.; Yamori, T.; Takano, H.; Yao, R.; Morishita, Y.; Taguchi, L.; Morikawa, M.; Heldin, C.-H.; et al. TUFT1 interacts with RABGAP1 and regulates mTORC1 signaling. Cell Discov. 2018, 4, 1. [Google Scholar] [CrossRef] [Green Version]
- Floor, S.N.; Doudna, J.A. Author response: Tunable protein synthesis by transcript isoforms in human cells. eLife 2015, 5, e10921. [Google Scholar] [CrossRef] [PubMed]
- Bailey, T.L.; Elkan, C. Fitting a mixture model by expectation maximization to discover motifs in biopolymers. Proc. Int. Conf. Intell. Syst. Mol. Boil. 1994, 2, 28–36. [Google Scholar]
- Truitt, M.L.; Conn, C.S.; Shi, Z.; Pang, X.; Tokuyasu, T.; Coady, A.M.; Seo, Y.; Barna, M.; Ruggero, D. Differential requirements for eIF4E dose in normal development and cancer. Cell 2015, 162, 59–71. [Google Scholar] [CrossRef] [PubMed] [Green Version]
- Soni, A.; Akcakanat, A.; Singh, G.; Luyimbazi, D.; Zheng, Y.; Kim, D.; Gonzalez-Angulo, A.; Meric-Bernstam, F. eIF4E knockdown decreases breast cancer cell growth without activating Akt signaling. Mol. Cancer Ther. 2008, 7, 1782–1788. [Google Scholar] [CrossRef] [PubMed] [Green Version]
- Mallardo, M.; Deitinghoff, A.; Müller, J.; Goetze, B.; Macchi, P.; Peters, C.; Kiebler, M.A. Isolation and characterization of Staufen-containing ribonucleoprotein particles from rat brain. Proc. Natl. Acad. Sci. USA 2003, 100, 2100–2105. [Google Scholar] [CrossRef] [Green Version]
- Macchi, P.; Kroening, S.; Palacios, I.M.; Baldassa, S.; Grunewald, B.; Ambrosino, C.; Goetze, B.; Lupas, A.; Johnston, D.S.; Kiebler, M.; et al. New component of the staufen-containing ribonucleoprotein particles in mammalian cells, interacts with staufen in an rna-dependent manner. J. Neurosci. 2003, 23, 5778–5788. [Google Scholar] [CrossRef]
- Kim, K.; Nam, J.; Mukouyama, Y.-S.; Kawamoto, S. Rbfox3-regulated alternative splicing of Numb promotes neuronal differentiation during development. J. Cell Biol. 2013, 200, 443–458. [Google Scholar] [CrossRef] [Green Version]
- Beckmann, K.; Grskovic, M.; Gebauer, F.; Hentze, M.W. A Dual Inhibitory Mechanism Restricts msl-2 mRNA Translation for Dosage Compensation in Drosophila. Cell 2005, 122, 529–540. [Google Scholar] [CrossRef] [Green Version]
- White, E.K.; Moore-Jarrett, T.; E Ruley, H. PUM2, a novel murine puf protein, and its consensus RNA-binding site. RNA 2001, 7, 1855–1866. [Google Scholar]
- Rothemund, P.W.K. Folding DNA to create nanoscale shapes and patterns. Nat. Cell Biol. 2006, 440, 297–302. [Google Scholar] [CrossRef] [Green Version]
- Lloyd, A.C. The Regulation of Cell Size. Cell 2013, 154, 1194–1205. [Google Scholar] [CrossRef] [PubMed] [Green Version]
- Laplante, M.; Sabatini, D.M. mTOR Signaling in Growth Control and Disease. Cell 2012, 149, 274–293. [Google Scholar] [CrossRef] [Green Version]
- Humphries, C.L.; Balcer, H.I.; D’Agostino, J.L.; Winsor, B.; Drubin, D.G.; Barnes, G.; Andrews, B.J.; Goode, B.L. Direct regulation of Arp2/3 complex activity and function by the actin binding protein coronin. J. Cell Biol. 2002, 159, 993–1004. [Google Scholar] [CrossRef]
- Suarez, C.; Kovar, D.R. Internetwork competition for monomers governs actin cytoskeleton organization. Nat. Rev. Mol. Cell Biol. 2016, 17, 799–810. [Google Scholar] [CrossRef] [PubMed] [Green Version]
- Goetze, B.; Tuebing, F.; Xie, Y.; Dorostkar, M.; Thomas, S.; Pehl, U.; Boehm, S.; Macchi, P.; Kiebler, M. The brain-specific double-stranded RNA-binding protein Staufen2 is required for dendritic spine morphogenesis. J. Cell Biol. 2006, 172, 221–231. [Google Scholar] [CrossRef] [Green Version]
- Feuge, J.; Scharkowski, F.; Michaelsen-Preusse, K.; Korte, M. FMRP Modulates Activity-dependent spine plasticity by binding cofilin1 mRNA and regulating localization and local translation. Cereb. Cortex 2019, 29, 5204–5216. [Google Scholar] [CrossRef] [PubMed]
- Liu, B.; Li, Y.; Stackpole, E.E.; Novak, A.; Gao, Y.; Zhao, Y.; Zhao, X.; Richter, J.D. Regulatory discrimination of mRNAs by FMRP controls mouse adult neural stem cell differentiation. Proc. Natl. Acad. Sci. USA 2018, 115, E11397–E11405. [Google Scholar] [CrossRef] [Green Version]
- Zeng, Q.; Michael, I.; Zhang, P.; Saghafinia, S.; Knott, G.; Jiao, W.; McCabe, B.; Galván, J.A.; Robinson, H.P.C.; Zlobec, I.; et al. Synaptic proximity enables NMDAR signalling to promote brain metastasis. Nat. Cell Biol. 2019, 573, 526–531. [Google Scholar] [CrossRef] [PubMed]
- Driscoll, H.E.; Muraro, N.I.; He, M.; Baines, R.A. Pumilio-2 Regulates Translation of Nav1.6 to mediate homeostasis of membrane excitability. J. Neurosci. 2013, 33, 9644–9654. [Google Scholar] [CrossRef] [PubMed] [Green Version]
- Kiebler, M.A.; Hemraj, I.; Verkade, P.; Köhrmann, M.; Fortes, P.; Marión, R.M.; Ortin, J.; Dotti, C.G. The mammalian staufen protein localizes to the somatodendritic domain of cultured hippocampal neurons: Implications for its involvement in mRNA Transport. J. Neurosci. 1999, 19, 288–297. [Google Scholar] [CrossRef] [PubMed]
- Fritzsche, R.; Karra, D.; Bennett, K.L.; Ang, F.Y.; Heraud-Farlow, J.; Tolino, M.; Doyle, M.; Bauer, K.E.; Thomas, S.; Planyavsky, M.; et al. Interactome of Two Diverse RNA Granules Links mRNA Localization to Translational Repression in Neurons. Cell Rep. 2013, 5, 1749–1762. [Google Scholar] [CrossRef] [PubMed]
- Sharangdhar, T.; Sugimoto, Y.; Heraud-Farlow, J.; Fernández-Moya, S.M.; Ehses, J.; Ruiz de los Mozos, I.; Ule, J.; Kiebler, M.A. A retained intron in the 3′-UTR of Calm3 mRNA mediates its Staufen2- and activity-dependent localization to neuronal dendrites. EMBO Rep. 2017, 18, 1762–1774. [Google Scholar] [CrossRef] [PubMed]
- Stahl, E.; Praetorius, F.; de Oliveira Mann, C.C.; Hopfner, K.-P.; Dietz, H. Impact of heterogeneity and lattice bond strength on dna triangle crystal growth. ACS Nano 2016, 10, 9156–9164. [Google Scholar] [CrossRef]
- Castro, C.E.; Kilchherr, F.; Kim, D.-N.; Shiao, E.L.; Wauer, T.; Wortmann, P.; Bathe, M.; Dietz, H. A primer to scaffolded DNA origami. Nat. Methods 2011, 8, 221–229. [Google Scholar] [CrossRef]
- Goetze, B.; Grunewald, B.; Baldassa, S.; Kiebler, M. Chemically controlled formation of a DNA/calcium phosphate co-precipitate: Application for transfection of mature hippocampal neurons. J. Neurobiol. 2004, 60, 517–525. [Google Scholar] [CrossRef]
- Bauer, K.E.; Segura, I.; Gaspar, I.; Scheuss, V.; Illig, C.; Ammer, G.; Hutten, S.; Basyuk, E.; Fernández-Moya, S.M.; Ehses, J.; et al. Live cell imaging reveals 3′-UTR dependent mRNA sorting to synapses. Nat. Commun. 2019, 10, 1–13. [Google Scholar] [CrossRef] [PubMed] [Green Version]
- Longtine, M.S.; McKenzie, A.; Demarini, D.J.; Shah, N.G.; Wach, A.; Brachat, A.; Philippsen, P.; Pringle, J.R. Additional modules for versatile and economical PCR-based gene deletion and modification in Saccharomyces cerevisiae. Yeast 1998, 14, 953–961. [Google Scholar] [CrossRef]
- Sherman, F. Getting started with yeast. Methods Enzymol. 2002, 350, 3–41. [Google Scholar] [CrossRef]




Publisher’s Note: MDPI stays neutral with regard to jurisdictional claims in published maps and institutional affiliations. |
© 2021 by the authors. Licensee MDPI, Basel, Switzerland. This article is an open access article distributed under the terms and conditions of the Creative Commons Attribution (CC BY) license (https://creativecommons.org/licenses/by/4.0/).
Share and Cite
Schieweck, R.; Schöneweiss, E.-C.; Harner, M.; Rieger, D.; Illig, C.; Saccà, B.; Popper, B.; Kiebler, M.A. Pumilio2 Promotes Growth of Mature Neurons. Int. J. Mol. Sci. 2021, 22, 8998. https://doi.org/10.3390/ijms22168998
Schieweck R, Schöneweiss E-C, Harner M, Rieger D, Illig C, Saccà B, Popper B, Kiebler MA. Pumilio2 Promotes Growth of Mature Neurons. International Journal of Molecular Sciences. 2021; 22(16):8998. https://doi.org/10.3390/ijms22168998
Chicago/Turabian StyleSchieweck, Rico, Elisa-Charlott Schöneweiss, Max Harner, Daniela Rieger, Christin Illig, Barbara Saccà, Bastian Popper, and Michael A. Kiebler. 2021. "Pumilio2 Promotes Growth of Mature Neurons" International Journal of Molecular Sciences 22, no. 16: 8998. https://doi.org/10.3390/ijms22168998
APA StyleSchieweck, R., Schöneweiss, E.-C., Harner, M., Rieger, D., Illig, C., Saccà, B., Popper, B., & Kiebler, M. A. (2021). Pumilio2 Promotes Growth of Mature Neurons. International Journal of Molecular Sciences, 22(16), 8998. https://doi.org/10.3390/ijms22168998

