ZDHHC19 Is Dispensable for Spermatogenesis, but Is Essential for Sperm Functions in Mice
Abstract
:1. Introduction
2. Results
2.1. Zdhhc19 mRNA Is Highly Expressed in Testis
2.2. Generation of Zdhhc19 Knockout (KO) Mice
2.3. Zdhhc19 Deletion Does Not Affect Spermatogenesis
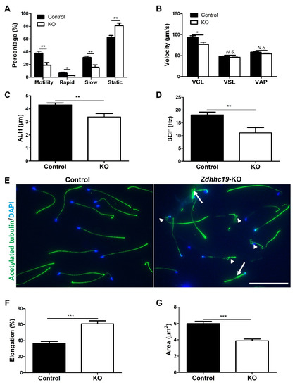
2.4. Knockout of Zdhhc19 Gene Leads to Male Infertility by Affecting Sperm Motility
2.5. Zdhhc19 Is Dispensable for Acrosome Biogenesis but Is Required for the Acrosome Reaction
2.6. Zdhhc19 Is Essential for In Vitro Fertilization in Mice
3. Discussion
4. Materials and Methods
4.1. Mouse Lines, Animal Care, and Fertility Test
4.2. Genomic DNA Extraction and Genotyping
4.3. Total RNA Extraction, Reverse Transcription, and Real-Time PCR
4.4. Histology and Immunohistofluorensce (IHF)
4.5. Immunofluorescence Staining (IF)
4.6. Sperm Motility Analysis
4.7. In Vitro Fertilization in Mice (IVF)
4.8. Acrosome Reaction Analysis
4.9. Statistics
Supplementary Materials
Author Contributions
Funding
Institutional Review Board Statement
Informed Consent Statement
Data Availability Statement
Acknowledgments
Conflicts of Interest
References
- Russell, L.D.; Ettlin, R.A.; Hikim, A.P.S.; Clegg, E.D. Histological and histopathological evaluation of the testis. Int. J. Androl. 1993, 16, 83. [Google Scholar] [CrossRef]
- Sun, G.; Jiang, M.; Zhou, T.; Guo, Y.; Cui, Y.; Guo, X.; Sha, J. Insights into the lysine acetylproteome of human sperm. J. Proteom. 2014, 109, 199–211. [Google Scholar] [CrossRef] [PubMed]
- Yu, H.; Diao, H.; Wang, C.; Lin, Y.; Yu, F.; Lu, H.; Xu, W.; Li, Z.; Shi, H.; Zhao, S.; et al. Acetylproteomic analysis reveals functional implications of lysine acetylation in human spermatozoa (sperm). Mol. Cell. Proteom. 2015, 14, 1009–1023. [Google Scholar] [CrossRef] [Green Version]
- Tan, M.; Luo, H.; Lee, S.; Jin, F.; Yang, J.S.; Montellier, E.; Buchou, T.; Cheng, Z.; Rousseaux, S.; Rajagopal, N.; et al. Identification of 67 histone marks and histone lysine crotonylation as a new type of histone modification. Cell 2011, 146, 1016–1028. [Google Scholar] [CrossRef] [Green Version]
- Wang, G.; Wu, Y.; Zhou, T.; Guo, Y.; Zheng, B.; Wang, J.; Bi, Y.; Liu, F.; Zhou, Z.; Guo, X.; et al. Mapping of the N-linked glycoproteome of human spermatozoa. J. Proteome Res. 2013, 12, 5750–5759. [Google Scholar] [CrossRef] [PubMed]
- Yang, X.; Liu, F.; Yan, Y.; Zhou, T.; Guo, Y.; Sun, G.; Zhou, Z.; Zhang, W.; Guo, X.; Sha, J. Proteomic analysis of N-glycosylation of human seminal plasma. Proteomics 2014, 15, 1255–1258. [Google Scholar] [CrossRef] [PubMed]
- Lan, R.; Xin, M.; Hao, Z.; You, S.; Xu, Y.; Wu, J.; Dang, L.; Zhang, X.; Sun, S. Biological functions and large-scale profiling of protein glycosylation in human semen. J. Proteome Res. 2020, 19, 3877–3889. [Google Scholar] [CrossRef] [PubMed]
- Qi, L.; Liu, Z.; Wang, J.; Cui, Y.; Guo, Y.; Zhou, T.; Zhou, Z.; Guo, X.; Xue, Y.; Sha, J. Systematic analysis of the phosphoproteome and kinase-substrate networks in the mouse testis. Mol. Cell. Proteom. 2014, 13, 3626–3638. [Google Scholar] [CrossRef] [Green Version]
- Castillo, J.; Knol, J.C.; Korver, C.M.; Piersma, S.R.; Pham, T.V.; Haas, R.R.D.G.-D.; van Pelt, A.; Jimenez, C.R.; Jansen, B.J.H. Human testis phosphoproteome reveals kinases as potential targets in spermatogenesis and testicular cancer. Mol. Cell. Proteom. 2019, 18, S132–S144. [Google Scholar] [CrossRef]
- Li, Y.; Cheng, Y.; Zhu, T.; Zhang, H.; Li, W.; Guo, Y.; Qi, Y.; Chen, X.; Zhang, J.; Sha, J.; et al. The protein phosphorylation landscape of mouse spermatids during spermiogenesis. Proteomics 2019, 19, e1900055. [Google Scholar] [CrossRef]
- Cai, L.; Tu, J.; Song, L.; Gao, Z.; Li, K.; Wang, Y.; Liu, Y.; Zhong, F.; Ge, R.; Qin, J.; et al. Proteome-wide mapping of endogenous sumoylation sites in mouse testis. Mol. Cell. Proteom. 2017, 16, 717–727. [Google Scholar] [CrossRef] [Green Version]
- Hou, X.; Zhang, W.; Xiao, Z.; Gan, H.; Lin, X.; Liao, S.; Shangying, L. Mining and characterization of ubiquitin E3 ligases expressed in the mouse testis. BMC Genom. 2012, 13, 495. [Google Scholar] [CrossRef] [Green Version]
- MacLeod, G.; Varmuza, S. The application of proteomic approaches to the study of mammalian spermatogenesis and sperm function. FEBS J. 2013, 280, 5635–5651. [Google Scholar] [CrossRef] [PubMed] [Green Version]
- Brohi, R.D.; Huo, L.-J. Posttranslational modifications in spermatozoa and effects on male fertility and sperm viability. OMICS J. Integr. Biol. 2017, 21, 245–256. [Google Scholar] [CrossRef] [PubMed]
- Bhagwat, S.; Dalvi, V.; Chandrasekhar, D.; Matthew, T.; Acharya, K.; Gajbhiye, R.; Kulkarni, V.; Sonawane, S.; Ghosalkar, M.; Parte, P. Acetylated α-tubulin is reduced in individuals with poor sperm motility. Fertil. Steril. 2014, 101, 95–104.e3. [Google Scholar] [CrossRef]
- Shumeng, L.; Huajing, Y.; Yongqing, L.; Xinhua, L.; Yu, Z.; Chen, B.; Shuai, Y.; Zhe, C.; Guojia, X.; Wanjin, L.; et al. Chromodomain protein cdyl acts as a crotonyl-coa hydratase to regulate histone crotonylation and spermatogenesis. Mol. Cell 2017, 67, 853–866. [Google Scholar]
- Fukuda, M.N.; Akama, O.T. In vivo role of α-mannosidase IIx: Ineffective spermatogenesis resulting from targeted disruption of the Man2a2 in the mouse. Biochim. Biophys. Acta (BBA) Gen. Subj. 2002, 1573, 382–387. [Google Scholar] [CrossRef]
- Li, Y.; Liu, W.-S.; Yi, J.; Kong, S.-B.; Ding, J.-C.; Zhao, Y.-N.; Tian, Y.-P.; Feng, G.-S.; Li, C.-J.; Liu, W.; et al. The role of tyrosine phosphatase Shp2 in spermatogonial differentiation and spermatocyte meiosis. Asian J. Androl. 2020, 22, 79–87. [Google Scholar] [CrossRef] [PubMed]
- Gou, L.-T.; Kang, J.-Y.; Dai, P.; Wang, X.; Li, F.; Zhao, S.; Zhang, M.; Hua, M.-M.; Lu, Y.; Zhu, Y.; et al. Ubiquitination-deficient mutations in human piwi cause male infertility by impairing histone-to-protamine exchange during spermiogenesis. Cell 2017, 169, 1090–1104.e13. [Google Scholar] [CrossRef] [Green Version]
- Smotrys, J.E.; Linder, M.E. Palmitoylation of intracellular signaling proteins: Regulation and function. Annu. Rev. Biochem. 2004, 73, 559–587. [Google Scholar] [CrossRef]
- Jiang, H.; Zhang, X.; Chen, X.; Aramsangtienchai, P.; Tong, Z.; Lin, H. Protein lipidation: Occurrence, mechanisms, biological functions, and enabling technologies. Chem. Rev. 2018, 118, 919–988. [Google Scholar] [CrossRef] [PubMed]
- Ko, P.; Dixon, S.J. Protein palmitoylation and cancer. EMBO Rep. 2018, 19, e46666. [Google Scholar] [CrossRef]
- Fukata, M.; Fukata, Y.; Adesnik, H.; Nicoll, R.A.; Bredt, D.S. Identification of PSD-95 palmitoylating enzymes. Neuron 2004, 44, 987–996. [Google Scholar] [CrossRef] [Green Version]
- Linder, M.E.; Jennings, B.C. Mechanism and function of DHHC S-acyltransferases. Biochem. Soc. Trans. 2013, 41, 29–34. [Google Scholar] [CrossRef] [PubMed]
- Rocks, O.; Gerauer, M.; Vartak, N.; Koch, S.; Huang, Z.-P.; Pechlivanis, M.; Kuhlmann, J.; Brunsveld, L.; Chandra, A.; Ellinger, B.; et al. The palmitoylation machinery is a spatially organizing system for peripheral membrane proteins. Cell 2010, 141, 458–471. [Google Scholar] [CrossRef] [Green Version]
- Gorleku, O.A.; Barns, A.-M.; Prescott, G.R.; Greaves, J.; Chamberlain, L.H. Endoplasmic reticulum localization of DHHC palmitoyltransferases mediated by lysine-based sorting signals. J. Biol. Chem. 2011, 286, 39573–39584. [Google Scholar] [CrossRef] [Green Version]
- Ohno, Y.; Kihara, A.; Sano, T.; Igarashi, Y. Intracellular localization and tissue-specific distribution of human and yeast DHHC cysteine-rich domain-containing proteins. Biochim. Biophys. Acta (BBA) Mol. Cell Biol. Lipids 2006, 1761, 474–483. [Google Scholar] [CrossRef]
- Lanyon-Hogg, T.; Faronato, M.; Serwa, R.; Tate, E.W. Dynamic protein acylation: New substrates, mechanisms, and drug targets. Trends Biochem. Sci. 2017, 42, 566–581. [Google Scholar] [CrossRef] [PubMed]
- Resh, M.D. Fatty acylation of proteins: New insights into membrane targeting of myristoylated and palmitoylated proteins. Biochim. Biophys. Acta (BBA) Bioenerg. 1999, 1451, 1–16. [Google Scholar] [CrossRef] [Green Version]
- Liu, J.-G.; Yuan, L.; Brundell, E.; Bjorkroth, B.; Daneholt, B.; Höög, C. Localization of the N-terminus of SCP1 to the central element of the synaptonemal complex and evidence for direct interactions between the N-termini of SCP1 molecules organized head-to-head. Exp. Cell Res. 1996, 226, 11–19. [Google Scholar] [CrossRef]
- Tanaka, H.; Pereira, L.A.V.D.; Nozaki, M.; Tsuchida, J.; Sawada, K.; Mori, H.; Nishimune, Y. A germ cell-specific nuclear antigen recognized by a monoclonal antibody raised against mouse testicular germ cells. Int. J. Androl. 1998, 20, 361–366. [Google Scholar] [CrossRef] [PubMed]
- Heidaran, M.A.; Showman, R.M.; Kistler, W.S. A cytochemical study of the transcriptional and translational regulation of nuclear transition protein 1 (TP1), a major chromosomal protein of mammalian spermatids. J. Cell Biol. 1988, 106, 1427–1433. [Google Scholar] [CrossRef] [Green Version]
- Orgebin-Crist, M.C. Sperm maturation in rabbit epididymis. Nat. Cell Biol. 1967, 216, 816–818. [Google Scholar] [CrossRef]
- Hao, J.; Chen, M.; Ji, S.; Wang, X.; Wang, Y.; Huang, X.; Yang, L.; Wang, Y.; Cui, X.; Lv, L.; et al. Equatorin is not essential for acrosome biogenesis but is required for the acrosome reaction. Biochem. Biophys. Res. Commun. 2014, 444, 537–542. [Google Scholar] [CrossRef] [PubMed]
- Larasati, T.; Noda, T.; Fujihara, Y.; Shimada, K.; Tobita, T.; Yu, Z.; Matzuk, M.M.; Ikawa, M. Tmprss12 is required for sperm motility and uterotubal junction migration in mice. Biol. Reprod. 2020, 103, 254–263. [Google Scholar] [CrossRef] [PubMed]
- Schultz, N.; Hamra, F.K.; Garbers, D.L. A multitude of genes expressed solely in meiotic or postmeiotic spermatogenic cells offers a myriad of contraceptive targets. Proc. Natl. Acad. Sci. USA 2003, 100, 12201–12206. [Google Scholar] [CrossRef] [Green Version]
- Miyata, H.; Castaneda, J.M.; Fujihara, Y.; Yu, Z.; Archambeault, D.R.; Isotani, A.; Kiyozumi, D.; Kriseman, M.L.; Mashiko, D.; Matsumura, T.; et al. Genome engineering uncovers 54 evolutionarily conserved and testis-enriched genes that are not required for male fertility in mice. Proc. Natl. Acad. Sci. USA 2016, 113, 7704–7710. [Google Scholar] [CrossRef] [Green Version]
- Greenbaum, M.P.; Yan, W.; Wu, M.-H.; Lin, Y.-N.; Agno, J.E.; Sharma, M.; Braun, R.E.; Rajkovic, A.; Matzuk, M.M. TEX14 is essential for intercellular bridges and fertility in male mice. Proc. Natl. Acad. Sci. USA 2006, 103, 4982–4987. [Google Scholar] [CrossRef] [PubMed] [Green Version]
- Inoue, N.; Ikawa, M.; Isotani, A.; Okabe, M. The immunoglobulin superfamily protein Izumo is required for sperm to fuse with eggs. Nat. Cell Biol. 2005, 434, 234–238. [Google Scholar] [CrossRef]
- Castaneda, J.M.; Hua, R.; Miyata, H.; Oji, A.; Guo, Y.; Cheng, Y.; Zhou, T.; Guo, X.; Cui, Y.; Shen, B.; et al. TCTE1 is a conserved component of the dynein regulatory complex and is required for motility and metabolism in mouse spermatozoa. Proc. Natl. Acad. Sci. USA 2017, 114, E5370–E5378. [Google Scholar] [CrossRef] [Green Version]
- Lu, Y.; Oura, S.; Matsumura, T.; Oji, A.; Sakurai, N.; Fujihara, Y.; Shimada, K.; Miyata, H.; Tobita, T.; Noda, T.; et al. CRISPR/Cas9-mediated genome editing reveals 30 testis-enriched genes dispensable for male fertility in mice†. Biol. Reprod. 2019, 101, 501–511. [Google Scholar] [CrossRef] [PubMed]
- Park, S.; Shimada, K.; Fujihara, Y.; Xu, Z.; Shimada, K.; Larasati, T.; Pratiwi, P.; Matzuk, R.M.; Devlin, D.J.; Yu, Z.; et al. CRISPR/Cas9-mediated genome-edited mice reveal 10 testis-enriched genes are dispensable for male fecundity. Biol. Reprod. 2020, 103, 195–204. [Google Scholar] [CrossRef] [PubMed]
- Drumond-Bock, A.L.; Meistrich, M.L.; Chiarini-Garcia, H. Spermatogonial morphology and kinetics during testis development in mice: A high-resolution light microscopy approach. Reproduction 2011, 142, 145–155. [Google Scholar] [CrossRef] [PubMed] [Green Version]
- Lehti, M.S.; Sironen, A. Formation and function of sperm tail structures in association with sperm motility defects. Biol. Reprod. 2017, 97, 522–536. [Google Scholar] [CrossRef] [PubMed]
- Dunphy, J.T.; Linder, M.E. Signalling functions of protein palmitoylation. Biochim. Biophys. Acta (BBA) Mol. Cell Biol. Lipids 1998, 1436, 245–261. [Google Scholar] [CrossRef]
- Wang, S.; Wang, P.; Liang, D.; Wang, Y. BRG1 is dispensable for sertoli cell development and functions in mice. Int. J. Mol. Sci. 2020, 21, 4358. [Google Scholar] [CrossRef]
- Zhou, Y.; Zheng, M.; Shi, Q.; Zhang, L.; Zhen, W.; Chen, W.; Zhang, Y. An epididymis-specific secretory protein HongrES1 critically regulates sperm capacitation and male fertility. PLoS ONE 2008, 3, e4106. [Google Scholar] [CrossRef] [Green Version]
- Kitamura, K.; Tanaka, H.; Nishimune, Y.; Haprin, A. Novel haploid germ cell-specific RING finger protein involved in the acrosome reaction. J. Biol. Chem. 2003, 278, 44417–44423. [Google Scholar] [CrossRef] [Green Version]






Publisher’s Note: MDPI stays neutral with regard to jurisdictional claims in published maps and institutional affiliations. |
© 2021 by the authors. Licensee MDPI, Basel, Switzerland. This article is an open access article distributed under the terms and conditions of the Creative Commons Attribution (CC BY) license (https://creativecommons.org/licenses/by/4.0/).
Share and Cite
Wang, S.; Qiao, H.; Wang, P.; Wang, Y.; Qin, D. ZDHHC19 Is Dispensable for Spermatogenesis, but Is Essential for Sperm Functions in Mice. Int. J. Mol. Sci. 2021, 22, 8894. https://doi.org/10.3390/ijms22168894
Wang S, Qiao H, Wang P, Wang Y, Qin D. ZDHHC19 Is Dispensable for Spermatogenesis, but Is Essential for Sperm Functions in Mice. International Journal of Molecular Sciences. 2021; 22(16):8894. https://doi.org/10.3390/ijms22168894
Chicago/Turabian StyleWang, Shuai, Hongjie Qiao, Pengxiang Wang, Yuan Wang, and Danian Qin. 2021. "ZDHHC19 Is Dispensable for Spermatogenesis, but Is Essential for Sperm Functions in Mice" International Journal of Molecular Sciences 22, no. 16: 8894. https://doi.org/10.3390/ijms22168894
APA StyleWang, S., Qiao, H., Wang, P., Wang, Y., & Qin, D. (2021). ZDHHC19 Is Dispensable for Spermatogenesis, but Is Essential for Sperm Functions in Mice. International Journal of Molecular Sciences, 22(16), 8894. https://doi.org/10.3390/ijms22168894
