Next Article in Journal
Novel Nontoxic 5,9-Disubstituted SN38 Derivatives: Characterization of Their Pharmacological Properties and Interactions with DNA Oligomers
Next Article in Special Issue
Immune Synapse Residency of Orai1 Alters Ca2+ Response of T Cells
Previous Article in Journal
The Rice Cation/H+ Exchanger Family Involved in Cd Tolerance and Transport
Previous Article in Special Issue
Isoform-Specific Properties of Orai Homologues in Activation, Downstream Signaling, Physiology and Pathophysiology
 
 
Font Type:
Arial Georgia Verdana
Font Size:
Aa Aa Aa
Line Spacing:
Column Width:
Background:
Article

Near-UV Light Induced ROS Production Initiates Spatial Ca2+ Spiking to Fire NFATc3 Translocation

1
Molecular Biology and Biochemistry, Gottfried Schatz Research Center, Medical University of Graz, Neue Stiftingtalstraße 6/6, 8010 Graz, Austria
2
BioTechMed Graz, Mozartgasse 12/II, 8010 Graz, Austria
*
Author to whom correspondence should be addressed.
Int. J. Mol. Sci. 2021, 22(15), 8189; https://doi.org/10.3390/ijms22158189
Submission received: 2 July 2021 / Revised: 28 July 2021 / Accepted: 28 July 2021 / Published: 30 July 2021
(This article belongs to the Special Issue Role of Ion-Channels in Signal Transduction and Gene Regulation)

Abstract

Ca2+-dependent gene regulation controls several functions to determine the fate of the cells. Proteins of the nuclear factor of activated T-cells (NFAT) family are Ca2+ sensitive transcription factors that control the cell growth, proliferation and insulin secretion in β-cells. Translocation of NFAT proteins to the nucleus occurs in a sequence of events that starts with activating calmodulin-dependent phosphatase calcineurin in a Ca2+-dependent manner, which dephosphorylates the NFAT proteins and leads to their translocation to the nucleus. Here, we examined the role of IP3-generating agonists and near-UV light in the induction of NFATc3 migration to the nucleus in the pancreatic β-cell line INS-1. Our results show that IP3 generation yields cytosolic Ca2+ rise and NFATc3 translocation. Moreover, near-UV light exposure generates reactive oxygen species (ROS), resulting in cytosolic Ca2+ spiking via the L-type Ca2+ channel and triggers NFATc3 translocation to the nucleus. Using the mitochondria as a Ca2+ buffering tool, we showed that ROS-induced cytosolic Ca2+ spiking, not the ROS themselves, was the triggering mechanism of nuclear import of NFATc3. Collectively, this study reveals the mechanism of near-UV light induced NFATc3 migration.

Graphical Abstract

1. Introduction

As ubiquitous messengers, calcium ions (Ca2+) control the fate of the cells by regulating diverse Ca2+-dependent pathways and transcription factors, including the nuclear factor of activated T-cells (NFAT) [1]. Among the five members of these transcription factors, four (NFATc1-c4) are dynamically activated by the rise of cytoplasmic Ca2+ [2]. Under basal cytosolic Ca2+ levels, NFAT proteins are heavily phosphorylated and trapped in the cytosol by masking the nuclear localization sequence (NLS) [1]. However, upon intracellular Ca2+ rise, the calmodulin-dependent phosphatase calcineurin is activated and dephosphorylates these transcription factors, exposing the NLS and inducing nuclear translocation [1,2]. Inside the nucleus, NFAT proteins initiate the transcription of several genes and, thereby, control the cell functioning in a Ca2+-dependent manner. On the contrary, once the intracellular Ca2+ concentration returns to the basal levels, re-phosphorylation of NFAT proteins by nuclear resident protein kinases leads to NFATs’ return into the cytosol by exposing the nuclear export sequence (NES) [3].
Among other tissues, NFAT proteins are expressed in pancreatic β-cells [4] and control the transcription of genes responsible for the proliferation and modulation of insulin secretion [5,6]. Notably, the source of Ca2+ ions that drive NFAT proteins’ translocation to the nucleus differs among different cell types. In excitable cells, NFAT proteins are mainly activated via transmembrane Ca2+ fluxes through the CaV1 family of L-type voltage-gated Ca2+ channels [7,8]. However, activation of NFAT proteins via the L-type Ca2+ channel requires a minimum threshold frequency of Ca2+ oscillations [9,10]. Interestingly, not all members of the NFAT family are activated by the same frequency of Ca2+ oscillations through the L-type Ca2+ channel. For instance, only NFATc2 and NFATc3 proteins were shown to be activated upon glucose-induced Ca2+ oscillations via L-type Ca2+ channel in β-cells, indicating the isoform-specific sensitivity for Ca2+ oscillations [10].
It is reported that reactive oxygen species (ROS) production also induces NFAT translocation to the nucleus in various cell types [11,12]. Although the source of ROS-induced Ca2+ oscillations differs among different cell lines [13,14,15], the effect of ROS production on cytosolic Ca2+ oscillations has been reported in multiple cell types [13,14]. In mast cells, it was reported that ROS production leads to cytosolic Ca2+ oscillations via the phospholipase C (PLC)/inositol 1,4,5-trisphosphate (IP3) pathway [14]. In smooth muscle cells, Ca2+ oscillations are generated through the L-type Ca2+ channel [13]. While exploring the effect of IP3 generating agonist stimulation on NFATc3 translocation, we saw a strong induction of cytosolic Ca2+ spiking and NFATc3 translocation by the near-UV light illumination usually applied for measuring cytosolic Ca2+ with the most frequently used chemical Ca2+ dye, Fura-2. Live-cell imaging revealed that near-UV light triggered ROS production, induces cytosolic Ca2+ spiking via the L-type Ca2+ channel and yielding NFATc3 translocation to the nucleus. Moreover, we present herein that the mitochondria’s ability to buffer cytosolic Ca2+ makes them key regulators in controlling UV light-induced Ca2+ spikes and NFATc3 translocation.

2. Results

2.1. IP3 Generating Agonist Triggers Bi-Phasic GFP-NFATc3 Translocation into the Nucleus

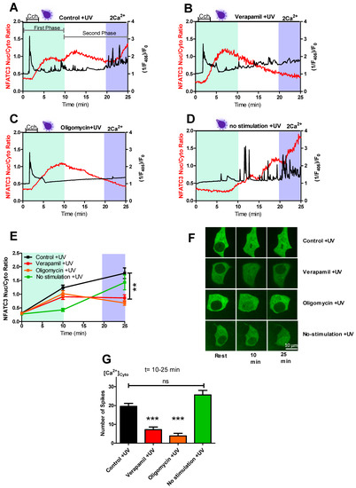
To assess the effect of carbachol (CCh), an IP3 generating agonist, stimulation on NFATc3 translocation, we transfected INS-1 cells with GFP-tagged NFATc3 construct and loaded the cells with Fura-2 for simultaneous measurements of GFP-NFATc3 translocation and cytosolic Ca2+. Interestingly, nuclear translocation of GFP-NFATc3 was bi-phasic when the cells were stimulated with CCh for 3 min and monitored for 25 min (Figure 1A). Challenging the cells with CCh for 3 min resulted in an instant and transient cytosolic Ca2+ rise, which initiated the first phase of GFP-NFATc3 migration to the nucleus (Figure 1A and Video S1 (upper left)). In the first phase, the maximum rate of CCh-induced GFP-NFATc3 nuclear translocation was obtained within 10 min and then followed by a slow nuclear extrusion. After approximately 10 min, repetitive cytosolic Ca2+ spiking started and persisted until the end of the measurement. These Ca2+ spiking led to a second phase of GFP-NFATc3 translocation to the nucleus (Figure 1A,E–G). To test whether Ca2+ spiking in the second phase is dependent on the Ca2+ entry through the L-type Ca2+ channel, we used a well-known L-type Ca2+ channel inhibitor, verapamil [16]. Treatment of INS-1 cells with 10 µM verapamil did not affect CCh-induced cytosolic Ca2+ rise and translocation of GFP-NFATc3 to the nucleus in the first phase (Figure 1B,E,F). However, verapamil strongly reduced the amount of cytosolic Ca2+ spiking and caused a steady nuclear export of GFP-NFATc3 during the second phase (Figure 1B,E–G and Video S1 (upper right)). Accordingly, cytosolic Ca2+ spikes and nuclear GFP-NFATc3 translocation in the second phase were mediated by the L-type Ca2+ channel (Figure 1E,F). Next, we explored the importance of mitochondrial ATP production for the generation of repetitive cytosolic Ca2+ spiking in the second phase. Therefore, we treated the cells with the ATP synthase inhibitor, oligomycin. Similar as for verapamil, the transient Ca2+ rise in the cytosol upon CCh stimulation and the translocation of GFP-NFATc3 to the nucleus during the first phase remained unaffected by 2 µM oligomycin (Figure 1C,E,F). In contrast, the repetitive Ca2+ spiking and GFP-NFATc3 nuclear accumulation were strongly reduced by oligomycin during the second phase (Figure 1E–G and Video S1 (lower left)). These results indicate that a transient Ca2+ rise upon CCh stimulation leads to dynamic translocation of GFP-NFATc3 from the cytosol to the nucleus that is independent of mitochondrial ATP production. This first phase is followed by repetitive cytosolic Ca2+ spikes fueled by Ca2+ influx through the L-type Ca2+ channel that dependent on mitochondrial ATP production.
To understand whether or not the Ca2+ spiking of the second phase is a result of the pre-stimulation of the cells with CCh in the first phase, we perfused the cells in the presence of 2 mM extracellular Ca2+ without CCh stimulation. Even without an earlier CCh stimulation, cytosolic Ca2+ spikes started after approximately 10 min and the number of spikes gradually increased over time, causing rapid nuclear accumulation of GFP-NFATc3 (Figure 1D–G and Video S1 (lower right)).

2.2. Near-UV Light Generates Cytosolic Ca2+ Spiking Dependent on the L-Type Ca2+ Channel Yielding Nuclear Import of GFP-NFATc3

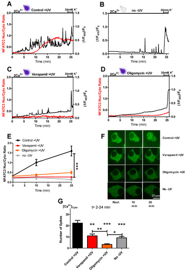
To understand what caused the cytosolic Ca2+ spikes and NFATc3 translocation, we focused on the protocol without CCh stimulation (Figure 2A). The cytosolic Ca2+ spiking trace plotted over a 65-second time range indicates the spiking pattern of Ca2+ (Figure S1a–c). To assess the maximum cytosolic Ca2+ peak via the L-type Ca2+ channel, which is used for normalization, 30 mM potassium treatment was performed at the end of the measurement (Figure 2A–D). Similar to Figure 1D, perfusing the cells in the presence of 2 mM external Ca2+ solution results in cytosolic Ca2+ spiking (Figure 2A,G) and the translocation of GFP-NFATc3 to the nucleus (Figure 2A,F,G and Video S2 (left)). Under resting conditions, GFP-NFATc3 shows little to no nuclear translocation, and the appearance of intensive and highly reproducible cytosolic Ca2+ spiking and nuclear translocation of GFP-NFATc3 indicates that the Ca2+ spiking and translocation are induced during the measurement. Notably, we use 405 nm laser light for excitation of Fura-2AM. This excitation wavelength is near to the ultraviolet (UV) light range and was already previously proposed to exhibit effects on cells [14]. To test the potential impact of near-UV light on the induction of Ca2+ spiking, we performed the same protocol using another cytosolic Ca2+ dye, Fluo-4 (λExcitation = 470 nm). Interestingly, exciting the cells at 470 nm light largely prevented the occurrence of a number of cytosolic Ca2+ spikes in comparison to cells exposed to UV light during the measurement (Figure 2B,G). To distinguish between the possible effect of Fura-2-AM loading and near-UV illumination on GFP-NFATc3 translocation, we made separate experiments with the same protocol where we loaded the cells with Fura-2 but did not illuminate them with near-UV light. Perfusing the cells for 26 min in the presence of 2 mM extracellular Ca2+ without near-UV light did not trigger GFP-NFATc3 translocation to the nucleus (Figure 2E,F). These results indicate that cytosolic Ca2+ spikes were generated due to near-UV light, leading to Ca2+ induced GFP-NFATc3 translocation to the nucleus.
Next, we investigated the effect of verapamil on near-UV light induced cytosolic Ca2+ spiking and nuclear import of GFP-NFATc3. To address this question, in the presence of near-UV light, cells were treated with 10 µM of verapamil during the measurement (Figure 2C). Verapamil treatment strongly reduced the count of near-UV light induced cytosolic Ca2+ spiking (Figure 2G) and inhibited the GFP-NFATc3 translocation to the nucleus (Figure 2E,F and Video S2 (middle)) identifying L-type Ca2+ channels to be the target of near-UV light triggering cytosolic Ca2+ spiking. However, verapamil treatment did not further inhibit the amount of Ca2+ spiking without near-UV light induction (Figure S2f).
To clarify whether or not ATP production is required for near-UV light induced cytosolic Ca2+ spiking and GFP-NFATc3 translocation, we perfused INS-1 cells with 2 µM of oligomycin in 2 mM extracellular Ca2+ buffer (Figure 2D). Oligomycin treatment eliminated cytosolic Ca2+ spiking (Figure 2G) and GFP-NFATc3 migration to the nucleus (Figure 2E,F and Video S2 (right)). These data indicate that mitochondrial ATP production is essential for near-UV light induced cytosolic Ca2+ spikes via the L-type Ca2+ channel.

2.3. Near-UV Light Induced ROS Production Is Responsible for Ca2+ Spiking and NFATc3 Translocation

It has been reported previously that UV light induces ROS production [14]. Moreover, ROS production was associated with cytosolic Ca2+ spiking [13]. Consequently, we investigated whether near-UV light induced Ca2+ spiking in INS-1 cells is the result of ROS production. For this purpose, we examined mitochondrial and cytosolic ROS levels using recently developed ultra-sensitive genetically encoded sensors mitoHyper7 and cytoHyper7 [17]. To determine the ROS production induced by near-UV light, the same experimental setup was utilized (see methods) as we used in previous experiments, and an additional 2 min 200 µM H2O2 treatment was performed to assess the saturation level of the sensor. In our experiment, 20 mW near-UV light irradiation (high-UV) led to a steady increase in both mitochondrial and cytosolic ROS production (Figure 3A,C). However, 5 mW near-UV light (low-UV) had only a very minor effect on mitochondrial and cellular ROS production (Figure 3A–D). To assess statistical comparison, we calculated near-UV light-induced maximum ROS production between high-UV and initial basal low-UV induction. High UV light induction led to a significant increase in ROS production in the mitochondria and cytosol (Figure 3B,D).
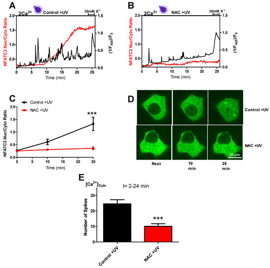
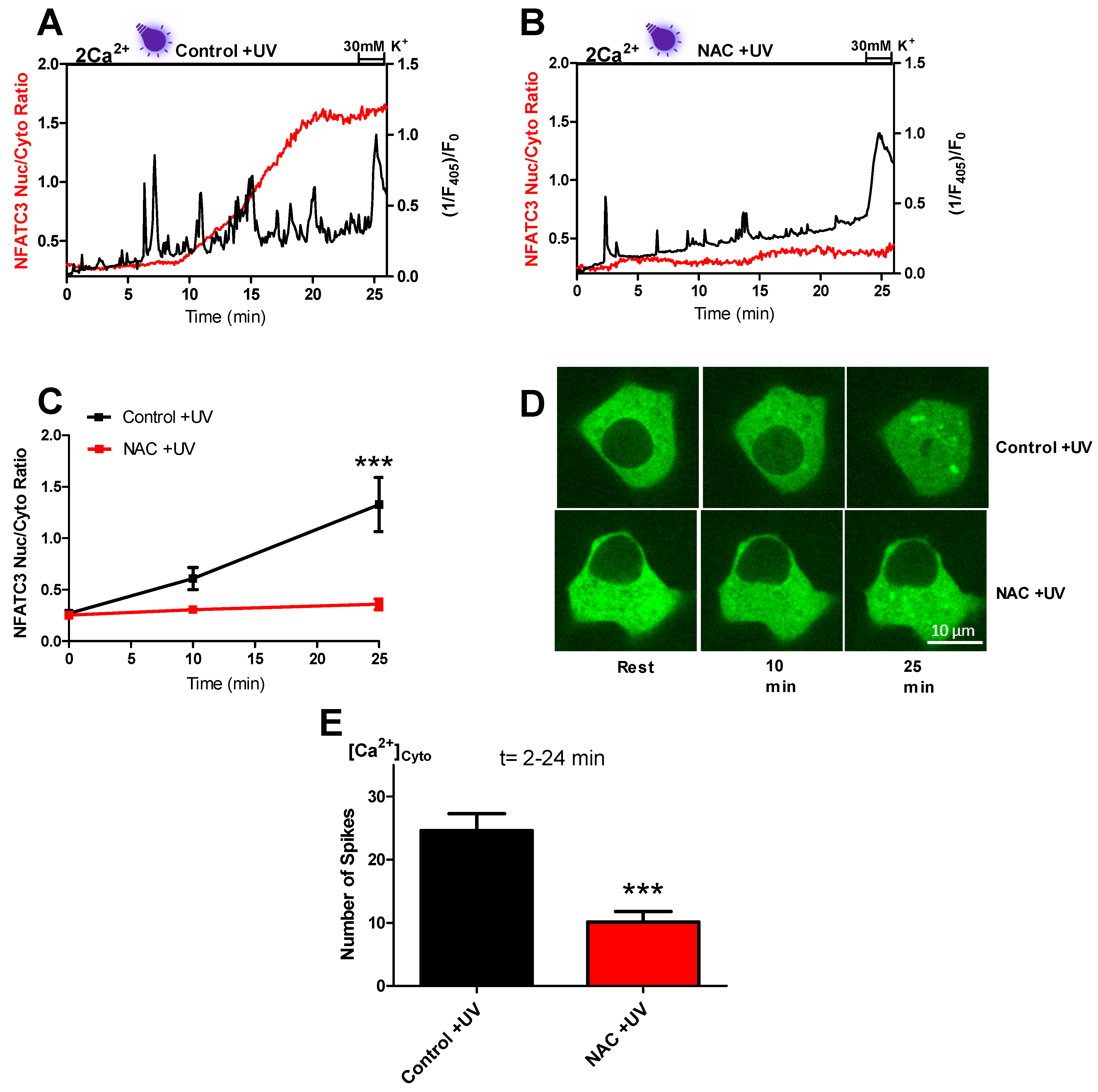
Next, we tested whether near-UV light induced cytosolic Ca2+ spiking and whether GFP-NFATc3 translocation is eliminated by ROS scavengers. We treated INS-cells with the well-known ROS scavenger N-acetylcysteine (NAC) [18]. Pre-incubation of the cells for 30 min with 1 mM NAC significantly reduced the amount of near-UV light-triggered cytosolic Ca2+ spiking (Figure 4A,B,E) and prevented nuclear translocation of GFP-NFATc3 (Figure 4A–D and Video S3).

2.4. Subplasmalemmal Mitochondria Control the Near-UV Light-Induced Ca2+ Spiking and GFP-NFATc3 Translocation to the Nucleus by Ca2+ Buffering

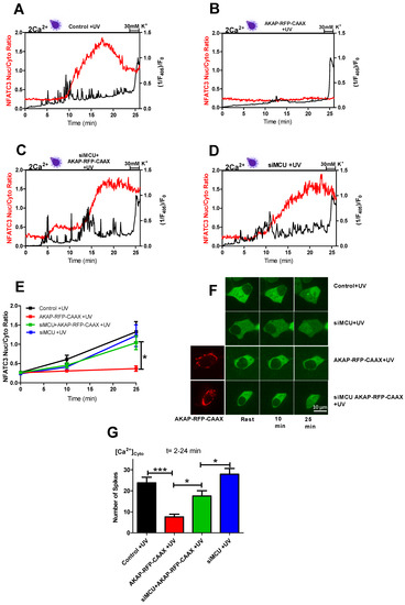
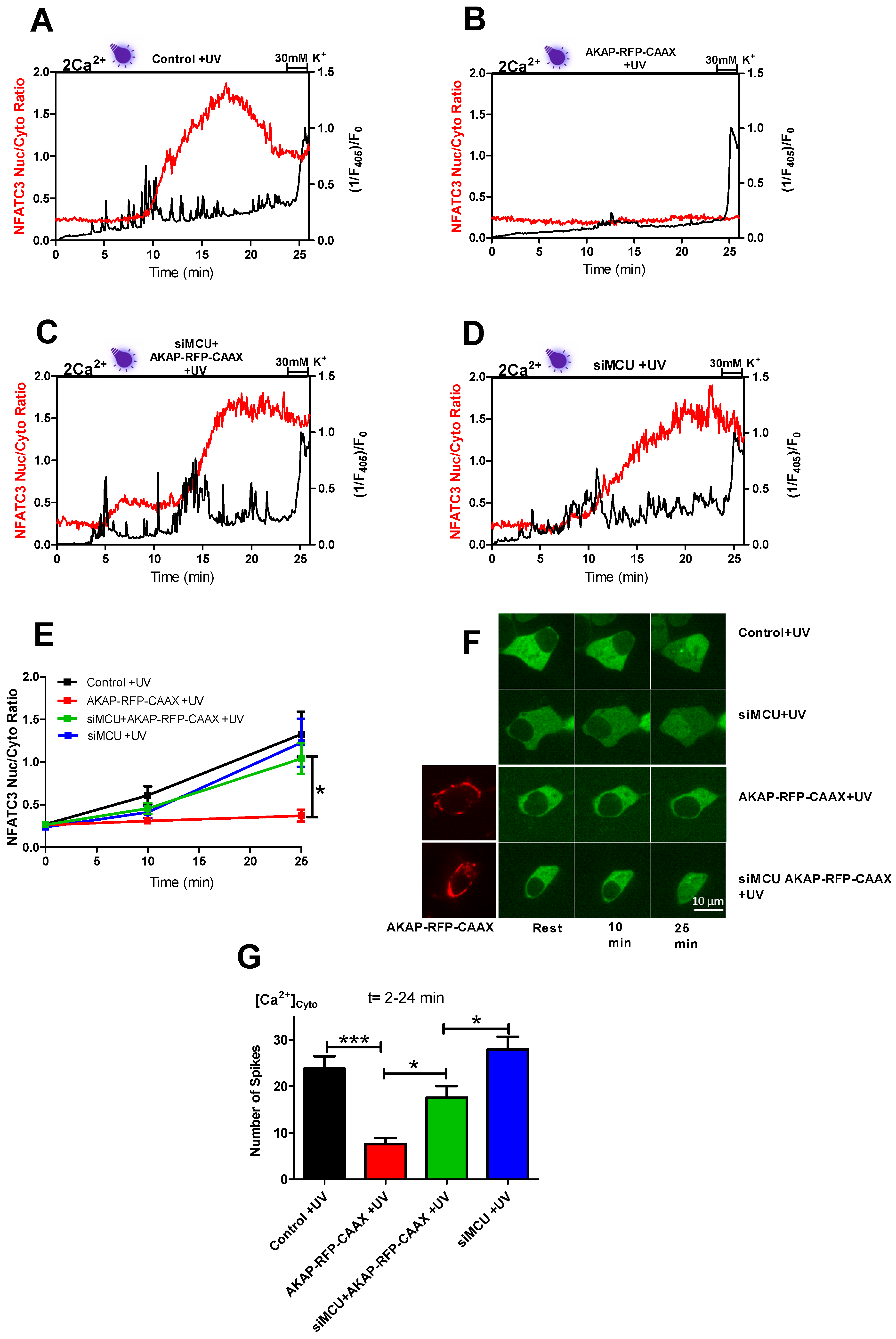
Next, we elucidated whether the ROS production or cytosolic Ca2+ spiking drives the nuclear translocation of NFATc3 in response to near-UV light exposure. To approach this question, we came up with a strategy to buffer the Ca2+ spiking through the L-type Ca2+channel by increasing the proximity between mitochondria and the sub-plasma membrane region. This was achieved by expressing the AKAP-RFP-CAAX construct [19,20,21] in INS-1 cells, which positioned mitochondria in the sub-PM region (Figure 5F, red images). By expressing AKAP-RFP-CAAX together with GFP-NFATc3 in Fura-2-loaded INS-1 cells, we monitored GFP-NFATc3 translocation and cytosolic Ca2+ spiking simultaneously. In AKAP-RFP-CAAX-expressing cells, the number of near-UV light-triggered cytosolic Ca2+ spikes were strongly reduced (Figure 5G). Close contact of mitochondria to the plasma membrane might lead to increased mitochondrial Ca2+ buffering capacities for entering Ca2+ via the L-type Ca2+ channel that normally fuels the near-UV light-induced Ca2+ spiking. Moreover, Ca2+ driven translocation of the GFP-NFATc3 was diminished in these cells (Figure 5B,E–G Video S4 (upper right)). Next, we intended to challenge our hypothesis that subplasmalemmal mitochondrial Ca2+ buffering of entering Ca2+ accounts for the prevention of near-UV light-triggered Ca2+ spiking and GFP-NFATc3 nuclear translocation. Therefore, we hampered the Ca2+ buffering ability of mitochondria by transient siRNA-mediated knockdown of the mitochondrial calcium uniporter (MCU) in AKAP-RFP-CAAX-expressing cells. The count of spikes was significantly increased by MCU knockdown in AKAP-RFP-CAAX-expressing cells comparing to AKAP-RFP-CAAX (Figure 5G). Hence, GFP-NFATc3 translocation was also rescued in siMCU+AKAP-RFP-CAAX-expressing cells (Figure 5E–G and Video S4 (lower left)). In addition, we checked whether MCU knockdown itself has any effect on cytosolic Ca2+ spiking and GFP-NFATc3 translocation. Cells treated with siRNA against MCU showed similar cytosolic Ca2+ spiking and translocation as control cells (Figure 5D–G and Video S4 (lower right)). Moreover, a frequency of one spiking per minute was needed to start the translocation of NFATc3 under these conditions (Figure S3a–d). However, we noticed a co-dependence on the area under the curve (AUC) of Ca2+ spiking; if the AUC was smaller, more frequency was required to start the translocation. Additionally, we confirmed that in the absence of near-UV light, no repetitive cytosolic Ca2+ spiking or GFP-NFATC3 translocation to the nucleus occured in these conditions (Figure S2a–f).
To test whether mitochondrial Ca2+ buffering ability affects near-UV light-triggered mitochondrial or cytosolic ROS production, we determined near-UV light induced ROS production in cells with transient MCU knockdown, cells expressing AKAP-RFP-CAAX and MCU knockdown in AKAP-RFP-CAAX-expressing cells. Maximum ROS production under high near-UV irradiation did not significantly change between the control, MCU siRNA-treated, AKAP-RFP-CAAX-expressing and MCU knockdown in AKAP-RFP-CAAX-expressing cells (Figure S4a–d). These results indicate that the reduction in the near-UV light-induced cytosolic Ca2+ spiking and nuclear import of GFP-NFATc3 in AKAP-RFP-CAAX cells is related to mitochondria’s subplasmalemmal Ca2+ buffering but not alterations in cytosolic or mitochondrial ROS production.

3. Discussion

Among other NFAT members, NFATc3 has the highest expression level in human and mouse pancreatic islets [5] and plays an important role in pancreatic β-cells [10]. To gain more insight into the nuclear translocation mechanism of NFATc3, we investigated the translocation kinetics of NFATc3 in two distinct phases. In the first phase, CCh stimulation leads to intracellular Ca2+ store mobilization, resulting in cytoplasmic Ca2+ rise (Figure 1A), which, in turn, activates NFATc3 migration to the nucleus. However, phase two was characterized by strong cytosolic Ca2+ spikes leading to further migration of NFATc3 to the nucleus (Figure 1A,E,F). Interestingly, the Ca2+ spiking and NFATc3 translocation in the second phase were eliminated by verapamil treatment (Figure 1B,G). In line with the previous study [22], these results indicate that NFATc3 translocation in the first phase was the result of endoplasmic reticulum (ER) Ca2+ release, which likely triggers Ca2+ influx via calcium release-activated channels (CRAC) [4]. In compliance with this assumption, verapamil treatment did not affect cytosolic Ca2+ rise and NFATc3 translocation in the first phase but in the second phase.
Our findings that both the Ca2+ spiking and NFATc3 translocation in the second phase were sensitive to mitochondrial ATP synthase inhibitor oligomycin are in agreement with the general expectation that the CCh-induced Ca2+ release stimulates mitochondrial ATP production that, in turn, blocks the KATP channel and depolarizes the plasma membrane, thus promoting the opening of the L-type Ca2+ channel and the subsequent nuclear translocation of GFP-NFATc3 (Figure 1C,E–G). However, to our surprise, cells without CCh stimulation showed comparable repetitive Ca2+ spiking and robust translocation of NFATc3 to the nucleus (Figure 1D–G), thus eliminating the involvement of CCh stimulation on the Ca2+ spiking and NFATc3 translocation during the second phase.
Therefore, we focused on an alternative trigger for cytosolic Ca2+ spiking which drives NFATc3 translocation to the nucleus. In our spinning disc confocal microscopic setup, parallel measurements of cytosolic Ca2+ using Fura-2 and GFP tagged NFATc3 translocation require the use of near-UV excitation with the high-energy 405 nm wavelength. We assumed that Ca2+ spiking could be the result of near-UV light. Indeed, in the presence of near-UV light, we observed repetitive cytosolic Ca2+ spikes which led to robust migration of NFATc3 to the nucleus (Figure 2A,E–G). Previous studies support our results of near-UV light-induced cytosolic Ca2+ oscillations and NFAT migration to the nucleus in different cell lines [12,14]. Since INS-1 cells show Ca2+ spiking under basal conditions (Figure 2B,G and Figure S3a,f), we compared the amount of Ca2+ spiking of cells exposed to near-UV light to non-UV stimulated control cells. Interestingly, Ca2+ spiking in non-UV cells was halved compared to near-UV light-exposed cells (Figure 2G). NFATc3 translocation to the nucleus did not occur in cells without near-UV light exposure (Figure 2B,E–G), indicating that near-UV light is required to boost the Ca2+ spikes for migration of NFAtc3 to the nucleus.
Furthermore, inhibition of L-type Ca2+ channels with verapamil decreased the amount of UV light-induced Ca2+ spiking to the level of non-UV used cells, and these Ca2+ spiking were not enough to drive NFATc3 translocation to the nucleus (Figure 2C,E–G). Thus, our findings confirm the published data on the impact of the frequency of Ca2+ spiking on NFAT translocation to the nucleus [9]. Additionally, these results highlight the source of near-UV light induced Ca2+ spikes as well as the importance of a tight threshold in the amount of Ca2+ spiking to fire NFATc3 migration to the nucleus. Next, we investigated whether basal ATP production is required to initiate near-UV light-induced cytosolic Ca2+ spikes for NFATc3 translocation. Interestingly, oligomycin treatment eliminates the spiking as well as nuclear translocation of NFATc3, indicating that mitochondrial basal ATP production is indispensable for UV light-induced Ca2+ spiking (Figure 2D–G). However, the exact mechanism of ATP dependency of near-UV light-induced Ca2+ spiking and NFATc3 translocation is not completely clear and needs further attention.
To shed light on the mechanism of near-UV light-generated Ca2+ spiking, we checked mitochondrial and cytosolic ROS production in INS-1 cells. In line with a previous study [14], both in mitochondria and cytosol, we observed a steady increase in ROS production in the presence of near-UV light (Figure 3A–D). Surprisingly, near-UV light induced repetitive Ca2+ spiking started mostly after 7 min of exposure, indicating that a certain threshold of ROS levels has to be reached to trigger L-type Ca2+ channel activity and subsequent NFATc3 translocation. Interestingly, a former study indicated that moderate ROS levels induce β-cell proliferation [23]. NFATc3 translocation to the nucleus increases the expression of genes responsible for cell proliferation [5,10]. It is tempting to speculate that β-cells have the necessity to accumulate a ROS threshold (e.g., during high metabolic activity) to activate NFATc3 driven proliferation.
Migration of NFATc3 to the nucleus happens in a sequence of events that starts with near-UV light-induced ROS production. Consequently, we assumed that ROS scavenging prevents the signaling cascade. Indeed, NAC, a well-known ROS scavenger, decreased the amount of near-UV light-induced cytosolic Ca2+ spiking (Figure 4A,E). In support of our findings, another study also reported reduced UV light-generated cytosolic Ca2+ oscillations upon NAC treatment [14]. In response to hampered cytosolic Ca2+ spikes, NFATc3 migration to the nucleus was also diminished by NAC treatment (Figure 4B–E). These results support our assumption that near-UV light-induced ROS production leads to cytosolic Ca2+ spiking through the L-type Ca2+ channel, and these spikes drive NFATc3 translocation to the nucleus.
Having established that ROS induced repetitive cytosolic Ca2+ spikes, which happen via the L-type Ca2+ channels and drive the NFATc3 translocation to the nucleus, we wanted to distinguish between the direct effect of ROS and ROS-induced cytosolic Ca2+ spiking on NFATc3 translocation. To do this, we came up with a hypothesis that if we buffer Ca2+ spikes, which originate from L-type Ca2+ channels at the plasma membrane, but keep the same ROS levels, we would not see the NFATc3 translocation and Ca2+ oscillations. To test this idea, we positioned mitochondria to the sub-plasma membrane region using the AKAP-RFP-CAAX construct [19,20,21] to buffer local Ca2+ spiking. Interestingly, AKAP-RFP-CAAX-expressing cells did not alter ROS production (Figure S4a–d) in response to near-UV light stimulation, but they eliminated near-UV light-induced Ca2+ spiking as well as NFATc3 translocation (Figure 5B,E–G), thus supporting our hypothesis that ROS-induced cytosolic Ca2+ spiking, and not ROS itself, is required for NFATc3 translocation to the nucleus. To further validate this point, we knocked down MCU protein in AKAP-RFP-CAAX-expressing cells to diminish mitochondrial Ca2+ uptake and buffering, which resulted in the reappearance of cytosolic Ca2+ spiking and rescued migration of NFATc3 to the nucleus (Figure 5C,E–G). A recently published paper revealed that 18% of the sub-PM area is occupied by mitochondria in β-cells [24]. However, MCU KD alone did not affect UV light-induced Ca2+ spiking and NFATc3 translocation (Figure 5D–G). This could be because of the free motility of the sub-PM located mitochondria. The effect of near-UV induction on mitochondrial motility is not known. However, long-term intense blue light does not affect the sub-PM distributed mitochondrial density. In contrast, Ca2+ entry via the L-type Ca2+ channel significantly decreases the sub-PM located mitochondria from 18% to 13% in MIN6 cells [24]. Thus, it is tempting to speculate that in control or siMCU cells, sub-PM localized mitochondria are not able to buffer UV light-induced Ca2+ spiking to a great extent because of the Ca2+ regulated mitochondrial redistribution.
In conclusion, this study reveals that near-UV light induced ROS production leads to repetitive cytosolic Ca2+ spiking via the activation of the L-type Ca2+ channel, triggering NFATc3 translocation to the nucleus. Moreover, we presented mitochondria as Ca2+ sinks by tagging them to the cell membrane, where mitochondria buffered cytosolic Ca2+ rises due to L-type Ca2+ channel activity and thereby prevented NFATc3 translocation. In addition, this study highlights the sensitivity of the pancreatic β-cells to near-UV light ranges frequently used in live-cell imaging for excitation of blue fluorescent proteins as well as cell-permeable dyes such as Fura-2.

4. Materials and Methods

4.1. Cell Culture and Transfection

The INS-1 832/13 (INS-1) cells were a generous gift from Prof. Dr. Claes B. Wollheim and Dr. Françoise Assimacopoulos-Jeannet (University Medical Center, Geneva, Switzerland). The INS-1 cells were cultured in RPMI 1640 containing 11 mM glucose (PubChem CID: 5793) supplemented with 10 mM HEPES (PubChem CID: 23831), 10% fetal calf serum (FCS), 1 mM sodium pyruvate (PubChem CID: 23662274), 50 μM β-mercaptoethanol (PubChem CID: 1567), 1% (v/v) Pen Strep® (ThermoFischer, Vienna, Austria; 10.000 U/L) 1.25 μg/mL Amphotericin B (ThermoFischer, Vienna, Austria; 250 μg/mL). Cells were used between passage numbers 53 and 68.
For all microscopic experiments, cells were plated on 30 mm glass coverslips in 6-well plates and transfected at 50–60% confluency with AKAP-RFP-CAAX (1 μg/well), GFP-NFATc3 (2 μg/well), mitoHyper7, and cytoHyper7 (1 μg/well) DNA constructs alone or with MCU siRNA (siRNA sequence: 5′-AAA GUC UCG UUU CGA CCU ATT-3′) by using 3 μL TransFast transfection reagent (Promega, Madison, WI, USA) in 1 mL of serum and antibiotic-free medium for 12–14 h. After that, transfection media was replaced with 2 mL of full culture medium. All experiments were performed 40-45 h after transfection.

4.2. Quantitative PCR

Total mRNA was isolated using the RNeasy® Mini Kit (Qiagen, Hilden, Germany), and reverse transcription was performed using Applied Biosystems High-Capacity cDNA Reverse Transcription kit (Thermo Fisher Scientific Baltics UAB, Vilnus, Lithuania). qPCR was performed using Promega GOTaq® qPCR Master Mix (Madison, WI, USA). Knock-down efficiency of rMCU (Figure S5) was determined using specific primers for rMCU (Forward: GCGTTGCCATCTATTCCCCA; reverse: TGGCTCAGGAGGTCTCTCTTT) and normalized to rGAPDH (Forward: TCTACATGTTCCAGTATGACTC; reverse: GCATCACCCCATTT GATG).

4.3. Buffers

Prior to experiments, cells were adjusted to room temperature with experimental buffer (EB): 2 mM Ca2+, 138 mM NaCl, 1 mM MgCl2, 5 mM KCl, 10 mM HEPES, 2.6 mM NaHCO3, 0.44 mM KH2PO4, amino acid and vitamin mix, 10 mM glucose, 2 mM L-glutamine, 1% penicillin/streptomycin, 1.25 μg/mL amphotericin B, pH adjusted to 7.4. All experiments were performed in following buffers 2CaNa buffer (2 mM CaCl2, 138 mM NaCl, 1 mM MgCl2, 5 mM KCl, 10 mM Hepes, 10 mM D-glucose, pH 7.4) and 2Ca30K buffer (2 mM CaCl2, 113 mM NaCl, 1 mM MgCl2, 30 mM KCl, 10 mM Hepes, 10 mM D-glucose, pH 7.4).

4.4. Live Cell Imaging Experiments

If not stated otherwise, all experiments were performed with a Zeiss array confocal laser scanning microscope (Axio Observer.Z1 from Zeiss, Gottingen, Germany) by using 100x objective lens (Plan-Fluor x100/1.45 Oil, Zeiss, Germany). This was equipped with a motorized filter wheel (CSUX1FW, Yokogawa Electric Corporation, Tokyo, Japan) on the emission side, an AOTF-based laser merge module for the 405, 445, 473, 488, 514, and 561 nm laser lines (Visitron Systems), and a Nipkow-based confocal scanning unit (CSU-X1, Yokogawa Electric Corporation). Data acquisition and control of the fluorescence microscope were performed using Visiview 4.2.01 (Visitron, Puchheim, Germany).

4.5. GFP-NFATc3 Translocation and Ca2+ Experiments with UV Light

GFP-NFATc3 translocation experiments were performed with the GFP-NFATc3 construct (gift from Mark L. Dell’Acqua, Department of Pharmacology, University of Colorado School of Medicine, Aurora). If not stated otherwise, all GFP-NFATc3 translocation experiments were performed using the following imaging parameters. GFP-NFATc3 was excited with 488 (30 mW) nm laser lines every 5 seconds for a 500-millisecond exposure time, and emissions were acquired at 510 nm. To stimulate the cells with UV light and follow the simultaneous changes in [Ca2+]cyto, cells were loaded with 3.3 µM Fura-2 in EB for 30 min and excited with 405 nm laser lines (20 mW) every 5 s for a 500-millisecond exposure time and emissions were acquired at 510 nm by using a charged CCD camera (CoolSNAP-HQ, Photometrics, Tucson, AZ, USA). VisiView acquisition software (Universal Imaging, Visitron Systems) was used to acquire the [Ca2+]cyto and translocation of GFP-NFATc3 from the cytosol to the nucleus. Background subtracted GFP-NFATc3 fluorescence ratio of the nucleus to cytosol region was used as a readout, where min 0 shows the resting ratio of GFP-NFATc3, min 10 shows the maximum translocation ratio of GFP-NFATc3 in the 0 to 10 min time interval whereas min 25 indicates the maximum translocation ratio of GFP-NFATc3 in the 20 to 25 min time interval.
To check bi-phasic GFP-NFATc3 translocation, Fura-2-AM loaded cells were stimulated with 100µM CCh in the presence of 2 mM extracellular Ca2+ and changes in [Ca2+]cyto and translocation of GFP-NFATc3 were recorded. The amount of cytosolic Ca2+ spiking was calculated between min 10 and 25.
Inhibition of [Ca2+]cyto spiking and GFP-NFATc3 translocation was performed by perfusing the cells in the presence of 2 µM oligomycin (Sigma-Aldrich, Vienna, Austria) and 10 µM verapamil (Sigma-Aldrich, Vienna, Austria) during the experiment or 30 min preincubation with 1 mM NAC (Sigma-Aldrich, Vienna, Austria). The number of cytosolic Ca2+ spikes was calculated between min 2 and 24.
To assess GFP-NFATc3 translocation without UV, cells were loaded with 3.3 µM Fura-2-AM in EB for 30 min. In the presence of 2 mM extracellular Ca2+, a 488 nm excitation laser was used to track GFP-NFATc3 migration alone for 26 min.

4.6. Analysis of Cytosolic Ca2+ Spiking

First, cytosolic Ca2+ traces were background corrected using background ROI intensities. Furthermore, the standard deviation (SD) of basal Ca2+ signals was calculated to estimate the signal-to-noise ratio. First, peaks were identified by a change from positive to the negative slope between measurement points. As a second characteristic, intensity changes between time points of positive to negative slope changes and negative to positive slope changes had to exhibit 5-fold higher values than the basal SD values to be counted as a valid signal and identified as a Ca2+ spike.

4.7. Mitochondrial and Cytosolic ROS Measurements

Mitochondrial and cytosolic ROS measurements were performed with the recently developed genetically encoded H2O2 sensors mitoHyper7 and cytoHypher targeted to the matrix or cytosol, respectively [17]. Both sensors were excited with 405 and 488 nm laser lines, and emissions were acquired at 510 nm. To record the baseline, cells were excited at 5 mW with 405 and 488 nm laser lights every 5 seconds with a 500-millisecond exposure for 2 min. At the end of min 2, excitation with the 405 and 488 nm lasers was increased to 20 milliwatts and measurement was performed for 22 more min in these settings. At the end of min 22, cells were stimulated with 200 µM of H2O2 to obtain the saturation ratio of the sensors. Control cells were excited with 5 mW 405 and 488 nm laser lights every 5 seconds with 500-millisecond exposure for 22 min where ROS production did not occur. The background subtracted maximum UV light-induced H2O2 ratio of 488/405 was subtracted from the baseline to obtain the change in ROS production at the end of 20 min with 20 mW repetitive UV induction.

4.8. Cytosolic Ca2+ Measurements without UV Light

Cytosolic Ca2+ measurement without UV light was performed with an Olympus IX73 inverted microscope. This microscope was equipped with an UApoN340 40× oil immersion objective (Olympus, Tokyo, Japan) and a CCD Retiga R1 camera (Q-imaging, Vancouver, BC, Canada). LedHUB® (Omnicron, Rodgau, Germany) equipped with 340, 385, 455, 470, and 550 nm LEDs. A GFP (GFP-3035D, Semrock, Henrietta, NY, USA) filter set was used for illumination of Fluo-4. Visiview 4.2.01 (Visitron, Puchheim, Germany) was used for the data acquisition. Alternatively, an AnglerFish F-G/O (Next Generation Fluorescence Imaging/NGFI (www.ngfi.eu), Graz, Austria) was used for data acquisition. Subsequent data analysis was performed in ImageJ (NIH, Bethesda, MD, USA) and Excel (Microsoft, Redmond, WA, USA). Both microscopes were equipped with an automatic perfusion system PS-9D (NGFI).
To avoid usage of UV light, cells were loaded with 3.3 µM Fluo-4 in EB for 30 min. On the microscope, cells were perfused with 2 mM Ca2+ buffer for 24 min and 2-min 30 mM K+ buffer to get maximum uptake through the L-type Ca2+ channels. The depolarization induced maximum Ca2+ uptake via L-type Ca2+ channel is used for the normalization of Fura-2. The number of cytosolic Ca2+ spikes was calculated from min 2 to min 24.

4.9. Data Analysis

The data shown above were acquired from three different days and represent the mean ± SEM. The number of single cells is represented as n = cell number in each figure legend. Single cells were used for the statistical analysis, where Student’s t-test and analysis of variance (ANOVA) with Tukey post hoc test were performed. GraphPad Prism software version 5.04 (GraphPad Software, San Diego, CA, USA) and Microsoft Excel (Microsoft) were used for the analysis, calculation, and representation of the data.

Supplementary Materials

The following are available online at https://www.mdpi.com/article/10.3390/ijms22158189/s1.

Author Contributions

Conceptualization, F.E.O., Z.K. and W.F.G.; methodology, F.E.O., Z.K. and W.F.G.; software, B.G.; validation, F.E.O., Z.K., M.H., O.A.B. and R.R.; formal analysis, F.E.O. and B.G.; investigation, F.E.O., Z.K., M.H., O.A.B. and R.R.; resources, W.F.G.; data curation, F.E.O. and B.G.; writing—original draft preparation, F.E.O.; writing—review and editing, Z.K., B.G., C.T.M.-S., R.M. and W.F.G.; visualization, F.E.O.; supervision, W.F.G.; project administration, W.F.G.; funding acquisition, W.F.G. All authors have read and agreed to the published version of the manuscript.

Funding

This work was supported by the Austrian Science Fund (FWF) (J4205-B27 to C.T.M.-S., DK-MCD W1226 to W.F.G., P28529, and I3716 to R.M.), the MEFO Graz (to W.F.G.), Nikon Austria (to W.F.G.). Open Access Funding by the Austrian Science Fund (FWF).

Data Availability Statement

The data presented in this study are available on request from the corresponding author.

Acknowledgments

The authors thank Anna Schreilechner, BSc, for her great work in preparing the cells. The AKAP-RFP-CAAX construct was a kind gift from Gyorgy Hajnoczky, Thomas Jefferson University, Philadelphia, PA, USA.

Conflicts of Interest

The authors declare no conflict of interest. The funders had no role in the design of the study; in the collection, analyses, or interpretation of data; in the writing of the manuscript, or in the decision to publish the results.

References

  1. Hogan, P.G.; Chen, L.; Nardone, J.; Rao, A. Transcriptional regulation by calcium, calcineurin, and NFAT. Genes Dev. 2003, 17, 2205–2232. [Google Scholar] [CrossRef]
  2. Wu, H.; Peisley, A.; Graef, I.A.; Crabtree, G.R. NFAT signaling and the invention of vertebrates. Trends Cell Biol. 2007, 17, 251–260. [Google Scholar] [CrossRef]
  3. Gwack, Y.; Sharma, S.; Nardone, J.; Tanasa, B.; Iuga, A.; Srikanth, S.; Okamura, H.; Bolton, D.; Feske, S.; Hogan, P.G.; et al. A genome-wide Drosophila RNAi screen identifies DYRK-family kinases as regulators of NFAT. Nature 2006, 441, 646–650. [Google Scholar] [CrossRef]
  4. Lawrence, M.C.; Bhatt, H.S.; Watterson, J.M.; Easom, R.A. Regulation of insulin gene transcription by a Ca2+ responsive pathway involving calcineurin and nuclear factor of activated T cells. Mol. Endocrinol. 2001, 15, 1758–1767. [Google Scholar] [CrossRef]
  5. Keller, M.P.; Paul, P.K.; Rabaglia, M.E.; Stapleton, D.S.; Schueler, K.L.; Broman, A.T.; Ye, S.I.; Leng, N.; Brandon, C.J.; Neto, E.C.; et al. The Transcription Factor Nfatc2 Regulates β-Cell Proliferation and Genes Associated with Type 2 Diabetes in Mouse and Human Islets. PLOS Genet. 2016, 12, e1006466. [Google Scholar] [CrossRef]
  6. Heit, J.J.; Apelqvist, Å.A.; Gu, X.; Winslow, M.M.; Neilson, J.R.; Crabtree, G.R.; Kim, S.K. Calcineurin/NFAT signalling regulates pancreatic β-cell growth and function. Nature 2006, 443, 345–349. [Google Scholar] [CrossRef]
  7. Murphy, J.G.; Crosby, K.C.; Dittmer, P.J.; Sather, W.A.; Dell’Acqua, M.L. AKAP79/150 recruits the transcription factor NFAT to regulate signaling to the nucleus by neuronal L-type Ca2+ channels. Mol. Biol. Cell 2019, 30, 1743–1756. [Google Scholar] [CrossRef]
  8. Kim, M.-S.; Usachev, Y.M. Mitochondrial Ca2+ Cycling Facilitates Activation of the Transcription Factor NFAT in Sensory Neurons. J. Neurosci. 2009, 29, 12101–12114. [Google Scholar] [CrossRef]
  9. Hernández-Ochoa, E.O.; Contreras, M.; Cseresnyés, Z.; Schneider, M.F. Ca2+ signal summation and NFATc1 nuclear translocation in sympathetic ganglion neurons during repetitive action potentials. Cell Calcium 2007, 41, 559–571. [Google Scholar] [CrossRef][Green Version]
  10. Miranda, J.G.; Schleicher, W.E.; Ramirez, D.G.; Landgrave, S.P.; Benninger, R.K.P. Dynamic changes in β-cell electrical activity and [Ca2+] regulates NFATc3 activation and downstream gene transcription. bioRxiv 2020. [Google Scholar] [CrossRef]
  11. Ke, Q.; Li, J.; Ding, J.; Ding, M.; Wang, L.; Liu, B.; Costa, M.; Huang, C. Essential role of ROS-mediated NFAT activation in TNF-α induction by crystalline silica exposure. Am. J. Physiol. Cell. Mol. Physiol. 2006, 291, L257–L264. [Google Scholar] [CrossRef] [PubMed]
  12. Premratanachai, A.; Suwanjang, W.; Govitrapong, P.; Chetsawang, J.; Chetsawang, B. Melatonin prevents calcineurin-activated the nuclear translocation of nuclear factor of activated T-cells in human neuroblastoma SH-SY5Y cells undergoing hydrogen peroxide-induced cell death. J. Chem. Neuroanat. 2020, 106, 101793. [Google Scholar] [CrossRef] [PubMed]
  13. Amberg, G.C.; Earley, S.; Glapa, S.A. Local Regulation of Arterial L-Type Calcium Channels by Reactive Oxygen Species. Circ. Res. 2010, 107, 1002–1010. [Google Scholar] [CrossRef]
  14. Zhou, Y.D.; Fang, X.F.; Cui, Z.J. UVA-induced calcium oscillations in rat mast cells. Cell Calcium 2009, 45, 18–28. [Google Scholar] [CrossRef] [PubMed]
  15. Muralidharan, P.; Szappanos, H.C.; Ingley, E.; Hool, L.C. The cardiac L-type calcium channel alpha subunit is a target for direct redox modification during oxidative stress—The role of cysteine residues in the alpha interacting domain. Clin. Exp. Pharmacol. Physiol. 2017, 44, 46–54. [Google Scholar] [CrossRef] [PubMed]
  16. Yeo, K.R.; Yeo, W.W. Inhibitory effects of verapamil and diltiazem on simvastatin metabolism in human liver microsomes. Br. J. Clin. Pharmacol. 2001, 51, 461–470. [Google Scholar] [CrossRef]
  17. Pak, V.V.; Ezeriņa, D.; Lyublinskaya, O.G.; Pedre, B.; Tyurin-Kuzmin, P.A.; Mishina, N.M.; Thauvin, M.; Young, D.; Wahni, K.; Martínez Gache, S.A.; et al. Ultrasensitive Genetically Encoded Indicator for Hydrogen Peroxide Identifies Roles for the Oxidant in Cell Migration and Mitochondrial Function. Cell Metab. 2020, 31, 642–653.e6. [Google Scholar] [CrossRef] [PubMed]
  18. Zafarullah, M.; Li, W.Q.; Sylvester, J.; Ahmad, M. Molecular mechanisms of N-acetylcysteine actions. Cell. Mol. Life Sci. 2003, 60, 6–20. [Google Scholar] [CrossRef] [PubMed]
  19. Csordás, G.; Renken, C.; Várnai, P.; Walter, L.; Weaver, D.; Buttle, K.F.; Balla, T.; Mannella, C.A.; Hajnóczky, G. Structural and functional features and significance of the physical linkage between ER and mitochondria. J. Cell Biol. 2006, 174, 915–921. [Google Scholar] [CrossRef]
  20. Naghdi, S.; Waldeck-Weiermair, M.; Fertschai, I.; Poteser, M.; Graier, W.F.; Malli, R. Mitochondrial Ca2+ uptake and not mitochondrial motility is required for STIM1-Orai1-dependent store-operated Ca2+ entry. J. Cell Sci. 2010, 123, 2553–2564. [Google Scholar] [CrossRef]
  21. Madreiter-sokolowski, C.T.; Gottschalk, B.; Sokolowski, A.A. Dynamic Control of Mitochondrial Ca2+ Levels as a Survival Strategy of Cancer Cells. Front. Cell Dev. Biol. 2021, 9, 1–14. [Google Scholar] [CrossRef]
  22. Kar, P.; Parekh, A.B. Distinct Spatial Ca2+ Signatures Selectively Activate Different NFAT Transcription Factor Isoforms. Mol. Cell 2015, 58, 232–243. [Google Scholar] [CrossRef] [PubMed]
  23. Alfar, E.A.; Kirova, D.; Konantz, J.; Birke, S.; Mansfeld, J.; Ninov, N. Distinct Levels of Reactive Oxygen Species Coordinate Metabolic Activity with Beta-cell Mass Plasticity. Sci. Rep. 2017, 7, 1–12. [Google Scholar] [CrossRef]
  24. Griesche, N.; Sanchez, G.; Hermans, C.; Idevall-Hagren, O. Cortical mitochondria regulate insulin secretion by local Ca2+ buffering in rodent beta cells. J. Cell Sci. 2019, 132, jcs228544. [Google Scholar] [CrossRef] [PubMed]
Figure 1. Bi-phasic regulation of nuclear GFP-NFATc3 translocation in INS-1 cells. Representative trace of CCh-induced Ca2+ rise (black trace) measured with Fura-2 by exciting the cells with 405 nm laser line. Simultaneous GFP-NFATc3 translocation (red trace) was assessed by exciting the cells with 488 nm laser line in the cells perfused with 2 mM extracellular Ca2+ solution in control +UV (A), 10 µM verapamil +UV (B), 2 µM oligomycin +UV (C), and no-stimulation +UV (D). Light green color indicates the first phase while white and light blue color indicates the second phase. Time courses of GFP-NFATc3 translocation as MEAN + SEM in control +UV (black), verapamil +UV (red), oligomycin +UV (orange), and no-stimulation +UV (green) assessed by the ratio of nucleus to the cytosol, where min 0 shows the resting ratio of GFP-NFATc3, min 10 shows the maximum translocation ratio of GFP-NFATc3 in the 0 to 10 min time interval, whereas min 25 indicates the maximum translocation ratio of GFP-NFATc3 in the 20 to 25 min time interval (E). Representative images indicate the translocation of GFP-NFATc3 in INS-1 cells. The inserted white bar indicates 10 µm (F). Bar graphs represent the occurrence of cytosolic Ca2+ spiking calculated in the time point between 10 and 25 min (G). Significant differences were assessed using one-way ANOVA with Tukey’s multiple comparison test and presented as specific p-values (** p < 0.01, *** p < 0.001, n.s.—not significant). Control (n = 59), verapamil (n = 32), oligomycin (n = 27) and no-stimulation (n = 22).
Figure 1. Bi-phasic regulation of nuclear GFP-NFATc3 translocation in INS-1 cells. Representative trace of CCh-induced Ca2+ rise (black trace) measured with Fura-2 by exciting the cells with 405 nm laser line. Simultaneous GFP-NFATc3 translocation (red trace) was assessed by exciting the cells with 488 nm laser line in the cells perfused with 2 mM extracellular Ca2+ solution in control +UV (A), 10 µM verapamil +UV (B), 2 µM oligomycin +UV (C), and no-stimulation +UV (D). Light green color indicates the first phase while white and light blue color indicates the second phase. Time courses of GFP-NFATc3 translocation as MEAN + SEM in control +UV (black), verapamil +UV (red), oligomycin +UV (orange), and no-stimulation +UV (green) assessed by the ratio of nucleus to the cytosol, where min 0 shows the resting ratio of GFP-NFATc3, min 10 shows the maximum translocation ratio of GFP-NFATc3 in the 0 to 10 min time interval, whereas min 25 indicates the maximum translocation ratio of GFP-NFATc3 in the 20 to 25 min time interval (E). Representative images indicate the translocation of GFP-NFATc3 in INS-1 cells. The inserted white bar indicates 10 µm (F). Bar graphs represent the occurrence of cytosolic Ca2+ spiking calculated in the time point between 10 and 25 min (G). Significant differences were assessed using one-way ANOVA with Tukey’s multiple comparison test and presented as specific p-values (** p < 0.01, *** p < 0.001, n.s.—not significant). Control (n = 59), verapamil (n = 32), oligomycin (n = 27) and no-stimulation (n = 22).
Ijms 22 08189 g001
Figure 2. Near-UV light induces repetitive cytosolic Ca2+ spiking and GFP-NFATc3 translation to the nucleus via activation of L-type Ca2+ channels. Representative trace of repetitive cytosolic Ca2+ spikes (black trace) measured with Fura-2 by exciting the cells with 405 nm laser line. Simultaneous GFP-NFATc3 translocation (red trace) was assessed by exciting the cells with 488 nm laser line in the cells perfused with 2 mM extracellular Ca2+ solution in control +UV (A), no −UV (B), 10 µM verapamil +UV (C) and 2 µM oligomycin +UV (D). Time course of GFP-NFATc3 translocation as MEAN + SEM in control +UV (black), verapamil +UV (red), oligomycin +UV (orange), and no −UV (gray) assessed by the ratio of nucleus to the cytosol (E). Representative images indicate the translocation of GFP-NFATc3 in INS-1 cells. The inserted white bar represents 10 µm (F). Bar graphs represent the occurrence of cytosolic Ca2+ spiking calculated in the time point between 2 and 24 min (G). Significant differences were assessed using one-way ANOVA with Tukey’s multiple comparison test and presented as specific p-values (* p < 0.05, ** p < 0.01, *** p < 0.001). Control +UV (n = 19), verapamil +UV (n = 18), oligomycin +UV (n = 28) and no −UV (n = 13) for GFP-NFATc3 translocation experiment. No −UV (n = 28) for cytosolic Ca2+ measurement.
Figure 2. Near-UV light induces repetitive cytosolic Ca2+ spiking and GFP-NFATc3 translation to the nucleus via activation of L-type Ca2+ channels. Representative trace of repetitive cytosolic Ca2+ spikes (black trace) measured with Fura-2 by exciting the cells with 405 nm laser line. Simultaneous GFP-NFATc3 translocation (red trace) was assessed by exciting the cells with 488 nm laser line in the cells perfused with 2 mM extracellular Ca2+ solution in control +UV (A), no −UV (B), 10 µM verapamil +UV (C) and 2 µM oligomycin +UV (D). Time course of GFP-NFATc3 translocation as MEAN + SEM in control +UV (black), verapamil +UV (red), oligomycin +UV (orange), and no −UV (gray) assessed by the ratio of nucleus to the cytosol (E). Representative images indicate the translocation of GFP-NFATc3 in INS-1 cells. The inserted white bar represents 10 µm (F). Bar graphs represent the occurrence of cytosolic Ca2+ spiking calculated in the time point between 2 and 24 min (G). Significant differences were assessed using one-way ANOVA with Tukey’s multiple comparison test and presented as specific p-values (* p < 0.05, ** p < 0.01, *** p < 0.001). Control +UV (n = 19), verapamil +UV (n = 18), oligomycin +UV (n = 28) and no −UV (n = 13) for GFP-NFATc3 translocation experiment. No −UV (n = 28) for cytosolic Ca2+ measurement.
Ijms 22 08189 g002
Figure 3. High near-UV light induces mitochondrial and cytosolic ROS production. Representative traces show the production of H2O2 in mitochondria (A) and cytosol (C) following the excitation of cells with 5 mW (low-UV) and 20 mW of a 405 nm laser line (high-UV). Right panels represent MEAN + SEM of H2O2 levels in mitochondria (B) and cytosol (D) after 20 min exposure to low-UV (gray) and high-UV (red). Significant differences were assessed via unpaired t-test and presented as specific p-values (*** p < 0.001). Low UV (n = 24) high UV (n = 43) in mitochondria and low UV (n = 20) high UV (n = 30) in cytosol.
Figure 3. High near-UV light induces mitochondrial and cytosolic ROS production. Representative traces show the production of H2O2 in mitochondria (A) and cytosol (C) following the excitation of cells with 5 mW (low-UV) and 20 mW of a 405 nm laser line (high-UV). Right panels represent MEAN + SEM of H2O2 levels in mitochondria (B) and cytosol (D) after 20 min exposure to low-UV (gray) and high-UV (red). Significant differences were assessed via unpaired t-test and presented as specific p-values (*** p < 0.001). Low UV (n = 24) high UV (n = 43) in mitochondria and low UV (n = 20) high UV (n = 30) in cytosol.
Ijms 22 08189 g003
Figure 4. Near-UV light induced cytosolic Ca2+ spiking, and GFP-NFATc3 translocation to the nucleus is diminished by the application of a ROS scavenger. Representative trace of repetitive cytosolic Ca2+ spiking (black trace) measured with Fura-2 by exciting the cells with 405 nm laser line. Simultaneous GFP-NFATc3 translocation (red trace) was assessed by exciting the cells with 488 nm laser line in the cells perfused with 2 mM extracellular Ca2+ solution in control +UV (A) and NAC +UV (1 mM) (B). Time course of GFP-NFATc3 translocation as MEAN ± SEM in control +UV (black) and NAC +UV (red) assessed by the ratio of nucleus to the cytosol (C). Representative images indicate the translocation of GFP-NFATc3 in INS-1 cells. The inserted white bar represents 10 µm (D). Bar graphs represent the occurrence of cytosolic Ca2+ spikes calculated in the time point between 2 and 24 min (E). Significant differences were assessed via unpaired t-test and presented as specific p-values (*** p < 0.001). Control +UV (n = 18) and NAC (n = 33).
Figure 4. Near-UV light induced cytosolic Ca2+ spiking, and GFP-NFATc3 translocation to the nucleus is diminished by the application of a ROS scavenger. Representative trace of repetitive cytosolic Ca2+ spiking (black trace) measured with Fura-2 by exciting the cells with 405 nm laser line. Simultaneous GFP-NFATc3 translocation (red trace) was assessed by exciting the cells with 488 nm laser line in the cells perfused with 2 mM extracellular Ca2+ solution in control +UV (A) and NAC +UV (1 mM) (B). Time course of GFP-NFATc3 translocation as MEAN ± SEM in control +UV (black) and NAC +UV (red) assessed by the ratio of nucleus to the cytosol (C). Representative images indicate the translocation of GFP-NFATc3 in INS-1 cells. The inserted white bar represents 10 µm (D). Bar graphs represent the occurrence of cytosolic Ca2+ spikes calculated in the time point between 2 and 24 min (E). Significant differences were assessed via unpaired t-test and presented as specific p-values (*** p < 0.001). Control +UV (n = 18) and NAC (n = 33).
Ijms 22 08189 g004
Figure 5. Effect of an enhancement of subplasmalemmal mitochondria’s Ca2+ buffering ability on near-UV light-induced cytosolic Ca2+ spiking and GFP-NFATc3 translocation to the nucleus. Representative trace of repetitive cytosolic Ca2+ spikes (black trace) measured with Fura-2 by exciting the cells with a 405 nm laser line. Simultaneous GFP-NFATc3 translocation (red trace) was assessed by exciting the cells with a 488 nm laser line in the cells perfused with 2 mM extracellular Ca2+ solution in control +UV (A), AKAP-RFP-CAAX +UV (B), siMCU+AKAP-RFP-CAAX +UV (C) and siMCU +UV (D). Time course of GFP-NFATc3 translocation as MEAN ± SEM in control +UV (black), AKAP-RFP-CAAX +UV (red), siMCU+AKAP-RFP-CAAX (green), and siMCU (blue) assessed by the ratio of nucleus to the cytosol (E). Representative images indicate the translocation of GFP-NFATc3 in INS-1 cells. The inserted bar represents 10 µm (F). Bar graphs represent the occurrence of cytosolic Ca2+ spiking calculated in the time point between 2 and 24 min (G). Significant differences were assessed using one-way ANOVA with Tukey’s multiple comparison test and presented as specific p-values (* p < 0.05, *** p < 0.001) control +UV (n = 18), AKAP-RFP-CAAX +UV (n = 30), siMCU+AKAP-RFP-CAAX +UV (n = 33) and siMCU +UV (n = 20).
Figure 5. Effect of an enhancement of subplasmalemmal mitochondria’s Ca2+ buffering ability on near-UV light-induced cytosolic Ca2+ spiking and GFP-NFATc3 translocation to the nucleus. Representative trace of repetitive cytosolic Ca2+ spikes (black trace) measured with Fura-2 by exciting the cells with a 405 nm laser line. Simultaneous GFP-NFATc3 translocation (red trace) was assessed by exciting the cells with a 488 nm laser line in the cells perfused with 2 mM extracellular Ca2+ solution in control +UV (A), AKAP-RFP-CAAX +UV (B), siMCU+AKAP-RFP-CAAX +UV (C) and siMCU +UV (D). Time course of GFP-NFATc3 translocation as MEAN ± SEM in control +UV (black), AKAP-RFP-CAAX +UV (red), siMCU+AKAP-RFP-CAAX (green), and siMCU (blue) assessed by the ratio of nucleus to the cytosol (E). Representative images indicate the translocation of GFP-NFATc3 in INS-1 cells. The inserted bar represents 10 µm (F). Bar graphs represent the occurrence of cytosolic Ca2+ spiking calculated in the time point between 2 and 24 min (G). Significant differences were assessed using one-way ANOVA with Tukey’s multiple comparison test and presented as specific p-values (* p < 0.05, *** p < 0.001) control +UV (n = 18), AKAP-RFP-CAAX +UV (n = 30), siMCU+AKAP-RFP-CAAX +UV (n = 33) and siMCU +UV (n = 20).
Ijms 22 08189 g005
Publisher’s Note: MDPI stays neutral with regard to jurisdictional claims in published maps and institutional affiliations.

Share and Cite

MDPI and ACS Style

Oflaz, F.E.; Koshenov, Z.; Hirtl, M.; Rost, R.; Bachkoenig, O.A.; Gottschalk, B.; Madreiter-Sokolowski, C.T.; Malli, R.; Graier, W.F. Near-UV Light Induced ROS Production Initiates Spatial Ca2+ Spiking to Fire NFATc3 Translocation. Int. J. Mol. Sci. 2021, 22, 8189. https://doi.org/10.3390/ijms22158189

AMA Style

Oflaz FE, Koshenov Z, Hirtl M, Rost R, Bachkoenig OA, Gottschalk B, Madreiter-Sokolowski CT, Malli R, Graier WF. Near-UV Light Induced ROS Production Initiates Spatial Ca2+ Spiking to Fire NFATc3 Translocation. International Journal of Molecular Sciences. 2021; 22(15):8189. https://doi.org/10.3390/ijms22158189

Chicago/Turabian Style

Oflaz, Furkan E., Zhanat Koshenov, Martin Hirtl, Rene Rost, Olaf A. Bachkoenig, Benjamin Gottschalk, Corina T. Madreiter-Sokolowski, Roland Malli, and Wolfgang F. Graier. 2021. "Near-UV Light Induced ROS Production Initiates Spatial Ca2+ Spiking to Fire NFATc3 Translocation" International Journal of Molecular Sciences 22, no. 15: 8189. https://doi.org/10.3390/ijms22158189

APA Style

Oflaz, F. E., Koshenov, Z., Hirtl, M., Rost, R., Bachkoenig, O. A., Gottschalk, B., Madreiter-Sokolowski, C. T., Malli, R., & Graier, W. F. (2021). Near-UV Light Induced ROS Production Initiates Spatial Ca2+ Spiking to Fire NFATc3 Translocation. International Journal of Molecular Sciences, 22(15), 8189. https://doi.org/10.3390/ijms22158189

Note that from the first issue of 2016, this journal uses article numbers instead of page numbers. See further details here.

Article Metrics

Back to TopTop