Phosphorylation of H3-Thr3 by Haspin Is Required for Primary Cilia Regulation
Abstract
:1. Introduction
2. Results
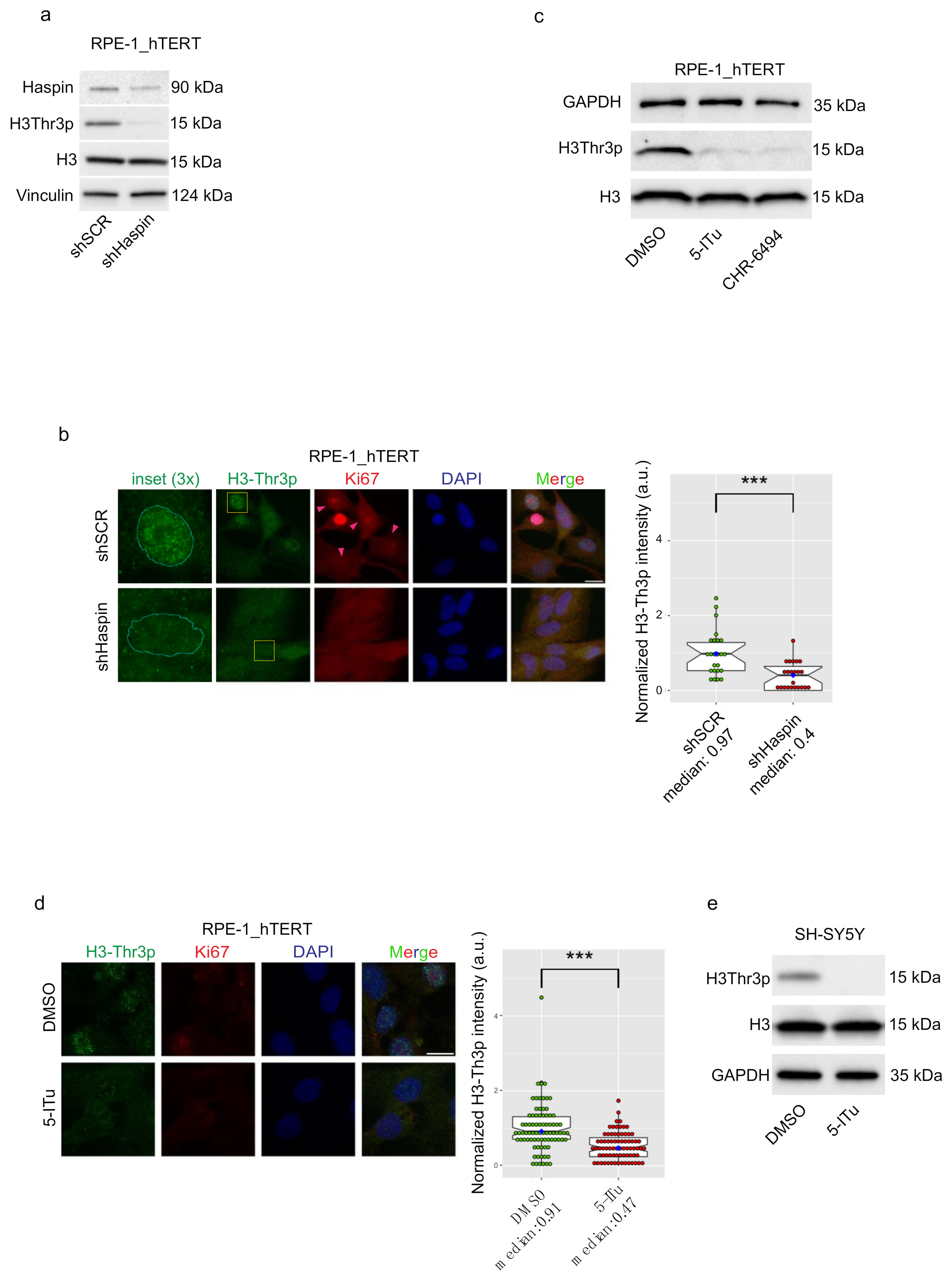
2.1. Haspin Phosphorylates H3-Thr3 during Quiescence
2.2. H3-Thr3 Phosphorylation Regulates Primary Cilia Length and Resorption
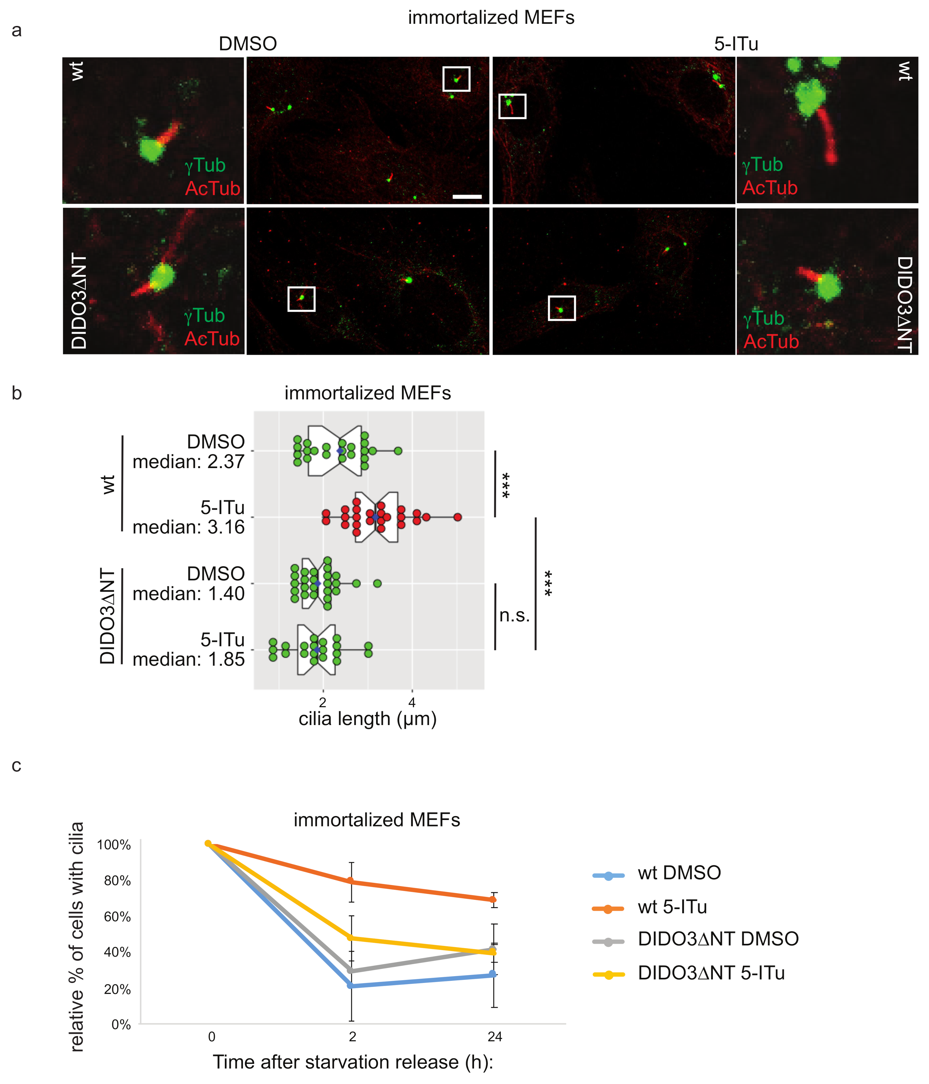
2.3. Preventing Dido3 Nuclear Recruitment Suppresses the Cilia Defects of Haspin-Lacking Cells
2.4. Haspin Inhibition Causes a Ciliopathic Phenotype in Zebrafish Embryos
3. Discussion
4. Materials and Methods
4.1. Cell Culture
4.2. Chemical Inhibitors
4.3. Lentiviral Vectors Production
4.4. Total RNA Extraction, Retrotranscription, and qRT-PCR Assay
4.5. Cell Transfection
4.6. Western Blotting
4.7. Antibodies
4.8. Immunofluorescence
4.9. Image Quantification
4.10. FACS Analysis
4.11. Proliferation Assay
4.12. Zebrafish
4.13. Whole-Mount In Situ Hybridization
4.14. Immunohistochemistry and DAPI Staining
Supplementary Materials
Author Contributions
Funding
Institutional Review Board Statement
Informed Consent Statement
Data Availability Statement
Acknowledgments
Conflicts of Interest
References
- Dai, J.; Sultan, S.; Taylor, S.S.; Higgins, J.M.G. The kinase haspin is required for mitotic histone H3 Thr 3 phosphorylation and normal metaphase chromosome alignment. Genes Dev. 2005, 19, 472–488. [Google Scholar] [CrossRef] [PubMed] [Green Version]
- Qian, J.; Lesage, B.; Beullens, M.; Van Eynde, A.; Bollen, M. PP1/repo-man dephosphorylates mitotic histone H3 at T3 and regulates chromosomal aurora B targeting. Curr. Biol. 2011, 21, 766–773. [Google Scholar] [CrossRef] [Green Version]
- Kelly, A.E.; Ghenoiu, C.; Xue, J.Z.; Zierhut, C.; Kimura, H.; Funabiki, H. Survivin reads phosphorylated histone H3 threonine 3 to activate the mitotic kinase Aurora B. Science 2010, 330, 235–239. [Google Scholar] [CrossRef] [PubMed] [Green Version]
- Wang, F.; Ulyanova, N.P.; van der Waal, M.S.; Patnaik, D.; Lens, S.M.A.; Higgins, J.M.G. A positive feedback loop involving Haspin and Aurora B promotes CPC accumulation at centromeres in mitosis. Curr. Biol. 2011, 21, 1061–1069. [Google Scholar] [CrossRef] [Green Version]
- Yamagishi, Y.; Honda, T.; Tanno, Y.; Watanabe, Y. Two histone marks establish the inner centromere and chromosome bi-orientation. Science 2010, 330, 239–243. [Google Scholar] [CrossRef]
- Panigada, D.; Grianti, P.; Nespoli, A.; Rotondo, G.; Castro, D.G.; Quadri, R.; Piatti, S.; Plevani, P.; Muzi-Falconi, M. Yeast Haspin Kinase Regulates Polarity Cues Necessary for Mitotic Spindle Positioning and Is Required to Tolerate Mitotic Arrest. Dev. Cell 2013, 26, 483–495. [Google Scholar] [CrossRef] [PubMed] [Green Version]
- Quadri, R.; Galli, M.; Galati, E.; Rotondo, G.; Gallo, G.R.; Panigada, D.; Plevani, P.; Muzi-Falconi, M. Haspin regulates Ras localization to promote Cdc24-driven mitotic depolarization. Cell Discov. 2020, 6, 1–17. [Google Scholar] [CrossRef]
- Quadri, R.; Sertic, S.; Muzi-falconi, M. gRASping Depolarization: Contribution of RAS GTPases to Mitotic Polarity Clusters Resolution. Front. Cell Dev. Biol. 2020, 8, 589993. [Google Scholar] [CrossRef]
- Galli, M.; Diani, L.; Quadri, R.; Nespoli, A.; Galati, E.; Panigada, D.; Plevani, P.; Muzi-Falconi, M. Haspin modulates the G2/M transition delay in response to polarization failures in budding yeast. Front. Cell Dev. Biol. 2020, 8, 625717. [Google Scholar] [CrossRef] [PubMed]
- Zhou, L.; Liang, C.; Chen, Q.; Zhang, Z.; Zhang, B.; Yan, H.; Qi, F.; Zhang, M.; Yi, Q.; Guan, Y.; et al. The N-Terminal Non-Kinase-Domain-Mediated Binding of Haspin to Pds5B Protects Centromeric Cohesion in Mitosis. Curr. Biol. 2017, 27, 992–1004. [Google Scholar] [CrossRef] [Green Version]
- Liang, C.; Chen, Q.; Yi, Q.; Zhang, M.; Yan, H.; Zhang, B.; Zhou, L.; Zhang, Z.; Qi, F.; Ye, S.; et al. A kinase-dependent role for Haspin in antagonizing Wapl and protecting mitotic centromere cohesion. EMBO Rep. 2018, 19, 43–56. [Google Scholar] [CrossRef] [PubMed]
- Balboula, A.Z.; Nguyen, A.L.; Gentilello, A.S.; Quartuccio, S.M.; Drutovic, D.; Solc, P.; Schindler, K. Haspin kinase regulates microtubule-organizing center clustering and stability through Aurora kinase C in mouse oocytes. J. Cell Sci. 2016, 129, 3648–3660. [Google Scholar] [CrossRef] [PubMed] [Green Version]
- Xie, J.; Wooten, M.; Tran, V.; Chen, B.-C.; Pozmanter, C.; Simbolon, C.; Betzig, E.; Chen, X. Histone H3 Threonine Phosphorylation Regulates Asymmetric Histone Inheritance in the Drosophila Male Germline. Cell 2015, 163, 920–933. [Google Scholar] [CrossRef] [PubMed] [Green Version]
- Han, L.; Wang, P.; Sun, Y.; Liu, S.; Dai, J. Anti-melanoma activities of haspin inhibitor CHR-6494 deployed as a single agent or in a synergistic combination with MEK inhibitor. J. Cancer 2017, 8, 2933. [Google Scholar] [CrossRef]
- Kim, J.E.; Lee, S.-Y.; Jang, M.; Choi, H.-K.; Kim, J.H.; Chen, H.; Lim, T.-G.; Dong, Z.; Lee, K.W. Coumestrol epigenetically suppresses cancer cell proliferation: Coumestrol is a natural haspin kinase inhibitor. Int. J. Mol. Sci. 2017, 18, 2228. [Google Scholar] [CrossRef]
- Musselman, C.A.; Kutateladze, T.G. Handpicking epigenetic marks with PHD fingers. Nucleic Acids Res. 2011, 39, 9061–9071. [Google Scholar] [CrossRef]
- Gatchalian, J.; Gallardo, C.M.; Shinsky, S.; Ospina, R.R.; Liendo, A.M.; Krajewski, K.; Klein, B.J.; Andrews, F.H.; Strahl, B.D.; Van Wely, K.H.M.; et al. Chromatin condensation and recruitment of PHD finger proteins to histone H3K4me3 are mutually exclusive. Nucleic Acids Res. 2016, 44, 6102–6112. [Google Scholar] [CrossRef]
- Liu, Y.; Kim, H.; Liang, J.; Lu, W.; Ouyang, B.; Liu, D.; Songyang, Z. The death-inducer obliterator 1 (Dido1) gene regulates embryonic stem cell self-renewal. J. Biol. Chem. 2014, 289, 4778–4786. [Google Scholar] [CrossRef] [Green Version]
- Futterer, A.; Raya, A.; Llorente, M.; Izpisúa-Belmonte, J.C.; De La Pompa, J.L.; Klatt, P.; Martíneza, C. Ablation of Dido3 compromises lineage commitment of stem cells in vitro and during early embryonic development. Cell Death Differ. 2011, 19, 132–143. [Google Scholar] [CrossRef] [Green Version]
- Gatchalian, J.; Futterer, A.; Rothbart, S.B.; Tong, Q.; Rincon-Arano, H.; de Diego, A.S.; Groudine, M.; Strahl, B.D.; Martínez-A, C.; van Wely, K.H.; et al. Dido3 PHD Modulates Cell Differentiation and Division. Cell Rep. 2013, 4, 148–158. [Google Scholar] [CrossRef] [Green Version]
- Gallardo, C.M.; De Diego, A.S.; Hernández, J.G.; Talavera-Gutiérrez, A.; Fischer, T.; Martínez-A, C.; Van Wely, K.H.M. Dido3-dependent SFPQ recruitment maintains efficiency in mammalian alternative splicing. Nucleic Acids Res. 2019, 47, 5381–5394. [Google Scholar] [CrossRef] [Green Version]
- De Diego, A.S.; Alonso Guerrero, A.; Martíneza, C.; Van Wely, K.H.M. Dido3-dependent HDAC6 targeting controls cilium size. Nat. Commun. 2014, 5, 3500. [Google Scholar] [CrossRef] [PubMed]
- Malicki, J.J.; Johnson, C.A. The Cilium: Cellular Antenna and Central Processing Unit. Trends Cell Biol. 2016, 27, 126–140. [Google Scholar] [CrossRef] [Green Version]
- Ran, J.; Yang, Y.; Li, D.; Liu, M.; Zhou, J. Deacetylation of α-tubulin and cortactin is required for HDAC6 to trigger ciliary disassembly. Sci. Rep. 2015, 5, 12917. [Google Scholar] [CrossRef]
- Satir, P.; Pedersen, L.B.; Christensen, S.T. The primary cilium at a glance. J. Cell Sci. 2010, 123, 499–503. [Google Scholar] [CrossRef] [PubMed] [Green Version]
- Izawa, I.; Goto, H.; Kasahara, K.; Inagaki, M. Current topics of functional links between primary cilia and cell cycle. Cilia 2015, 4, 12. [Google Scholar] [CrossRef] [Green Version]
- Liang, Y.; Meng, D.; Zhu, B.; Pan, J. Mechanism of ciliary disassembly. Cell. Mol. Life Sci. 2016, 73, 1787–1802. [Google Scholar] [CrossRef] [PubMed]
- Inoko, A.; Matsuyama, M.; Goto, H.; Ohmuro-Matsuyama, Y.; Hayashi, Y.; Enomoto, M.; Ibi, M.; Urano, T.; Yonemura, S.; Kiyono, T.; et al. Trichoplein and Aurora A block aberrant primary cilia assembly in proliferating cells. J. Cell Biol. 2012, 197, 391–405. [Google Scholar] [CrossRef] [PubMed] [Green Version]
- Pugacheva, E.N.; Jablonski, S.A.; Hartman, T.R.; Henske, E.P.; Golemis, E.A. HEF1-Dependent Aurora A Activation Induces Disassembly of the Primary Cilium. Cell 2007, 129, 1351–1363. [Google Scholar] [CrossRef] [Green Version]
- Plotnikova, O.V.; Nikonova, A.S.; Loskutov, Y.V.; Kozyulina, P.; Pugacheva, E.N.; Golemis, E. Calmodulin activation of Aurora-A kinase (AURKA) is required during ciliary disassembly and in mitosis. Mol. Biol. Cell 2012, 23, 2658–2670. [Google Scholar] [CrossRef]
- Satir, P. CILIA: Before and after. Cilia 2017, 6, 1. [Google Scholar] [CrossRef] [Green Version]
- Johnson, C.A.; Collis, S.J. Ciliogenesis and the DNA damage response: A stressful relationship. Cilia 2016, 5, 19. [Google Scholar] [CrossRef] [Green Version]
- Huangfu, D.; Liu, A.; Rakeman, A.S.; Murcia, N.S.; Niswander, L.; Anderson, K.V. Hedgehog signalling in the mouse requires intraflagellar transport proteins. Nature 2003, 426, 83–87. [Google Scholar] [CrossRef] [PubMed]
- Walz, G. Role of primary cilia in non-dividing and post-mitotic cells. Cell Tissue Res. 2017, 369, 11–25. [Google Scholar] [CrossRef] [PubMed] [Green Version]
- Basten, S.G.; Giles, R.H. Functional aspects of primary cilia in signaling, cell cycle and tumorigenesis. Cilia 2013, 2, 6. [Google Scholar] [CrossRef] [PubMed] [Green Version]
- Seeger-Nukpezah, T.; Little, J.L.; Serzhanova, V.; Golemis, E.A. Cilia and cilia-associated proteins in cancer. Drug Discov. Today Dis. Mech. 2013, 10, e135–e142. [Google Scholar] [CrossRef] [Green Version]
- Schwartz, R.S.; Hildebrandt, F.; Benzing, T.; Katsanis, N. Mechanisms of Disease Ciliopathies. N. Engl. J. Med. 2011, 364, 1533–1543. [Google Scholar] [CrossRef]
- Ghenoiu, C.; Wheelock, M.S.; Funabiki, H. Autoinhibition and polo-dependent multisite phosphorylation restrict activity of the histone H3 kinase haspin to mitosis. Mol. Cell 2013, 52, 734–745. [Google Scholar] [CrossRef] [Green Version]
- Zhou, L.; Tian, X.; Zhu, C.; Wang, F.; Higgins, J.M.G. Polo-like kinase-1 triggers histone phosphorylation by Haspin in mitosis. EMBO Rep. 2014, 15, 273–281. [Google Scholar] [CrossRef]
- Eswaran, J.; Patnaik, D.; Filippakopoulos, P.; Wang, F.; Stein, R.L.; Murray, J.; Higgins, J.M.G.; Knapp, S. Structure and functional characterization of the atypical human kinase haspin. Proc. Natl. Acad. Sci. USA 2009, 106, 20198–20203. [Google Scholar] [CrossRef] [Green Version]
- Kovalevich, J.; Langford, D. Considerations for the use of SH-SY5Y neuroblastoma cells in neurobiology. Methods Mol. Biol. 2013, 1078, 9–21. [Google Scholar] [CrossRef] [Green Version]
- Fresán, U.; Rodríguez-Sánchez, M.A.; Reina, O.; Corces, V.G.; Lluisa Espinàs, M. Haspin kinase modulates nuclear architecture and Polycomb-dependent gene silencing. PLoS Genet. 2020, 16, e1008962. [Google Scholar] [CrossRef] [PubMed]
- Sánchez, I.; Dynlacht, B.D. Cilium assembly and disassembly. Nat. Cell Biol. 2016, 18, 711–717. [Google Scholar] [CrossRef] [PubMed] [Green Version]
- Hada, M.; Kim, J.; Inoue, E.; Fukuda, Y.; Tanaka, H.; Watanabe, Y.; Okada, Y. TH2A is phosphorylated at meiotic centromere by Haspin. Chromosoma 2017, 126, 769–780. [Google Scholar] [CrossRef] [PubMed]
- Maiolica, A.; de Medina-Redondo, M.; Schoof, E.M.; Chaikuad, A.; Villa, F.; Gatti, M.; Jeganathan, S.; Lou, H.J.; Novy, K.; Hauri, S.; et al. Modulation of the chromatin phosphoproteome by the Haspin protein kinase. Mol. Cell. Proteom. 2014, 13, 1724–1740. [Google Scholar] [CrossRef] [Green Version]
- Pickett, S.B.; Raible, D.W. Water Waves to Sound Waves: Using Zebrafish to Explore Hair Cell Biology. JARO J. Assoc. Res. Otolaryngol. 2019, 20, 1–19. [Google Scholar] [CrossRef] [PubMed]
- Ghilardi, A.; Diana, A.; Prosperi, L.; Del Giacco, L. Expression pattern of the small muscle protein, X-linked (smpx) gene during zebrafish embryonic and larval developmental stages. Gene Expr. Patterns 2020, 36, 119110. [Google Scholar] [CrossRef] [PubMed]
- Kramer-Zucker, A.G.; Olale, F.; Haycraft, C.J.; Yoder, B.K.; Schier, A.F.; Drummond, I.A. Cilia-driven fluid flow in the zebrafish pronephros, brain and Kupffer’s vesicle is required for normal organogenesis. Development 2005, 132, 1907–1921. [Google Scholar] [CrossRef] [PubMed] [Green Version]
- Grimes, D.; Boswell, C.; Morante, N.F.C.; Henkelman, R.M.; Burdine, R.D.; Ciruna, B. Zebrafish models of idiopathic scoliosis link cerebrospinal fluid flow defects to spine curvature. Science 2016, 352, 1341–1344. [Google Scholar] [CrossRef] [Green Version]
- Thouvenin, O.; Keiser, L.; Belarif, Y.C.; Carbó-Tano, M.; Verweij, F.; Jurisch-Yaksi, N.; Bardet, P.-L.; Van Niel, G.; Gallaire, F.; Wyart, C. Origin and role of the cerebrospinal fluid bidirectional flow in the central canal. eLife 2020, 9. [Google Scholar] [CrossRef]
- Olstad, E.W.; Ringers, C.; Hansen, J.N.; Wens, A.; Brandt, C.; Wachten, D.; Yaksi, E.; Jurisch-Yaksi, N. Ciliary Beating Compartmentalizes Cerebrospinal Fluid Flow in the Brain and Regulates Ventricular Development. Curr. Biol. 2019, 29, 229–241. [Google Scholar] [CrossRef] [Green Version]
- Chrun, E.S.; Modolo, F.; Daniel, F.I. Histone modifications: A review about the presence of this epigenetic phenomenon in carcinogenesis. Pathol. Res. Pract. 2017, 213, 1329–1339. [Google Scholar] [CrossRef]
- Dai, J.; Sullivan, B.A.; Higgins, J.M.G. Regulation of Mitotic Chromosome Cohesion by Haspin and Aurora B. Dev. Cell 2006, 11, 741–750. [Google Scholar] [CrossRef] [PubMed] [Green Version]
- Schindelin, J.; Arganda-Carreras, I.; Frise, E.; Kaynig, V.; Longair, M.; Pietzsch, T.; Preibisch, S.; Rueden, C.; Saalfeld, S.; Schmid, B.; et al. Fiji: An open-source platform for biological-image analysis. Nat. Methods 2012, 9, 676–682. [Google Scholar] [CrossRef] [PubMed] [Green Version]
- Kimmel, C.B.; Ballard, W.W.; Kimmel, S.R.; Ullmann, B.; Schilling, T.F. Stages of embryonic development of the zebrafish. Dev. Dyn. 1995, 203, 253–310. [Google Scholar] [CrossRef]
- Thisse, C.; Thisse, B.; Schilling, T.F.; Postlethwait, J.H. Structure of the zebrafish snail1 gene and its expression in wild-type, spadetail and no tail mutant embryos. Development 1993, 119, 1203–1215. [Google Scholar] [CrossRef]
- Imperatore, R.; D’angelo, L.; de Girolamo, P.; Cristino, L.; Paolucci, M. Identification of orexin and endocannabinoid receptors in adult zebrafish using immunoperoxidase and immunofluorescence methods. J. Vis. Exp. 2019, e59308. [Google Scholar] [CrossRef]
- Sarbassov, D.D.; Guertin, D.A.; Ali, S.M.; Sabatini, D.M. Phosphorylation and regulation of Akt/PKB by the rictor-mTOR complex. Science 2005, 307, 1098–1101. [Google Scholar] [CrossRef] [PubMed] [Green Version]





| Target | Forward 5′-3′ | Reverse 5′-3′ |
|---|---|---|
| RAR beta | TCGATGCCAATACTGTCGACTCCA | AGCTGGCAGAGTGAAGGGAAAGT |
| MAP2 | CATGGGTCACAGGGCACCTATTC | GGTGGAGAAGGAGGCAGATTAGCTG |
| GAPDH | ATGGGTGTGAACCATGAGAAG | AGTAGAGGCAGGGATGATGT |
Publisher’s Note: MDPI stays neutral with regard to jurisdictional claims in published maps and institutional affiliations. |
© 2021 by the authors. Licensee MDPI, Basel, Switzerland. This article is an open access article distributed under the terms and conditions of the Creative Commons Attribution (CC BY) license (https://creativecommons.org/licenses/by/4.0/).
Share and Cite
Quadri, R.; Sertic, S.; Ghilardi, A.; Rondelli, D.; Gallo, G.R.; Del Giacco, L.; Muzi-Falconi, M. Phosphorylation of H3-Thr3 by Haspin Is Required for Primary Cilia Regulation. Int. J. Mol. Sci. 2021, 22, 7753. https://doi.org/10.3390/ijms22147753
Quadri R, Sertic S, Ghilardi A, Rondelli D, Gallo GR, Del Giacco L, Muzi-Falconi M. Phosphorylation of H3-Thr3 by Haspin Is Required for Primary Cilia Regulation. International Journal of Molecular Sciences. 2021; 22(14):7753. https://doi.org/10.3390/ijms22147753
Chicago/Turabian StyleQuadri, Roberto, Sarah Sertic, Anna Ghilardi, Diego Rondelli, Guido Roberto Gallo, Luca Del Giacco, and Marco Muzi-Falconi. 2021. "Phosphorylation of H3-Thr3 by Haspin Is Required for Primary Cilia Regulation" International Journal of Molecular Sciences 22, no. 14: 7753. https://doi.org/10.3390/ijms22147753
APA StyleQuadri, R., Sertic, S., Ghilardi, A., Rondelli, D., Gallo, G. R., Del Giacco, L., & Muzi-Falconi, M. (2021). Phosphorylation of H3-Thr3 by Haspin Is Required for Primary Cilia Regulation. International Journal of Molecular Sciences, 22(14), 7753. https://doi.org/10.3390/ijms22147753

