TRPV1 Hyperfunction Contributes to Renal Inflammation in Oxalate Nephropathy
Abstract
1. Introduction
2. Results
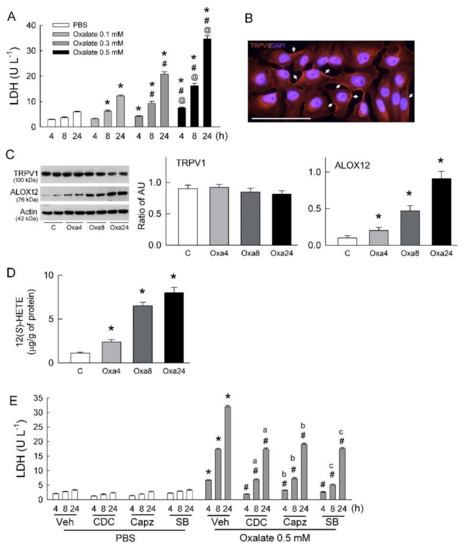
2.1. Blockade of TRPV1 Attenuates Oxalate-Induced Cytotoxicity in Renal Tubular Cells
2.2. Oxalate-Induced Intracellular Ca2+ Level ([Ca2+]i) Elevation and PKC Activation
2.3. Nox4 but Not Nox2 Is Activated by PKC
2.4. Blockade of ALOX12/TRPV1/Nox4 Pathway Attenuates Inflammatory Response
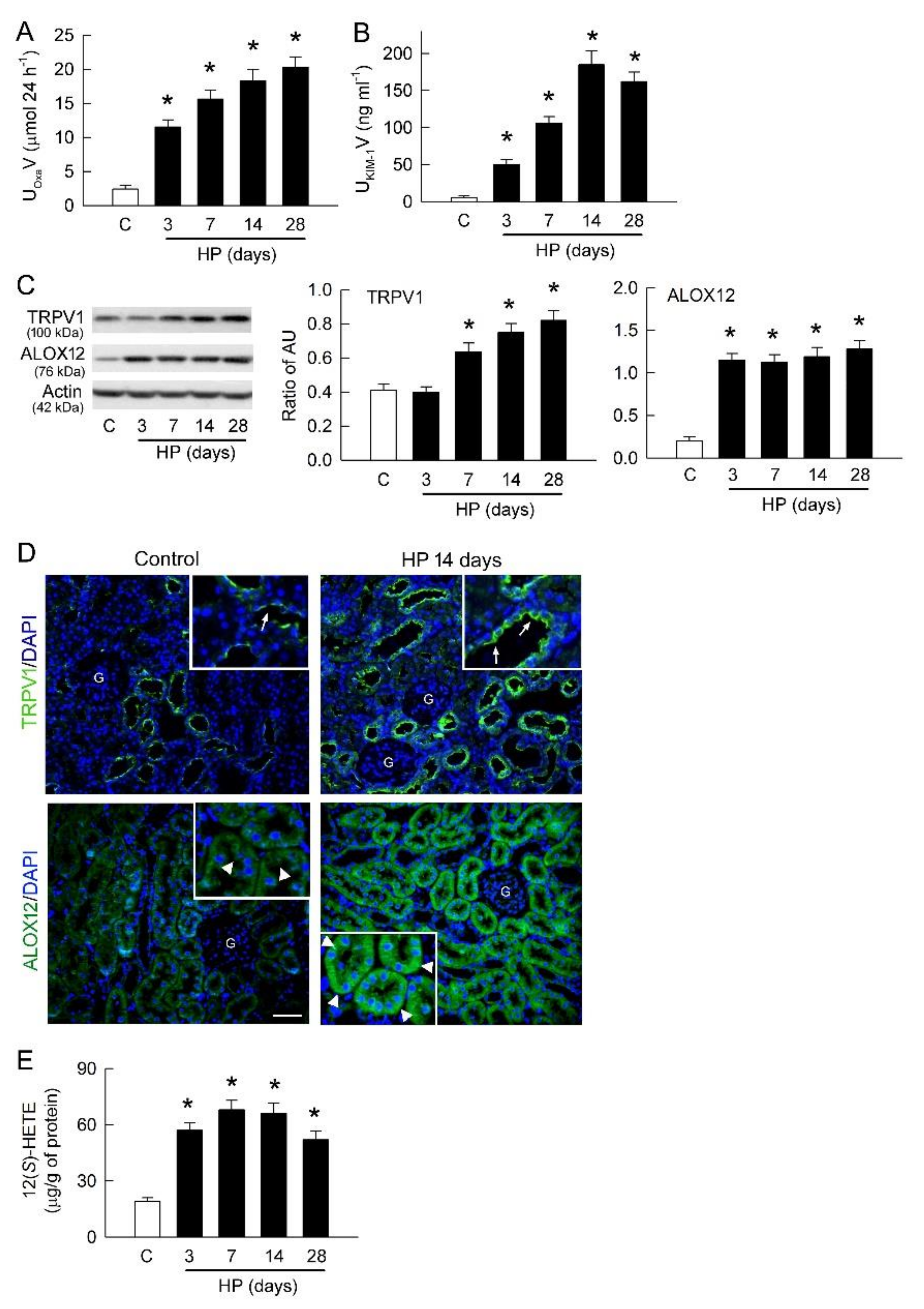
2.5. Hyperoxaluria Upregulates ALOX12 and TRPV1 in Rat Kidney
2.6. Hyperoxaluria Induces Oxidative Stress and Renal Inflammation
2.7. Blockade of TRPV1 Ameliorates Tubular Damage and CaOx Formation by Hyperoxaluria
2.8. TRPV1 Inhibition Attenuates Oxidative Stress and Renal Inflammation
3. Discussion
4. Materials and Methods
4.1. Tubular Cell Culture and Drug Treatment
4.2. Evaluation of Cytotoxicity
4.3. Ca2+ Image
4.4. Preparation of Culture Medium for ROS Determination
4.5. Experimental Animals
4.6. Induction of Hyperoxaluria and CaOx Crystal Formation
4.7. Preparation of Mini-Osmotic Pump for Chronic Drug Infusion
4.8. Metabolic Cage Study
4.9. Urinalysis and Crystalluria
4.10. CaOx Crystal Deposition
4.11. Measurement of Cytokine Release and Tubular Damage
4.12. Western Blot Analysis
4.13. Localization of ALOX12 or TRPV1 Expression
4.14. Quantitative Real-Time PCR for Nox Expression in Tubular Cells
4.15. Measurement of Caspase-1 Activity
4.16. Statistics
Author Contributions
Funding
Institutional Review Board Statement
Informed Consent Statement
Data Availability Statement
Conflicts of Interest
References
- Caterina, M.J.; Schumacher, M.A.; Tominaga, M.; Rosen, T.A.; Levine, J.D.; Julius, D. The capsaicin receptor: A heat-activated ion channel in the pain pathway. Nature 1997, 389, 816–824. [Google Scholar] [CrossRef] [PubMed]
- Marrone, M.C.; Morabito, A.; Giustizieri, M.; Chiurchiù, V.; Leuti, A.; Mattioli, M.; Marinelli, S.; Riganti, L.; Lombardi, M.; Murana, E.; et al. TRPV1 channels are critical brain inflammation detectors and neuropathic pain biomarkers in mice. Nat. Commun. 2017, 8, 15292. [Google Scholar] [CrossRef] [PubMed]
- Feng, N.-H.; Lee, H.-H.; Shiang, J.-C.; Ma, M.-C. Transient receptor potential vanilloid type 1 channels act as mechanoreceptors and cause substance P release and sensory activation in rat kidneys. Am. J. Physiol. Ren. Physiol. 2008, 294, F316–F325. [Google Scholar] [CrossRef] [PubMed]
- Tsagogiorgas, C.; Wedel, J.; Hottenrott, M.; Schneider, M.O.; Binzen, U.; Greffrath, W.; Treede, R.-D.; Theisinger, B.; Theisinger, S.; Waldherr, R.; et al. N-octanoyl-Dopamine Is an Agonist at the Capsaicin Receptor TRPV1 and Mitigates Is Chemia-Induced Acute Kidney Injury in Rat. PLoS ONE 2012, 7, e43525. [Google Scholar] [CrossRef]
- Brzica, H.; Breljak, D.; Burckhardt, B.C.; Burckhardt, G.; Sabolić, I. Oxalate: From the Environment to Kidney Stones. Arch. Ind. Hyg. Toxicol. 2013, 64, 609–630. [Google Scholar] [CrossRef] [PubMed]
- Schepers, M.S.; Van Ballegooijen, E.S.; Bangma, C.H.; Verkoelen, C.F. Oxalate is toxic to renal tubular cells only at supraphysiologic concentrations. Kidney Int. 2005, 68, 1660–1669. [Google Scholar] [CrossRef] [PubMed]
- Thamilselvan, V.; Menon, M.; Thamilselvan, S. Oxalate at physiological urine concentrations induces oxidative injury in renal epithelial cells: Effect of α-tocopherol and ascorbic acid. BJU Int. 2014, 114, 140–150. [Google Scholar] [CrossRef] [PubMed]
- Hatch, M.; Cornelius, J.; Allison, M.; Sidhu, H.; Peck, A.; Freel, R. Oxalobacter sp. reduces urinary oxalate excretion by promoting enteric oxalate secretion. Kidney Int. 2006, 69, 691–698. [Google Scholar] [CrossRef] [PubMed]
- Kaufman, D.W.; Kelly, J.P.; Curhan, G.C.; Anderson, T.E.; Dretler, S.P.; Preminger, G.; Cave, D.R. Oxalobacter formigenesMay Reduce the Risk of Calcium Oxalate Kidney Stones. J. Am. Soc. Nephrol. 2008, 19, 1197–1203. [Google Scholar] [CrossRef] [PubMed]
- Lu, C.-L.; Liao, C.-H.; Lu, K.-C.; Ma, M.-C. TRPV1 Hyperfunction Involved in Uremic Toxin Indoxyl Sulfate-Mediated Renal Tubular Damage. Int. J. Mol. Sci. 2020, 21, 6212. [Google Scholar] [CrossRef] [PubMed]
- Mulay, S.R.; Evan, A.; Anders, H.-J. Molecular mechanisms of crystal-related kidney inflammation and injury. Implications for cholesterol embolism, crystalline nephropathies and kidney stone disease. Nephrol. Dial. Transplant. 2013, 29, 507–514. [Google Scholar] [CrossRef]
- Khan, S.R. Reactive oxygen species, inflammation and calcium oxalate nephrolithiasis. Transl. Androl. Urol. 2014, 3, 256–276. [Google Scholar] [CrossRef]
- Brito, R.; Sheth, S.; Mukherjea, D.; Rybak, L.P.; Ramkumar, V. TRPV1: A Potential Drug Target for Treating Various Diseases. Cells 2014, 3, 517–545. [Google Scholar] [CrossRef]
- Boonla, C.; Hunapathed, C.; Bovornpadungkitti, S.; Poonpirome, K.; Tungsanga, K.; Sampatanukul, P.; Tosukhowong, P. Messenger RNA expression of monocyte chemoattractant protein-1 and interleukin-6 in stone-containing kidneys. BJU Int. 2008, 101, 1170–1177. [Google Scholar] [CrossRef]
- Mulay, S.R.; Kulkarni, O.P.; Rupanagudi, K.V.; Migliorini, A.; Darisipudi, M.N.; Vilaysane, A.; Muruve, D.; Shi, Y.; Munro, F.; Liapis, H.; et al. Calcium oxalate crystals induce renal inflammation by NLRP3-mediated IL-1β secretion. J. Clin. Investig. 2012, 123, 236–246. [Google Scholar] [CrossRef]
- Lee, G.-S.; Subramanian, N.; Kim, A.I.; Aksentijevich, I.; Goldbach-Mansky, R.; Sacks, D.B.; Germain, R.N.; Kastner, D.L.; Chae, J.J. The calcium-sensing receptor regulates the NLRP3 inflammasome through Ca2+ and cAMP. Nature 2012, 492, 123–127. [Google Scholar] [CrossRef]
- Rossol, M.; Pierer, M.; Raulien, N.; Quandt, D.; Meusch, U.; Rothe, K.; Schubert, K.; Schöneberg, T.; Schaefer, M.; Krügel, U.; et al. Extracellular Ca2+ is a danger signal activating the NLRP3 inflammasome through G protein-coupled calcium sensing receptors. Nat. Commun. 2012, 3, 1329. [Google Scholar] [CrossRef]
- Murakami, T.; Öckinger, J.; Yu, J.; Byles, V.; McColl, A.; Hofer, A.M.; Horng, T. Critical role for calcium mobilization in activation of the NLRP3 inflammasome. Proc. Natl. Acad. Sci. USA 2012, 109, 11282–11287. [Google Scholar] [CrossRef]
- Honarpisheh, M.; Foresto-Neto, O.; Desai, J.; Steiger, S.; Gómez, L.A.; Popper, B.; Boor, P.; Anders, H.-J.; Mulay, S.R. Phagocytosis of environmental or metabolic crystalline particles induces cytotoxicity by triggering necroptosis across a broad range of particle size and shape. Sci. Rep. 2017, 7, 15523. [Google Scholar] [CrossRef]
- Gombedza, F.; Shin, S.; Kanaras, Y.L.; Bandyopadhyay, B.C. Abrogation of store-operated Ca2+ entry protects against crystal-induced ER stress in human proximal tubular cells. Cell Death Discov. 2019, 5, 1–13. [Google Scholar] [CrossRef]
- Zhai, K.; Liskova, A.; Kubatka, P.; Büsselberg, D. Calcium Entry through TRPV1: A Potential Target for the Regulation of Proliferation and Apoptosis in Cancerous and Healthy Cells. Int. J. Mol. Sci. 2020, 21, 4177. [Google Scholar] [CrossRef]
- Li, J.; Gobe, G. Protein kinase C activation and its role in kidney disease (Review Article). Nephrology 2006, 11, 428–434. [Google Scholar] [CrossRef]
- Ma, M.-C.; Chen, Y.-S.; Huang, H.-S. Erythrocyte Oxidative Stress in Patients With Calcium Oxalate Stones Correlates with Stone Size and Renal Tubular Damage. Urology 2014, 83, 510.e9–510.e17. [Google Scholar] [CrossRef]
- Ermer, T.; Eckardt, K.-U.; Aronson, P.S.; Knauf, F. Oxalate, inflammasome, and progression of kidney disease. Curr. Opin. Nephrol. Hypertens. 2016, 25, 363–371. [Google Scholar] [CrossRef]
- Lin, C.-S.; Lee, S.-H.; Huang, H.-S.; Chen, Y.-S.; Ma, M.-C. H2O2 generated by NADPH oxidase 4 contributes to transient receptor potential vanilloid 1 channel-mediated mechanosensation in the rat kidney. Am. J. Physiol. Ren. Physiol. 2015, 309, F369–F376. [Google Scholar] [CrossRef]
- Tseng, Y.-S.; Wu, W.-B.; Chen, Y.; Yang, F.L.; Ma, M.-C. Small intestine resection increases oxalate and citrate transporter expression and calcium oxalate crystal formation in rat hyperoxaluric kidneys. Clin. Sci. 2020, 134, 2565–2580. [Google Scholar] [CrossRef]
- Coe, F.L.; Parks, J.H.; Asplin, J.R. The Pathogenesis and Treatment of Kidney Stones. N. Engl. J. Med. 1992, 327, 1141–1152. [Google Scholar] [CrossRef]
- Saunders, C.I.; Fassett, R.G.; Geraghty, D.P. Up-regulation of TRPV1 in mononuclear cells of end-stage kidney disease patients increases susceptibility to N-arachidonoyl-dopamine (NADA)-induced cell death. Biochim. Biophys. Acta-Mol. Basis Dis. 2009, 1792, 1019–1026. [Google Scholar] [CrossRef]
- Reilly, C.A.; Taylor, J.L.; Lanza, D.L.; Carr, B.A.; Crouch, D.J.; Yost, G.S. Capsaicinoids Cause Inflammation and Epithelial Cell Death through Activation of Vanilloid Receptors. Toxicol. Sci. 2003, 73, 170–181. [Google Scholar] [CrossRef]
- Contassot, E.; Tenan, M.; Schnüriger, V.; Pelte, M.-F.; Dietrich, P.-Y. Arachidonyl ethanolamide induces apoptosis of uterine cervix cancer cells via aberrantly expressed vanilloid receptor-1. Gynecol. Oncol. 2004, 93, 182–188. [Google Scholar] [CrossRef]
- Contassot, E.; Wilmotte, R.; Tenan, M.; Belkouch, M.-C.; Schnüriger, V.; De Tribolet, N.; Bourkhardt, K.; Dietrich, P.-Y. Arachidonylethanolamide Induces Apoptosis of Human Glioma Cells through Vanilloid Receptor-1. J. Neuropathol. Exp. Neurol. 2004, 63, 956–963. [Google Scholar] [CrossRef] [PubMed]
- Thomas, K.C.; Sabnis, A.S.; Johansen, M.E.; Lanza, D.L.; Moos, P.J.; Yost, G.S.; Reilly, C.A. Transient Receptor Potential Vanilloid 1 Agonists Cause Endoplasmic Reticulum Stress and Cell Death in Human Lung Cells. J. Pharmacol. Exp. Ther. 2007, 321, 830–838. [Google Scholar] [CrossRef] [PubMed]
- Hwang, S.W.; Cho, H.; Kwak, J.; Lee, S.-Y.; Kang, C.-J.; Jung, J.; Cho, S.; Min, K.H.; Suh, Y.-G.; Kim, D.; et al. Direct activation of capsaicin receptors by products of lipoxygenases: Endogenous capsaicin-like substances. Proc. Natl. Acad. Sci. USA 2000, 97, 6155–6160. [Google Scholar] [CrossRef] [PubMed]
- Zheng, Z.; Li, Y.; Jin, G.; Huang, T.; Zou, M.; Duan, S. The biological role of arachidonic acid 12-lipoxygenase (ALOX12) in various human diseases. Biomed. Pharmacother. 2020, 129, 110354. [Google Scholar] [CrossRef]
- Zhang, X.-J.; Cheng, X.; Yan, Z.-Z.; Rufang, L.; Wang, X.; Wang, W.; Liu, Z.-Y.; Shen, L.-J.; Zhang, P.; Wang, P.-X.; et al. An ALOX12–12-HETE-GPR31 signaling axis is a key mediator of hepatic ischemia-reperfusion injury. Nat. Med. 2018, 24, 73–83. [Google Scholar] [CrossRef]
- Tsuji, F.; Aono, H. Role of Transient Receptor Potential Vanilloid 1 in Inflammation and Autoimmune Diseases. Pharmaceuticals 2012, 5, 837–852. [Google Scholar] [CrossRef]
- Matsuoka, K.; Akasu, T.; Noda, S.; Khan, S.R.; Iida, S.; Ishimatsu, M.; Chikama, S.; Inoue, M. Protective role of heparin/heparan sulfate on oxalate-induced changes in cell morphology and intracellular Ca 2+. Urol. Res. 2003, 31, 198–206. [Google Scholar] [CrossRef]
- Mullaney, J.; Yu, M.; Ghosh, T.K.; Gill, D.L. Calcium entry into the inositol 1,4,5-trisphosphate-releasable calcium pool is mediated by a GTP-regulatory mechanism. Proc. Natl. Acad. Sci. USA 1988, 85, 2499–2503. [Google Scholar] [CrossRef]
- A Recht, P.; Tepedino, G.J.; Siecke, N.W.; Buckley, M.T.; Mandeville, J.T.; Maxfield, F.R.; I Levin, R. Oxalic acid alters intracellular calcium in endothelial cells. Atherosclerosis 2004, 173, 319–326. [Google Scholar] [CrossRef]
- Kawashiri, T.; Egashira, N.; Kurobe, K.; Tsutsumi, K.; Yamashita, Y.; Ushio, S.; Yano, T.; Oishi, R. L Type Ca2+ Channel Blockers Prevent Oxaliplatin-Induced Cold Hyperalgesia and TRPM8 Overexpression in Rats. Mol. Pain 2012, 8, 7. [Google Scholar] [CrossRef]
- Vamvakas, S.; Scheafer, L.; Schnittler, H.; Heidland, A.; Ling, H. Angiotensin-II-induced cell hypertrophy: Potential role of impaired proteolytic activity in cultured LLC-PK1 cells. Nephrol. Dial. Transplant. 1995, 10, 1305–1312. [Google Scholar] [CrossRef]
- Martinon, F. Signaling by ROS drives inflammasome activation. Eur. J. Immunol. 2010, 40, 616–619. [Google Scholar] [CrossRef]
- Huang, H.-S.; Ma, M.-C.; Chen, J. Chronic l-arginine administration increases oxidative and nitrosative stress in rat hyperoxaluric kidneys and excessive crystal deposition. Am. J. Physiol. Physiol. 2008, 295, F388–F396. [Google Scholar] [CrossRef]
- Huang, H.-S.; Ma, M.-C. High Sodium-Induced Oxidative Stress and Poor Anticrystallization Defense Aggravate Calcium Oxalate Crystal Formation in Rat Hyperoxaluric Kidneys. PLoS ONE 2015, 10, e0134764. [Google Scholar] [CrossRef]
- Thamilselvan, V.; Menon, M.; Thamilselvan, S. Oxalate-induced activation of PKC-alpha and -delta regulates NADPH oxidase-mediated oxidative injury in renal tubular epithelial cells. Am. J. Physiol. Ren. Physiol. 2009, 297, F1399–F1410. [Google Scholar] [CrossRef]
- Abais, J.M.; Xia, M.; Zhang, Y.; Boini, K.M.; Li, P.-L. Redox Regulation of NLRP3 Inflammasomes: ROS as Trigger or Effector? Antioxid. Redox Signal. 2015, 22, 1111–1129. [Google Scholar] [CrossRef]
- Knauf, F.; Asplin, J.R.; Granja, I.; Schmidt, I.M.; Moeckel, G.W.; David, R.J.; Flavell, R.A.; Aronson, P.S. NALP3-mediated inflammation is a principal cause of progressive renal failure in oxalate nephropathy. Kidney Int. 2013, 84, 895–901. [Google Scholar] [CrossRef]
- Tsuji, F.; Murai, M.; Oki, K.; Seki, I.; Ueda, K.; Inoue, H.; Nagelkerken, L.; Sasano, M.; Aono, H. Transient receptor potential vanilloid 1 agonists as candidates for anti-inflammatory and immunomodulatory agents. Eur. J. Pharmacol. 2010, 627, 332–339. [Google Scholar] [CrossRef]
- Wang, Y.; Wang, N.H. Role of the transient receptor potential vanilloid type 1 channel in renal inflammation induced by lipopolysaccharide in mice. Am. J. Physiol. Regul. Integr. Comp. Physiol. 2013, 304, R1–R9. [Google Scholar] [CrossRef][Green Version]
- Bujak, J.K.; Kosmala, D.; Szopa, I.M.; Majchrzak, K.; Bednarczyk, P. Inflammation, Cancer and Immunity—Implication of TRPV1 Channel. Front. Oncol. 2019, 9, 1087. [Google Scholar] [CrossRef]
- Reilly, C.A.; Johansen, M.E.; Lanza, D.L.; Lee, J.; Lim, J.-O.; Yost, G.S. Calcium-dependent and independent mechanisms of capsaicin receptor (TRPV1)-mediated cytokine production and cell death in human bronchial epithelial cells. J. Biochem. Mol. Toxicol. 2005, 19, 266–275. [Google Scholar] [CrossRef]
- Wang, Z.; Yang, Y.; Yang, H.; Capó-Aponte, J.E.; Tachado, S.D.; Wolosin, J.M.; Reinach, P.S. NF-κB feedback control of JNK1 activation modulates TRPV1-induced increases in IL-6 and IL-8 release by human corneal epithelial cells. Mol. Vis. 2011, 17, 3137–3146. [Google Scholar]
- Ma, J.; Altomare, A.; Guarino, M.P.L.; Cicala, M.; Rieder, F.; Fiocchi, C.; Li, D.; Cao, W.; Behar, J.; Biancani, P.; et al. HCl-induced and ATP-dependent upregulation of TRPV1 receptor expression and cytokine production by human esophageal epithelial cells. Am. J. Physiol. Gastrointest. Liver Physiol. 2012, 303, G635–G645. [Google Scholar] [CrossRef]
- Tseng, Y.-S.; Liao, C.-H.; Wu, W.-B.; Ma, M.-C. N-methyl-D-aspartate receptor hyperfunction contributes to D-serine-mediated renal insufficiency. Am. J. Physiol. Ren. Physiol. 2021, 320, F799–F813. [Google Scholar] [CrossRef] [PubMed]
- Koulen, P.; Cai, Y.; Geng, L.; Maeda, Y.; Nishimura, S.; Witzgall, R.; Ehrlich, B.E.; Somlo, S. Polycystin-2 is an intracellular calcium release channel. Nat. Cell Biol. 2002, 4, 191–197. [Google Scholar] [CrossRef] [PubMed]
- Hsu, J.; Wang, C.-H.; Huang, S.-C.; Chen, Y.-W.; Yu, S.; Hwang, J.-J.; Lin, J.-W.; Ma, M.-C.; Chen, Y.-S. Novel application of amino-acid buffered solution for neuroprotection against ischemia/reperfusion injury. PLoS ONE 2019, 14, e0221039. [Google Scholar] [CrossRef] [PubMed]
- Lin, J.-S.; Chen, Y.-S.; Chiang, H.-S.; Ma, M.-C. Hypoxic preconditioning protects rat hearts against ischaemia-reperfusion injury: Role of erythropoietin on progenitor cell mobilization. J. Physiol. 2008, 586, 5757–5769. [Google Scholar] [CrossRef] [PubMed]









Publisher’s Note: MDPI stays neutral with regard to jurisdictional claims in published maps and institutional affiliations. |
© 2021 by the authors. Licensee MDPI, Basel, Switzerland. This article is an open access article distributed under the terms and conditions of the Creative Commons Attribution (CC BY) license (https://creativecommons.org/licenses/by/4.0/).
Share and Cite
Lu, C.-L.; Teng, T.-Y.; Liao, M.-T.; Ma, M.-C. TRPV1 Hyperfunction Contributes to Renal Inflammation in Oxalate Nephropathy. Int. J. Mol. Sci. 2021, 22, 6204. https://doi.org/10.3390/ijms22126204
Lu C-L, Teng T-Y, Liao M-T, Ma M-C. TRPV1 Hyperfunction Contributes to Renal Inflammation in Oxalate Nephropathy. International Journal of Molecular Sciences. 2021; 22(12):6204. https://doi.org/10.3390/ijms22126204
Chicago/Turabian StyleLu, Chien-Lin, Te-Yi Teng, Min-Tser Liao, and Ming-Chieh Ma. 2021. "TRPV1 Hyperfunction Contributes to Renal Inflammation in Oxalate Nephropathy" International Journal of Molecular Sciences 22, no. 12: 6204. https://doi.org/10.3390/ijms22126204
APA StyleLu, C.-L., Teng, T.-Y., Liao, M.-T., & Ma, M.-C. (2021). TRPV1 Hyperfunction Contributes to Renal Inflammation in Oxalate Nephropathy. International Journal of Molecular Sciences, 22(12), 6204. https://doi.org/10.3390/ijms22126204
