Loss of Nnt Increases Expression of Oxidative Phosphorylation Complexes in C57BL/6J Hearts
Abstract
1. Introduction
2. Results
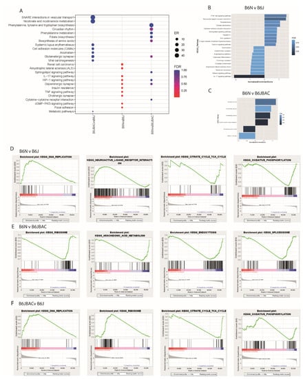
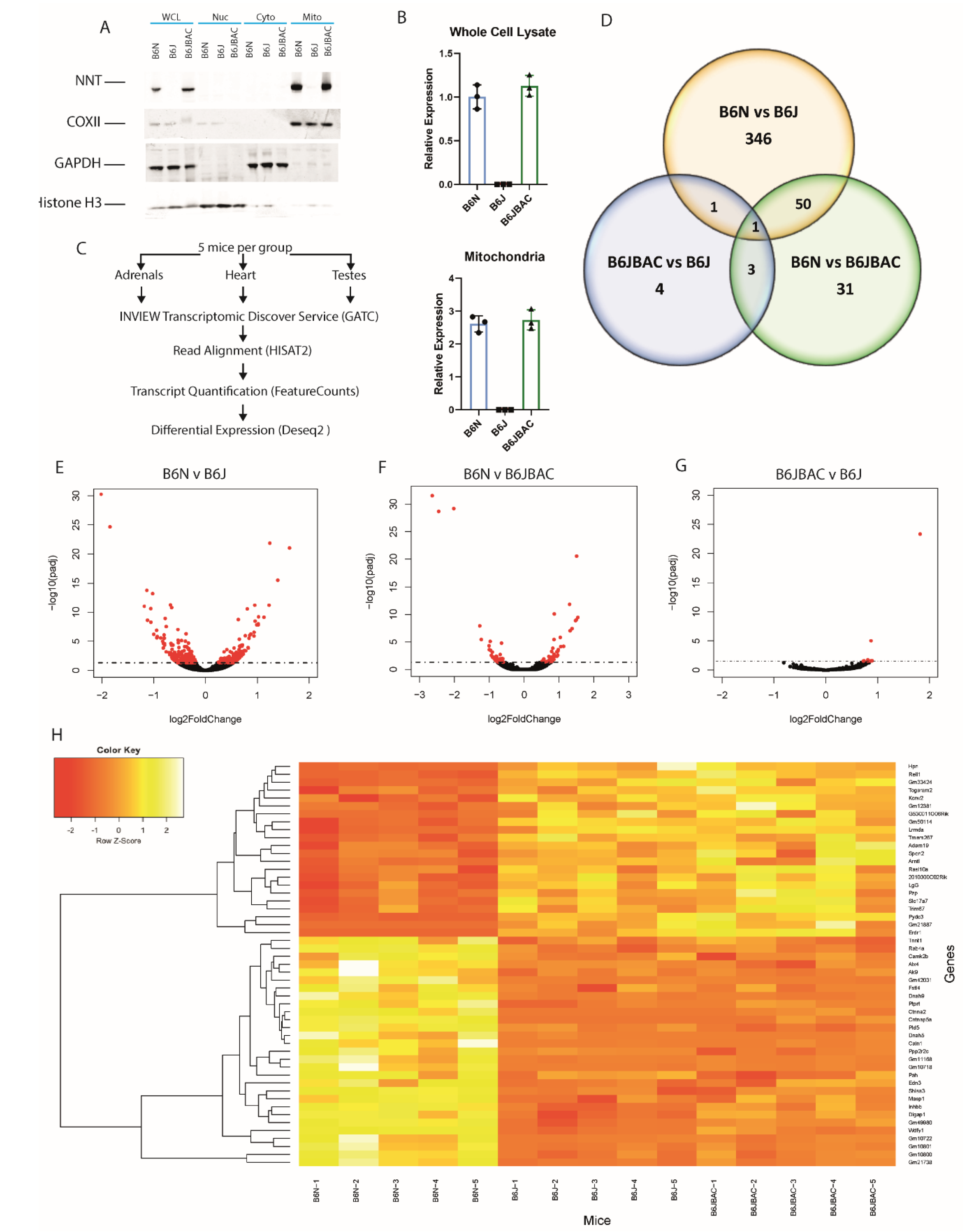
2.1. Differences in Cardiac Transcriptome between the B6N and B6J Are Independent of NNT Expression
2.2. Differences in Adrenal and Testicular Transcriptomes Are Mostly Independent of NNT Expression
3. Discussion
4. Materials and Methods
4.1. Western Blot
4.2. Bioinformatic Methods
Supplementary Materials
Author Contributions
Funding
Institutional Review Board Statement
Data Availability Statement
Acknowledgments
Conflicts of Interest
References
- Murphy, E.; Ardehali, H.; Balaban, R.S.; Dilisa, F.; Dorn, G.W.; Kitsis, R.N.; Otsu, K.; Ping, P.; Rizzuto, R.; Sack, M.N.; et al. Mitochondrial Function, Biology, and Role in Disease. Circ. Res. 2016, 118, 1960–1991. [Google Scholar] [CrossRef]
- Bertero, E.; Maack, C. Calcium Signaling and Reactive Oxygen Species in Mitochondria. Circ. Res. 2018, 122, 1460–1478. [Google Scholar] [CrossRef] [PubMed]
- A Metherell, L.; Guerra-Assunção, J.A.; Sternberg, M.J.; David, A. Three-Dimensional Model of Human Nicotinamide Nucleotide Transhydrogenase (NNT) and Sequence-Structure Analysis of its Disease-Causing Variations. Hum. Mutat. 2016, 37, 1074–1084. [Google Scholar] [CrossRef]
- Ward, N.P.; Kang, Y.P.; Falzone, A.; Boyle, T.A.; DeNicola, G.M. Nicotinamide nucleotide transhydrogenase regulates mitochondrial metabolism in NSCLC through maintenance of Fe-S protein function. J. Exp. Med. 2020, 217. [Google Scholar] [CrossRef]
- Murphy, M.P. Mitochondrial thiols in antioxidant protection and redox signaling: Distinct roles for glutathionylation and other thiol modifications. Antioxid. Redox Signal. 2012, 16, 476–495. [Google Scholar] [CrossRef]
- Stehling, O.; Lill, R. The Role of Mitochondria in Cellular Iron-Sulfur Protein Biogenesis: Mechanisms, Connected Processes, and Diseases. Cold Spring Harb. Perspect. Biol. 2013, 5, a011312. [Google Scholar] [CrossRef]
- Bainbridge, M.N.; Davis, E.; Choi, W.-Y.; Dickson, A.; Martinez, H.R.; Wang, M.; Dinh, H.; Muzny, N.M.; Pignatelli, R.; Katsanis, N.; et al. Loss of Function Mutations in NNT Are Associated With Left Ventricular Noncompaction. Circ. Cardiovasc. Genet. 2015, 8, 544–552. [Google Scholar] [CrossRef]
- Roucher-Boulez, F.; Mallet-Moták, D.; Samara-Boustani, D.; Jilani, H.; Ladjouze, A.; Souchon, P.F.; Simon, D.; Nivot, S.; Heinrichs, C.; Ronze, M.; et al. NNT mutations: A cause of primary adrenal insufficiency, oxidative stress and extra-adrenal defects. Eur. J. Endocrinol. 2016, 175, 73–84. [Google Scholar] [CrossRef]
- Sheeran, F.L.; Rydström, J.; Shakhparonov, M.I.; Pestov, N.B.; Pepe, S. Diminished NADPH transhydrogenase activity and mitochondrial redox regulation in human failing myocardium. Biochim. et Biophys. Acta Bioenerg. 2010, 1797, 1138–1148. [Google Scholar] [CrossRef]
- Meimaridou, E.; Kowalczyk, J.; Guasti, L.; Hughes, C.R.; Wagner, F.; Frommolt, P.; Nürnberg, P.; Mann, N.P.; Banerjee, R.; Saka, H.N.; et al. Mutations in NNT encoding nicotinamide nucleotide transhydrogenase cause familial glucocorticoid deficiency. Nat. Genet. 2012, 44, 740–742. [Google Scholar] [CrossRef]
- Amano, N.; Narumi, S.; Hayashi, M.; Takagi, M.; Imai, K.; Nakamura, T.; Hachiya, R.; Sasaki, G.; Homma, K.; Ishii, T.; et al. Genetic defects in pediatric-onset adrenal insufficiency in Japan. Eur. J. Endocrinol. 2017, 177, 187–194. [Google Scholar] [CrossRef] [PubMed]
- Novoselova, T.V.; Rath, S.R.; Carpenter, K.; Pachter, N.; Dickinson, J.E.; Price, G.; Chan, L.; Choong, C.S.; Metherell, L.A. NNT pseudoexon activation as a novel mechanism for disease in two siblings with familial glucocorticoid deficiency. J. Clin. Endocrinol. Metab. 2015, 100, E350–E354. [Google Scholar] [CrossRef]
- Weinberg-Shukron, A.; Abu-Libdeh, A.; Zhadeh, F.; Carmel, L.; Kogot-Levin, A.; Kamal, L.; Kanaan, M.; Zeligson, S.; Renbaum, P.; Levy-Lahad, E.; et al. Combined mineralocorticoid and glucocorticoid deficiency is caused by a novel founder nicotinamide nucleotide transhydrogenase mutation that alters mitochondrial morphology and increases oxidative stress. J. Med. Genet. 2015, 52, 636–641. [Google Scholar] [CrossRef] [PubMed]
- Guran, T.; Buonocore, F.; Saka, N.; Ozbek, M.N.; Aycan, Z.; Bereket, A.; Bas, F.; Darcan, S.; Bideci, A.; Guven, A.; et al. Rare Causes of Primary Adrenal Insufficiency: Genetic and Clinical Characterization of a Large Nationwide Cohort. J. Clin. Endocrinol. Metab. 2016, 101, 284–292. [Google Scholar] [CrossRef]
- Yamaguchi, R.; Kato, F.; Hasegawa, T.; Katsumata, N.; Fukami, M.; Matsui, T.; Nagasaki, K.; Ogata, T. A novel homozygous mutation of the nicotinamide nucleotide transhydrogenase gene in a Japanese patient with familial glucocorticoid deficiency. Endocr. J. 2013, 60, 855–859. [Google Scholar] [CrossRef]
- Hershkovitz, E.; Arafat, M.; Loewenthal, N.; Haim, A.; Parvari, R. Combined adrenal failure and testicular adrenal rest tumor in a patient with nicotinamide nucleotide transhydrogenase deficiency. J. Pediatr. Endocrinol. Metab. 2015, 28, 1187–1190. [Google Scholar] [CrossRef]
- Toye, A.A.; Lippiat, J.; Proks, P.; Shimomura, K.; Bentley, L.; Hugill, A.; Mijat, V.; Goldsworthy, M.; Moir, L.; Haynes, A.; et al. A genetic and physiological study of impaired glucose homeostasis control in C57BL/6J mice. Diabetology 2005, 48, 675–686. [Google Scholar] [CrossRef] [PubMed]
- Freeman, H.C.; Hugill, A.; Dear, N.T.; Ashcroft, F.M.; Cox, R.D. Deletion of nicotinamide nucleotide transhydrogenase: A new quantitive trait locus accounting for glucose intolerance in C57BL/6J mice. Diabetes 2006, 55, 2153–2156. [Google Scholar] [CrossRef]
- Leskov, I.; Neville, A.; Shen, X.; Pardue, S.; Kevil, C.; Granger, D.N.; Krzywanski, D.M. Nicotinamide nucleotide transhydrogenase activity impacts mitochondrial redox balance and the development of hypertension in mice. J. Am. Soc. Hypertens. 2017, 11, 110–121. [Google Scholar] [CrossRef]
- Nickel, A.G.; Von Hardenberg, A.; Hohl, M.; Löffler, J.R.; Kohlhaas, M.; Becker, J.; Reil, J.-C.; Kazakov, A.; Bonnekoh, J.; Stadelmaier, M.; et al. Reversal of mitochondrial transhydrogenase causes oxidative stress in heart failure. Cell Metab. 2015, 22, 472–484. [Google Scholar] [CrossRef]
- Cardin, S.; Scott-Boyer, M.-P.; Praktiknjo, S.; Jeidane, S.; Picard, S.; Reudelhuber, T.L.; Deschepper, C.F. Differences in Cell-Type–Specific Responses to Angiotensin II Explain Cardiac Remodeling Differences in C57BL/6 Mouse Substrains. Hypertension 2014, 64, 1040–1046. [Google Scholar] [CrossRef] [PubMed]
- Vozenilek, A.E.; Vetkoetter, M.; Green, J.M.; Shen, X.; Traylor, J.G.; Klein, R.L.; Orr, A.; Woolard, M.D.; Krzywanski, D.M. Absence of Nicotinamide Nucleotide Transhydrogenase in C57BL/6J Mice Exacerbates Experimental Atherosclerosis. J. Vasc. Res. 2018, 55, 98–110. [Google Scholar] [CrossRef]
- Garcia-Menendez, L.; Karamanlidis, G.; Kolwicz, S.; Tian, R. Substrain specific response to cardiac pressure overload in C57BL/6 mice. Am. J. Physiol. Circ. Physiol. 2013, 305, H397–H402. [Google Scholar] [CrossRef] [PubMed]
- Wortmann, M.; Arshad, M.; Peters, A.S.; Hakimi, M.; Böckler, D.; Dihlmann, S. The C57Bl/6J mouse strain is more susceptible to angiotensin II-induced aortic aneurysm formation than C57Bl/6N. Atherosclerosis 2021, 318, 8–13. [Google Scholar] [CrossRef]
- Simon, M.M.; Greenaway, S.; White, J.K.; Fuchs, H.; Gailus-Durner, V.; Wells, S.; Sorg, T.; Wong, K.; Bedu, E.; Cartwright, E.J.; et al. A comparative phenotypic and genomic analysis of C57BL/6J and C57BL/6N mouse strains. Genome Biol. 2013, 14, R82. [Google Scholar] [CrossRef] [PubMed]
- Keane, T.M.; Goodstadt, L.; Danecek, P.; White, M.A.; Wong, K.; Yalcin, B.; Heger, A.; Agam, A.; Slater, G.; Goodson, M.; et al. Mouse genomic variation and its effect on phenotypes and gene regulation. Nat. Cell Biol. 2011, 477, 289–294. [Google Scholar] [CrossRef]
- Williams, J.L.; Paudyal, A.; Awad, S.; Nicholson, J.; Grzesik, D.; Botta, J.; Meimaridou, E.; Maharaj, A.V.; Stewart, M.; Tinker, A.; et al. Mylk3 null C57BL/6N mice develop cardiomyopathy, whereas Nnt null C57BL/6J mice do not. Life Sci. Alliance 2020, 3, e201900593. [Google Scholar] [CrossRef]
- Meimaridou, E.; Goldsworthy, M.; Chortis, V.; Fragouli, E.; A Foster, P.; Arlt, W.; Cox, R.; A Metherell, L. NNT is a key regulator of adrenal redox homeostasis and steroidogenesis in male mice. J. Endocrinol. 2018, 236, 13–28. [Google Scholar] [CrossRef]
- DiMauro, I.; Pearson, T.; Caporossi, D.; Jackson, M.J. A simple protocol for the subcellular fractionation of skeletal muscle cells and tissue. BMC Res. Notes 2012, 5, 513. [Google Scholar] [CrossRef]
- Kim, D.; Langmead, B.; Salzberg, S.L. HISAT: A fast spliced aligner with low memory requirements. Nat. Methods 2015, 12, 357–360. [Google Scholar] [CrossRef]
- Liao, Y.; Smyth, G.K.; Shi, W. featureCounts: An efficient general purpose program for assigning sequence reads to genomic features. Bioinformatics 2013, 30, 923–930. [Google Scholar] [CrossRef]
- Love, M.I.; Huber, W.; Anders, S. Moderated estimation of fold change and dispersion for RNA-seq data with DESeq2. Genome Biol. 2014, 15, 550. [Google Scholar] [CrossRef] [PubMed]
- Liao, Y.; Wang, J.; Jaehnig, E.J.; Shi, Z.; Zhang, B. WebGestalt 2019: Gene set analysis toolkit with revamped UIs and APIs. Nucleic Acids Res. 2019, 47, W199–W205. [Google Scholar] [CrossRef]
- Subramanian, A.; Tamayo, P.; Mootha, V.K.; Mukherjee, S.; Ebert, B.L.; Gillette, M.A.; Paulovich, A.; Pomeroy, S.L.; Golub, T.R.; Lander, E.S.; et al. Gene set enrichment analysis: A knowledge-based approach for interpreting genome-wide expression profiles. Proc. Natl. Acad. Sci. USA 2005, 102, 15545–15550. [Google Scholar] [CrossRef] [PubMed]
- Mootha, V.K.; Lindgren, C.M.; Eriksson, K.F.; Subramanian, A.; Sihag, S.; Lehar, J.; Puigserver, P.; Carlsson, E.; Ridderstrale, M.; Laurila, E.; et al. PGC-1alpha-responsive genes involved in oxidative phosphorylation are coordinately downregulated in human diabetes. Nat. Genet. 2003, 34, 267–273. [Google Scholar] [CrossRef] [PubMed]




Publisher’s Note: MDPI stays neutral with regard to jurisdictional claims in published maps and institutional affiliations. |
© 2021 by the authors. Licensee MDPI, Basel, Switzerland. This article is an open access article distributed under the terms and conditions of the Creative Commons Attribution (CC BY) license (https://creativecommons.org/licenses/by/4.0/).
Share and Cite
Williams, J.L.; Hall, C.L.; Meimaridou, E.; Metherell, L.A. Loss of Nnt Increases Expression of Oxidative Phosphorylation Complexes in C57BL/6J Hearts. Int. J. Mol. Sci. 2021, 22, 6101. https://doi.org/10.3390/ijms22116101
Williams JL, Hall CL, Meimaridou E, Metherell LA. Loss of Nnt Increases Expression of Oxidative Phosphorylation Complexes in C57BL/6J Hearts. International Journal of Molecular Sciences. 2021; 22(11):6101. https://doi.org/10.3390/ijms22116101
Chicago/Turabian StyleWilliams, Jack L., Charlotte L. Hall, Eirini Meimaridou, and Lou A. Metherell. 2021. "Loss of Nnt Increases Expression of Oxidative Phosphorylation Complexes in C57BL/6J Hearts" International Journal of Molecular Sciences 22, no. 11: 6101. https://doi.org/10.3390/ijms22116101
APA StyleWilliams, J. L., Hall, C. L., Meimaridou, E., & Metherell, L. A. (2021). Loss of Nnt Increases Expression of Oxidative Phosphorylation Complexes in C57BL/6J Hearts. International Journal of Molecular Sciences, 22(11), 6101. https://doi.org/10.3390/ijms22116101

