Effects of Donor Cell Types on the Development of Bovine Embryos Using Cytoplasm Injection Cloning Technology
Abstract
1. Introduction
2. Results
2.1. Isolation, Culture and Characterization of Donor Cells
2.2. Donor Cell Transfer and Development of Cloned Preimplantation Bovine Embryos
2.3. Analaysis of Apoptotic Pathways and Dead Cells
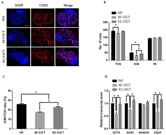
2.4. Epigenetic Dynamics in Day-8 Bovine Blastocysts
2.5. DNA Methylation and Histone Acetylation Levels in IVF and CICT Embryos
3. Discussion
4. Materials and Methods
4.1. Primary Cell Establishment and Nuclear Donor Cell Preparation
4.2. Oocyte Collection and In Vitro Maturation (IVM)
4.3. In Vitro Fertilization (IVF)
4.4. Nuclear Transfer
4.5. In Vitro Culture (IVC)
4.6. Apoptosis Assays
4.7. Immunofluorescence Staining for Epigenetic Markers in Somatic Cells and Embryos
4.8. RNA Extraction and Complementary DNA (cDNA) Reverse Transcription
4.9. Quantitative Reverse Transcription PCR (RT-qPCR) Analysis
4.10. Statistical Analyses
Supplementary Materials
Author Contributions
Funding
Institutional Review Board Statement
Informed Consent Statement
Data Availability Statement
Acknowledgments
Conflicts of Interest
Abbreviations
| CICT | Cytoplasm injection cloning technology |
| SCNT | Somatic cell nuclear transfer |
| COCs | Cumulus–oocyte complexes |
| IVM | In vitro maturation |
| IVF | In vitro fertilization |
| IVC | In vitro culture |
| AFs | Adult fibroblasts |
| ECs | Embryonic cells |
| AF-CICT | AF-derived embryos |
| EC-CICT | EC-derived embryos |
| ICM | Inner cell mass |
| TE | Trophectoderm |
| TCN | Total cell number |
| cDNA | Complementary DNA |
| RT-qPCR | Real-time quantitative PCR |
References
- Li, J.; Liu, X.; Wang, H.; Zhang, S.; Liu, F.; Wang, X.; Wang, Y. Human embryos derived by somatic cell nuclear transfer using an alternative enucleation approach. Cloning Stem Cells 2009, 11, 39–50. [Google Scholar] [CrossRef]
- Wilmut, I.; Bai, Y.; Taylor, J. Somatic cell nuclear transfer: Origins, the present position and future opportunities. Philos. Trans. R. Soc. B Biol. Sci. 2015, 370, 20140366. [Google Scholar] [CrossRef] [PubMed]
- Watanabe, S.; Nagai, T. Death losses due to stillbirth, neonatal death and diseases in cloned cattle derived from somatic cell nuclear transfer and their progeny: A result of nationwide survey in Japan. Anim. Sci. J. 2009, 80, 233–238. [Google Scholar] [CrossRef]
- Hill, J.R. Incidence of abnormal offspring from cloning and other assisted reproductive technologies. Annu. Rev. Anim. Biosci. 2014, 2, 307–321. [Google Scholar] [CrossRef] [PubMed]
- Smith, L.C.; Suzuki, J.; Goff, A.K., Jr.; Filion, F.; Therrien, J.; Murphy, B.D.; Kohan-Ghadr, H.R.; Lefebvre, R.; Brisville, A.C.; Buczinski, S.; et al. Developmental and epigenetic anomalies in cloned cattle. Reprod. Domest. Anim. 2012, 47 (Suppl. 4), 107–114. [Google Scholar] [CrossRef]
- Watanabe, S. Effect of calf death loss on cloned cattle herd derived from somatic cell nuclear transfer: Clones with congenital defects would be removed by the death loss. Anim. Sci. J. 2013, 84, 631–638. [Google Scholar] [CrossRef]
- Xu, L.; Mesalam, A.; Lee, K.L.; Song, S.H.; Khan, I.; Chowdhury, M.M.; Lv, W.; Kong, I.K. Improves the In Vitro Developmental Competence and Reprogramming Efficiency of Cloned Bovine Embryos by Additional Complimentary Cytoplasm. Cell. Reprogramming 2019, 21, 51–60. [Google Scholar] [CrossRef] [PubMed]
- Song, S.H.; Lee, K.L.; Xu, L.; Joo, M.D.; Hwang, J.Y.; Oh, S.H.; Kong, I.K. Production of cloned cats using additional complimentary cytoplasm. Anim. Reprod. Sci. 2019, 208, 106125. [Google Scholar] [CrossRef]
- Song, S.H.; Oh, S.H.; Xu, L.; Lee, K.L.; Hwang, J.Y.; Joo, M.D.; Kong, I.K. Effect of Additional Cytoplasm of Cloned Embryo on In Vitro Developmental Competence and Reprogramming Efficiency in Mice. Cell. Reprogramming 2020, 22, 236–243. [Google Scholar] [CrossRef]
- Cho, J.K.; Lee, B.C.; Park, J.I.; Lim, J.M.; Shin, S.J.; Kim, K.Y.; Lee, B.D.; Hwang, W.S. Development of bovine oocytes reconstructed with different donor somatic cells with or without serum starvation. Theriogenology 2002, 57, 1819–1828. [Google Scholar] [CrossRef]
- Batchelder, C.A.; Hoffert, K.A.; Bertolini, M.; Moyer, A.L.; Mason, J.B.; Petkov, S.G.; Famula, T.R.; Anderson, G.B. Effect of the nuclear-donor cell lineage, type, and cell donor on development of somatic cell nuclear transfer embryos in cattle. Cloning Stem Cells 2005, 7, 238–254. [Google Scholar] [CrossRef]
- Srirattana, K.; Lorthongpanich, C.; Laowtammathron, C.; Imsoonthornruksa, S.; Ketudat-Cairns, M.; Phermthai, T.; Nagai, T.; Parnpai, R. Effect of donor cell types on developmental potential of cattle (Bos taurus) and swamp buffalo (Bubalus bubalis) cloned embryos. J. Reprod. Dev. 2010, 56, 49–54. [Google Scholar] [CrossRef]
- Wilmut, I.; Schnieke, A.E.; McWhir, J.; Kind, A.J.; Campbell, K.H. Viable offspring derived from fetal and adult mammalian cells. Nature 1997, 385, 810. [Google Scholar] [CrossRef]
- Wells, N.D.; Misica, P.M.; Tervit, H.R. Production of cloned calves following nuclear transfer with cultured adult mural granulosa cells. Biol. Reprod. 1999, 60, 996–1005. [Google Scholar] [CrossRef] [PubMed]
- Wakayama, T.; Perry, A.C.; Zuccotti, M.; Johnson, K.R.; Yanagimachi, R. Full-term development of mice from enucleated oocytes injected with cumulus cell nuclei. Nature 1998, 394, 369. [Google Scholar] [CrossRef]
- Kato, Y.; Tani, T.; Sotomaru, Y.; Kurokawa, K.; Kato, J.Y.; Doguchi, H.; Yasue, H.; Tsunoda, Y. Eight calves cloned from somatic cells of a single adult. Science 1998, 282, 2095–2098. [Google Scholar] [CrossRef] [PubMed]
- Goto, Y.; Kaneyama, K.; Kobayashi, S.; Imai, K.; Shin-Noh, M.; Tsujino, T.; Nakano, T.; Matsuda, S.; Nakane, S.; Kojima, T. Birth of cloned calves derived from cultured oviductal epithelial cells of a dairy cow. Nihon Chikusan Gakkaiho 1999, 70, 243–245. [Google Scholar] [CrossRef]
- Carvalho, B.P.; Cunha, A.T.; Silva, B.D.; Sousa, R.V.; Leme, L.O.; Dode, M.A.; Melo, E.O. Production of transgenic cattle by somatic cell nuclear transfer (SCNT) with the human granulocyte colony-stimulation factor (hG-CSF). J. Anim. Sci. Technol. 2019, 61, 61–68. [Google Scholar] [CrossRef]
- Shiga, K.; Fujita, T.; Hirose, K.; Sasae, Y.; Nagai, T. Production of calves by transfer of nuclei from cultured somatic cells obtained from Japanese black bulls. Theriogenology 1999, 52, 527–535. [Google Scholar] [CrossRef]
- Loi, P.; Ptak, G.; Barboni, B.; Fulka, J.; Cappai, P.; Clinton, M. Genetic rescue of an endangered mammal by cross-species nuclear transfer using post-mortem somatic cells. Nat. Biotechnol. 2001, 19, 962–964. [Google Scholar] [CrossRef]
- Rodda, D.J.; Chew, J.L.; Lim, L.H.; Loh, Y.H.; Wang, B.; Ng, H.H.; Robson, P. Transcriptional regulation of nanog by OCT4 and SOX2. J. Biol. Chem. 2005, 280, 24731–24737. [Google Scholar] [CrossRef]
- Rodríguez-Alvarez, L.; Sharbati, J.; Sharbati, S.; Cox, J.F.; Einspanier, R.; Castro, F.O. Differential gene expression in bovine elongated (Day 17) embryos produced by somatic cell nucleus transfer and in vitro fertilization. Theriogenology 2010, 74, 45–59. [Google Scholar] [CrossRef] [PubMed]
- Su, J.; Wang, Y.; Xing, X.; Zhang, L.; Sun, H.; Zhang, Y. Melatonin significantly improves the developmental competence of bovine somatic cell nuclear transfer embryos. J. Pineal Res. 2015, 59, 455–468. [Google Scholar] [CrossRef]
- Wang, Y.; Su, J.; Wang, L.; Xu, W.; Quan, F.; Liu, J.; Zhang, Y. The effects of 5-aza-2′- deoxycytidine and trichostatin A on gene expression and DNA methylation status in cloned bovine blastocysts. Cell. Reprogramming 2011, 13, 297–306. [Google Scholar] [CrossRef] [PubMed]
- Yu, Y.; Ding, C.; Wang, E.; Chen, X.; Li, X.; Zhao, C.; Fan, Y.; Wang, L.; Beaujean, N.; Zhou, Q.; et al. Piezo-assisted nuclear transfer affects cloning efficiency and may cause apoptosis. Reproduction 2007, 133, 947–954. [Google Scholar] [CrossRef] [PubMed]
- Wydooghe, E.; Vandaele, L.; Beek, J.; Favoreel, H.; Heindryckx, B.; De Sutter, P.; Van Soom, A. Differential apoptotic staining of mammalian blastocysts based on double immunofluorescent CDX2 and active caspase-3 staining. Anal. Biochem. 2011, 416, 228–230. [Google Scholar] [CrossRef]
- Mesalam, A.; Lee, K.L.; Khan, I.; Chowdhury, M.M.; Zhang, S.; Song, S.H.; Joo, M.D.; Lee, J.H.; Jin, J.I.; Kong, I.K. A combination of bovine serum albumin with insulin-transferrin-sodium selenite and/or epidermal growth factor as alternatives to fetal bovine serum in culture medium improves bovine embryo quality and trophoblast invasion by induction of matrix metalloproteinases. Reprod. Fertil. Dev. 2019, 31, 333–346. [Google Scholar]
- Fotedar, R.; Diederich, L.; Fotedar, A. Apoptosis and the cell cycle. Curr. Opin. Cell Biol. 1996, 2, 147–163. [Google Scholar]
- Van Soom, A.; Vandaele, L.; Goossens, K.; de Kruif, A.; Peelman, L. Gamete origin in relation to early embryo development. Theriogenology 2007, 68 (Suppl. 1), S131–S137. [Google Scholar] [CrossRef]
- Hayden, S.M.; Ghosh, S. Shared principles in NF-kappaB signaling. Cell 2008, 132, 344–362. [Google Scholar] [CrossRef]
- Kang, Y.K.; Koo, D.B.; Park, J.S.; Choi, Y.H.; Chung, A.S.; Lee, K.K.; Han, Y.M. Aberrant methylation of donor genome in cloned bovine embryos. Nat. Genet. 2001, 28, 173–177. [Google Scholar] [CrossRef]
- Santos, F.; Zakhartchenko, V.; Stojkovic, M.; Peters, A.; Jenuwein, T.; Wolf, E.; Reik, W.; Dean, W. Epigenetic marking correlates with developmental potential in cloned bovine preimplantation embryos. Curr. Biol. 2003, 13, 1116–1121. [Google Scholar] [CrossRef]
- Akagi, S.; Matsukawa, K.; Takahashi, S. Factors affecting the development of somatic cell nuclear transfer embryos in Cattle. J. Reprod. Dev. 2014, 60, 329–335. [Google Scholar] [CrossRef]
- Samanta, S.; Rajasingh, S.; Cao, T.; Dawn, B.; Rajasingh, J. Epigenetic dysfunctional diseases and therapy for infection and inflammation. Biochim. Biophys. Acta Mol. Basis Dis. 2017, 1863, 518–528. [Google Scholar] [CrossRef] [PubMed]
- Jang, G.; Jeon, H.Y.; Ko, K.H.; Park, H.J.; Kang, S.K.; Lee, B.C.; Hwang, W.S. Developmental competence and gene expression in preimplantation bovine embryos derived from somatic cell nuclear transfer using different donor cells. Zygote 2005, 13, 187–195. [Google Scholar] [CrossRef]
- Shahbazi, M.N.; Jedrusik, A.; Vuoristo, S.; Recher, G.; Hupalowska, A.; Bolton, V.; Fogarty, N.M.; Campbell, A.; Devito, L.G.; Ilic, D.; et al. Self-organization of the human embryo in the absence of maternal tissues. Nat. Cell Biol. 2016, 18, 700–708. [Google Scholar] [CrossRef]
- Khan, I.; Lee, K.L.; Xu, L.; Mesalam, A.; Chowdhury, M.M.; Joo, M.D.; Mirza, B.; Kong, I.K. Improvement of in vitro-produced bovine embryo treated with coagulansin-A under heat-stressed condition. Reproduction 2017, 153, 421–431. [Google Scholar] [CrossRef]
- Yuan, Y.G.; Xu, L.; Zhang, S.; Mesalam, A.; Lee, K.L.; Liu, H.; Joo, M.D.; Idrees, M.; Kong, I.K. Polydatin and I-CBP112 protects early bovine embryo against nicotinamide-induced mitochondrial dysfunction. Theriogenology 2019, 134, 1–10. [Google Scholar] [CrossRef] [PubMed]
- Song, B.S.; Kim, J.S.; Yoon, S.B.; Lee, K.S.; Koo, D.B.; Lee, D.S.; Choo, Y.K.; Huh, J.W.; Lee, S.R.; Kim, S.U.; et al. Inactivated Sendai-virus-mediated fusion improves early development of cloned bovine embryos by avoiding endoplasmic-reticulum-stress-associated apoptosis. Reprod. Fertil. Dev. 2011, 23, 826–836. [Google Scholar] [CrossRef]
- Idrees, M.; Xu, L.; El Sheikh, M.; Sidrat, T.; Song, S.H.; Joo, M.D.; Lee, K.L.; Kong, I.K. The PPARδ Agonist GW501516 Improves Lipolytic/Lipogenic Balance through CPT1 and PEPCK during the Development of Pre-Implantation Bovine Embryos. Int. J. Mol. Sci. 2019, 20, 6066. [Google Scholar] [CrossRef] [PubMed]
- Idrees, M.; Xu, L.; Song, S.H.; Joo, M.D.; Lee, K.L.; Muhammad, T.; El Sheikh, M.; Sidrat, T.; Kong, I.K. PTPN11 (SHP2) Is Indispensable for Growth Factors and Cytokine Signal Transduction During Bovine Oocyte Maturation and Blastocyst Development. Cells 2019, 8, 1272. [Google Scholar] [CrossRef] [PubMed]





| Groups | No. of Oocytes | No. (%) of Fused Embryos | No. (%) of Cleaved Embryos | No. (%) of Embryos Developed | |
|---|---|---|---|---|---|
| 8–16 Cell | Blastocyst | ||||
| IVF | 241 | - | 205 (85.2 ± 1.5) | 186 (77.3 ± 0.9) a | 88 (36.6 ± 0.4) a |
| AF-CICT | 275 | 221 (81.1 ± 1.1) | 175 (78.5 ± 2.1) | 136 (61.9 ± 3.1) b | 65 (29.4 ± 1.2) c |
| EC-CICT | 462 | 381 (82.2 ± 1.7) | 301 (78.8 ± 1.6) | 260 (68.6 ± 1.7) b | 124 (32.8 ± 0.8) b |
Publisher’s Note: MDPI stays neutral with regard to jurisdictional claims in published maps and institutional affiliations. |
© 2021 by the authors. Licensee MDPI, Basel, Switzerland. This article is an open access article distributed under the terms and conditions of the Creative Commons Attribution (CC BY) license (https://creativecommons.org/licenses/by/4.0/).
Share and Cite
Xu, L.; Song, S.-H.; Idrees, M.; Mesalam, A.; Joo, M.-D.; Sidrat, T.; Wei, Y.; Lee, K.-L.; Lu, W.; Kong, I.-K. Effects of Donor Cell Types on the Development of Bovine Embryos Using Cytoplasm Injection Cloning Technology. Int. J. Mol. Sci. 2021, 22, 5841. https://doi.org/10.3390/ijms22115841
Xu L, Song S-H, Idrees M, Mesalam A, Joo M-D, Sidrat T, Wei Y, Lee K-L, Lu W, Kong I-K. Effects of Donor Cell Types on the Development of Bovine Embryos Using Cytoplasm Injection Cloning Technology. International Journal of Molecular Sciences. 2021; 22(11):5841. https://doi.org/10.3390/ijms22115841
Chicago/Turabian StyleXu, Lianguang, Seok-Hwan Song, Muhammad Idrees, Ayman Mesalam, Myeong-Don Joo, Tabinda Sidrat, Yiran Wei, Kyeong-Lim Lee, Wenfa Lu, and Il-Keun Kong. 2021. "Effects of Donor Cell Types on the Development of Bovine Embryos Using Cytoplasm Injection Cloning Technology" International Journal of Molecular Sciences 22, no. 11: 5841. https://doi.org/10.3390/ijms22115841
APA StyleXu, L., Song, S.-H., Idrees, M., Mesalam, A., Joo, M.-D., Sidrat, T., Wei, Y., Lee, K.-L., Lu, W., & Kong, I.-K. (2021). Effects of Donor Cell Types on the Development of Bovine Embryos Using Cytoplasm Injection Cloning Technology. International Journal of Molecular Sciences, 22(11), 5841. https://doi.org/10.3390/ijms22115841

