Starch Granules in Arabidopsis thaliana Mesophyll and Guard Cells Show Similar Morphology but Differences in Size and Number
Abstract
1. Introduction
2. Results
2.1. Starch Granule Analyses in Arabidopsis thaliana Mesophyll Cells via LCSM
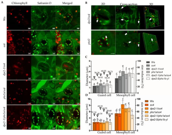
2.2. The Morphology of Starch Granules in Guard and Mesophyll Cells Was Similar, but the Granule Size Was Altered
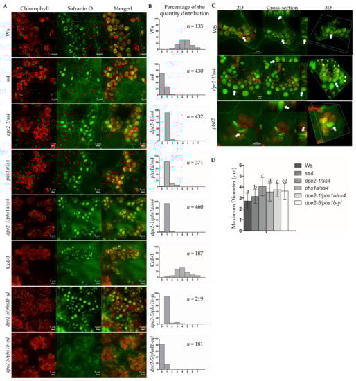
2.3. Guard Cells Contained More Starch Granules Than Corresponding Mesophyll Cells of ss4, dpe2/ss4, phs1/ss4, and dpe2/phs1/ss4 Mutants
2.4. In the Double-Mutant dpe2/phs1, the Alterations in Starch Granule Number per Chloroplast in Young and Mature Mesophyll Leaf Cells Were Not Observed in the Guard Cells
3. Discussion
3.1. A Rapid and Simple Method for Starch Granule Analyses in Their Native Environment
3.2. The Number of Starch Granules per Chloroplast in Guard and Mesophyll Cells Was Affected by the Lack of the Same Proteins but Differently Strict
3.3. dpe2/phs1 Is Unique in Starch Granule Characteristics
3.4. The Morphology of Starch Granules Was Not Affected by Granule Number or Size and Was the Same in Mesophyll and Guard Cell Chloroplasts
4. Materials and Methods
4.1. Plant Materials and Growth Conditions
4.2. Safranin O Staining
4.3. Laser Confocal Scanning Microscopy
Supplementary Materials
Author Contributions
Funding
Institutional Review Board Statement
Informed Consent Statement
Data Availability Statement
Acknowledgments
Conflicts of Interest
References
- Fettke, J.; Fernie, A.R.; Steup, M. Transitory starch and its degradation in higher plant cells. Essent. Rev. Exp. Biol. 2012, 5, 309–372. [Google Scholar]
- Smith, A.M.; Zeeman, S.C. Starch: A Flexible, Adaptable Carbon Store Coupled to Plant Growth. Annu. Rev. Plant Biol. 2020. [Google Scholar] [CrossRef]
- Tetlow, I.J.; Bertoft, E. A Review of Starch Biosynthesis in Relation to the Building Block-Backbone Model. Int. J. Mol. Sci. 2020, 21, 7011. [Google Scholar] [CrossRef]
- Malinova, I.; Qasim, H.M.; Brust, H.; Fettke, J. Parameters of Starch Granule Genesis in Chloroplasts of Arabidopsis thaliana. Front. Plant Sci. 2018, 9, 761. [Google Scholar] [CrossRef] [PubMed]
- Roldan, I.; Wattebled, F.; Mercedes Lucas, M.; Delvalle, D.; Planchot, V.; Jimenez, S.; Perez, R.; Ball, S.; D’Hulst, C.; Merida, A. The phenotype of soluble starch synthase IV defective mutants of Arabidopsis thaliana suggests a novel function of elongation enzymes in the control of starch granule formation. Plant J. 2007, 49, 492–504. [Google Scholar] [CrossRef]
- Malinova, I.; Alseekh, S.; Feil, R.; Fernie, A.R.; Baumann, O.; Schottler, M.A.; Lunn, J.E.; Fettke, J. Starch Synthase 4 and Plastidal Phosphorylase Differentially Affect Starch Granule Number and Morphology. Plant Physiol. 2017, 174, 73–85. [Google Scholar] [CrossRef] [PubMed]
- Seung, D.; Smith, A.M. Starch granule initiation and morphogenesis-progress in Arabidopsis and cereals. J. Exp. Bot. 2019, 70, 771–784. [Google Scholar] [CrossRef]
- Seung, D.; Boudet, J.; Monroe, J.; Schreier, T.B.; David, L.C.; Abt, M.; Lu, K.J.; Zanella, M.; Zeeman, S.C. Homologs of PROTEIN TARGETING TO STARCH Control Starch Granule Initiation in Arabidopsis Leaves. Plant Cell 2017, 29, 1657–1677. [Google Scholar] [CrossRef]
- Chia, T.; Thorneycroft, D.; Chapple, A.; Messerli, G.; Chen, J.; Zeeman, S.C.; Smith, S.M.; Smith, A.M. A cytosolic glucosyltransferase is required for conversion of starch to sucrose in Arabidopsis leaves at night. Plant J. 2004, 37, 853–863. [Google Scholar] [CrossRef] [PubMed]
- Lu, Y.; Sharkey, T.D. The role of amylomaltase in maltose metabolism in the cytosol of photosynthetic cells. Planta 2004, 218, 466–473. [Google Scholar] [CrossRef] [PubMed]
- Fettke, J.; Chia, T.; Eckermann, N.; Smith, A.; Steup, M. A transglucosidase necessary for starch degradation and maltose metabolism in leaves at night acts on cytosolic heteroglycans (SHG). Plant J. 2006, 46, 668–684. [Google Scholar] [CrossRef]
- Zeeman, S.C.; Thorneycroft, D.; Schupp, N.; Chapple, A.; Weck, M.; Dunstan, H.; Haldimann, P.; Bechtold, N.; Smith, A.M.; Smith, S.M. Plastidial alpha-glucan phosphorylase is not required for starch degradation in Arabidopsis leaves but has a role in the tolerance of abiotic stress. Plant Physiol. 2004, 135, 849–858. [Google Scholar] [CrossRef]
- Malinova, I.; Mahlow, S.; Alseekh, S.; Orawetz, T.; Fernie, A.R.; Baumann, O.; Steup, M.; Fettke, J. Double knockout mutants of Arabidopsis grown under normal conditions reveal that the plastidial phosphorylase isozyme participates in transitory starch metabolism. Plant Physiol. 2014, 164, 907–921. [Google Scholar] [CrossRef]
- Mahlow, S.; Hejazi, M.; Kuhnert, F.; Garz, A.; Brust, H.; Baumann, O.; Fettke, J. Phosphorylation of transitory starch by alpha-glucan, water dikinase during starch turnover affects the surface properties and morphology of starch granules. New Phytol. 2014, 203, 495–507. [Google Scholar] [CrossRef]
- Gallant, D.J.; Sterling, C. Electron Microscopy of Starch and Starch Products. In Examination and Analysis of Starch and Starch Products; Radley, J.A., Ed.; Springer: Dordrecht, The Netherlands, 1976; pp. 33–59. [Google Scholar]
- Ohtani, T.; Yoshino, T.; Hagiwara, S.; Maekawa, T. High-resolution Imaging of Starch Granule Structure using Atomic Force Microscopy. Starch-Stärke 2000, 52, 150–153. [Google Scholar] [CrossRef]
- van Gisbergen, P.A.C.; Esseling-Ozdoba, A.; Vos, J.W. Microinjecting FM4–64 validates it as a marker of the endocytic pathway in plants. J. Microsc. 2008, 231, 284–290. [Google Scholar] [CrossRef]
- Waadt, R.; Kudla, J. In planta visualization of protein interactions using bimolecular fluorescence complementation (BiFC). Cold Spring Harb. Protoc. 2008, 2008, pdb-prot4995. [Google Scholar] [CrossRef] [PubMed]
- Horrer, D.; Flutsch, S.; Pazmino, D.; Matthews, J.S.; Thalmann, M.; Nigro, A.; Leonhardt, N.; Lawson, T.; Santelia, D. Blue Light Induces a Distinct Starch Degradation Pathway in Guard Cells for Stomatal Opening. Curr. Biol. 2016, 26, 362–370. [Google Scholar] [CrossRef] [PubMed]
- Santelia, D.; Lawson, T. Rethinking Guard Cell Metabolism. Plant Physiol. 2016, 172, 1371–1392. [Google Scholar] [CrossRef]
- Flutsch, S.; Wang, Y.; Takemiya, A.; Vialet-Chabrand, S.R.M.; Klejchova, M.; Nigro, A.; Hills, A.; Lawson, T.; Blatt, M.R.; Santelia, D. Guard Cell Starch Degradation Yields Glucose for Rapid Stomatal Opening in Arabidopsis. Plant Cell 2020, 32, 2325–2344. [Google Scholar] [CrossRef]
- Malinova, I.; Fettke, J. Reduced starch granule number per chloroplast in the dpe2/phs1 mutant is dependent on initiation of starch degradation. PLoS ONE 2017, 12, e0187985. [Google Scholar] [CrossRef] [PubMed]
- Crumpton-Taylor, M.; Grandison, S.; Png, K.M.; Bushby, A.J.; Smith, A.M. Control of starch granule numbers in Arabidopsis chloroplasts. Plant Physiol. 2012, 158, 905–916. [Google Scholar] [CrossRef] [PubMed]
- van de Velde, F.; van Riel, J.; Tromp, R.H. Visualisation of starch granule morphologies using confocal scanning laser microscopy (CSLM). J. Sci. Food Agric. 2002, 82, 1528–1536. [Google Scholar] [CrossRef]





Publisher’s Note: MDPI stays neutral with regard to jurisdictional claims in published maps and institutional affiliations. |
© 2021 by the authors. Licensee MDPI, Basel, Switzerland. This article is an open access article distributed under the terms and conditions of the Creative Commons Attribution (CC BY) license (https://creativecommons.org/licenses/by/4.0/).
Share and Cite
Liu, Q.; Li, X.; Fettke, J. Starch Granules in Arabidopsis thaliana Mesophyll and Guard Cells Show Similar Morphology but Differences in Size and Number. Int. J. Mol. Sci. 2021, 22, 5666. https://doi.org/10.3390/ijms22115666
Liu Q, Li X, Fettke J. Starch Granules in Arabidopsis thaliana Mesophyll and Guard Cells Show Similar Morphology but Differences in Size and Number. International Journal of Molecular Sciences. 2021; 22(11):5666. https://doi.org/10.3390/ijms22115666
Chicago/Turabian StyleLiu, Qingting, Xiaoping Li, and Joerg Fettke. 2021. "Starch Granules in Arabidopsis thaliana Mesophyll and Guard Cells Show Similar Morphology but Differences in Size and Number" International Journal of Molecular Sciences 22, no. 11: 5666. https://doi.org/10.3390/ijms22115666
APA StyleLiu, Q., Li, X., & Fettke, J. (2021). Starch Granules in Arabidopsis thaliana Mesophyll and Guard Cells Show Similar Morphology but Differences in Size and Number. International Journal of Molecular Sciences, 22(11), 5666. https://doi.org/10.3390/ijms22115666

