Effects of Long-Chain Fatty Acyl-CoA Synthetase 1 on Diglyceride Synthesis and Arachidonic Acid Metabolism in Sheep Adipocytes
Abstract
1. Introduction
2. Results
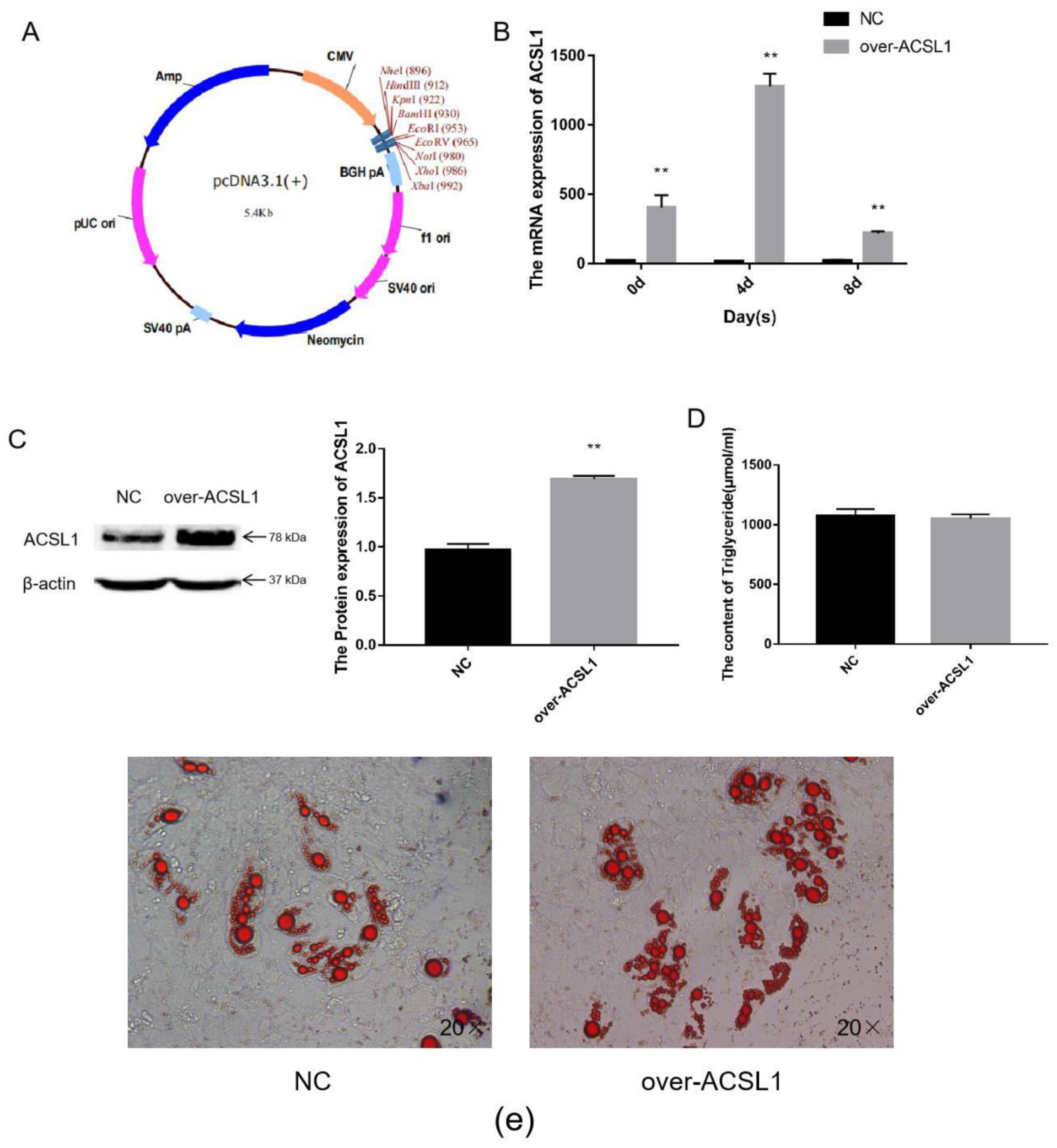
2.1. Overexpression of Sheep ACSL1 Gene in Sheep Adipocytes
2.2. RNA-seq and Lipid Metabolome Analyses
2.3. Effect of the ACSL1 Gene on the AA Metabolic Pathway
2.4. Expression of Genes after Exogenous Addition of AA
3. Discussion
4. Materials and Methods
4.1. Cell Culture and Sheep Preadipocyte Differentiation
4.2. Construction of ACSL1 Gene Vector
4.3. Cell Transfection and Sample Collection
4.4. Sequencing and Data Analysis
4.5. Detection of Triglyceride Content
4.6. Oil Red O Staining
4.7. Quantitative Real-Time PCR Analysis
4.8. Western Blotting
4.9. ELISA
4.10. Differentiation of Sheep Preadipocytes with Arachidonic Acid
4.11. Statistical Analyses
5. Conclusions
Author Contributions
Acknowledgments
Conflicts of Interest
References
- Paul, D.S.; Grevengoed, T.J.; Pascual, F.; Ellisa, J.M.; Willis, M.S.; Coleman, R.A. Deficiency of cardiac Acyl-CoA synthetase-1 induces diastolic dysfunction, but pathologic hypertrophy is reversed by rapamycin. Biochim. Et Biophys. Acta (Bba)-Mol. Cell Biol. Lipids 2014, 1841, 880–887. [Google Scholar] [CrossRef]
- Pan, Z.; Lu, J.; Lu, L.; Wang, J. Cloning of Goose ACSL1 Gene and Its Role in the Formation of Goose Fatty Liver. Journal of Animal Husbandry and Veterinary Medicine 2010, 11, 1407–1413. [Google Scholar]
- Yue, B. Correlation Analysis between ACSL1 Gene Polymorphism and Liver Performance in Landes Goose; Shihezi University: Xinjiang, China, 2013. [Google Scholar]
- Ellis, J.M.; Li, L.O.; Wu, P.C.; Koves, T.R.; Ilkayeva, O.; Stevens, R.D.; Watkins, S.M.; Muoio, D.M.; Coleman, R.A. Adipose acyl-CoA synthetase-1 directs fatty acids toward β-oxidation and is required for cold thermogenesis. Cell Metab. 2010, 12, 53–64. [Google Scholar] [CrossRef]
- Mashek, D.G.; Li, L.O.; Coleman, R.A. Long-chain acyl-CoA synthetases and fatty acid channeling. Future Lipidol. 2007, 2, 465–476. [Google Scholar] [CrossRef]
- Widmann, P.; Nuernberg, K.; Kuehn, C.; Weikard, R. Association of an ACSL1 gene variant with polyunsaturated fatty acids in bovine skeletal muscle. BMC Genet. 2011, 12, 96. [Google Scholar] [CrossRef]
- Chiu, H.C.; Kovacs, A.; Ford, D.A.; Hsu, F.F.; Garcia, R.; Herrero, P.; Saffitz, J.E.; Schaffer, J.E. A novel mouse model of lipotoxic cardiomyopathy. J. Clin. Investig. 2001, 107, 813–822. [Google Scholar] [CrossRef]
- Marra, C.A.; de Alaniz, M.J.T. Acyl-CoA synthetase activity in liver microsomes from calcium-deficient rats. Lipids 1999, 34, 343–354. [Google Scholar] [CrossRef]
- Suzuki, H.; Kawarabayasi, Y.; Kondo, J.; Abe, T.; Nishikawa, T.; Kimura, S.; Hashimoto, T.; Yamamoto, T. Structure and Regulation of Rat Long-chain Acyl-CoA Synthetase. J. Biol. Chem. 1990, 265, 8681–8685. [Google Scholar]
- Joseph, R.; Poschmann, J.; Sukarieh, R.; Too, P.G.; Julien, S.G.; Xu, F.; Teh, A.L.; Holbrook, J.D.; Ng, K.L.; Chong, Y.S.; et al. ACSL1 is associated with fetal programming of insulin sensitivity and cellular lipid content. Mol. Endocrinol. 2015, 29, 909–920. [Google Scholar] [CrossRef]
- Ren, G.; Kim, J. 1786-P: ACSL1 Contributes to Thermogenesis and Differentiation of Brown Adipose Tissue. Diabetes 2019, 68. [Google Scholar] [CrossRef]
- Ellis, J.M.; Wu, P.C.; Li, L.; Coleman, R.A. Acyl-CoA Synthetase-isoform 1 (ACSL1) is essential for FA oxidation in adipose tissue: Lessons from adipose-specific knockout of ACSL1. Nutrition 2009, 23, 343. [Google Scholar]
- Simopoulos, A.P. An increase in the omega-6/omega-3 fatty acid ratio increases the risk for obesity. Nutrients 2016, 8, 128. [Google Scholar] [CrossRef] [PubMed]
- Farmer, L.J. The role of nutrients in meat flavour formation. Proc. Nutr. Soc. 1994, 53, 327–333. [Google Scholar] [CrossRef] [PubMed]
- Cao, Y.; Jin, H.G.; Ma, H.H.; Zhao, Z. Comparative analysis on genome-wide DNA methylation in longissimus dorsi muscle between Small Tailed Han and Dorper× Small Tailed Han crossbred sheep. Asian-Australas. J. Anim. Sci. 2017, 30, 1529–1539. [Google Scholar] [CrossRef]
- Chu, M.X.; Liu, Z.H.; Jiao, C.L.; He, Y.Q.; Fang, L.; Ye, S.C.; Chen, Y.G.; Wang, Y.G. Mutations in BMPR-IB and BMP-15 genes are associated with litter size in Small Tailed Han sheep (Ovis aries)1. Journal of Animal Science 2007, 85, 598–603. [Google Scholar] [CrossRef]
- Amr AEL-Hanafy, M.A. El-Saadani. Fingerprinting of Fecb Gene in Five Egyptian Sheep Breeds. Biotechnol. Anim. Husb. 2009, 25, 205–212. [Google Scholar]
- Xue, Y.; Guo, C.; Hu, F.; Zhu, W.; Mao, S. Maternal undernutrition induces fetal hepatic lipid metabolism disorder and affects the development of fetal liver in a sheep model. FASEB J. 2019, 33, 9990–10004. [Google Scholar] [CrossRef]
- Mayr, C.; Bartel, D.P. Widespread shortening of 3’UTRs by alternative cleavage and polyadenylation activates oncogenes in cancer cells. Cell 2009, 138, 673–684. [Google Scholar] [CrossRef]
- Vargas, T.; Moreno-Rubio, J.; Herranz, J.; Cejas, P.; Molina, S.; Mendiola, M.; Burgos, E.; Custodio, A.B.; De Miguel, M.; Martin-Hernandez, R.; et al. 3′UTR polymorphism in ACSL1 gene correlates with expression levels and poor clinical outcome in colon cancer patients. PLoS ONE 2016, 11, e0168423. [Google Scholar] [CrossRef]
- Cui, M.; Wang, Y.; Sun, B.; Xiao, Z.; Ye, L.; Zhang, X. MiR-205 modulates abnormal lipid metabolism of hepatoma cells via targeting acyl-CoA synthetase long-chain family member 1 (ACSL1) mRNA. Biochem. Biophys. Res. Commun. 2014, 444, 270–275. [Google Scholar] [CrossRef]
- Wu, C.L.; Satomi, Y.; Walsh, K. RNA-seq and metabolomic analyses of Akt1-mediated muscle growth reveals regulation of regenerative pathways and changes in the muscle secretome. Bmc Genom. 2017, 18, 181. [Google Scholar] [CrossRef] [PubMed]
- Wang, Y.; Ma, S.; Ruzzo, W.L. Spatial modeling of prostate cancer metabolism reveals extensive heterogeneity and selective vulnerabilities. BioRxiv 2019, 719294. [Google Scholar] [CrossRef]
- Wang, Y.; Cai, X.; Zhang, S.; Cui, M.; Liu, F.; Sun, B.; Zhang, W.; Zhang, X.; Ye, L. HBXIP up-regulates ACSL1 through activating transcriptional factor Sp1 in breast cancer. Biochem. Biophys. Res. Commun. 2017, 484, 565–571. [Google Scholar] [CrossRef] [PubMed]
- Yang, G.; Wang, Y.; Feng, J.; Liu, Y.; Wang, T.; Zhao, M.; Ye, L.; Zhang, X. Aspirin suppresses the abnormal lipid metabolism in liver cancer cells via disrupting an NFκB-ACSL1 signaling. Biochem. Biophys. Res. Commun. 2017, 486, 827–832. [Google Scholar] [CrossRef]
- Choi, S.S.; Diehl, A.M. Hepatic triglyceride synthesis and nonalcoholic fatty liver disease. Curr. Opin. Lipidol. 2008, 19, 295. [Google Scholar] [CrossRef]
- Roberti, R.; Binaglia, L.; Porcellati, G. Synthesis of molecular species of glycerophospholipids from diglyceride-labeled brain microsomes. J. Lipid Res. 1980, 21, 449–454. [Google Scholar]
- Gluchowski, N.L.; Becuwe, M.; Walther, T.C.; Farese, R.V. Lipid droplets and liver disease: From basic biology to clinical implications. Nat. Rev. Gastroenterol. Hepatol. 2017, 14, 343. [Google Scholar] [CrossRef]
- Li, L.O.; Mashek, D.G.; An, J.; Doughman, S.D.; Newgard, C.B.; Coleman, R.A. Overexpression of rat long chain acyl-CoA synthetase 1 alters fatty acid metabolism in rat primary hepatocytes. J. Biol. Chem. 2006, 281, 37246–37255. [Google Scholar] [CrossRef]
- Farooqui, A.A. Transport, synthesis, and incorporation of n–3 and n–6 fatty acids in brain glycerophospholipids. In Beneficial Effects of Fish Oil on Human Brain; Springer: New York, NY, USA, 2009; pp. 47–78. [Google Scholar]
- Petersen, R.K.; Jørgensen, C.; Rustan, A.C.; Frøyland, L.; Muller-Decker, K.; Furstenberger, G.; Berge, R.K.; Kristiansen, K.; Madsen, L. Arachidonic acid-dependent inhibition of adipocyte differentiation requires PKA activity and is associated with sustained expression of cyclooxygenases. J. Lipid Res. 2003, 44, 2320–2330. [Google Scholar] [CrossRef]
- Inazumi, T.; Shirata, N.; Morimoto, K.; Takano, H.; Segi-Nishida, E.; Sugimoto, Y. Prostaglandin E2-EP4 signaling suppresses adipocyte differentiation in mouse embryonic fibroblasts via an autocrine mechanism. J. Lipid Res. 2011, 52, 1500–1508. [Google Scholar] [CrossRef]
- Fajas, L.; Miard, S.; Briggs, M.R.; Auwerx, J. Selective cyclo-oxygenase-2 inhibitors impair adipocyte differentiation through inhibition of the clonal expansion phase. J. Lipid Res. 2003, 44, 1652–1659. [Google Scholar] [CrossRef] [PubMed]
- Yan, H.; Kermouni, A.; Abdel-Hafez, M.; Lau, D.C.W. Role of cyclooxygenases COX-1 and COX-2 in modulating adipogenesis in 3T3-L1 cells. J. Lipid Res. 2003, 44, 424–429. [Google Scholar] [CrossRef] [PubMed]
- Brkić, L.; Riederer, M.; Graier, W.F.; Malli, R.; Frank, S. Acyl chain-dependent effect of lysophosphatidylcholine on cyclooxygenase (COX)-2 expression in endothelial cells. Atherosclerosis 2012, 224, 348–354. [Google Scholar] [CrossRef] [PubMed]
- Wu, D.; Marko, M.; Claycombe, K.; Meydani, S.N. Ceramide-induced and age-associated increase in macrophage COX-2 expression is mediated through up-regulation of NF-κB activity. J. Biol. Chem. 2003, 278, 10983–10992. [Google Scholar] [CrossRef]
- Vaidya, H.; Cheema, S.K. Arachidonic acid has a dominant effect to regulate lipogenic genes in 3T3-L1 adipocytes compared to omega-3 fatty acids. Food Nutr. Res. 2015, 59, 25866. [Google Scholar] [CrossRef]
- Kan, C.F.K.; Singh, A.B.; Stafforini, D.M.; Azhar, S.; Liu, J. Arachidonic acid downregulates acyl-CoA synthetase 4 expression by promoting its ubiquitination and proteasomal degradation. J. Lipid Res. 2014, 55, 1657–1667. [Google Scholar] [CrossRef]
- Kuwata, H.; Hara, S. Role of acyl-CoA synthetase ACSL4 in arachidonic acid metabolism. Prostaglandins Other Lipid Mediat. 2019, 144, 106363. [Google Scholar] [CrossRef]
- Dervishi, E.; Serrano, C.; Joy, M.; Serrano, M.; Calvo, J.H. The effect of feeding system in the expression of genes related with fat metabolism in semitendinous muscle in sheep. Meat Sci. 2011, 89, 91–97. [Google Scholar] [CrossRef]
- Kashani, A.; Holman BW, B.; Nichols, P.D.; Malau, A.E.O. Effect of dietary supplementation with Spirulina on the expressions of AANAT, ADRB3, BTG2 and FASN genes in the subcutaneous adipose and Longissimus dorsi muscle tissues of purebred and crossbred Australian sheep. J. Anim. Sci. Technol. 2015, 57, 8. [Google Scholar] [CrossRef]
- Chen, Y.; Zhang, R.; Song, Y.; He, J.; Sun, J.; Bai, J.; An, Z.; Dong, L.; Zhan, Q.; Abliz, Z. RRLC-MS/MS-based metabonomics combined with in-depth analysis of metabolic correlation network: Finding potential biomarkers for breast cancer. Analyst 2009, 134, 2003. [Google Scholar] [CrossRef]














| Compounds | Class | Fold_Change | Type | cpd_ID | 
|---|---|---|---|---|
| FFA(20:5) | Eicosanoid | 1.403 | up | C06428 | 
| FFA(20:4) | Eicosanoid | 1.415 | up | C00219 | 
| FFA(20:3) | FFA | 1.429 | up | C00162 | 
| LPC(20:1/0:0) | LPC | 1.623 | up | C04230 | 
| LPC(20:4/0:0) | LPC | 1.412 | up | C04230 | 
| Tetradecenoyl-carnitine | CAR | 1.584 | up | -- | 
| CerP(d18:1/16:0) | CerP | 1.405 | up | -- | 
| CerP(d18:1/16:1) | CerP | 1.407 | up | -- | 
| DG(14:0/16:0/0:0) | DG | 1.446 | up | C00641 | 
| DG(18:1/18:2/0:0) | DG | 1.418 | up | C00641 | 
| DG(18:1/20:5/0:0) | DG | 1.529 | up | C00641 | 
| LPC(22:2/0:0) | LPC | 1.671 | up | C04230 | 
| LPC(20:5/0:0) | LPC | 1.481 | up | C04230 | 
| LPC(O-20:1/0:0) | LPC-O | 1.493 | up | -- | 
| LPC(O-22:1/0:0) | LPC-O | 1.520 | up | -- | 
| LPE(0:0/20:1) | LPE | 1.490 | up | C04438 | 
| PS(18:0/20:4) | PS | 1.421 | up | C02737 | 
| TG(14:0/14:1/18:1) | TG | 0.711 | down | C00422 | 
| TG(18:0/18:2/18:3) | TG | 1.447 | up | C00422 | 
| TG(18:1/18:3/18:3) | TG | 1.459 | up | C00422 | 
| Gene | Sequence/(5′-3′) | Product Size/bp | 
|---|---|---|
| ACSL1 | GCCATCACCTACATCATCAACAA ACACTTCTTGCCTCGTTCCA | 151 | 
| COX2 | AAATGCTGGTGTGGAAGGT TTGTTGCTCTAGGCTTTGCT | 107 | 
| PPARγ | AAGTCCTTCCCGCTGAC CTCTTTGCTGGGCTCCT | 159 | 
| C/EBPα | CGTGGAGACGCAACAGAAG AAGATGCCCCGCAGTGT | 105 | 
| β-actin | GTCCACCTTCCAGCAGAT GCTAACAGTCCGCCTAGAA | 96 | 
© 2020 by the authors. Licensee MDPI, Basel, Switzerland. This article is an open access article distributed under the terms and conditions of the Creative Commons Attribution (CC BY) license (http://creativecommons.org/licenses/by/4.0/).
Share and Cite
Cao, Y.; Wang, S.; Liu, S.; Wang, Y.; Jin, H.; Ma, H.; Luo, X.; Cao, Y.; Lian, Z. Effects of Long-Chain Fatty Acyl-CoA Synthetase 1 on Diglyceride Synthesis and Arachidonic Acid Metabolism in Sheep Adipocytes. Int. J. Mol. Sci. 2020, 21, 2044. https://doi.org/10.3390/ijms21062044
Cao Y, Wang S, Liu S, Wang Y, Jin H, Ma H, Luo X, Cao Y, Lian Z. Effects of Long-Chain Fatty Acyl-CoA Synthetase 1 on Diglyceride Synthesis and Arachidonic Acid Metabolism in Sheep Adipocytes. International Journal of Molecular Sciences. 2020; 21(6):2044. https://doi.org/10.3390/ijms21062044
Chicago/Turabian StyleCao, Yang, Sutian Wang, Shunqi Liu, Yanli Wang, Haiguo Jin, Huihai Ma, Xiaotong Luo, Yang Cao, and Zhengxing Lian. 2020. "Effects of Long-Chain Fatty Acyl-CoA Synthetase 1 on Diglyceride Synthesis and Arachidonic Acid Metabolism in Sheep Adipocytes" International Journal of Molecular Sciences 21, no. 6: 2044. https://doi.org/10.3390/ijms21062044
APA StyleCao, Y., Wang, S., Liu, S., Wang, Y., Jin, H., Ma, H., Luo, X., Cao, Y., & Lian, Z. (2020). Effects of Long-Chain Fatty Acyl-CoA Synthetase 1 on Diglyceride Synthesis and Arachidonic Acid Metabolism in Sheep Adipocytes. International Journal of Molecular Sciences, 21(6), 2044. https://doi.org/10.3390/ijms21062044
 
        


 
       