microRNAs in Ex Vivo Human Adipose Tissue Derived Mesenchymal Stromal Cells (ASC) Undergo Rapid Culture-Induced Changes in Expression, Including miR-378 which Promotes Adipogenesis
Abstract
1. Introduction
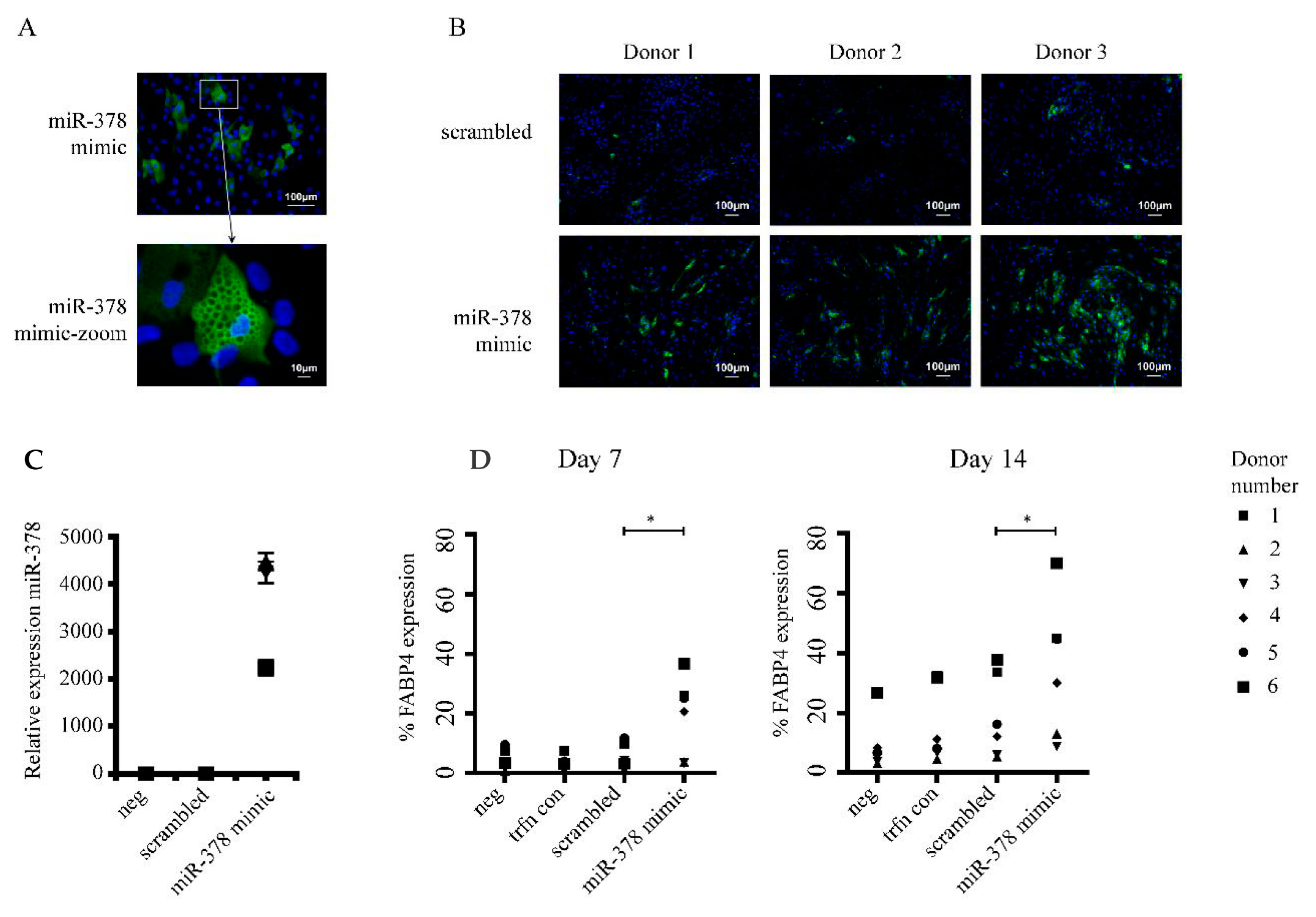
2. Results
3. Discussion
4. Materials and Methods
4.1. Processing Lipoaspirate
4.2. Culturing SVF to Isolate Culture-Derived ASC
4.3. MACS Sorting Cells to Isolate MACS-Derived ASC
4.4. Adipogenic Differentiation Assays
4.5. Microarrays
4.6. RT-PCR
4.7. Transfection of Late Passage ASC
4.8. Statistical Analysis
Supplementary Materials
Author Contributions
Funding
Acknowledgments
Conflicts of Interest
References
- Patrikoski, M.; Mannerstrom, B.; Miettinen, S. Perspectives for Clinical Translation of Adipose Stromal/Stem Cells. Stem Cells Int. 2019, 2019, 5858247. [Google Scholar] [CrossRef]
- Bourin, P.; Bunnell, B.A.; Casteilla, L.; Dominici, M.; Katz, A.J.; March, K.L.; Redl, H.; Rubin, J.P.; Yoshimura, K.; Gimble, J.M. Stromal cells from the adipose tissue-derived stromal vascular fraction and culture expanded adipose tissue-derived stromal/stem cells: A joint statement of the International Federation for Adipose Therapeutics and Science (IFATS) and the International Society for Cellular Therapy (ISCT). Cytotherapy 2013, 15, 641–648. [Google Scholar] [CrossRef]
- Brooks, A.; Iminitoff, M.; Williams, E.; Damani, T.; Jackson-Patel, V.; Fan, V.; James, J.; Dunbar, P.; Feisst, V.; Sheppard, H. Ex vivo Human Adipose Tissue Derived Mesenchymal Stromal Cells (ASC) Are a Heterogeneous Population That Demonstrate Rapid Culture-Induced Changes Authors. Front. Pharmacol. 2020, 10. [Google Scholar] [CrossRef]
- O’Brien, J.; Hayder, H.; Zayed, Y.; Peng, C. Overview of MicroRNA Biogenesis, Mechanisms of Actions, and Circulation. Front. Endocrinol. (Lausanne) 2018, 9, 402. [Google Scholar] [CrossRef]
- Galipeau, J.; Krampera, M.; Barrett, J.; Dazzi, F.; Deans, R.J.; DeBruijn, J.; Dominici, M.; Fibbe, W.E.; Gee, A.P.; Gimble, J.M.; et al. International Society for Cellular Therapy perspective on immune functional assays for mesenchymal stromal cells as potency release criterion for advanced phase clinical trials. Cytotherapy 2016, 18, 151–159. [Google Scholar] [CrossRef]
- Caplan, A.I. There Is No “Stem Cell Mess”. Tissue Eng. Part B. Rev. 2019, 25, 291–293. [Google Scholar] [CrossRef]
- Collino, F.; Deregibus, M.C.; Bruno, S.; Sterpone, L.; Aghemo, G.; Viltono, L.; Tetta, C.; Camussi, G. Microvesicles derived from adult human bone marrow and tissue specific mesenchymal stem cells shuttle selected pattern of miRNAs. PLoS ONE 2010, 5, e11803. [Google Scholar] [CrossRef]
- Ragni, E.; Perucca Orfei, C.; De Luca, P.; Lugano, G.; Vigano, M.; Colombini, A.; Valli, F.; Zacchetti, D.; Bollati, V.; de Girolamo, L. Interaction with hyaluronan matrix and miRNA cargo as contributors for in vitro potential of mesenchymal stem cell-derived extracellular vesicles in a model of human osteoarthritic synoviocytes. Stem Cell Res. Ther. 2019, 10, 109. [Google Scholar] [CrossRef] [PubMed]
- Gebert, L.F.R.; MacRae, I.J. Regulation of microRNA function in animals. Nat. Rev. Mol. Cell Biol. 2019, 20, 21–37. [Google Scholar] [CrossRef] [PubMed]
- Chen, J.; Deng, S.; Zhang, S.; Chen, Z.; Wu, S.; Cai, X.; Yang, X.; Guo, B.; Peng, Q. The role of miRNAs in the differentiation of adipose-derived stem cells. Curr Stem Cell Res. Ther. 2014, 9, 268–279. [Google Scholar] [CrossRef] [PubMed]
- Huang, C.; Geng, J.; Jiang, S. MicroRNAs in regulation of osteogenic differentiation of mesenchymal stem cells. Cell Tissue Res. 2017, 368, 229–238. [Google Scholar] [CrossRef]
- Shi, C.; Huang, F.; Gu, X.; Zhang, M.; Wen, J.; Wang, X.; You, L.; Cui, X.; Ji, C.; Guo, X. Adipogenic miRNA and meta-signature miRNAs involved in human adipocyte differentiation and obesity. Oncotarget 2016, 7, 40830–40845. [Google Scholar] [CrossRef] [PubMed]
- Feisst, V.; Brooks, A.E.; Chen, C.J.; Dunbar, P.R. Characterization of mesenchymal progenitor cell populations directly derived from human dermis. Stem Cells Dev. 2014, 23, 631–642. [Google Scholar] [CrossRef] [PubMed]
- Braun, J.; Kurtz, A.; Barutcu, N.; Bodo, J.; Thiel, A.; Dong, J. Concerted regulation of CD34 and CD105 accompanies mesenchymal stromal cell derivation from human adventitial stromal cell. Stem Cells Dev. 2013, 22, 815–827. [Google Scholar] [CrossRef] [PubMed]
- Park, H.; Cho, J.A.; Lim, E.H.; Lee, C.W.; Lee, S.H.; Won Seo, S.; Yang, D.Y.; Lee, K.W. Cell cycle regulators are critical for maintaining the differentiation potential and immaturity in adipogenesis of adipose-derived stem cells. Differentiation 2011, 82, 136–143. [Google Scholar] [CrossRef] [PubMed]
- Lo Surdo, J.L.; Millis, B.A.; Bauer, S.R. Automated microscopy as a quantitative method to measure differences in adipogenic differentiation in preparations of human mesenchymal stromal cells. Cytotherapy 2013, 15, 1527–1540. [Google Scholar] [CrossRef]
- Wall, M.E.; Bernacki, S.H.; Loboa, E.G. Effects of serial passaging on the adipogenic and osteogenic differentiation potential of adipose-derived human mesenchymal stem cells. Tissue Eng. 2007, 13, 1291–1298. [Google Scholar] [CrossRef]
- Carrer, M.; Liu, N.; Grueter, C.E.; Williams, A.H.; Frisard, M.I.; Hulver, M.W.; Bassel-Duby, R.; Olson, E.N. Control of mitochondrial metabolism and systemic energy homeostasis by microRNAs 378 and 378*. Proc. Natl. Acad. Sci. USA 2012, 109, 15330–15335. [Google Scholar] [CrossRef]
- Pan, D.; Mao, C.; Quattrochi, B.; Friedline, R.H.; Zhu, L.J.; Jung, D.Y.; Kim, J.K.; Lewis, B.; Wang, Y.X. MicroRNA-378 controls classical brown fat expansion to counteract obesity. Nat. Commun. 2014, 5, 4725. [Google Scholar] [CrossRef]
- Gerin, I.; Bommer, G.T.; McCoin, C.S.; Sousa, K.M.; Krishnan, V.; MacDougald, O.A. Roles for miRNA-378/378* in adipocyte gene expression and lipogenesis. Am. J. Physiol. Endocrinol. Metab. 2010, 299, E198–E206. [Google Scholar] [CrossRef]
- Kim, J.; Okla, M.; Erickson, A.; Carr, T.; Natarajan, S.K.; Chung, S. Eicosapentaenoic Acid Potentiates Brown Thermogenesis through FFAR4-dependent Up-regulation of miR-30b and miR-378. J. Biol. Chem. 2016, 291, 20551–20562. [Google Scholar] [CrossRef]
- Xing, Y.; Hou, J.; Guo, T.; Zheng, S.; Zhou, C.; Huang, H.; Chen, Y.; Sun, K.; Zhong, T.; Wang, J.; et al. microRNA-378 promotes mesenchymal stem cell survival and vascularization under hypoxic-ischemic conditions in vitro. Stem Cell Res. Ther. 2014, 5, 130. [Google Scholar] [CrossRef]
- Ma, J.; Wu, D.; Yi, J.; Yi, Y.; Zhu, X.; Qiu, H.; Kong, R.; Lin, J.; Qian, J.; Deng, Z. MiR-378 promoted cell proliferation and inhibited apoptosis by enhanced stem cell properties in chronic myeloid leukemia K562 cells. Biomed. Pharm. 2019, 112, 108623. [Google Scholar] [CrossRef]
- Deng, Z.; Du, W.W.; Fang, L.; Shan, S.W.; Qian, J.; Lin, J.; Qian, W.; Ma, J.; Rutnam, Z.J.; Yang, B.B. The intermediate filament vimentin mediates microRNA miR-378 function in cellular self-renewal by regulating the expression of the Sox2 transcription factor. J. Biol. Chem. 2013, 288, 319–331. [Google Scholar] [CrossRef]
- Clark, E.A.; Kalomoiris, S.; Nolta, J.A.; Fierro, F.A. Concise review: MicroRNA function in multipotent mesenchymal stromal cells. Stem Cells 2014, 32, 1074–1082. [Google Scholar] [CrossRef]
- Sun, F.; Wang, J.; Pan, Q.; Yu, Y.; Zhang, Y.; Wan, Y.; Wang, J.; Li, X.; Hong, A. Characterization of function and regulation of miR-24-1 and miR-31. Biochem. Biophys Res. Commun. 2009, 380, 660–665. [Google Scholar] [CrossRef]
- Gao, J.; Yang, T.; Han, J.; Yan, K.; Qiu, X.; Zhou, Y.; Fan, Q.; Ma, B. MicroRNA expression during osteogenic differentiation of human multipotent mesenchymal stromal cells from bone marrow. J. Cell Biochem. 2011, 112, 1844–1856. [Google Scholar] [CrossRef]
- Baglio, S.R.; Devescovi, V.; Granchi, D.; Baldini, N. MicroRNA expression profiling of human bone marrow mesenchymal stem cells during osteogenic differentiation reveals Osterix regulation by miR-31. Gene 2013, 527, 321–331. [Google Scholar] [CrossRef]
- McCully, M.; Conde, J.; Baptista, P.V.; Mullin, M.; Dalby, M.J.; Berry, C.C. Nanoparticle-antagomiR based targeting of miR-31 to induce osterix and osteocalcin expression in mesenchymal stem cells. PLoS ONE 2018, 13, e0192562. [Google Scholar] [CrossRef]
- Yang, Z.; Bian, C.; Zhou, H.; Huang, S.; Wang, S.; Liao, L.; Zhao, R.C. MicroRNA hsa-miR-138 inhibits adipogenic differentiation of human adipose tissue-derived mesenchymal stem cells through adenovirus EID-1. Stem Cells Dev. 2011, 20, 259–267. [Google Scholar] [CrossRef]
- Eskildsen, T.; Taipaleenmaki, H.; Stenvang, J.; Abdallah, B.M.; Ditzel, N.; Nossent, A.Y.; Bak, M.; Kauppinen, S.; Kassem, M. MicroRNA-138 regulates osteogenic differentiation of human stromal (mesenchymal) stem cells in vivo. Proc. Natl. Acad Sci. USA 2011, 108, 6139–6144. [Google Scholar] [CrossRef]
- Qiu, G.; Zheng, G.; Ge, M.; Wang, J.; Huang, R.; Shu, Q.; Xu, J. Mesenchymal stem cell-derived extracellular vesicles affect disease outcomes via transfer of microRNAs. Stem Cell Res. Ther. 2018, 9, 320. [Google Scholar] [CrossRef]
- Kang, T.; Jones, T.M.; Naddell, C.; Bacanamwo, M.; Calvert, J.W.; Thompson, W.E.; Bond, V.C.; Chen, Y.E.; Liu, D. Adipose-Derived Stem Cells Induce Angiogenesis via Microvesicle Transport of miRNA-31. Stem Cells Transl. Med. 2016, 5, 440–450. [Google Scholar] [CrossRef]
- An, Y.; Zhao, J.; Nie, F.; Qin, Z.; Xue, H.; Wang, G.; Li, D. Exosomes from Adipose-Derived Stem Cells (ADSCs) Overexpressing miR-21 Promote Vascularization of Endothelial Cells. Sci. Rep. 2019, 9, 12861. [Google Scholar] [CrossRef]
- Eom, J.; Feisst, V.; Ranjard, L.; Loomes, K.; Damani, T.; Jackson-Patel, V.; Locke, M.; Sheppard, H.; Narayan, P.; Dunbar, P.R. Visualization and Quantification of Mesenchymal Cell Adipogenic Differentiation Potential with a Lineage Specific Marker. J. Vis. Exp. 2018. [Google Scholar] [CrossRef]
- Sheppard, H.M.; Verdon, D.; Brooks, A.E.; Feisst, V.; Ho, Y.Y.; Lorenz, N.; Fan, V.; Birch, N.P.; Didsbury, A.; Dunbar, P.R. MicroRNA regulation in human CD8+ T cell subsets--cytokine exposure alone drives miR-146a expression. J. Transl. Med. 2014, 12, 292. [Google Scholar] [CrossRef][Green Version]



| Day 0 Versus Day 3 | Day 0 Versus Day 28 | ||||||
|---|---|---|---|---|---|---|---|
| Down | FC | Up | FC | Down | FC | Up | FC |
| miR-146b-5p | 60.7 | miR-31 | 678.0 | miR-126 | 82.7 | miR-31 | 720.9 |
| miR-126 | 54.1 | miR-4521 | 84.7 | miR-146b-5p | 57.2 | miR-138 | 106.1 |
| miR-148a | 43.9 | miR-3613-3p | 19.8 | miR-199b-5p | 52.8 | miR-4521 | 56.1 |
| miR-199b-5p | 42.6 | miR-155 | 19.1 | miR-125b-2-star | 48.5 | miR-424-star | 29.6 |
| miR-224-star | 31.0 | miR-1275 | 16.4 | miR-378 | 36.1 | miR-210 | 29.4 |
| miR-337-5p | 30.7 | miR-1972 | 15.6 | miR-148a | 33.9 | miR-503 | 25.2 |
| miR-4524-star | 20.2 | miR-424-star | 10.0 | miR-328 | 28.3 | miR-21 | 20.2 |
| miR-140-5p | 18.6 | miR-378c | 25.5 | miR-3613-3p | 17.2 | ||
| miR-411 | 14.6 | miR-99a | 23.9 | miR-493 | 17.1 | ||
| miR-15a | 12.3 | miR-497 | 22.1 | miR-31-star | 17.1 | ||
| miR-497 | 12.2 | miR-4485 | 20.3 | miR-125b-1-star | 16.4 | ||
| miR-4485 | 11.8 | miR-4524-star | 20.2 | ||||
| miR-195 | 18.9 | ||||||
| miR-30e | 14.4 | ||||||
| miR-26b | 13.1 | ||||||
| miR-148b | 11.3 | ||||||
| let-7d-star | 11.1 | ||||||
| miR-572 | 10.7 | ||||||
© 2020 by the authors. Licensee MDPI, Basel, Switzerland. This article is an open access article distributed under the terms and conditions of the Creative Commons Attribution (CC BY) license (http://creativecommons.org/licenses/by/4.0/).
Share and Cite
Iminitoff, M.; Damani, T.; Williams, E.; Brooks, A.E.S.; Feisst, V.; Sheppard, H.M. microRNAs in Ex Vivo Human Adipose Tissue Derived Mesenchymal Stromal Cells (ASC) Undergo Rapid Culture-Induced Changes in Expression, Including miR-378 which Promotes Adipogenesis. Int. J. Mol. Sci. 2020, 21, 1492. https://doi.org/10.3390/ijms21041492
Iminitoff M, Damani T, Williams E, Brooks AES, Feisst V, Sheppard HM. microRNAs in Ex Vivo Human Adipose Tissue Derived Mesenchymal Stromal Cells (ASC) Undergo Rapid Culture-Induced Changes in Expression, Including miR-378 which Promotes Adipogenesis. International Journal of Molecular Sciences. 2020; 21(4):1492. https://doi.org/10.3390/ijms21041492
Chicago/Turabian StyleIminitoff, Megan, Tanvi Damani, Eloise Williams, Anna E. S. Brooks, Vaughan Feisst, and Hilary M. Sheppard. 2020. "microRNAs in Ex Vivo Human Adipose Tissue Derived Mesenchymal Stromal Cells (ASC) Undergo Rapid Culture-Induced Changes in Expression, Including miR-378 which Promotes Adipogenesis" International Journal of Molecular Sciences 21, no. 4: 1492. https://doi.org/10.3390/ijms21041492
APA StyleIminitoff, M., Damani, T., Williams, E., Brooks, A. E. S., Feisst, V., & Sheppard, H. M. (2020). microRNAs in Ex Vivo Human Adipose Tissue Derived Mesenchymal Stromal Cells (ASC) Undergo Rapid Culture-Induced Changes in Expression, Including miR-378 which Promotes Adipogenesis. International Journal of Molecular Sciences, 21(4), 1492. https://doi.org/10.3390/ijms21041492

