C5, A Cassaine Diterpenoid Amine, Induces Apoptosis via the Extrinsic Pathways in Human Lung Cancer Cells and Human Lymphoma Cells
Abstract
1. Introduction
2. Results
2.1. C5 inhibits Cell Proliferation in Human Cancer Cell Lines
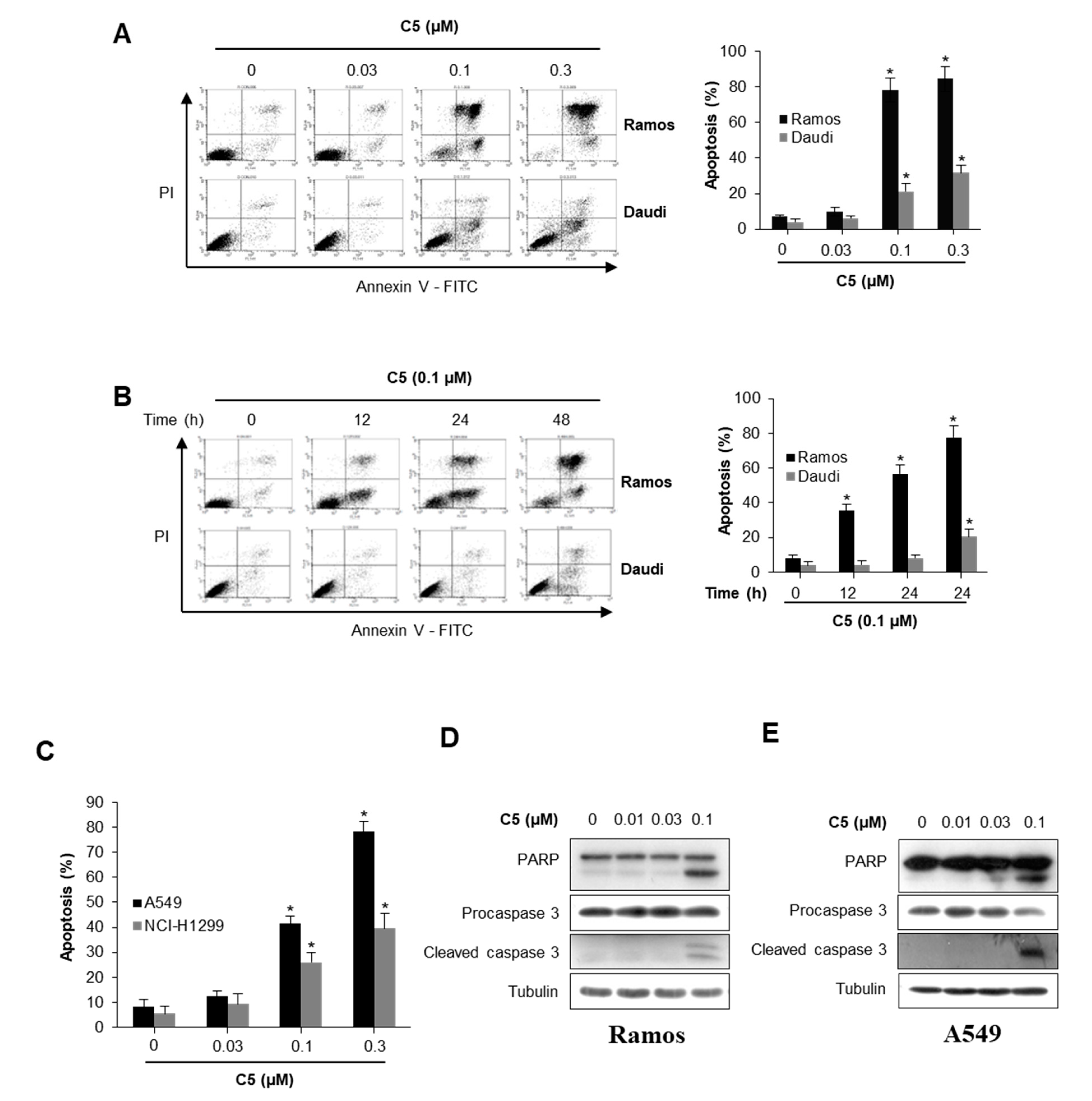
2.2. C5 Induces Apoptosis in the Ramos and A549 Cells
2.3. Bcl-2 Expression Level Affects C5-Induced Apoptosis Sensitivity
2.4. Caspase-8 Activity Essential for C5-Induced Apoptosis
2.5. C5 Induces the Formation of DISC without Affecting the Expression of Death Receptor and Death Ligand in Extrinsic Apoptosis Pathway
3. Discussion
4. Material and Method
4.1. Cell Culture and Reagents
4.2. Cell Cytotoxicity Assay
4.3. Western Blotting and Antibodies
4.4. Vector and DNA Transfection
4.5. Immunoprecipitation Assay
4.6. Apoptosis Analysis
4.7. Analysis of the Cell Surface Expression of Death Receptors
4.8. Reverse Transcription-PCR Analysis
4.9. Statistical Analysis
5. Conclusions
Supplementary Materials
Author Contributions
Funding
Conflicts of Interest
References
- Elmore, S. Apoptosis: A review of programmed cell death. Toxicol. Pathol. 2007, 35, 495–516. [Google Scholar] [CrossRef] [PubMed]
- Saraste, A.; Pulkki, K. Morphologic and biochemical hallmarks of apoptosis. Cardiovasc. Res. 2000, 45, 528–537. [Google Scholar] [CrossRef]
- Johnson, A.; Lewis, J.; Morgan, D.; Raff, M.; Roberts, K.; Walter, P. Molecular Biology of the Cell; Garland Press: New York, NY, USA, 2015. [Google Scholar]
- Cotran, R.S.; Kumar, V.; Collins, T.; Robbins, S.L. Robbins Pathologic Basis of Disease; Saunders: Philadelphia, PA, USA, 1989. [Google Scholar]
- Mattson, M.P.; Chan, S.L. Calcium orchestrates apoptosis. Nat. Cell Biol. 2003, 5, 1041. [Google Scholar] [CrossRef]
- Shamas-Din, A.; Kale, J.; Leber, B.; Andrews, D.W. Mechanisms of action of bcl-2 family proteins. Cold Spring Harb. Perspect. Biol. 2013, 5, a008714. [Google Scholar] [CrossRef] [PubMed]
- Uren, R.T.; Iyer, S.; Kluck, R.M. Pore formation by dimeric bak and bax: An unusual pore? Philos. Trans. R. Soc. Lond. B Biol. Sci. 2017, 372, 20160218. [Google Scholar] [CrossRef]
- Kroemer, G.; Galluzzi, L.; Brenner, C. Mitochondrial membrane permeabilization in cell death. Physiol. Rev. 2007, 87, 99–163. [Google Scholar] [CrossRef]
- Galluzzi, L.; Kepp, O.; Kroemer, G. Caspase-3 and prostaglandins signal for tumor regrowth in cancer therapy. Oncogene 2012, 31, 2805–2808. [Google Scholar] [CrossRef]
- Wajant, H. The fas signaling pathway: More than a paradigm. Science 2002, 296, 1635–1636. [Google Scholar] [CrossRef]
- Hengartner, M.O. Apoptosis: Corralling the corpses. Cell 2001, 104, 325–328. [Google Scholar] [CrossRef]
- O’Brien, M.A.; Kirby, R. Apoptosis: A review of pro-apoptotic and anti-apoptotic pathways and dysregulation in disease. J. Vet. Emerg. Crit. Care 2008, 18, 572–585. [Google Scholar] [CrossRef]
- Krueger, A.; Baumann, S.; Krammer, P.H.; Kirchhoff, S. Flice-inhibitory proteins: Regulators of death receptor-mediated apoptosis. Mol. Cell. Biol. 2001, 21, 8247–8254. [Google Scholar] [CrossRef] [PubMed]
- Walczak, H.; Sprick, M.R. Biochemistry and function of the disc. Trends Biochem. Sci. 2001, 26, 452–453. [Google Scholar] [CrossRef]
- Shin, M.; Lee, B.M.; Kim, O.; Tran, H.N.K.; Lee, S.; Hwangbo, C.; Min, B.S.; Lee, J.H. Triterpenoids from ziziphus jujuba induce apoptotic cell death in human cancer cells through mitochondrial reactive oxygen species production. Food Funct. 2018, 9, 3895–3905. [Google Scholar] [CrossRef] [PubMed]
- Tae, N.; Hung, T.M.; Kim, O.; Kim, N.; Lee, S.; Na, S.; Min, B.S.; Lee, J.H. A cassaine diterpene alkaloid, 3beta-acetyl-nor-erythrophlamide, suppresses vegf-induced angiogenesis and tumor growth via inhibiting enos activation. Oncotarget 2017, 8, 92346–92358. [Google Scholar] [CrossRef]
- Hung, T.M.; Cuong, T.D.; Kim, J.A.; Tae, N.; Lee, J.H.; Min, B.S. Cassaine diterpene alkaloids from erythrophleum fordii and their anti-angiogenic effect. Bioorganic Med. Chem. Lett. 2014, 24, 168–172. [Google Scholar] [CrossRef]
- Safarzadeh, E.; Shotorbani, S.S.; Baradaran, B. Herbal medicine as inducers of apoptosis in cancer treatment. Adv. Pharm. Bull. 2014, 4, 421. [Google Scholar]
- Singh, S.; Sharma, B.; Kanwar, S.S.; Kumar, A. Lead phytochemicals for anticancer drug development. Front. Plant Sci. 2016, 7, 1667. [Google Scholar] [CrossRef]
- Du, J.; Tang, X.L. Natural products against cancer: A comprehensive bibliometric study of the research projects, publications, patents and drugs. J. Cancer Res. Ther. 2014, 10, 27–37. [Google Scholar]
- Mann, J. Natural products in cancer chemotherapy: Past, present and future. Nat. Rev. Cancer 2002, 2, 143–148. [Google Scholar] [CrossRef]
- Rapoport, H. The alkaloids: Chemistry and physiology. J. Am. Chem. Soc. 1955, 77, 253. [Google Scholar] [CrossRef]
- Zhao, Z.; Guo, J.; Sha, E.; Lin, K.; Zeng, J.; Xu, J. Geographic distribution and phenotypic variation of fruit and seed of erythrophleum fordii in china. Chin. Bull. Bot. 2009, 44, 338–344. [Google Scholar]
- Yu, F.; Li, N.; Yu, S.S. A new diterpenoid glucopyranoside from erythrophleum fordii. J. Asian Nat. Prod. Res. 2005, 7, 19–24. [Google Scholar] [CrossRef] [PubMed]
- Verotta, L.; Aburjai, T.; Rogers, C.B.; Dorigo, P.; Maragno, I.; Fraccarollo, D.; Santostasi, G.; Gaion, R.M.; Floreani, M.; Carpenedo, F. Chemical and pharmacological characterization of erythrophleum lasianthum alkaloids. Planta Med. 1995, 61, 271–274. [Google Scholar] [CrossRef] [PubMed]
- Maurya, R.; Ravi, M.; Singh, S.; Yadav, P.P. A review on cassane and norcassane diterpenes and their pharmacological studies. Fitoterapia 2012, 83, 272–280. [Google Scholar] [CrossRef] [PubMed]
- Li, N.; Yu, F.; Yu, S.-S. Triterpenoids from erythrophleum fordii. Acta Bot. Sin. 2004, 46, 371–374. [Google Scholar]
- Ngoupayo, J.; Tabopda, T.K.; Ali, M.S.; Ngadjui, B.T.; Lacaille-Dubois, M.A. Antioxidant stilbenoid and flavanonol from stem of erythrophleum suaveolens (guill. & perr.). Magn. Reson. Chem. 2015, 53, 612–615. [Google Scholar]
- Qu, J.; Hu, Y.C.; Yu, S.S.; Chen, X.G.; Li, Y. New cassaine diterpenoid amides with cytotoxic activities from the bark of erythrophleum fordii. Planta Med. 2006, 72, 442–449. [Google Scholar] [CrossRef]
- Huang, X.; Chen, Z.; Zhou, S.; Huang, P.; Zhuo, Z.; Zeng, S.; Wang, L.; Wang, Y.; Xu, C.; Tian, H. Cassaine diterpenoids from the seeds of erythrophleum fordii and their cytotoxic activities. Fitoterapia 2018, 127, 245–251. [Google Scholar] [CrossRef]
- Hung, T.M.; Cuong, T.D.; Kim, J.A.; Lee, J.H.; Woo, M.H.; Min, B.S. In Vitro apoptotic effect of cassaine-type diterpene amides from erythrophleum fordii on pc-3 prostate cancer cells. Bioorganic Med. Chem. Lett. 2014, 24, 4989–4994. [Google Scholar] [CrossRef]
- Coleman, J.F. Robbins and Cotran’s Pathologic Basis of Disease; LWW: Philadelphia, PA, USA, 2010. [Google Scholar]
- Danial, N.N.; Korsmeyer, S.J. Cell death: Critical control points. Cell 2004, 116, 205–219. [Google Scholar] [CrossRef]
- Beurel, E.; Jope, R.S. The paradoxical pro- and anti-apoptotic actions of gsk3 in the intrinsic and extrinsic apoptosis signaling pathways. Prog. Neurobiol. 2006, 79, 173–189. [Google Scholar] [CrossRef]
- Reed, J.C. Bcl-2 family proteins: Regulators of apoptosis and chemoresistance in hematologic malignancies. Semin. Hematol. 1997, 34, 9–19. [Google Scholar] [PubMed]
- Schneider, P.; Tschopp, J. Apoptosis induced by death receptors. Pharm. Acta Helv. 2000, 74, 281–286. [Google Scholar] [CrossRef]
- Sprick, M.R.; Weigand, M.A.; Rieser, E.; Rauch, C.T.; Juo, P.; Blenis, J.; Krammer, P.H.; Walczak, H. Fadd/mort1 and caspase-8 are recruited to trail receptors 1 and 2 and are essential for apoptosis mediated by trail receptor 2. Immunity 2000, 12, 599–609. [Google Scholar] [CrossRef]
- Kischkel, F.C.; Lawrence, D.A.; Chuntharapai, A.; Schow, P.; Kim, K.J.; Ashkenazi, A. Apo2l/trail-dependent recruitment of endogenous fadd and caspase-8 to death receptors 4 and 5. Immunity 2000, 12, 611–620. [Google Scholar] [CrossRef]
- Hanahan, D.; Weinberg, R.A. The hallmarks of cancer. Cell 2000, 100, 57–70. [Google Scholar] [CrossRef]
- Wong, R.S. Apoptosis in cancer: From pathogenesis to treatment. J. Exp. Clin. Cancer Res. 2011, 30, 87. [Google Scholar] [CrossRef]
- Zheng, J.Y.; Yang, G.S.; Wang, W.Z.; Li, J.; Li, K.Z.; Guan, W.X.; Wang, W.L. Overexpression of bax induces apoptosis and enhances drug sensitivity of hepatocellular cancer-9204 cells. World J. Gastroenterol. 2005, 11, 3498–3503. [Google Scholar] [CrossRef]
- Miquel, C.; Borrini, F.; Grandjouan, S.; Auperin, A.; Viguier, J.; Velasco, V.; Duvillard, P.; Praz, F.; Sabourin, J.C. Role of bax mutations in apoptosis in colorectal cancers with microsatellite instability. Am. J. Clin. Pathol. 2005, 123, 562–570. [Google Scholar] [CrossRef]
- Raffo, A.J.; Perlman, H.; Chen, M.W.; Day, M.L.; Streitman, J.S.; Buttyan, R. Overexpression of bcl-2 protects prostate cancer cells from apoptosis in vitro and confers resistance to androgen depletion In Vivo. Cancer Res. 1995, 55, 4438–4445. [Google Scholar]
- Fulda, S.; Meyer, E.; Debatin, K.M. Inhibition of trail-induced apoptosis by bcl-2 overexpression. Oncogene 2002, 21, 2283–2294. [Google Scholar] [CrossRef] [PubMed]
- Castilla, C.; Congregado, B.N.; Chinchoón, D.; Torrubia, F.J.; Japón, M.A.; Sáez, C. Bcl-xl is overexpressed in hormone-resistant prostate cancer and promotes survival of lncap cells via interaction with proapoptotic bak. Endocrinology 2006, 147, 4960–4967. [Google Scholar] [CrossRef] [PubMed]
- Minn, A.J.; Rudin, C.M.; Boise, L.H.; Thompson, C.B. Expression of bcl-xl can confer a multidrug resistance phenotype. Blood 1995, 86, 1903–1910. [Google Scholar] [CrossRef] [PubMed]
- Millimouno, F.M.; Dong, J.; Yang, L.; Li, J.; Li, X. Targeting apoptosis pathways in cancer and perspectives with natural compounds from mother nature. Cancer Prev. Res. 2014, 7, 1081–1107. [Google Scholar] [CrossRef] [PubMed]





© 2020 by the authors. Licensee MDPI, Basel, Switzerland. This article is an open access article distributed under the terms and conditions of the Creative Commons Attribution (CC BY) license (http://creativecommons.org/licenses/by/4.0/).
Share and Cite
Kim, H.-J.; Seo, B.-G.; Kim, K.D.; Yoo, J.; Lee, J.-H.; Min, B.-S.; Lee, J.-H.; Hwangbo, C. C5, A Cassaine Diterpenoid Amine, Induces Apoptosis via the Extrinsic Pathways in Human Lung Cancer Cells and Human Lymphoma Cells. Int. J. Mol. Sci. 2020, 21, 1298. https://doi.org/10.3390/ijms21041298
Kim H-J, Seo B-G, Kim KD, Yoo J, Lee J-H, Min B-S, Lee J-H, Hwangbo C. C5, A Cassaine Diterpenoid Amine, Induces Apoptosis via the Extrinsic Pathways in Human Lung Cancer Cells and Human Lymphoma Cells. International Journal of Molecular Sciences. 2020; 21(4):1298. https://doi.org/10.3390/ijms21041298
Chicago/Turabian StyleKim, Hyo-Jin, Bo-Gyeong Seo, Kwang Dong Kim, Jiyun Yoo, Joon-Hee Lee, Byung-Sun Min, Jeong-Hyung Lee, and Cheol Hwangbo. 2020. "C5, A Cassaine Diterpenoid Amine, Induces Apoptosis via the Extrinsic Pathways in Human Lung Cancer Cells and Human Lymphoma Cells" International Journal of Molecular Sciences 21, no. 4: 1298. https://doi.org/10.3390/ijms21041298
APA StyleKim, H.-J., Seo, B.-G., Kim, K. D., Yoo, J., Lee, J.-H., Min, B.-S., Lee, J.-H., & Hwangbo, C. (2020). C5, A Cassaine Diterpenoid Amine, Induces Apoptosis via the Extrinsic Pathways in Human Lung Cancer Cells and Human Lymphoma Cells. International Journal of Molecular Sciences, 21(4), 1298. https://doi.org/10.3390/ijms21041298

