Patient-Derived, Drug-Resistant Colon Cancer Cells Evade Chemotherapeutic Drug Effects via the Induction of Epithelial-Mesenchymal Transition-Mediated Angiogenesis
Abstract
1. Introduction
2. Results
2.1. Characteristics of Colon Cancer Cell Lines in This Study
2.2. Synergistic Anticancer Effect of Oxaliplatin and Lenvatinib on the Proliferation of Drug-Sensitive, Drug-Resistant, and Metastatic Colon Cancer Cells
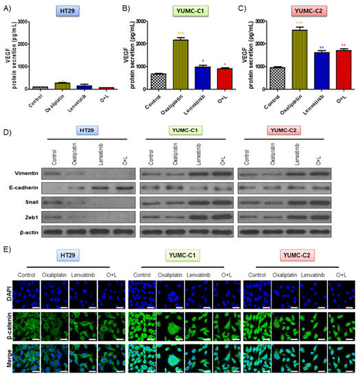
2.3. Drug-Resistant and Metastatic Colon Cancer Cells are Avoid from Therapeutic stress via EMT-Mediated Angiogenesis
2.4. Higher Levels of Stemness and Angiogenesis Markers and Metastatic Genes in Drug-Resistant and Metastatic Colon Cancer Cells than in Sensitive Anticancer Drug-Treated Cells
2.5. Combination Treatment with Oxaliplatin and Lenvatinib Reduced Tumor Size in Drug-Sensitive, Drug-Resistant, and Metastatic Colon Cancer Xenograft Models
3. Discussion
4. Materials and Methods
4.1. Characteristics of the Sample-Donating Patients
4.1.1. Patient 1
4.1.2. Patient 2
4.2. Patient Tissue Specimens
4.3. Ethical Considerations
4.4. Tumor Cell Isolation and Primary Culture
4.5. Cell Culture
4.6. Preparation of DNA
4.7. Preparation of Libraries
4.8. Analysis of DNA Sequences
4.9. Copy Number Variation Analysis
4.10. Cell Viability Assay
4.11. Enzyme-linked Immunosorbent Assay (ELISA)
4.12. Immunofluorescence Analysis and Confocal Imaging
4.13. Microarray Experiment and Data Analysis
4.14. Immunoblot Analysis
4.15. Immunohistochemistry
4.16. Image Analysis
4.17. Human Colon Cancer Cell Xenograft Mouse Model
4.18. Statistical Analysis
5. Conclusions
Author Contributions
Funding
Conflicts of Interest
Abbreviations
| EMT | Epithelial-Mesenchymal Transition |
| FGFR | Fibroblast Growth Factor Receptor |
| IRB | Institutional Review Board |
| RPMI | Roswell Park Memorial Institute |
| FBS | Fetal Bovine Serum |
| MTT | 3-(4,5-dimethylthiazol-2-yl)-2,5-diphenyl tetrazolium bromide |
| BCA | Bicinchoninic acid |
| PBS | Phosphate-buffered saline |
References
- Parkin, D.M.; Pisani, P.; Ferlay, J. Global cancer statistics. CA Cancer J. Clin. 1999, 49, 87–108. [Google Scholar] [CrossRef]
- Siegel, R.; Ma, J.; Zou, Z.; Jemal, A. Cancer statistics, 2014. CA Cancer J. Clin. 2014, 64, 9–29. [Google Scholar] [CrossRef] [PubMed]
- Mortality, G.B.D.; Causes of Death, C. Global, regional, and national age-sex specific all-cause and cause-specific mortality for 240 causes of death, 1990–2013: A systematic analysis for the global burden of disease study 2013. Lancet 2015, 385, 117–171. [Google Scholar]
- Siegel, R.L.; Miller, K.D.; Jemal, A. Cancer statistics, 2019. CA Cancer J. Clin. 2019, 69, 7–34. [Google Scholar] [CrossRef]
- Akamatsu, H.; Mori, K.; Naito, T.; Imai, H.; Ono, A.; Shukuya, T.; Taira, T.; Tanigawara, Y.; Murakami, H.; Endo, M.; et al. Progression-free survival at 2 years is a reliable surrogate marker for the 5-year survival rate in patients with locally advanced non-small cell lung cancer treated with chemoradiotherapy. BMC Cancer 2014, 14, 18. [Google Scholar] [CrossRef]
- Miller, K.D.; Nogueira, L.; Mariotto, A.B.; Rowland, J.H.; Yabroff, K.R.; Alfano, C.M.; Jemal, A.; Kramer, J.L.; Siegel, R.L. Cancer treatment and survivorship statistics, 2019. CA Cancer J. Clin. 2019, 69, 363–385. [Google Scholar] [CrossRef] [PubMed]
- Housman, G.; Byler, S.; Heerboth, S.; Lapinska, K.; Longacre, M.; Snyder, N.; Sarkar, S. Drug Resistance in Cancer: An Overview. Cancers 2014, 6, 1769–1792. [Google Scholar] [CrossRef]
- Hawkes, N. Drug resistance: The next target for cancer treatment. BMJ 2019, 365, l2228. [Google Scholar] [CrossRef]
- Holohan, C.; Van Schaeybroeck, S.; Longley, D.B.; Johnston, P.G. Cancer drug resistance: An evolving paradigm. Nat. Rev. Cancer 2013, 13, 714–726. [Google Scholar] [CrossRef]
- Wu, G.; Wilson, G.; George, J.; Liddle, C.; Hebbard, L.; Qiao, L. Overcoming treatment resistance in cancer: Current understanding and tactics. Cancer Lett. 2017, 387, 69–76. [Google Scholar] [CrossRef]
- Mendez, L.; Moraes, F.; Fernandes, G.D.S.; Weltman, E. Cancer Deaths due to Lack of Universal Access to Radiotherapy in the Brazilian Public Health System. Clin. Oncol. 2018, 30, e29–e36. [Google Scholar] [CrossRef] [PubMed]
- Pikarsky, E. Neighbourhood deaths cause a switch in cancer subtype. Nat. Cell Biol. 2018, 562, 45–46. [Google Scholar] [CrossRef] [PubMed]
- Wheeler, D.A.; Wang, L. From human genome to cancer genome: The first decade. Genome Res. 2013, 23, 1054–1062. [Google Scholar] [CrossRef] [PubMed]
- Duffy, M.J. The war on cancer: Are we winning? Tumour Boil. 2013, 34, 1275–1284. [Google Scholar] [CrossRef] [PubMed]
- Sporn, M. The war on cancer. Lancet 1996, 347, 1377–1381. [Google Scholar] [CrossRef]
- Jhan, J.-R.; Andrechek, E.R. Triple-negative breast cancer and the potential for targeted therapy. Pharmacogenomics 2017, 18, 1595–1609. [Google Scholar] [CrossRef]
- Iqbal, F.A.A.S.A.J. Targeted Drug Delivery Systems and Their Therapeutic Applications in Cancer and Immune Pathological Conditions. Infect. Disord. Drug Targets 2017, 17, 149–159. [Google Scholar] [CrossRef]
- Liu, N.; Zhao, R.; Ma, Y.; Wang, D.; Yan, C.; Zhou, D.; Yin, F.; Li, Z. The Development of Epigenetics and Related Inhibitors for Targeted Drug Design in Cancer Therapy. Curr. Top. Med. Chem. 2019, 18, 2380–2394. [Google Scholar] [CrossRef]
- Maeda, H.; Khatami, M. Analyses of repeated failures in cancer therapy for solid tumors: Poor tumor-selective drug delivery, low therapeutic efficacy and unsustainable costs. Clin. Transl. Med. 2018, 7, 11. [Google Scholar] [CrossRef]
- Reshkin, S.J.; Stock, C.; Taylor, S.; Walsh, M.; Muddathir, A.K.; Verduzco, D.; Bashir, A.; Mohammed, O.Y.; Elhassan, G.O.; Harguindey, S.; et al. Resistance to cancer chemotherapy: Failure in drug response from ADME to P-gp. Cancer Cell Int. 2015, 15, 71. [Google Scholar] [CrossRef]
- Raguz, S.; Yagüe, E. Resistance to chemotherapy: New treatments and novel insights into an old problem. Br. J. Cancer 2008, 99, 387–391. [Google Scholar] [CrossRef] [PubMed]
- Mansoori, B.; Mohammadi, A.; Davudian, S.; Shirjang, S.; Baradaran, B. The Different Mechanisms of Cancer Drug Resistance: A Brief Review. Adv. Pharm. Bull. 2017, 7, 339–348. [Google Scholar] [CrossRef] [PubMed]
- Fantozzi, A.; Gruber, D.C.; Pisarsky, L.; Heck, C.; Kunita, A.; Yilmaz, M.; Meyer-Schaller, N.; Cornille, K.; Hopfer, U.; Bentires-Alj, M.; et al. VEGF-Mediated Angiogenesis Links EMT-Induced Cancer Stemness to Tumor Initiation. Cancer Res. 2014, 74, 1566–1575. [Google Scholar] [CrossRef] [PubMed]
- Brown, W.S.; Akhand, S.S.; Wendt, M.K. FGFR signaling maintains a drug persistent cell population following epithelial-mesenchymal transition. Oncotarget 2016, 7, 83424–83436. [Google Scholar] [CrossRef] [PubMed]
- Shibue, T.; Weinberg, R.A. EMT, CSCs, and drug resistance: The mechanistic link and clinical implications. Nat. Rev. Clin. Oncol. 2017, 14, 611–629. [Google Scholar] [CrossRef]
- Zhao, W.; Shan, B.; He, D.; Cheng, Y.; Li, B.; Zhang, C.; Duan, C. Recent Progress in Characterizing Long Noncoding RNAs in Cancer Drug Resistance. J. Cancer 2019, 10, 6693–6702. [Google Scholar] [CrossRef]
- Liu, X.; Shen, T.; Mooers, B.H.M.; Hilberg, F.; Wu, J. Drug resistance profiles of mutations in the RET kinase domain. Br. J. Pharmacol. 2018, 175, 3504–3515. [Google Scholar] [CrossRef]
- Cree, I.A.; Charlton, P. Molecular chess? Hallmarks of anti-cancer drug resistance. BMC Cancer 2017, 17, 10. [Google Scholar] [CrossRef]
- Alcindor, T.; Beauger, N. Oxaliplatin: A review in the era of molecularly targeted therapy. Curr. Oncol. 2011, 18, 18–25. [Google Scholar] [CrossRef]
- Comella, P. Role of oxaliplatin in the treatment of colorectal cancer. Ther. Clin. Risk Manag. 2009, 5, 229. [Google Scholar] [CrossRef]
- Hong, Y.S.; Kim, S.Y.; Lee, J.S.; Nam, B.-H.; Kim, K.-P.; Kim, J.E.; Park, Y.S.; Park, J.O.; Baek, J.Y.; Kim, T.-Y.; et al. Oxaliplatin-Based Adjuvant Chemotherapy for Rectal Cancer After Preoperative Chemoradiotherapy (ADORE): Long-Term Results of a Randomized Controlled Trial. J. Clin. Oncol. 2019, 37, 3111–3123. [Google Scholar] [CrossRef] [PubMed]
- Cabanillas, M.E.; Habra, M.A. Lenvatinib: Role in thyroid cancer and other solid tumors. Cancer Treat. Rev. 2016, 42, 47–55. [Google Scholar] [CrossRef] [PubMed]
- Studentova, H.; Vitásková, D.; Melichar, B. Lenvatinib for the treatment of kidney cancer. Expert Rev. Anticancer. Ther. 2018, 18, 511–518. [Google Scholar] [CrossRef] [PubMed]
- Kudo, M.; Finn, R.S.; Qin, S.; Han, K.-H.; Ikeda, K.; Piscaglia, F.; Baron, A.; Park, J.-W.; Han, G.; Jassem, J.; et al. Lenvatinib versus sorafenib in first-line treatment of patients with unresectable hepatocellular carcinoma: A randomised phase 3 non-inferiority trial. Lancet 2018, 391, 1163–1173. [Google Scholar] [CrossRef]
- Grady, W.M.; Carethers, J.M. Genomic and Epigenetic Instability in Colorectal Cancer Pathogenesis. Gastroenterol 2008, 135, 1079–1099. [Google Scholar] [CrossRef]
- Salgia, R.; Kulkarni, P. The Genetic/Non-genetic Duality of Drug ‘Resistance’ in Cancer. Trends Cancer 2018, 4, 110–118. [Google Scholar] [CrossRef]
- Issa, M.E.; Takhsha, F.S.; Chirumamilla, C.S.; Perez-Novo, C.; Berghe, W.V.; Cuendet, M. Epigenetic strategies to reverse drug resistance in heterogeneous multiple myeloma. Clin. Epigenetics 2017, 9, 17. [Google Scholar] [CrossRef]
- Nedeljković, M.; Damjanović, A. Mechanisms of Chemotherapy Resistance in Triple-Negative Breast Cancer—How We Can Rise to the Challenge. Cells 2019, 8, 957. [Google Scholar] [CrossRef] [PubMed]
- Safa, A.R. Resistance to Cell Death and Its Modulation in Cancer Stem Cells. Crit. Rev. Oncog. 2016, 21, 203–219. [Google Scholar] [CrossRef]
- Touil, Y.; Igoudjil, W.; Corvaisier, M.; Dessein, A.-F.; Vandomme, J.; Monté, D.; Stechly, L.; Skrypek, N.; Langlois, C.; Grard, G.; et al. Colon Cancer Cells Escape 5FU Chemotherapy-Induced Cell Death by Entering Stemness and Quiescence Associated with the c-Yes/YAP Axis. Clin. Cancer Res. 2013, 20, 837–846. [Google Scholar] [CrossRef]
- Hu, X.; Zhang, Z. Understanding the Genetic Mechanisms of Cancer Drug Resistance Using Genomic Approaches. Trends Genet. 2016, 32, 127–137. [Google Scholar] [CrossRef] [PubMed]
- Rueff, J.; Rodrigues, A.S. Cancer Drug Resistance: A Brief Overview from a Genetic Viewpoint. Methods Mol. Biol. 2016, 1395, 1–18. [Google Scholar] [CrossRef] [PubMed]
- Toh, T.B.; Lim, J.J.; Chow, E.K.-H. Epigenetics in cancer stem cells. Mol. Cancer 2017, 16, 29. [Google Scholar] [CrossRef] [PubMed]
- Nikolaou, M.; Pavlopoulou, A.; Georgakilas, A.G.; Kyrodimos, E. The challenge of drug resistance in cancer treatment: A current overview. Clin. Exp. Metastasis 2018, 35, 309–318. [Google Scholar] [CrossRef]
- Robak, P.; Drozdz, I.; Szemraj, J.; Robak, T. Drug resistance in multiple myeloma. Cancer Treat Rev. 2018, 70, 199–208. [Google Scholar] [CrossRef]
- Lee, Y.S.; Kim, S.-M.; Kim, B.-W.; Chang, H.J.; Kim, S.Y.; Park, C.S.; Park, K.-C.; Chang, H.-S. Anti-cancer Effects of HNHA and Lenvatinib by the Suppression of EMT-Mediated Drug Resistance in Cancer Stem Cells. Neoplasia 2018, 20, 197–206. [Google Scholar] [CrossRef]
- Park, K.C.; Kim, S.W.; Jeon, J.-Y.; Jo, A.R.; Choi, H.J.; Kim, J.M.; Lee, H.G.; Kim, Y.; Mills, G.B.; Noh, S.H.; et al. Survival of Cancer Stem-Like Cells Under Metabolic Stress via CaMK2α-mediated Upregulation of Sarco/Endoplasmic Reticulum Calcium ATPase Expression. Clin. Cancer Res. 2017, 24, 1677–1690. [Google Scholar] [CrossRef]






| Hisopathology | Animal | Cell Proliferation IC50* (μM) | |||
|---|---|---|---|---|---|
| Oxaliplatin | Lenvatinib | Oxaliplatin + Lenvatinib | |||
| HT-29 | Colon cancer | Human | 2.2 (±0.3) | 14.5 (±0.3) | 0.9 (±0.2) + 7.9 (±0.3) |
| YUMC-C1 | Colon cancer | Human | 241.2 (±0.1) | 240.8 (±0.2) | 50.3 (±0.2) + 61.4 (±0.3) |
| YUMC-C2 | Colon cancer | Human | 247.1 (±0.3) | 247.5 (±0.1) | 53.4 (±0.1) + 63.2 (±0.2) |
© 2020 by the authors. Licensee MDPI, Basel, Switzerland. This article is an open access article distributed under the terms and conditions of the Creative Commons Attribution (CC BY) license (http://creativecommons.org/licenses/by/4.0/).
Share and Cite
Lim, J.H.; Choi, K.H.; Kim, S.Y.; Park, C.S.; Kim, S.-M.; Park, K.C. Patient-Derived, Drug-Resistant Colon Cancer Cells Evade Chemotherapeutic Drug Effects via the Induction of Epithelial-Mesenchymal Transition-Mediated Angiogenesis. Int. J. Mol. Sci. 2020, 21, 7469. https://doi.org/10.3390/ijms21207469
Lim JH, Choi KH, Kim SY, Park CS, Kim S-M, Park KC. Patient-Derived, Drug-Resistant Colon Cancer Cells Evade Chemotherapeutic Drug Effects via the Induction of Epithelial-Mesenchymal Transition-Mediated Angiogenesis. International Journal of Molecular Sciences. 2020; 21(20):7469. https://doi.org/10.3390/ijms21207469
Chicago/Turabian StyleLim, Jin Hong, Kyung Hwa Choi, Soo Young Kim, Cheong Soo Park, Seok-Mo Kim, and Ki Cheong Park. 2020. "Patient-Derived, Drug-Resistant Colon Cancer Cells Evade Chemotherapeutic Drug Effects via the Induction of Epithelial-Mesenchymal Transition-Mediated Angiogenesis" International Journal of Molecular Sciences 21, no. 20: 7469. https://doi.org/10.3390/ijms21207469
APA StyleLim, J. H., Choi, K. H., Kim, S. Y., Park, C. S., Kim, S.-M., & Park, K. C. (2020). Patient-Derived, Drug-Resistant Colon Cancer Cells Evade Chemotherapeutic Drug Effects via the Induction of Epithelial-Mesenchymal Transition-Mediated Angiogenesis. International Journal of Molecular Sciences, 21(20), 7469. https://doi.org/10.3390/ijms21207469

