Metastasis Suppressor NME1 Modulates Choice of Double-Strand Break Repair Pathways in Melanoma Cells by Enhancing Alternative NHEJ while Inhibiting NHEJ and HR
Abstract
1. Introduction
2. Results
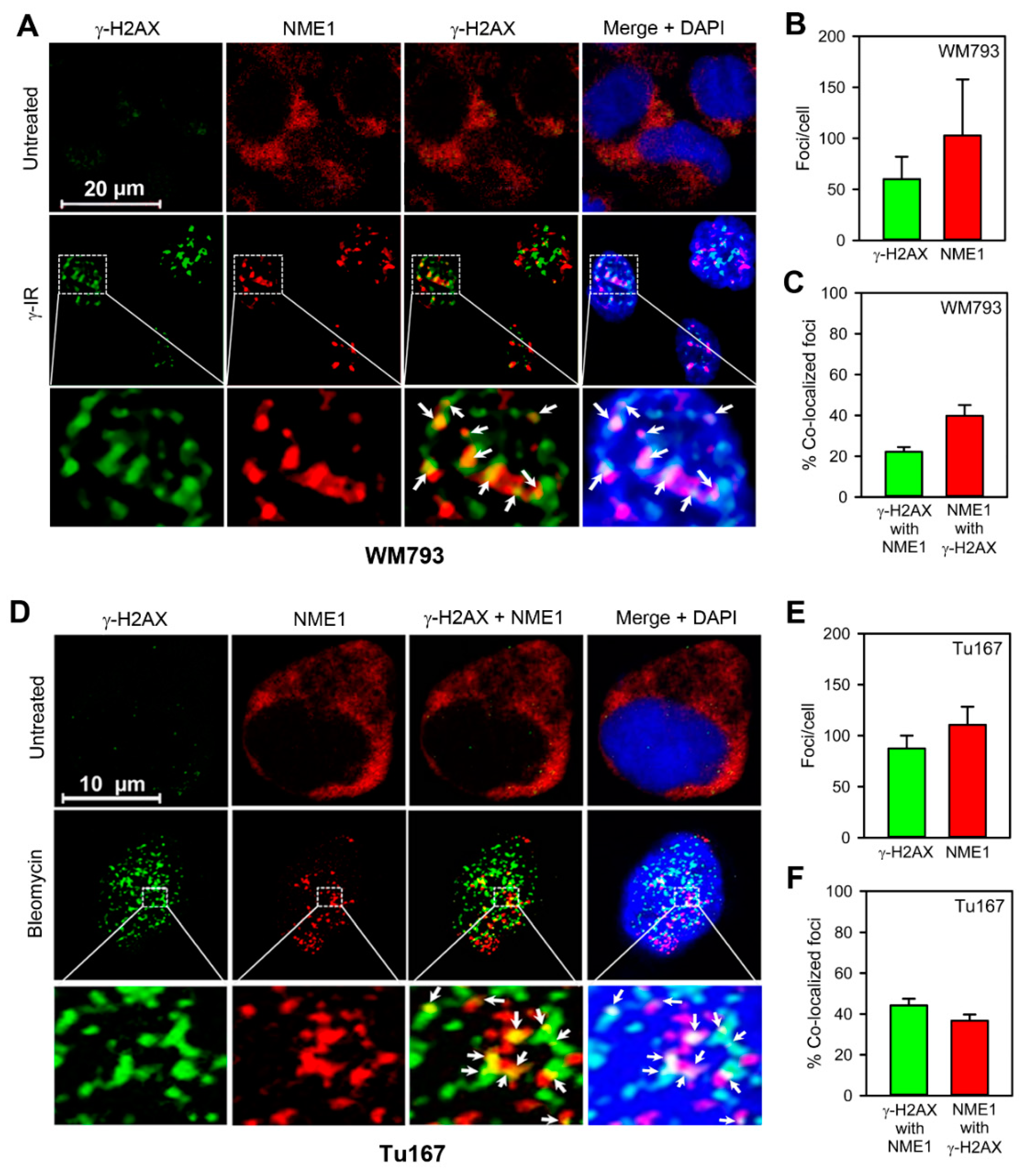
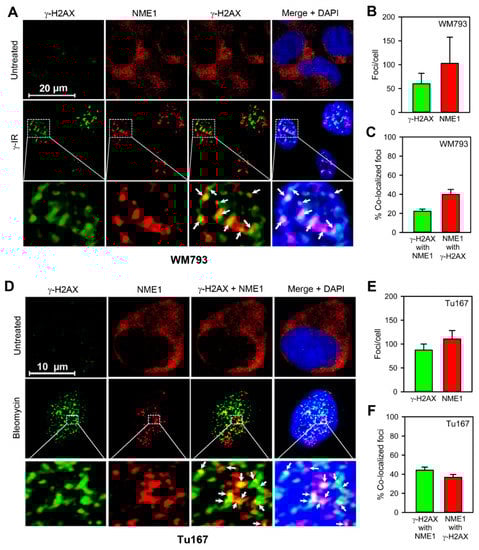
2.1. NME1 Is Recruited to DNA Repair Foci Following Induction of DSBs
2.2. NME1 Is Recruited Directly to DSBs
2.3. NME1 Downregulates Non-Homologous End Joining (NHEJ) and Homologous Recombination (HR), while Upregulating Alternative NHEJ (A-NHEJ)
3. Discussion
4. Materials and Methods
4.1. Cell Culture and Chemicals
4.2. Double-Strand Break Induction with γ-Irradiation and Bleomycin and Quantitation of DNA Repair Foci
4.3. Lentivirus Production and Transduction
4.4. Immunoblotting
4.5. Chromatin Immunoprecipitation (ChIP) and Quantitative Real-Time PCR (qPCR)
4.6. Intra-Chromosomal Reporter Assays for Double-Strand Break Repair
4.7. Statistical Analysis
Supplementary Materials
Author Contributions
Funding
Acknowledgments
Conflicts of Interest
Abbreviations
| MSG | metastasis suppressor gene |
| NDPK | nucleoside diphosphate kinase |
| DSB | double-stranded DNA break |
| C-NHEJ | classical non-homologous end-joining |
| A-NHEJ | alternative NHEJ |
| HR | homologous recombination |
| NGS | normal goat serum |
| ChIP | chromatin immunoprecipitation |
| HA | hemagluttinin |
| ER | estrogen receptor |
| 4-OHT | 4-hydroxytamoxifen |
| DD | death domain |
| NER | nucleotide excision repair |
| RNR | ribonucleoside reductase |
References
- Smith, S.C.; Theodorescu, D. Learning therapeutic lessons from metastasis suppressor proteins. Nat. Rev. Cancer 2009, 9, 253–264. [Google Scholar] [CrossRef] [PubMed]
- Steeg, P.S.; Ouatas, T.; Halverson, D.; Palmieri, D.; Salerno, M. Metastasis suppressor genes: Basic biology and potential clinical use. Clin. Breast Cancer 2003, 4, 51–62. [Google Scholar] [CrossRef] [PubMed]
- Li, M.Q.; Shao, J.; Meng, Y.H.; Mei, J.; Wang, Y.; Li, H.; Zhang, L.; Chang, K.K.; Wang, X.Q.; Zhu, X.Y.; et al. NME1 suppression promotes growth, adhesion and implantation of endometrial stromal cells via Akt and MAPK/Erk1/2 signal pathways in the endometriotic milieu. Hum. Reprod. 2013, 28, 2822–2831. [Google Scholar] [CrossRef] [PubMed]
- Murakami, M.; Meneses, P.I.; Lan, K.; Robertson, E.S. The suppressor of metastasis Nm23-H1 interacts with the Cdc42 Rho family member and the pleckstrin homology domain of oncoprotein Dbl-1 to suppress cell migration. Cancer Biol. Ther. 2008, 7, 677–688. [Google Scholar] [CrossRef]
- Salerno, M.; Ouatas, T.; Palmieri, D.; Steeg, P.S. Inhibition of signal transduction by the nm23 metastasis suppressor: Possible mechanisms. Clin. Exp. Metastasis 2003, 20, 3–10. [Google Scholar] [CrossRef]
- Postel, E.H.; Berberich, S.J.; Flint, S.J.; Ferrone, C.A. Human c-myc transcription factor PuF identified as nm23-H2 nucleoside diphosphate kinase, a candidate suppressor of tumor metastasis. Science 1993, 261, 478–480. [Google Scholar] [CrossRef]
- Yang, M.; Jarrett, S.G.; Craven, R.; Kaetzel, D.M. YNK1, the yeast homolog of human metastasis suppressor NM23, is required for repair of UV radiation- and etoposide-induced DNA damage. Mutat. Res. 2009, 660, 74–78. [Google Scholar] [CrossRef]
- Jarrett, S.G.; Novak, M.; Dabernat, S.; Daniel, J.Y.; Mellon, I.; Zhang, Q.; Harris, N.; Ciesielski, M.J.; Fenstermaker, R.A.; Kovacic, D.; et al. Metastasis suppressor NM23-H1 promotes repair of UV-induced DNA damage and suppresses UV-induced melanomagenesis. Cancer Res. 2012, 72, 133–143. [Google Scholar] [CrossRef]
- Lacombe, M.L.; Milon, L.; Munier, A.; Mehus, J.G.; Lambeth, D.O. The human Nm23/nucleoside diphosphate kinases. J. Bioenerg. Biomembr. 2000, 32, 247–258. [Google Scholar] [CrossRef]
- Muimo, R.; Crawford, R.M.; Mehta, A. Nucleoside diphosphate kinase A as a controller of AMP-kinase in airway epithelia. J. Bioenerg. Biomembr. 2006, 38, 181–187. [Google Scholar] [CrossRef][Green Version]
- Boissan, M.; Montagnac, G.; Shen, Q.; Griparic, L.; Guitton, J.; Romao, M.; Sauvonnet, N.; Lagache, T.; Lascu, I.; Raposo, G.; et al. Membrane trafficking. Nucleoside diphosphate kinases fuel dynamin superfamily proteins with GTP for membrane remodeling. Science 2014, 344, 1510–1515. [Google Scholar] [CrossRef] [PubMed]
- Prem veer, R.G.; Pardee, A.B. Multienzyme complex for metabolic channeling in mammalian DNA replication. Proc. Natl. Acad. Sci. USA 1980, 77, 3312–3316. [Google Scholar] [CrossRef] [PubMed]
- Niida, H.; Shimada, M.; Murakami, H.; Nakanishi, M. Mechanisms of dNTP supply that play an essential role in maintaining genome integrity in eukaryotic cells. Cancer Sci. 2010, 101, 2505–2509. [Google Scholar] [CrossRef] [PubMed]
- Ma, D.; McCorkle, J.R.; Kaetzel, D.M. The metastasis suppressor NM23-H1 possesses 3′-5′ exonuclease activity. J. Biol. Chem. 2004, 279, 18073–18084. [Google Scholar] [CrossRef] [PubMed]
- Shevelev, I.V.; Hübscher, U. The 3′-5′ exonucleases. Nat. Rev. Mol. Cell. Biol. 2002, 3, 1–12. [Google Scholar] [CrossRef] [PubMed]
- Shibata, A.; Moiani, D.; Arvai, A.S.; Perry, J.; Harding, S.M.; Genois, M.M.; Maity, R.; van Rossum-Fikkert, S.; Kertokalio, A.; Romoli, F.; et al. DNA double-strand break repair pathway choice is directed by distinct MRE11 nuclease activities. Mol. Cell. 2014, 53, 7–18. [Google Scholar] [CrossRef]
- Pleasance, E.D.; Cheetham, R.K.; Stephens, P.J.; McBride, D.J.; Humphray, S.J.; Greenman, C.D.; Varela, I.; Lin, M.L.; Ordonez, G.R.; Bignell, G.R.; et al. A comprehensive catalogue of somatic mutations from a human cancer genome. Nature 2010, 463, 191–196. [Google Scholar] [CrossRef]
- Flavahan, W.A.; Gaskell, E.; Bernstein, B.E. Epigenetic plasticity and the hallmarks of cancer. Science 2017, 357. [Google Scholar] [CrossRef]
- Zhang, Q.; McCorkle, J.R.; Novak, M.; Yang, M.; Kaetzel, D.M. Metastasis suppressor function of NM23-H1 requires its 3′-5′ exonuclease activity. Int. J. Cancer 2011, 128, 40–50. [Google Scholar] [CrossRef]
- Iyama, T.; Wilson, D.M., 3rd. D.M. DNA repair mechanisms in dividing and non-dividing cells. DNA Repair. 2013, 12, 620–636. [Google Scholar] [CrossRef]
- Nussenzweig, A.; Nussenzweig, M.C. A backup DNA repair pathway moves to the forefront. Cell 2007, 131, 223–225. [Google Scholar] [CrossRef] [PubMed]
- Tobin, L.A.; Robert, C.; Nagaria, P.; Chumsri, S.; Twaddell, W.; Ioffe, O.B.; Greco, G.E.; Brodie, A.H.; Tomkinson, A.E.; Rassool, F.V. Targeting abnormal DNA repair in therapy-resistant breast cancers. Mol. Cancer Res. 2012, 10, 96–107. [Google Scholar] [CrossRef] [PubMed]
- Nagaria, P.; Rassool, F.V. Alternative non-homologous end-joining: Mechanisms and targeting strategies in cancer. In Targeting the DNA Damage Response for Anti-Cancer Therapy; Teicher, B.A., Ed.; Springer: Cham, Switzerland, 2017; pp. 375–400. [Google Scholar]
- Aparicio, T.; Baer, R.; Gautier, J. DNA double-strand break repair pathway choice and cancer. DNA Repair. 2014, 19, 169–175. [Google Scholar] [CrossRef] [PubMed]
- Puts, G.S.; Leonard, M.K.; Pamidimukkala, N.V.; Snyder, D.E.; Kaetzel, D.M. Nuclear functions of NME proteins. Lab Investig. 2018, 98, 211–218. [Google Scholar] [CrossRef] [PubMed]
- Kaetzel, D.M.; Leonard, M.K.; Cook, G.S.; Novak, M.; Jarrett, S.G.; Yang, X.; Belkin, A.M. Dual functions of NME1 in suppression of cell motility and enhancement of genomic stability in melanoma. Naunyn-Schmiedebergs Arch. Pharmacol. 2015, 388, 199–206. [Google Scholar] [CrossRef] [PubMed]
- Xue, R.; Peng, Y.; Han, B.; Li, X.; Chen, Y.; Pei, H. Metastasis suppressor NME1 promotes non-homologous end joining of DNA double-strand breaks. DNA Repair. 2019, 77, 27–35. [Google Scholar] [CrossRef]
- Sheng, Y.; Xu, M.; Li, C.; Xiong, Y.; Yang, Y.; Kuang, X.; Wang, D.; Yang, X. Nm23-H1 is involved in the repair of ionizing radiation-induced DNA double-strand breaks in the A549 lung cancer cell line. BMC Cancer 2018, 18, 710. [Google Scholar] [CrossRef]
- Sarasin, A.; Kauffmann, A. Overexpression of DNA repair genes is associated with metastasis: A new hypothesis. Mutat. Res. 2008, 659, 49–55. [Google Scholar] [CrossRef]
- Kuo, L.J.; Yang, L.X. Gamma-H2AX—A novel biomarker for DNA double-strand breaks. In Vivo 2008, 22, 305–309. [Google Scholar]
- Berkovich, E.; Monnat, R.J., Jr.; Kastan, M.B. Roles of ATM and NBS1 in chromatin structure modulation and DNA double-strand break repair. Nat. Cell Biol. 2007, 9, 683–690. [Google Scholar] [CrossRef]
- Schneider, C.A.; Rasband, W.S.; Eliceiri, K.W. NIH Image to ImageJ: 25 years of image analysis. Nat. Methods 2012, 9, 671–675. [Google Scholar] [CrossRef] [PubMed]
- Goldstein, M.; Derheimer, F.A.; Tait-Mulder, J.; Kastan, M.B. Nucleolin mediates nucleosome disruption critical for DNA double-strand break repair. Proc. Natl. Acad. Sci. USA 2013, 110, 16874–16879. [Google Scholar] [CrossRef] [PubMed]
- Falck, J.; Petrini, J.H.; Williams, B.R.; Lukas, J.; Bartek, J. The DNA damage-dependent intra-S phase checkpoint is regulated by parallel pathways. Nat. Genet. 2002, 30, 290–294. [Google Scholar] [CrossRef] [PubMed]
- Ziv, Y.; Bielopolski, D.; Galanty, Y.; Lukas, C.; Taya, Y.; Schultz, D.C.; Lukas, J.; Bekker-Jensen, S.; Bartek, J.; Shiloh, Y. Chromatin relaxation in response to DNA double-strand breaks is modulated by a novel ATM- and KAP-1 dependent pathway. Nat. Cell Biol. 2006, 8, 870–876. [Google Scholar] [CrossRef] [PubMed]
- Bennardo, N.; Cheng, A.; Huang, N.; Stark, J. Alternative-NHEJ is a mechanistically distinct pathway of mammalian chromosome break repair. PLoS Genet. 2008, 4, e1000110. [Google Scholar] [CrossRef]
- Seluanov, A.; Mittelman, D.; Pereira-Smith, O.M.; Wilson, J.H.; Gorbunova, V. DNA end joining becomes less efficient and more error-prone during cellular senescence. Proc. Natl. Acad. Sci. USA 2004, 101, 7624–7629. [Google Scholar] [CrossRef]
- Pierce, A.; Johnson, R.; Thompson, L.H.; Jasin, M. XRCC3 promotes homology-directed repair of DNA damage in mammalian cells. Genes Dev. 1999, 13, 2633–2638. [Google Scholar] [CrossRef]
- Nakanishi, K.; Cavallo, F.; Brunet, E.; Jasin, M. Homologous recombination assay for interstrand cross-link repair. Methods Mol. Biol. 2011, 745, 283–291. [Google Scholar]
- Ma, D.; Xing, Z.; Liu, B.; Pedigo, N.; Zimmer, S.; Bai, Z.; Postel, E.; Kaetzel, D.M. NM23-H1 cleaves and represses transcriptional activity of nuclease-hypersensitive elements in the PDGF-A promoter. J. Biol. Chem. 2002, 277, 1560–1567. [Google Scholar] [CrossRef]
- Aparicio, O.; Geisberg, J.V.; Struhl, K. Chromatin immunoprecipitation for determining the association of proteins with specific genomic sequences in vivo. Curr. Protoc. Cell Biol. 2005, 69, 21.3.1–21.3.33. [Google Scholar] [CrossRef]
- Zhuang, J.; Jiang, G.; Willers, H.; Xia, F. Exonuclease function of human Mre11 promotes deletional nonhomologous end joining. J. Biol. Chem. 2009, 284, 30565–30573. [Google Scholar] [CrossRef] [PubMed]
- Zha, S.; Boboila, C.; Alt, F.W. Mre11: Roles in DNA repair beyond homologous recombination. Nat. Struct. Mol. Biol. 2009, 16, 798–800. [Google Scholar] [CrossRef] [PubMed]
- Symington, L.S. End resection at double-strand breaks: Mechanism and regulation. Cold Spring Harb. Perspect. Biol. 2014, 6, 1–18. [Google Scholar] [CrossRef] [PubMed]
- Liao, S.; Tammaro, M.; Yan, H. The structure of ends determines the pathway choice and Mre11 nuclease dependency of DNA double-strand break repair. Nucleic Acids Res. 2016, 44, 5689–5701. [Google Scholar] [CrossRef]
- Murr, J.R.; Loizou, I.; Yang, Y.G.; Cuenin, C.; Li, H.; Wang, Z.Q.; Herceg, Z. Histone acetylation by Trrap-Tip60 modulates loading of repair proteins and repair of DNA double-strand breaks. Nat. Cell Biol. 2006, 8, 91–99. [Google Scholar] [CrossRef]
- Leonard, M.K.; Novak, M.; Snyder, D.; Snow, G.; Pamidimukkala, N.; McCorkle, J.R.; Yang, X.H.; Kaetzel, D.M. The metastasis suppressor NME1 inhibits melanoma cell motility via direct transcriptional induction of the integrin beta-3 gene. Exp. Cell Res. 2019, 374, 85–93. [Google Scholar] [CrossRef]
- Pamidimukkala, N.V.; Leonard, M.K.; Snyder, D.; McCorkle, J.R.; Kaetzel, D.M. Metastasis suppressor NME1 directs transcription of the ALDOC gene in melanoma cells. Anticancer Res. 2018, 38, 6059–6068. [Google Scholar] [CrossRef]
- Broustas, C.G.; Lieberman, H.B. DNA damage response genes and the development of cancer metastasis. Radiat. Res. 2014, 181, 111–130. [Google Scholar] [CrossRef]
- Kauffmann, A.; Rosselli, F.; Lazar, V.; Winnepenninckx, V.; Mansuet-Lupo, A.; Dessen, P.; van den Oord, J.J.; Spatz, A.; Sarasin, A. High expression of DNA repair pathways is associated with metastasis in melanoma patients. Oncogene 2008, 27, 565–573. [Google Scholar] [CrossRef]
- Wei, Q.; Cheng, L.; Xie, K.; Bucana, C.D.; Dong, Z. Direct correlation between DNA repair capacity and metastatic potential of K-1735 murine melanoma cells. J. Investig. Dermatol. 1997, 108, 3–6. [Google Scholar] [CrossRef]
- Jewell, R.; Conway, C.; Mitra, A.; Randerson-Moor, J.; Lobo, S.; Nsengimana, J.; Harland, M.; Marples, M.; Edward, S.; Cook, M.; et al. Patterns of expression of DNA repair genes and relapse from melanoma. Clin. Cancer Res. 2010, 16, 5211–5221. [Google Scholar] [CrossRef] [PubMed]




© 2020 by the authors. Licensee MDPI, Basel, Switzerland. This article is an open access article distributed under the terms and conditions of the Creative Commons Attribution (CC BY) license (http://creativecommons.org/licenses/by/4.0/).
Share and Cite
Puts, G.; Jarrett, S.; Leonard, M.; Matsangos, N.; Snyder, D.; Wang, Y.; Vincent, R.; Portney, B.; Abbotts, R.; McLaughlin, L.; et al. Metastasis Suppressor NME1 Modulates Choice of Double-Strand Break Repair Pathways in Melanoma Cells by Enhancing Alternative NHEJ while Inhibiting NHEJ and HR. Int. J. Mol. Sci. 2020, 21, 5896. https://doi.org/10.3390/ijms21165896
Puts G, Jarrett S, Leonard M, Matsangos N, Snyder D, Wang Y, Vincent R, Portney B, Abbotts R, McLaughlin L, et al. Metastasis Suppressor NME1 Modulates Choice of Double-Strand Break Repair Pathways in Melanoma Cells by Enhancing Alternative NHEJ while Inhibiting NHEJ and HR. International Journal of Molecular Sciences. 2020; 21(16):5896. https://doi.org/10.3390/ijms21165896
Chicago/Turabian StylePuts, Gemma, Stuart Jarrett, Mary Leonard, Nicolette Matsangos, Devin Snyder, Ying Wang, Richard Vincent, Benjamin Portney, Rachel Abbotts, Lena McLaughlin, and et al. 2020. "Metastasis Suppressor NME1 Modulates Choice of Double-Strand Break Repair Pathways in Melanoma Cells by Enhancing Alternative NHEJ while Inhibiting NHEJ and HR" International Journal of Molecular Sciences 21, no. 16: 5896. https://doi.org/10.3390/ijms21165896
APA StylePuts, G., Jarrett, S., Leonard, M., Matsangos, N., Snyder, D., Wang, Y., Vincent, R., Portney, B., Abbotts, R., McLaughlin, L., Zalzman, M., Rassool, F., & Kaetzel, D. (2020). Metastasis Suppressor NME1 Modulates Choice of Double-Strand Break Repair Pathways in Melanoma Cells by Enhancing Alternative NHEJ while Inhibiting NHEJ and HR. International Journal of Molecular Sciences, 21(16), 5896. https://doi.org/10.3390/ijms21165896

