Functional Expression of Piezo1 in Dorsal Root Ganglion (DRG) Neurons
Abstract
1. Introduction
2. Results
2.1. Physiological Function of Piezo1 in Mouse Dorsal Root Ganglion (DRG) Neurons
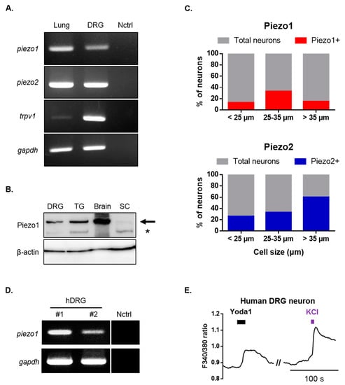
2.2. Piezo1 Expression in Mouse and Human Dorsal Root Ganglion (DRG) Neurons
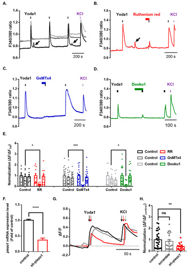
2.3. Pharmacological Inhibition of Piezo1 in Mouse Dorsal Root Ganglion (DRG) Neurons
2.4. Physiological Function of Piezo1 and TRPV1 in the Same Dorsal Root Ganglion (DRG) Neurons
3. Discussion
4. Materials and Methods
4.1. Reagents
4.2. Animals
4.3. Mouse DRG Neuron Cultures
4.4. Human DRG Neuron Cultures
4.5. shRNA Downregulation Assay and Taqman Assay
4.6. Calcium Imaging
4.7. Whole-Cell Patch-Clamp Recordings
4.8. Single-Cell RT-PCR (scRT-PCR)
4.9. Western Blot
4.10. Statistical Analysis
Author Contributions
Funding
Conflicts of Interest
References
- Dubin, A.E.; Patapoutian, A. Nociceptors: The sensors of the pain pathway. J. Clin. Investig. 2010, 120, 3760–3772. [Google Scholar] [CrossRef]
- Geng, J.; Zhao, Q.; Zhang, T.; Xiao, B. In touch with the mechanosensitive piezo channels: Structure, ion permeation, and mechanotransduction. Curr. Top. Membr. 2017, 79, 159–195. [Google Scholar]
- Bagriantsev, S.N.; Gracheva, E.O.; Gallagher, P.G. Piezo proteins: Regulators of mechanosensation and other cellular processes. J. Biol. Chem. 2014, 289, 31673–31681. [Google Scholar] [CrossRef]
- Zhao, Q.; Wu, K.; Geng, J.; Chi, S.; Wang, Y.; Zhi, P.; Zhang, M.; Xiao, B. Ion permeation and mechanotransduction mechanisms of mechanosensitive piezo channels. Neuron 2016, 89, 1248–1263. [Google Scholar] [CrossRef]
- Xu, X.Z. Demystifying mechanosensitive piezo ion channels. Neurosci. Bull. 2016, 32, 307–309. [Google Scholar] [CrossRef]
- Martinac, B.; Poole, K. Mechanically activated ion channels. Int. J. Biochem. Cell Biol. 2018, 97, 104–107. [Google Scholar] [CrossRef]
- Murthy, S.E.; Dubin, A.E.; Patapoutian, A. Piezos thrive under pressure: Mechanically activated ion channels in health and disease. Nat. Rev. Mol. Cell Biol. 2017, 18, 771–783. [Google Scholar] [CrossRef]
- Sianati, S.; Kurumlian, A.; Bailey, E.; Poole, K. Analysis of mechanically activated ion channels at the cell-substrate interface: Combining pillar arrays and whole-cell patch-clamp. Front. Bioeng. Biotechnol. 2019, 7, 47. [Google Scholar] [CrossRef]
- Lee, K.; Lee, B.M.; Park, C.K.; Kim, Y.H.; Chung, G. Ion channels involved in tooth pain. Int. J. Mol. Sci. 2019, 20, 2266. [Google Scholar] [CrossRef]
- Szczot, M.; Liljencrantz, J.; Ghitani, N.; Barik, A.; Lam, R.; Thompson, J.H.; Bharucha-Goebel, D.; Saade, D.; Necaise, A.; Donkervoort, S.; et al. PIEZO2 mediates injury-induced tactile pain in mice and humans. Sci. Transl. Med. 2018, 10, eaat9892. [Google Scholar] [CrossRef]
- Chesler, A.T.; Szczot, M.; Bharucha-Goebel, D.; Ceko, M.; Donkervoort, S.; Laubacher, C.; Hayes, L.H.; Alter, K.; Zampieri, C.; Stanley, C.; et al. The role of PIEZO2 in human mechanosensation. N. Engl. J. Med. 2016, 375, 1355–1364. [Google Scholar] [CrossRef]
- Murthy, S.E.; Loud, M.C.; Daou, I.; Marshall, K.L.; Schwaller, F.; Kuhnemund, J.; Francisco, A.G.; Keenan, W.T.; Dubin, A.E.; Lewin, G.R.; et al. The mechanosensitive ion channel Piezo2 mediates sensitivity to mechanical pain in mice. Sci. Transl. Med. 2018, 10, eaat9897. [Google Scholar] [CrossRef]
- Mikhailov, N.; Leskinen, J.; Fagerlund, I.; Poguzhelskaya, E.; Giniatullina, R.; Gafurov, O.; Malm, T.; Karjalainen, T.; Grohn, O.; Giniatullin, R. Mechanosensitive meningeal nociception via Piezo channels: Implications for pulsatile pain in migraine? Neuropharmacology 2019, 149, 113–123. [Google Scholar] [CrossRef]
- Wang, J.; La, J.H.; Hamill, O.P. PIEZO1 Is selectively expressed in small diameter mouse DRG neurons distinct from neurons strongly expressing TRPV1. Front. Mol. Neurosci. 2019, 12, 178. [Google Scholar] [CrossRef]
- Ranade, S.S.; Woo, S.H.; Dubin, A.E.; Moshourab, R.A.; Wetzel, C.; Petrus, M.; Mathur, J.; Begay, V.; Coste, B.; Mainquist, J.; et al. Piezo2 is the major transducer of mechanical forces for touch sensation in mice. Nature 2014, 516, 121–125. [Google Scholar] [CrossRef]
- Coste, B.; Mathur, J.; Schmidt, M.; Earley, T.J.; Ranade, S.; Petrus, M.J.; Dubin, A.E.; Patapoutian, A. Piezo1 and Piezo2 are essential components of distinct mechanically activated cation channels. Science 2010, 330, 55–60. [Google Scholar] [CrossRef]
- Mahmud, A.A.; Nahid, N.A.; Nassif, C.; Sayeed, M.S.; Ahmed, M.U.; Parveen, M.; Khalil, M.I.; Islam, M.M.; Nahar, Z.; Rypens, F.; et al. Loss of the proprioception and touch sensation channel PIEZO2 in siblings with a progressive form of contractures. Clin. Genet. 2017, 91, 470–475. [Google Scholar] [CrossRef]
- Delle Vedove, A.; Storbeck, M.; Heller, R.; Holker, I.; Hebbar, M.; Shukla, A.; Magnusson, O.; Cirak, S.; Girisha, K.M.; O’Driscoll, M.; et al. Biallelic loss of proprioception-related PIEZO2 causes muscular atrophy with perinatal respiratory distress, arthrogryposis, and scoliosis. Am. J. Hum. Genet. 2016, 99, 1206–1216. [Google Scholar] [CrossRef]
- Lopes, D.M.; Denk, F.; McMahon, S.B. The molecular fingerprint of dorsal root and trigeminal ganglion neurons. Front. Mol. Neurosci. 2017, 10, 304. [Google Scholar] [CrossRef]
- Jin, P.; Jan, L.Y.; Jan, Y.N. Mechanosensitive ion channels: Structural features relevant to mechanotransduction mechanisms. Annu. Rev. Neurosci. 2020, 43. [Google Scholar] [CrossRef]
- Song, Y.; Li, D.; Farrelly, O.; Miles, L.; Li, F.; Kim, S.E.; Lo, T.Y.; Wang, F.; Li, T.; Thompson-Peer, K.L.; et al. The mechanosensitive ion channel piezo inhibits axon regeneration. Neuron 2019, 102, 373–389. [Google Scholar] [CrossRef] [PubMed]
- Qiu, Z.; Guo, J.; Kala, S.; Zhu, J.; Xian, Q.; Qiu, W.; Li, G.; Zhu, T.; Meng, L.; Zhang, R.; et al. The mechanosensitive ion channel piezo1 significantly mediates in vitro ultrasonic stimulation of neurons. iScience 2019, 21, 448–457. [Google Scholar] [CrossRef] [PubMed]
- Douguet, D.; Honore, E. Mammalian mechanoelectrical transduction: Structure and function of force-gated ion channels. Cell 2019, 179, 340–354. [Google Scholar] [CrossRef] [PubMed]
- Poole, K.; Herget, R.; Lapatsina, L.; Ngo, H.D.; Lewin, G.R. Tuning piezo ion channels to detect molecular-scale movements relevant for fine touch. Nat. Commun. 2014, 5, 3520. [Google Scholar] [CrossRef]
- Murthy, S.E.; Dubin, A.E.; Whitwam, T.; Jojoa-Cruz, S.; Cahalan, S.M.; Mousavi, S.A.R.; Ward, A.B.; Patapoutian, A. OSCA/TMEM63 are an evolutionarily conserved family of mechanically activated ion channels. eLife 2018, 7, e41844. [Google Scholar] [CrossRef]
- Beaulieu-Laroche, L.; Christin, M.; Donoghue, A.; Agosti, F.; Yousefpour, N.; Petitjean, H.; Davidova, A.; Stanton, C.; Khan, U.; Dietz, C.; et al. TACAN Is an ion channel involved in sensing mechanical pain. Cell 2020, 180, 956–967. [Google Scholar] [CrossRef]
- Della Pietra, A.; Mikhailov, N.; Giniatullin, R. The emerging role of mechanosensitive piezo channels in migraine pain. Int. J. Mol. Sci. 2020, 21, 696. [Google Scholar] [CrossRef]
- Zhou, T.; Gao, B.; Fan, Y.; Liu, Y.; Feng, S.; Cong, Q.; Zhang, X.; Zhou, Y.; Yadav, P.S.; Lin, J.; et al. Piezo1/2 mediate mechanotransduction essential for bone formation through concerted activation of NFAT-YAP1-beta-catenin. eLife 2020, 9, e52779. [Google Scholar] [CrossRef]
- Zhang, M.; Wang, Y.; Geng, J.; Zhou, S.; Xiao, B. Mechanically activated Piezo channels mediate touch and suppress acute mechanical pain response in mice. Cell Rep. 2019, 26, 1419–1431. [Google Scholar] [CrossRef]
- Honore, E.; Martins, J.R.; Penton, D.; Patel, A.; Demolombe, S. The piezo mechanosensitive ion channels: May the force be with you! Rev. Physiol. Biochem. Pharmacol. 2015, 169, 25–41. [Google Scholar]
- Gnanasambandam, R.; Bae, C.; Gottlieb, P.A.; Sachs, F. Ionic selectivity and permeation properties of human PIEZO1 Channels. PLoS ONE 2015, 10, e0125503. [Google Scholar] [CrossRef] [PubMed]
- Bae, C.; Sachs, F.; Gottlieb, P.A. The mechanosensitive ion channel Piezo1 is inhibited by the peptide GsMTx4. Biochemistry 2011, 50, 6295–6300. [Google Scholar] [CrossRef] [PubMed]
- Suchyna, T.M.; Johnson, J.H.; Hamer, K.; Leykam, J.F.; Gage, D.A.; Clemo, H.F.; Baumgarten, C.M.; Sachs, F. Identification of a peptide toxin from Grammostola spatulata spider venom that blocks cation-selective stretch-activated channels. J. Gen. Physiol. 2000, 115, 583–598. [Google Scholar] [CrossRef] [PubMed]
- Syeda, R.; Xu, J.; Dubin, A.E.; Coste, B.; Mathur, J.; Huynh, T.; Matzen, J.; Lao, J.; Tully, D.C.; Engels, I.H.; et al. Chemical activation of the mechanotransduction channel Piezo1. eLife 2015, 4, e07369. [Google Scholar] [CrossRef] [PubMed]
- Lacroix, J.J.; Botello-Smith, W.M.; Luo, Y. Probing the gating mechanism of the mechanosensitive channel Piezo1 with the small molecule Yoda1. Nat. Commun. 2018, 9, 2029. [Google Scholar] [CrossRef]
- Richter, F.; von Banchet, G.S.; Schaible, H.G. Transient Receptor Potential vanilloid 4 ion channel in C-fibres is involved in mechanonociception of the normal and inflamed joint. Sci Rep.-U. K. 2019, 9, 1–12. [Google Scholar] [CrossRef]
- Yoneda, M.; Suzuki, H.; Hatano, N.; Nakano, S.; Muraki, Y.; Miyazawa, K.; Goto, S.; Muraki, K. PIEZO1 and TRPV4, which are distinct mechano-sensors in the osteoblastic MC3T3-E1 cells, modify cell-proliferation. Int. J. Mol. Sci. 2019, 20, 4960. [Google Scholar] [CrossRef]
- Evans, E.L.; Cuthbertson, K.; Endesh, N.; Rode, B.; Blythe, N.M.; Hyman, A.J.; Hall, S.J.; Gaunt, H.J.; Ludlow, M.J.; Foster, R.; et al. Yoda1 analogue (Dooku1) which antagonizes Yoda1-evoked activation of Piezo1 and aortic relaxation. Br. J. Pharmacol. 2018, 175, 1744–1759. [Google Scholar] [CrossRef]
- Lawson, S.N.; Waddell, P.J. Soma neurofilament immunoreactivity is related to cell size and fibre conduction velocity in rat primary sensory neurons. J. Physiol. 1991, 435, 41–63. [Google Scholar] [CrossRef]
- Julius, D.; Basbaum, A.I. Molecular mechanisms of nociception. Nature 2001, 413, 203–210. [Google Scholar] [CrossRef]
- Lee, K.H.; Chung, K.; Chung, J.M.; Coggeshall, R.E. Correlation of cell body size, axon size, and signal conduction velocity for individually labelled dorsal root ganglion cells in the cat. J. Comp. Neurol. 1986, 243, 335–346. [Google Scholar] [CrossRef] [PubMed]
- Harper, A.A.; Lawson, S.N. Conduction velocity is related to morphological cell type in rat dorsal root ganglion neurones. J. Physiol. 1985, 359, 31–46. [Google Scholar] [CrossRef] [PubMed]
- Altier, C. Spicing up the sensation of stretch: TRPV1 controls mechanosensitive Piezo channels. Sci. Signal. 2015, 8, fs3. [Google Scholar] [CrossRef]
- Borbiro, I.; Badheka, D.; Rohacs, T. Activation of TRPV1 channels inhibits mechanosensitive piezo channel activity by depleting membrane phosphoinositides. Sci. Signal. 2015, 8, ra15. [Google Scholar] [CrossRef] [PubMed]




| Sex | Age (Years) |
|---|---|
| Female | 73 |
| Male | 40 |
| Female | 64 |
| Female | 60 |
| Target Gene (Product Length) | Forward (5′-3′) | Reverse (5′-3′) | |
|---|---|---|---|
| mouse piezo1 | Outer (239 bp) | TCCCAGAAGATGAGATGGCA | ACCCACATAAAGCTGGTCCA |
| Inner (176 bp) | CCGTAGCCACATGATGCAG | TCACCCGAAGAAGCTCCTG | |
| mouse piezo2 | Outer (418 bp) | TGGACAGCGAATGGACTTCT | CCTCGTTCAGCCAGCATAAC |
| Inner (222 bp) | TGATTCATGCCTGTTGGTTG | TGAAATCCGGGAAGTACAGC | |
| mouse trpv1 | 273 bp | TGATCATCTTCACCACGGCTG | CCTTGCGATGGCTGAAGTACA |
| mouse gapdh | Outer (367 bp) | AGCCTCGTCCCGTAGACAAAA | TTTTGGCTCCACCCCTTCA |
| Inner (313 bp) | TGAAGGTCGGTGTGAACGAATT | GCTTTCTCCATGGTGGTGAAGA | |
| mouse neun | Outer (473 bp) | CCAAGGGTTTTGGGTTTGTA | ACAAGAGAGTGGTGGGAACG |
| Inner (202 bp) | CCAAGGGTTTTGGGTTTGTA | TCAGGCCCATAGACTGTTCC | |
| human piezo1 | 182 bp | AGATCTCGCACTCCAT | CTCCTTCTCACGAGTCC |
| human gapdh | 459 bp | CAAATTCCATGGCACCGTCA | ATGATGTTCTGGAGAGCCCC |
© 2020 by the authors. Licensee MDPI, Basel, Switzerland. This article is an open access article distributed under the terms and conditions of the Creative Commons Attribution (CC BY) license (http://creativecommons.org/licenses/by/4.0/).
Share and Cite
Roh, J.; Hwang, S.-M.; Lee, S.-H.; Lee, K.; Kim, Y.H.; Park, C.-K. Functional Expression of Piezo1 in Dorsal Root Ganglion (DRG) Neurons. Int. J. Mol. Sci. 2020, 21, 3834. https://doi.org/10.3390/ijms21113834
Roh J, Hwang S-M, Lee S-H, Lee K, Kim YH, Park C-K. Functional Expression of Piezo1 in Dorsal Root Ganglion (DRG) Neurons. International Journal of Molecular Sciences. 2020; 21(11):3834. https://doi.org/10.3390/ijms21113834
Chicago/Turabian StyleRoh, Jueun, Sung-Min Hwang, Sun-Ho Lee, Kihwan Lee, Yong Ho Kim, and Chul-Kyu Park. 2020. "Functional Expression of Piezo1 in Dorsal Root Ganglion (DRG) Neurons" International Journal of Molecular Sciences 21, no. 11: 3834. https://doi.org/10.3390/ijms21113834
APA StyleRoh, J., Hwang, S.-M., Lee, S.-H., Lee, K., Kim, Y. H., & Park, C.-K. (2020). Functional Expression of Piezo1 in Dorsal Root Ganglion (DRG) Neurons. International Journal of Molecular Sciences, 21(11), 3834. https://doi.org/10.3390/ijms21113834

