The Origin and Evolution of Release Factors: Implications for Translation Termination, Ribosome Rescue, and Quality Control Pathways
Abstract
1. Introduction
2. Results and Discussion
2.1. The Prior State of Understanding of the Evolution of Peptidyl Hydrolase Release Factors
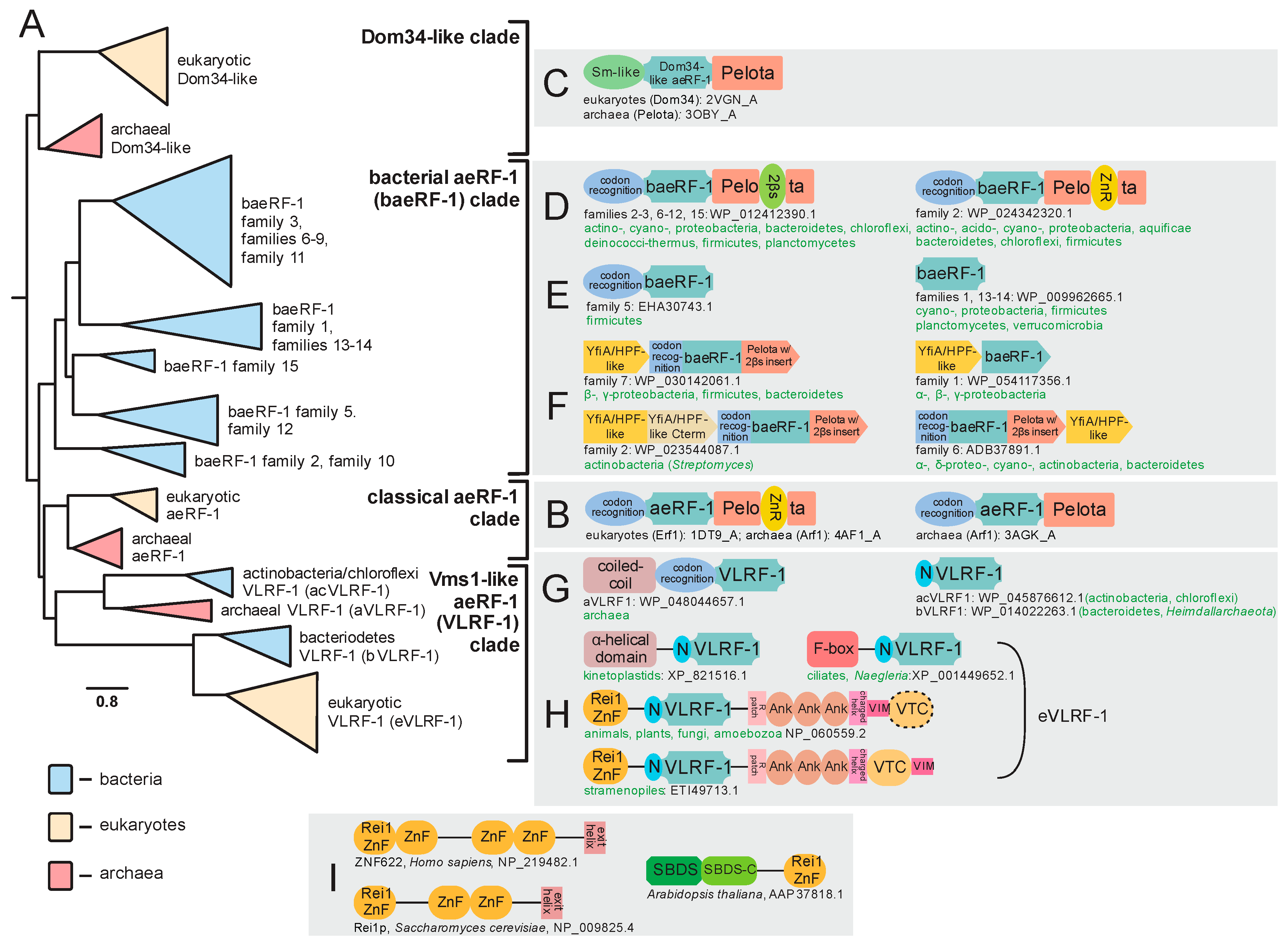
2.2. Novel Members of the aeRF-1 Superfamily: Their Domain Architectures and Conserved Gene Neighborhood Associations
2.3. Members of the aeRF-1 Superfamily Display Sequence and Structure Diversity in Their Core RNase H Fold Domain
2.4. Diversity and Phylogeny of bRF-PHs in the Bacteria
2.5. bRF-PH Domains Transferred to Eukaryotes
3. Functional and Evolutionary Implications
3.1. The State of Translation Termination in the LUCA and the Early History of RF-PH Domains
3.2. Multiple Early Recruitments of Paralogous RF-PHs to Distinct Ribosome Rescue Pathways
3.3. Origin of the Eukaryotic Ribosome Quality Control System
3.4. Alternative Catalytic Mechanisms for Releasing Peptides from Peptidyl-tRNA
4. Conclusions
Supplementary Materials
Author Contributions
Funding
Conflicts of Interest
Abbreviations
| RF-PH | release factor-peptidyl hydrolase |
| LUCA | Last Universal Common Ancestor |
| AA | amino acylated |
| bRF-PH | bacterial release factor-peptidyl hydrolase |
| aeRF-1 | archaeo-eukaryotic release factor |
| RQC | ribosome quality control |
| ZnR | zinc ribbon |
| VLRF-1 | Vms1-like archaeo-eukaryotic release factor |
| aVLRF-1 | archaeal Vms1-like archaeo-eukaryotic release factor |
| eVLRF-1 | eukaryotic Vms1-like archaeo-eukaryotic release factor |
| acVLRF-1 | actinobacterial/chloroflexi Vms1-like archaeo-eukaryotic release factor |
| bVLRF-1 | bacteroidetes Vms1-like archaeo-eukaryotic release factor |
| baeRF-1 | bacterial archaeo-eukaryotic release factor |
| VTC | Vms1 treble clef |
| SBDS | Shwachman-Bodian-Diamond syndrome |
| PSU | pseudouridine |
| PSYN | pseudouridine synthase |
| NTase | nucleotidyltransferase |
| Pth | peptidyl-tRNA hydrolase |
| aatRs | aminoacyl-tRNA synthetases |
References
- Leipe, D.D.; Wolf, Y.I.; Koonin, E.V.; Aravind, L. Classification and evolution of P-loop GTPases and related ATPases. J. Mol. Biol. 2002, 317, 41–72. [Google Scholar] [CrossRef] [PubMed]
- Berchtold, H.; Reshetnikova, L.; Reiser, C.O.; Schirmer, N.K.; Sprinzl, M.; Hilgenfeld, R. Crystal structure of active elongation factor Tu reveals major domain rearrangements. Nature 1993, 365, 126–132. [Google Scholar] [CrossRef]
- Kavaliauskas, D.; Nissen, P.; Knudsen, C.R. The busiest of all ribosomal assistants: Elongation factor Tu. Biochemistry 2012, 51, 2642–2651. [Google Scholar] [CrossRef] [PubMed]
- Yamamoto, H.; Qin, Y.; Achenbach, J.; Li, C.; Kijek, J.; Spahn, C.M.; Nierhaus, K.H. EF-G and EF4: Translocation and back-translocation on the bacterial ribosome. Nat. Rev. Microbiol. 2014, 12, 89–100. [Google Scholar] [CrossRef]
- Rodnina, M.V.; Wintermeyer, W. The ribosome as a molecular machine: The mechanism of tRNA-mRNA movement in translocation. Biochem. Soc. Trans. 2011, 39, 658–662. [Google Scholar] [CrossRef]
- Szkaradkiewicz, K.; Zuleeg, T.; Limmer, S.; Sprinzl, M. Interaction of fMet-tRNAfMet and fMet-AMP with the C-terminal domain of Thermus thermophilus translation initiation factor 2. Eur. J. Biochem. 2000, 267, 4290–4299. [Google Scholar] [CrossRef]
- Pestova, T.V.; Lomakin, I.B.; Lee, J.H.; Choi, S.K.; Dever, T.E.; Hellen, C.U. The joining of ribosomal subunits in eukaryotes requires eIF5B. Nature 2000, 403, 332–335. [Google Scholar] [CrossRef] [PubMed]
- Merrick, W.C. Mechanism and regulation of eukaryotic protein synthesis. Microbiol. Rev. 1992, 56, 291–315. [Google Scholar]
- Inagaki, Y.; Blouin, C.; Susko, E.; Roger, A.J. Assessing functional divergence in EF-1alpha and its paralogs in eukaryotes and archaebacteria. Nucleic Acids Res. 2003, 31, 4227–4237. [Google Scholar] [CrossRef][Green Version]
- Kobayashi, K.; Saito, K.; Ishitani, R.; Ito, K.; Nureki, O. Structural basis for translation termination by archaeal RF1 and GTP-bound EF1alpha complex. Nucleic Acids Res. 2012, 40, 9319–9328. [Google Scholar] [CrossRef]
- Nakamura, Y.; Ito, K.; Isaksson, L.A. Emerging understanding of translation termination. Cell 1996, 87, 147–150. [Google Scholar] [CrossRef]
- Nakamura, Y.; Ito, K. Making sense of mimic in translation termination. Trends Biochem. Sci. 2003, 28, 99–105. [Google Scholar] [CrossRef]
- Frolova, L.Y.; Tsivkovskii, R.Y.; Sivolobova, G.F.; Oparina, N.Y.; Serpinsky, O.I.; Blinov, V.M.; Tatkov, S.I.; Kisselev, L.L. Mutations in the highly conserved GGQ motif of class 1 polypeptide release factors abolish ability of human eRF1 to trigger peptidyl-tRNA hydrolysis. RNA 1999, 5, 1014–1020. [Google Scholar] [CrossRef] [PubMed]
- Mora, L.; Heurgue-Hamard, V.; Champ, S.; Ehrenberg, M.; Kisselev, L.L.; Buckingham, R.H. The essential role of the invariant GGQ motif in the function and stability in vivo of bacterial release factors RF1 and RF2. Mol. Microbiol. 2003, 47, 267–275. [Google Scholar] [CrossRef]
- Shaw, J.J.; Green, R. Two distinct components of release factor function uncovered by nucleophile partitioning analysis. Mol. Cell 2007, 28, 458–467. [Google Scholar] [CrossRef][Green Version]
- Weixlbaumer, A.; Jin, H.; Neubauer, C.; Voorhees, R.M.; Petry, S.; Kelley, A.C.; Ramakrishnan, V. Insights into translational termination from the structure of RF2 bound to the ribosome. Science 2008, 322, 953–956. [Google Scholar] [CrossRef] [PubMed]
- Korostelev, A.; Asahara, H.; Lancaster, L.; Laurberg, M.; Hirschi, A.; Zhu, J.; Trakhanov, S.; Scott, W.G.; Noller, H.F. Crystal structure of a translation termination complex formed with release factor RF2. Proc. Natl. Acad. Sci. USA 2008, 105, 19684–19689. [Google Scholar] [CrossRef]
- Laurberg, M.; Asahara, H.; Korostelev, A.; Zhu, J.; Trakhanov, S.; Noller, H.F. Structural basis for translation termination on the 70S ribosome. Nature 2008, 454, 852–857. [Google Scholar] [CrossRef] [PubMed]
- Inagaki, Y.; Ford Doolittle, W. Evolution of the eukaryotic translation termination system: Origins of release factors. Mol. Biol. Evol. 2000, 17, 882–889. [Google Scholar] [CrossRef]
- Vestergaard, B.; Van, L.B.; Andersen, G.R.; Nyborg, J.; Buckingham, R.H.; Kjeldgaard, M. Bacterial polypeptide release factor RF2 is structurally distinct from eukaryotic eRF1. Mol. Cell 2001, 8, 1375–1382. [Google Scholar] [CrossRef]
- Pisarev, A.V.; Skabkin, M.A.; Pisareva, V.P.; Skabkina, O.V.; Rakotondrafara, A.M.; Hentze, M.W.; Hellen, C.U.; Pestova, T.V. The role of ABCE1 in eukaryotic posttermination ribosomal recycling. Mol. Cell 2010, 37, 196–210. [Google Scholar] [CrossRef]
- Shoemaker, C.J.; Green, R. Kinetic analysis reveals the ordered coupling of translation termination and ribosome recycling in yeast. Proc. Natl. Acad. Sci. USA 2011, 108, E1392–E1398. [Google Scholar] [CrossRef]
- Zavialov, A.V.; Hauryliuk, V.V.; Ehrenberg, M. Splitting of the posttermination ribosome into subunits by the concerted action of RRF and EF-G. Mol. Cell 2005, 18, 675–686. [Google Scholar] [CrossRef] [PubMed]
- Song, H.; Mugnier, P.; Das, A.K.; Webb, H.M.; Evans, D.R.; Tuite, M.F.; Hemmings, B.A.; Barford, D. The crystal structure of human eukaryotic release factor eRF1--mechanism of stop codon recognition and peptidyl-tRNA hydrolysis. Cell 2000, 100, 311–321. [Google Scholar] [CrossRef]
- Cheng, Z.; Saito, K.; Pisarev, A.V.; Wada, M.; Pisareva, V.P.; Pestova, T.V.; Gajda, M.; Round, A.; Kong, C.; Lim, M.; et al. Structural insights into eRF3 and stop codon recognition by eRF1. Genes Dev. 2009, 23, 1106–1118. [Google Scholar] [CrossRef]
- Preis, A.; Heuer, A.; Barrio-Garcia, C.; Hauser, A.; Eyler, D.E.; Berninghausen, O.; Green, R.; Becker, T.; Beckmann, R. Cryoelectron microscopic structures of eukaryotic translation termination complexes containing eRF1-eRF3 or eRF1-ABCE1. Cell Rep. 2014, 8, 59–65. [Google Scholar] [CrossRef]
- Anantharaman, V.; Koonin, E.V.; Aravind, L. Comparative genomics and evolution of proteins involved in RNA metabolism. Nucleic Acids Res. 2002, 30, 1427–1464. [Google Scholar] [CrossRef]
- Caban, K.; Kinzy, S.A.; Copeland, P.R. The L7Ae RNA binding motif is a multifunctional domain required for the ribosome-dependent Sec incorporation activity of Sec insertion sequence binding protein 2. Mol. Cell Biol. 2007, 27, 6350–6360. [Google Scholar] [CrossRef]
- Mora, L.; Zavialov, A.; Ehrenberg, M.; Buckingham, R.H. Stop codon recognition and interactions with peptide release factor RF3 of truncated and chimeric RF1 and RF2 from Escherichia coli. Mol. Microbiol. 2003, 50, 1467–1476. [Google Scholar] [CrossRef]
- Pallesen, J.; Hashem, Y.; Korkmaz, G.; Koripella, R.K.; Huang, C.; Ehrenberg, M.; Sanyal, S.; Frank, J. Cryo-EM visualization of the ribosome in termination complex with apo-RF3 and RF1. eLife 2013, 2, e00411. [Google Scholar] [CrossRef]
- Kristensen, O.; Laurberg, M.; Liljas, A.; Selmer, M. Is tRNA binding or tRNA mimicry mandatory for translation factors? Curr. Protein Pept. Sci. 2002, 3, 133–141. [Google Scholar] [CrossRef]
- Nakamura, Y.; Ito, K. tRNA mimicry in translation termination and beyond. Wiley Interdiscip. Rev. RNA 2011, 2, 647–668. [Google Scholar] [CrossRef]
- Passos, D.O.; Doma, M.K.; Shoemaker, C.J.; Muhlrad, D.; Green, R.; Weissman, J.; Hollien, J.; Parker, R. Analysis of Dom34 and its function in no-go decay. Mol. Biol. Cell 2009, 20, 3025–3032. [Google Scholar] [CrossRef] [PubMed]
- Kobayashi, K.; Kikuno, I.; Kuroha, K.; Saito, K.; Ito, K.; Ishitani, R.; Inada, T.; Nureki, O. Structural basis for mRNA surveillance by archaeal Pelota and GTP-bound EF1alpha complex. Proc. Natl. Acad. Sci. USA 2010, 107, 17575–17579. [Google Scholar] [CrossRef]
- Saito, S.; Hosoda, N.; Hoshino, S. The Hbs1-Dom34 protein complex functions in non-stop mRNA decay in mammalian cells. J. Biol. Chem. 2013, 288, 17832–17843. [Google Scholar] [CrossRef] [PubMed]
- Doma, M.K.; Parker, R. Endonucleolytic cleavage of eukaryotic mRNAs with stalls in translation elongation. Nature 2006, 440, 561–564. [Google Scholar] [CrossRef]
- Guydosh, N.R.; Green, R. Dom34 rescues ribosomes in 3’ untranslated regions. Cell 2014, 156, 950–962. [Google Scholar] [CrossRef] [PubMed]
- Graille, M.; Chaillet, M.; van Tilbeurgh, H. Structure of yeast Dom34: A protein related to translation termination factor Erf1 and involved in No-Go decay. J. Biol. Chem. 2008, 283, 7145–7154. [Google Scholar] [CrossRef]
- Hilal, T.; Yamamoto, H.; Loerke, J.; Burger, J.; Mielke, T.; Spahn, C.M. Structural insights into ribosomal rescue by Dom34 and Hbs1 at near-atomic resolution. Nat. Commun. 2016, 7, 13521. [Google Scholar] [CrossRef]
- Carr-Schmid, A.; Pfund, C.; Craig, E.A.; Kinzy, T.G. Novel G-protein complex whose requirement is linked to the translational status of the cell. Mol. Cell Biol. 2002, 22, 2564–2574. [Google Scholar] [CrossRef]
- Scolnick, E.; Tompkins, R.; Caskey, T.; Nirenberg, M. Release factors differing in specificity for terminator codons. Proc. Natl. Acad. Sci. USA 1968, 61, 768–774. [Google Scholar] [CrossRef]
- Duarte, I.; Nabuurs, S.B.; Magno, R.; Huynen, M. Evolution and diversification of the organellar release factor family. Mol. Biol. Evol. 2012, 29, 3497–3512. [Google Scholar] [CrossRef]
- Zaremba-Niedzwiedzka, K.; Caceres, E.F.; Saw, J.H.; Backstrom, D.; Juzokaite, L.; Vancaester, E.; Seitz, K.W.; Anantharaman, K.; Starnawski, P.; Kjeldsen, K.U.; et al. Asgard archaea illuminate the origin of eukaryotic cellular complexity. Nature 2017, 541, 353–358. [Google Scholar] [CrossRef]
- Aravind, L. Guilt by association: Contextual information in genome analysis. Genome Res. 2000, 10, 1074–1077. [Google Scholar] [CrossRef]
- Huynen, M.; Snel, B.; Lathe, W., 3rd; Bork, P. Predicting protein function by genomic context: Quantitative evaluation and qualitative inferences. Genome Res. 2000, 10, 1204–1210. [Google Scholar] [CrossRef]
- Heo, J.M.; Livnat-Levanon, N.; Taylor, E.B.; Jones, K.T.; Dephoure, N.; Ring, J.; Xie, J.; Brodsky, J.L.; Madeo, F.; Gygi, S.P.; et al. A stress-responsive system for mitochondrial protein degradation. Mol Cell 2010, 40, 465–480. [Google Scholar] [CrossRef]
- Tran, J.R.; Brodsky, J.L. The Cdc48-Vms1 complex maintains 26S proteasome architecture. Biochem. J. 2014, 458, 459–467. [Google Scholar] [CrossRef]
- Stapf, C.; Cartwright, E.; Bycroft, M.; Hofmann, K.; Buchberger, A. The general definition of the p97/valosin-containing protein (VCP)-interacting motif (VIM) delineates a new family of p97 cofactors. J. Biol. Chem. 2011, 286, 38670–38678. [Google Scholar] [CrossRef]
- Greber, B.J.; Gerhardy, S.; Leitner, A.; Leibundgut, M.; Salem, M.; Boehringer, D.; Leulliot, N.; Aebersold, R.; Panse, V.G.; Ban, N. Insertion of the Biogenesis Factor Rei1 Probes the Ribosomal Tunnel during 60S Maturation. Cell 2016, 164, 91–102. [Google Scholar] [CrossRef]
- Finch, A.J.; Hilcenko, C.; Basse, N.; Drynan, L.F.; Goyenechea, B.; Menne, T.F.; Gonzalez Fernandez, A.; Simpson, P.; D’Santos, C.S.; Arends, M.J.; et al. Uncoupling of GTP hydrolysis from eIF6 release on the ribosome causes Shwachman-Diamond syndrome. Genes Dev. 2011, 25, 917–929. [Google Scholar] [CrossRef]
- Wessels, D.; Srikantha, T.; Yi, S.; Kuhl, S.; Aravind, L.; Soll, D.R. The Shwachman-Bodian-Diamond syndrome gene encodes an RNA-binding protein that localizes to the pseudopod of Dictyostelium amoebae during chemotaxis. J. Cell Sci. 2006, 119, 370–379. [Google Scholar] [CrossRef]
- Andreeva, A.; Howorth, D.; Chandonia, J.M.; Brenner, S.E.; Hubbard, T.J.; Chothia, C.; Murzin, A.G. Data growth and its impact on the SCOP database: New developments. Nucleic Acids Res. 2008, 36, D419–D425. [Google Scholar] [CrossRef]
- Dyer, D.H.; Rubio, L.M.; Thoden, J.B.; Holden, H.M.; Ludden, P.W.; Rayment, I. The three-dimensional structure of the core domain of Naf Y from Azotobacter vinelandii determined at 1.8-A resolution. J. Biol. Chem. 2003, 278, 32150–32156. [Google Scholar] [CrossRef]
- Padmanabhan, B.; Paehler, A.; Horikoshi, M. Structure of creatine amidinohydrolase from Actinobacillus. Acta Crystallogr. D Biol. Crystallogr. 2002, 58, 1322–1328. [Google Scholar] [CrossRef]
- Wibley, J.E.; Pegg, A.E.; Moody, P.C. Crystal structure of the human O(6)-alkylguanine-DNA alkyltransferase. Nucleic Acids Res. 2000, 28, 393–401. [Google Scholar] [CrossRef]
- Katayanagi, K.; Miyagawa, M.; Matsushima, M.; Ishikawa, M.; Kanaya, S.; Ikehara, M.; Matsuzaki, T.; Morikawa, K. Three-dimensional structure of ribonuclease H from E. coli. Nature 1990, 347, 306–309. [Google Scholar] [CrossRef]
- Yang, W.; Hendrickson, W.A.; Crouch, R.J.; Satow, Y. Structure of ribonuclease H phased at 2 A resolution by MAD analysis of the selenomethionyl protein. Science 1990, 249, 1398–1405. [Google Scholar] [CrossRef]
- Majorek, K.A.; Dunin-Horkawicz, S.; Steczkiewicz, K.; Muszewska, A.; Nowotny, M.; Ginalski, K.; Bujnicki, J.M. The RNase H-like superfamily: New members, comparative structural analysis and evolutionary classification. Nucleic Acids Res. 2014, 42, 4160–4179. [Google Scholar] [CrossRef]
- Seit-Nebi, A.; Frolova, L.; Justesen, J.; Kisselev, L. Class-1 translation termination factors: Invariant GGQ minidomain is essential for release activity and ribosome binding but not for stop codon recognition. Nucleic Acids Res. 2001, 29, 3982–3987. [Google Scholar] [CrossRef]
- Verma, R.; Reichermeier, K.M.; Burroughs, A.M.; Oania, R.S.; Reitsma, J.M.; Aravind, L.; Deshaies, R.J. Vms1 and ANKZF1 peptidyl-tRNA hydrolases release nascent chains from stalled ribosomes. Nature 2018, 557, 446–451. [Google Scholar] [CrossRef]
- Kuroha, K.; Zinoviev, A.; Hellen, C.U.T.; Pestova, T.V. Release of Ubiquitinated and Non-ubiquitinated Nascent Chains from Stalled Mammalian Ribosomal Complexes by ANKZF1 and Ptrh1. Mol. Cell 2018, 72, 286–302.e288. [Google Scholar] [CrossRef]
- Trobro, S.; Aqvist, J. A model for how ribosomal release factors induce peptidyl-tRNA cleavage in termination of protein synthesis. Mol. Cell 2007, 27, 758–766. [Google Scholar] [CrossRef]
- Handa, Y.; Inaho, N.; Nameki, N. YaeJ is a novel ribosome-associated protein in Escherichia coli that can hydrolyze peptidyl-tRNA on stalled ribosomes. Nucleic Acids Res. 2011, 39, 1739–1748. [Google Scholar] [CrossRef]
- Chadani, Y.; Ono, K.; Kutsukake, K.; Abo, T. Escherichia coli YaeJ protein mediates a novel ribosome-rescue pathway distinct from SsrA- and ArfA-mediated pathways. Mol. Microbiol. 2011, 80, 772–785. [Google Scholar] [CrossRef]
- Huter, P.; Muller, C.; Arenz, S.; Beckert, B.; Wilson, D.N. Structural Basis for Ribosome Rescue in Bacteria. Trends Biochem. Sci. 2017, 42, 669–680. [Google Scholar] [CrossRef]
- Buskirk, A.R.; Green, R. Ribosome pausing, arrest and rescue in bacteria and eukaryotes. Philos. Trans. R Soc. Lond. B Biol. Sci. 2017, 372. [Google Scholar] [CrossRef]
- Huang, L.; Ku, J.; Pookanjanatavip, M.; Gu, X.; Wang, D.; Greene, P.J.; Santi, D.V. Identification of two Escherichia coli pseudouridine synthases that show multisite specificity for 23S RNA. Biochemistry 1998, 37, 15951–15957. [Google Scholar] [CrossRef]
- Hoernes, T.P.; Clementi, N.; Faserl, K.; Glasner, H.; Breuker, K.; Lindner, H.; Huttenhofer, A.; Erlacher, M.D. Nucleotide modifications within bacterial messenger RNAs regulate their translation and are able to rewire the genetic code. Nucleic Acids Res. 2016, 44, 852–862. [Google Scholar] [CrossRef]
- Baranov, P.V.; Vestergaard, B.; Hamelryck, T.; Gesteland, R.F.; Nyborg, J.; Atkins, J.F. Diverse bacterial genomes encode an operon of two genes, one of which is an unusual class-I release factor that potentially recognizes atypical mRNA signals other than normal stop codons. Biol. Direct. 2006, 1, 28. [Google Scholar] [CrossRef][Green Version]
- Englert, M.; Sheppard, K.; Aslanian, A.; Yates, J.R., 3rd; Soll, D. Archaeal 3’-phosphate RNA splicing ligase characterization identifies the missing component in tRNA maturation. Proc. Natl. Acad. Sci. USA 2011, 108, 1290–1295. [Google Scholar] [CrossRef]
- Popow, J.; Englert, M.; Weitzer, S.; Schleiffer, A.; Mierzwa, B.; Mechtler, K.; Trowitzsch, S.; Will, C.L.; Luhrmann, R.; Soll, D.; et al. HSPC117 is the essential subunit of a human tRNA splicing ligase complex. Science 2011, 331, 760–764. [Google Scholar] [CrossRef]
- Tanaka, N.; Shuman, S. RtcB is the RNA ligase component of an Escherichia coli RNA repair operon. J. Biol. Chem. 2011, 286, 7727–7731. [Google Scholar] [CrossRef]
- Burroughs, A.M.; Aravind, L. RNA damage in biological conflicts and the diversity of responding RNA repair systems. Nucleic Acids Res. 2016, 44, 8525–8555. [Google Scholar] [CrossRef]
- Klaiman, D.; Steinfels-Kohn, E.; Krutkina, E.; Davidov, E.; Kaufmann, G. The wobble nucleotide-excising anticodon nuclease RloC is governed by the zinc-hook and DNA-dependent ATPase of its Rad50-like region. Nucleic Acids Res. 2012, 40, 8568–8578. [Google Scholar] [CrossRef][Green Version]
- Feaga, H.A.; Quickel, M.D.; Hankey-Giblin, P.A.; Keiler, K.C. Human Cells Require Non-stop Ribosome Rescue Activity in Mitochondria. PLoS Genet. 2016, 12, e1005964. [Google Scholar] [CrossRef] [PubMed]
- Wesolowska, M.; Gorman, G.S.; Alston, C.L.; Pajak, A.; Pyle, A.; He, L.; Griffin, H.; Chinnery, P.F.; Miller, J.A.; Schaefer, A.M.; et al. Adult Onset Leigh Syndrome in the Intensive Care Setting: A Novel Presentation of a C12orf65 Related Mitochondrial Disease. J. Neuromuscul. Dis. 2015, 2, 409–419. [Google Scholar] [CrossRef]
- Antonicka, H.; Ostergaard, E.; Sasarman, F.; Weraarpachai, W.; Wibrand, F.; Pedersen, A.M.; Rodenburg, R.J.; van der Knaap, M.S.; Smeitink, J.A.; Chrzanowska-Lightowlers, Z.M.; et al. Mutations in C12orf65 in patients with encephalomyopathy and a mitochondrial translation defect. Am. J. Hum. Genet. 2010, 87, 115–122. [Google Scholar] [CrossRef] [PubMed]
- Pyle, A.; Ramesh, V.; Bartsakoulia, M.; Boczonadi, V.; Gomez-Duran, A.; Herczegfalvi, A.; Blakely, E.L.; Smertenko, T.; Duff, J.; Eglon, G.; et al. Behr’s Syndrome is Typically Associated with Disturbed Mitochondrial Translation and Mutations in the C12orf65 Gene. J. Neuromuscul. Dis. 2014, 1, 55–63. [Google Scholar] [CrossRef]
- Nishihara, H.; Omoto, M.; Takao, M.; Higuchi, Y.; Koga, M.; Kawai, M.; Kawano, H.; Ikeda, E.; Takashima, H.; Kanda, T. Autopsy case of the C12orf65 mutation in a patient with signs of mitochondrial dysfunction. Neurol. Genet. 2017, 3, e171. [Google Scholar] [CrossRef]
- Mazumder, R.; Iyer, L.M.; Vasudevan, S.; Aravind, L. Detection of novel members, structure-function analysis and evolutionary classification of the 2H phosphoesterase superfamily. Nucleic Acids Res. 2002, 30, 5229–5243. [Google Scholar] [CrossRef]
- Kogure, H.; Handa, Y.; Nagata, M.; Kanai, N.; Guntert, P.; Kubota, K.; Nameki, N. Identification of residues required for stalled-ribosome rescue in the codon-independent release factor YaeJ. Nucleic Acids Res. 2014, 42, 3152–3163. [Google Scholar] [CrossRef]
- Handa, Y.; Hikawa, Y.; Tochio, N.; Kogure, H.; Inoue, M.; Koshiba, S.; Guntert, P.; Inoue, Y.; Kigawa, T.; Yokoyama, S.; et al. Solution structure of the catalytic domain of the mitochondrial protein ICT1 that is essential for cell vitality. J. Mol. Biol. 2010, 404, 260–273. [Google Scholar] [CrossRef]
- Kaushal, P.S.; Sharma, M.R.; Booth, T.M.; Haque, E.M.; Tung, C.S.; Sanbonmatsu, K.Y.; Spremulli, L.L.; Agrawal, R.K. Cryo-EM structure of the small subunit of the mammalian mitochondrial ribosome. Proc. Natl. Acad. Sci. USA 2014, 111, 7284–7289. [Google Scholar] [CrossRef]
- Greber, B.J.; Bieri, P.; Leibundgut, M.; Leitner, A.; Aebersold, R.; Boehringer, D.; Ban, N. The complete structure of the 55S mammalian mitochondrial ribosome. Science 2015, 348, 303–308. [Google Scholar] [CrossRef]
- Brown, A.; Amunts, A.; Bai, X.C.; Sugimoto, Y.; Edwards, P.C.; Murshudov, G.; Scheres, S.H.W.; Ramakrishnan, V. Structure of the large ribosomal subunit from human mitochondria. Science 2014, 346, 718–722. [Google Scholar] [CrossRef]
- Amunts, A.; Brown, A.; Toots, J.; Scheres, S.H.W.; Ramakrishnan, V. The structure of the human mitochondrial ribosome. Science 2015, 348, 95–98. [Google Scholar] [CrossRef]
- Brown, A.; Rathore, S.; Kimanius, D.; Aibara, S.; Bai, X.C.; Rorbach, J.; Amunts, A.; Ramakrishnan, V. Structures of the human mitochondrial ribosome in native states of assembly. Nat. Struct. Mol. Biol. 2017, 24, 866–869. [Google Scholar] [CrossRef]
- Noller, H.F. Evolution of protein synthesis from an RNA world. Cold Spring Harb. Perspect. Biol. 2012, 4, a003681. [Google Scholar] [CrossRef]
- Van der Gulik, P.T.; Speijer, D. How amino acids and peptides shaped the RNA world. Life (Basel) 2015, 5, 230–246. [Google Scholar] [CrossRef]
- Caskey, C.T.; Beaudet, A.L.; Scolnick, E.M.; Rosman, M. Hydrolysis of fMet-tRNA by peptidyl transferase. Proc. Natl. Acad. Sci. USA 1971, 68, 3163–3167. [Google Scholar] [CrossRef]
- Wolf, Y.I.; Aravind, L.; Grishin, N.V.; Koonin, E.V. Evolution of aminoacyl-tRNA synthetases--analysis of unique domain architectures and phylogenetic trees reveals a complex history of horizontal gene transfer events. Genome Res. 1999, 9, 689–710. [Google Scholar]
- Yokoyama, T.; Shaikh, T.R.; Iwakura, N.; Kaji, H.; Kaji, A.; Agrawal, R.K. Structural insights into initial and intermediate steps of the ribosome-recycling process. EMBO J. 2012, 31, 1836–1846. [Google Scholar] [CrossRef]
- Gao, N.; Zavialov, A.V.; Li, W.; Sengupta, J.; Valle, M.; Gursky, R.P.; Ehrenberg, M.; Frank, J. Mechanism for the disassembly of the posttermination complex inferred from cryo-EM studies. Mol. Cell 2005, 18, 663–674. [Google Scholar] [CrossRef] [PubMed]
- Iyer, L.M.; Burroughs, A.M.; Aravind, L. The prokaryotic antecedents of the ubiquitin-signaling system and the early evolution of ubiquitin-like beta-grasp domains. Genome Biol. 2006, 7, R60. [Google Scholar] [CrossRef] [PubMed]
- Burroughs, A.M.; Iyer, L.M.; Aravind, L. Functional diversification of the RING finger and other binuclear treble clef domains in prokaryotes and the early evolution of the ubiquitin system. Mol. Biosyst. 2011, 7, 2261–2277. [Google Scholar] [CrossRef] [PubMed]
- Burroughs, A.M.; Iyer, L.M.; Aravind, L. Structure and evolution of ubiquitin and ubiquitin-related domains. Methods Mol. Biol. 2012, 832, 15–63. [Google Scholar] [CrossRef] [PubMed]
- Burroughs, A.M.; Iyer, L.M.; Aravind, L. The natural history of ubiquitin and ubiquitin-related domains. Front. Biosci. (Landmark Ed.) 2012, 17, 1433–1460. [Google Scholar] [CrossRef]
- Hurst, L.D.; Atlan, A.; Bengtsson, B.O. Genetic conflicts. Q. Rev. Biol. 1996, 71, 317–364. [Google Scholar] [CrossRef]
- Aravind, L.; Anantharaman, V.; Zhang, D.; de Souza, R.F.; Iyer, L.M. Gene flow and biological conflict systems in the origin and evolution of eukaryotes. Front. Cell Infect. Microbiol. 2012, 2, 89. [Google Scholar] [CrossRef]
- Kobayashi, K.; Ishitani, R.; Nureki, O. Recent structural studies on Dom34/aPelota and Hbs1/aEF1alpha: Important factors for solving general problems of ribosomal stall in translation. Biophysics (Nagoya-shi) 2013, 9, 131–140. [Google Scholar] [CrossRef]
- Goralski, T.D.P.; Kirimanjeswara, G.S.; Keiler, K.C. A New Mechanism for Ribosome Rescue Can Recruit RF1 or RF2 to Nonstop Ribosomes. MBio 2018, 9. [Google Scholar] [CrossRef]
- Stacy, R.A.; Aalen, R.B. Identification of sequence homology between the internal hydrophilic repeated motifs of group 1 late-embryogenesis-abundant proteins in plants and hydrophilic repeats of the general stress protein GsiB of Bacillus subtilis. Planta 1998, 206, 476–478. [Google Scholar] [CrossRef]
- Maul, B.; Volker, U.; Riethdorf, S.; Engelmann, S.; Hecker, M. sigma B-dependent regulation of gsiB in response to multiple stimuli in Bacillus subtilis. Mol. Genes Genet. 1995, 248, 114–120. [Google Scholar] [CrossRef]
- Asteri, I.A.; Boutou, E.; Anastasiou, R.; Pot, B.; Vorgias, C.E.; Tsakalidou, E.; Papadimitriou, K. In silico evidence for the horizontal transfer of gsiB, a sigma(B)-regulated gene in gram-positive bacteria, to lactic acid bacteria. Appl. Environ. Microbiol. 2011, 77, 3526–3531. [Google Scholar] [CrossRef]
- Fernandez-Puentes, C.; Vazquez, D. Effects of some proteins that inactivate the eukaryotic ribosome. FEBS Lett. 1977, 78, 143–146. [Google Scholar] [CrossRef]
- Winther, K.S.; Brodersen, D.E.; Brown, A.K.; Gerdes, K. VapC20 of Mycobacterium tuberculosis cleaves the sarcin-ricin loop of 23S rRNA. Nat. Commun. 2013, 4, 2796. [Google Scholar] [CrossRef] [PubMed]
- Neubauer, C.; Gao, Y.G.; Andersen, K.R.; Dunham, C.M.; Kelley, A.C.; Hentschel, J.; Gerdes, K.; Ramakrishnan, V.; Brodersen, D.E. The structural basis for mRNA recognition and cleavage by the ribosome-dependent endonuclease RelE. Cell 2009, 139, 1084–1095. [Google Scholar] [CrossRef]
- Polikanov, Y.S.; Blaha, G.M.; Steitz, T.A. How hibernation factors RMF, HPF, and YfiA turn off protein synthesis. Science 2012, 336, 915–918. [Google Scholar] [CrossRef]
- Ueta, M.; Ohniwa, R.L.; Yoshida, H.; Maki, Y.; Wada, C.; Wada, A. Role of HPF (hibernation promoting factor) in translational activity in Escherichia coli. J. Biochem. 2008, 143, 425–433. [Google Scholar] [CrossRef]
- Puri, P.; Eckhardt, T.H.; Franken, L.E.; Fusetti, F.; Stuart, M.C.; Boekema, E.J.; Kuipers, O.P.; Kok, J.; Poolman, B. Lactococcus lactis YfiA is necessary and sufficient for ribosome dimerization. Mol. Microbiol. 2014, 91, 394–407. [Google Scholar] [CrossRef]
- Ueta, M.; Wada, C.; Wada, A. Formation of 100S ribosomes in Staphylococcus aureus by the hibernation promoting factor homolog SaHPF. Genes Cells 2010, 15, 43–58. [Google Scholar] [CrossRef]
- Akiyama, T.; Williamson, K.S.; Schaefer, R.; Pratt, S.; Chang, C.B.; Franklin, M.J. Resuscitation of Pseudomonas aeruginosa from dormancy requires hibernation promoting factor (PA4463) for ribosome preservation. Proc. Natl. Acad. Sci. USA 2017, 114, 3204–3209. [Google Scholar] [CrossRef]
- Basu, A.; Yap, M.N. Ribosome hibernation factor promotes Staphylococcal survival and differentially represses translation. Nucleic Acids Res. 2016, 44, 4881–4893. [Google Scholar] [CrossRef]
- Akanuma, G.; Kazo, Y.; Tagami, K.; Hiraoka, H.; Yano, K.; Suzuki, S.; Hanai, R.; Nanamiya, H.; Kato-Yamada, Y.; Kawamura, F. Ribosome dimerization is essential for the efficient regrowth of Bacillus subtilis. Microbiology 2016, 162, 448–458. [Google Scholar] [CrossRef]
- Basu, A.; Yap, M.N. Disassembly of the Staphylococcus aureus hibernating 100S ribosome by an evolutionarily conserved GTPase. Proc. Natl. Acad. Sci. USA 2017, 114, E8165–E8173. [Google Scholar] [CrossRef]
- Jacob, Y.; Seif, E.; Paquet, P.O.; Lang, B.F. Loss of the mRNA-like region in mitochondrial tmRNAs of jakobids. RNA 2004, 10, 605–614. [Google Scholar] [CrossRef]
- Hafez, M.; Burger, G.; Steinberg, S.V.; Lang, B.F. A second eukaryotic group with mitochondrion-encoded tmRNA: In silico identification and experimental confirmation. RNA Biol 2013, 10, 1117–1124. [Google Scholar] [CrossRef]
- Keiler, K.C.; Shapiro, L.; Williams, K.P. tmRNAs that encode proteolysis-inducing tags are found in all known bacterial genomes: A two-piece tmRNA functions in Caulobacter. Proc. Natl. Acad. Sci. USA 2000, 97, 7778–7783. [Google Scholar] [CrossRef]
- Stiller, J.W.; Schreiber, J.; Yue, J.; Guo, H.; Ding, Q.; Huang, J. The evolution of photosynthesis in chromist algae through serial endosymbioses. Nat. Commun. 2014, 5, 5764. [Google Scholar] [CrossRef]
- Archibald, J.M. Genomic perspectives on the birth and spread of plastids. Proc. Natl. Acad. Sci. USA 2015, 112, 10147–10153. [Google Scholar] [CrossRef]
- Horn, M.; Harzenetter, M.D.; Linner, T.; Schmid, E.N.; Muller, K.D.; Michel, R.; Wagner, M. Members of the Cytophaga-Flavobacterium-Bacteroides phylum as intracellular bacteria of acanthamoebae: Proposal of ‘Candidatus Amoebophilus asiaticus’. Environ. Microbiol. 2001, 3, 440–449. [Google Scholar] [CrossRef]
- Burroughs, A.M.; Kaur, G.; Zhang, D.; Aravind, L. Novel clades of the HU/IHF superfamily point to unexpected roles in the eukaryotic centrosome, chromosome partitioning, and biologic conflicts. Cell Cycle 2017, 16, 1093–1103. [Google Scholar] [CrossRef]
- Izawa, T.; Park, S.H.; Zhao, L.; Hartl, F.U.; Neupert, W. Cytosolic Protein Vms1 Links Ribosome Quality Control to Mitochondrial and Cellular Homeostasis. Cell 2017, 171, 890–903.e818. [Google Scholar] [CrossRef]
- Tran, J.R.; Tomsic, L.R.; Brodsky, J.L. A Cdc48p-associated factor modulates endoplasmic reticulum-associated degradation, cell stress, and ubiquitinated protein homeostasis. J. Biol. Chem. 2011, 286, 5744–5755. [Google Scholar] [CrossRef] [PubMed]
- Shen, P.S.; Park, J.; Qin, Y.; Li, X.; Parsawar, K.; Larson, M.H.; Cox, J.; Cheng, Y.; Lambowitz, A.M.; Weissman, J.S.; et al. Protein synthesis. Rqc2p and 60S ribosomal subunits mediate mRNA-independent elongation of nascent chains. Science 2015, 347, 75–78. [Google Scholar] [CrossRef]
- Burroughs, A.M.; Aravind, L. A highly conserved family of domains related to the DNA-glycosylase fold helps predict multiple novel pathways for RNA modifications. RNA Biol. 2014, 11, 360–372. [Google Scholar] [CrossRef]
- Menninger, J.R. Accumulation of peptidyl tRNA is lethal to Escherichia coli. J. Bacteriol. 1979, 137, 694–696. [Google Scholar]
- Garcia-Villegas, M.R.; De La Vega, F.M.; Galindo, J.M.; Segura, M.; Buckingham, R.H.; Guarneros, G. Peptidyl-tRNA hydrolase is involved in lambda inhibition of host protein synthesis. EMBO J. 1991, 10, 3549–3555. [Google Scholar] [CrossRef] [PubMed]
- Menez, J.; Buckingham, R.H.; de Zamaroczy, M.; Campelli, C.K. Peptidyl-tRNA hydrolase in Bacillus subtilis, encoded by spoVC, is essential to vegetative growth, whereas the homologous enzyme in Saccharomyces cerevisiae is dispensable. Mol. Microbiol. 2002, 45, 123–129. [Google Scholar] [CrossRef]
- Heurgue-Hamard, V.; Karimi, R.; Mora, L.; MacDougall, J.; Leboeuf, C.; Grentzmann, G.; Ehrenberg, M.; Buckingham, R.H. Ribosome release factor RF4 and termination factor RF3 are involved in dissociation of peptidyl-tRNA from the ribosome. EMBO J. 1998, 17, 808–816. [Google Scholar] [CrossRef] [PubMed]
- Karimi, R.; Pavlov, M.Y.; Heurgue-Hamard, V.; Buckingham, R.H.; Ehrenberg, M. Initiation factors IF1 and IF2 synergistically remove peptidyl-tRNAs with short polypeptides from the P-site of translating Escherichia coli ribosomes. J. Mol. Biol. 1998, 281, 241–252. [Google Scholar] [CrossRef] [PubMed]





© 2019 by the authors. Licensee MDPI, Basel, Switzerland. This article is an open access article distributed under the terms and conditions of the Creative Commons Attribution (CC BY) license (http://creativecommons.org/licenses/by/4.0/).
Share and Cite
Burroughs, A.M.; Aravind, L. The Origin and Evolution of Release Factors: Implications for Translation Termination, Ribosome Rescue, and Quality Control Pathways. Int. J. Mol. Sci. 2019, 20, 1981. https://doi.org/10.3390/ijms20081981
Burroughs AM, Aravind L. The Origin and Evolution of Release Factors: Implications for Translation Termination, Ribosome Rescue, and Quality Control Pathways. International Journal of Molecular Sciences. 2019; 20(8):1981. https://doi.org/10.3390/ijms20081981
Chicago/Turabian StyleBurroughs, A. Maxwell, and L Aravind. 2019. "The Origin and Evolution of Release Factors: Implications for Translation Termination, Ribosome Rescue, and Quality Control Pathways" International Journal of Molecular Sciences 20, no. 8: 1981. https://doi.org/10.3390/ijms20081981
APA StyleBurroughs, A. M., & Aravind, L. (2019). The Origin and Evolution of Release Factors: Implications for Translation Termination, Ribosome Rescue, and Quality Control Pathways. International Journal of Molecular Sciences, 20(8), 1981. https://doi.org/10.3390/ijms20081981

