Gene Expression in Developmental Stages of Schistosoma japonicum Provides Further Insight into the Importance of the Schistosome Insulin-Like Peptide
Abstract
1. Introduction
2. Results
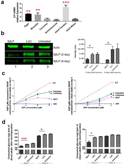
2.1. Expression of SjILP in Different Developmental Stages of S. japonicum
2.2. Reduction in SjILP Protein Expression in Adult Parasites Treated with SjILP dsRNA
2.2.1. Adenosine Diphosphate Assays
2.2.2. Effect of SjILP Suppression on Glucose Uptake
2.3. Immunolocalization of SjILP in Eggs, Miracidia and Schistosomula
2.4. Native SjILP in Soluble Egg Antigens and Egg Secreted Proteins Detected by Western Blot
2.5. Kinetics of Anti-SjILP IgG Antibody in the Sera of S. japonicum-Infected Mice
3. Discussion
4. Materials and Methods
4.1. Ethics Statement
4.2. Parasites
4.3. Real-Time PCR to Measure the mRNA Expression Level of SjILP in Different Life Cycle Stages of S. japonicum
4.4. Treatment of Parasites with Double Stranded RNA (dsRNA)
4.4.1. ADP Assays
4.4.2. Western-Blotting
4.5. Immunolocalization of SjILP in Eggs, Miracidia and Schistosomula
4.6. Kinetics of Anti-SjILP IgG Antibody Levels in the Sera of S. japonicum-Infected Mice Determined by ELISA
4.7. Statistical Analysis
5. Conclusions
Author Contributions
Funding
Acknowledgments
Conflicts of Interest
References
- Ross, A.G.; Bartley, P.B.; Sleigh, A.C.; Olds, G.R.; Li, Y.; Williams, G.M.; McManus, D.P. Schistosomiasis. N. Engl. J. Med. 2002, 346, 1212–1220. [Google Scholar] [CrossRef] [PubMed]
- Gray, D.J.; Ross, A.G.; Li, Y.S.; McManus, D.P. Diagnosis and management of schistosomiasis. BMJ 2011, 342, d2651. [Google Scholar] [CrossRef] [PubMed]
- Beaumier, C.M.; Gillespie, P.M.; Hotez, P.J.; Bottazzi, M.E. New vaccines for neglected parasitic diseases and dengue. Transl. Res. 2013, 162, 144–155. [Google Scholar] [CrossRef] [PubMed]
- Bueding, E. Carbohydrate metabolism of schistosoma mansoni. J. Gen. Physiol. 1950, 33, 475–495. [Google Scholar] [CrossRef] [PubMed]
- Beall, M.J.; Pearce, E.J. Transforming growth factor-beta and insulin-like signalling pathways in parasitic helminths. Int. J. Parasitol. 2002, 32, 399–404. [Google Scholar] [CrossRef]
- Zhou, Y.; Zheng, H.; Chen, X.; Zhang, L.; Wang, K.; Guo, J.; Huang, Z.; Zhang, B.; Huang, W.; Jin, K.; et al. The Schistosoma japonicum genome reveals features of host-parasite interplay. Nature 2009, 460, 345–351. [Google Scholar]
- Berriman, M.; Haas, B.J.; LoVerde, P.T.; Wilson, R.A.; Dillon, G.P.; Cerqueira, G.C.; Mashiyama, S.T.; Al-Lazikani, B.; Andrade, L.F.; Ashton, P.D.; et al. The genome of the blood fluke Schistosoma mansoni. Nature 2009, 460, 352–358. [Google Scholar] [CrossRef] [PubMed]
- Stroehlein, A.J.; Young, N.D.; Jex, A.R.; Sternberg, P.W.; Tan, P.; Boag, P.R.; Hofmann, A.; Gasser, R.B. Defining the Schistosoma haematobium kinome enables the prediction of essential kinases as anti-schistosome drug targets. Sci. Rep. 2015, 5, 17759. [Google Scholar] [CrossRef] [PubMed]
- Young, N.D.; Jex, A.R.; Li, B.; Liu, S.; Yang, L.; Xiong, Z.; Li, Y.; Cantacessi, C.; Hall, R.S.; Xu, X.; et al. Whole-genome sequence of Schistosoma haematobium. Nat. Genet. 2012, 44, 221–225. [Google Scholar] [CrossRef] [PubMed]
- Du, X.; McManus, D.P.; Cai, P.; Hu, W.; You, H. Identification and functional characterisation of a Schistosoma japonicum insulin-like peptide. Parasit. Vectors 2017, 10, 181. [Google Scholar] [CrossRef] [PubMed]
- Khayath, N.; Vicogne, J.; Ahier, A.; BenYounes, A.; Konrad, C.; Trolet, J.; Viscogliosi, E.; Brehm, K.; Dissous, C. Diversification of the insulin receptor family in the helminth parasite Schistosoma mansoni. FEBS J. 2007, 274, 659–676. [Google Scholar] [CrossRef]
- You, H.; Zhang, W.; Jones, M.K.; Gobert, G.N.; Mulvenna, J.; Rees, G.; Spanevello, M.; Blair, D.; Duke, M.; Brehm, K.; et al. Cloning and characterisation of Schistosoma japonicum insulin receptors. PLoS ONE 2010, 5, e9868. [Google Scholar] [CrossRef] [PubMed]
- You, H.; Gobert, G.N.; Cai, P.; Mou, R.; Nawaratna, S.; Fang, G.; Villinger, F.; McManus, D.P. Suppression of the Insulin Receptors in Adult Schistosoma japonicum Impacts on Parasite Growth and Development: Further Evidence of Vaccine Potential. PLoS Negl. Trop. Dis. 2015, 9, e0003730. [Google Scholar] [CrossRef] [PubMed]
- You, H.; Zhang, W.; Moertel, L.; McManus, D.P.; Gobert, G.N. Transcriptional profiles of adult male and female Schistosoma japonicum in response to insulin reveal increased expression of genes involved in growth and development. Int. J. Parasitol. 2009, 39, 1551–1559. [Google Scholar] [CrossRef] [PubMed]
- Vanderstraete, M.; Gouignard, N.; Cailliau, K.; Morel, M.; Lancelot, J.; Bodart, J.F.; Dissous, C. Dual targeting of insulin and venus kinase Receptors of Schistosoma mansoni for novel anti-schistosome therapy. PLoS Negl. Trop. Dis. 2013, 7, e2226. [Google Scholar] [CrossRef] [PubMed]
- Wang, S.; Luo, X.; Zhang, S.; Yin, C.; Dou, Y.; Cai, X. Identification of putative insulin-like peptides and components of insulin signaling pathways in parasitic platyhelminths by the use of genome-wide screening. FEBS J. 2014, 281, 877–893. [Google Scholar] [CrossRef] [PubMed]
- You, H.; Gobert, G.N.; Duke, M.G.; Zhang, W.; Li, Y.; Jones, M.K.; McManus, D.P. The insulin receptor is a transmission blocking veterinary vaccine target for zoonotic Schistosoma japonicum. Int. J. Parasitol. 2012, 42, 801–807. [Google Scholar] [CrossRef] [PubMed]
- You, H.; Gobert, G.N.; Du, X.; Pali, G.; Cai, P.; Jones, M.K.; McManus, D.P. Functional characterisation of Schistosoma japonicum acetylcholinesterase. Parasit. Vectors 2016, 9, 328. [Google Scholar] [CrossRef]
- Da’dara, A.A.; Bhardwaj, R.; Skelly, P.J. Schistosome apyrase SmATPDase1, but not SmATPDase2, hydrolyses exogenous ATP and ADP. Purinergic Signal. 2014, 10, 573–580. [Google Scholar] [CrossRef] [PubMed]
- Liu, S.; Cai, P.; Hou, N.; Piao, X.; Wang, H.; Hung, T.; Chen, Q. Genome-wide identification and characterization of a panel of house-keeping genes in Schistosoma japonicum. Mol. Biochem. Parasitol. 2012, 182, 75–82. [Google Scholar] [CrossRef] [PubMed]
- Herbert, M.; Coppieters, N.; Lasham, A.; Cao, H.; Reid, G. The importance of RT-qPCR primer design for the detection of siRNA-mediated mRNA silencing. BMC Res. Notes 2011, 4, 148. [Google Scholar] [CrossRef] [PubMed]
- Melville, S.E. Parasite Genomics Protocols; Humana Press: New York, NY, USA, 2004. [Google Scholar]
- Rinaldi, G.; Suttiprapa, S.; Brindley, P.J. Quantitative retrotransposon anchored PCR confirms transduction efficiency of transgenes in adult Schistosoma mansoni. Mol. Biochem. Parasitol. 2011, 177, 70–76. [Google Scholar] [CrossRef] [PubMed]
- Kotzke, G.; Schutt, M.; Missler, U.; Moller, D.E.; Fehm, H.L.; Klein, H.H. Binding of human, porcine and bovine insulin to insulin receptors from human brain, muscle and adipocytes and to expressed recombinant alternatively spliced insulin receptor isoforms. Diabetologia 1995, 38, 757–763. [Google Scholar] [CrossRef] [PubMed]
- Camacho, M.; Agnew, A. Schistosoma: Rate of glucose import is altered by acetylcholine interaction with tegumental acetylcholine receptors and acetylcholinesterase. Exp. Parasitol. 1995, 81, 584–591. [Google Scholar] [CrossRef] [PubMed]
- You, H.; Liu, C.; Du, X.; Nawaratna, S.; Rivera, V.; Harvie, M.; Jones, M.; McManus, D.P. Suppression of Schistosoma japonicum Acetylcholinesterase Affects Parasite Growth and Development. Int. J. Mol. Sci. 2018, 19, 2426. [Google Scholar] [CrossRef] [PubMed]
- Saule, P.; Vicogne, J.; Delacre, M.; Macia, L.; Tailleux, A.; Dissous, C.; Auriault, C.; Wolowczuk, I. Host glucose metabolism mediates T4 and IL-7 action on Schistosoma mansoni development. J. Parasitol. 2005, 91, 737–744. [Google Scholar] [CrossRef] [PubMed]
- Levi-Schaffer, F.; Smolarsky, M. Schistosoma mansoni: Effect of insulin and a low-molecular-weight fraction of serum on schistosomula in chemically defined media. Exp. Parasitol. 1981, 52, 378–385. [Google Scholar] [CrossRef]
- Jurberg, A.D.; Goncalves, T.; Costa, T.A.; de Mattos, A.C.; Pascarelli, B.M.; de Manso, P.P.; Ribeiro-Alves, M.; Pelajo-Machado, M.; Peralta, J.M.; Coelho, P.M.; et al. The embryonic development of Schistosoma mansoni eggs: Proposal for a new staging system. Dev. Genes Evol. 2009, 219, 219–234. [Google Scholar] [CrossRef] [PubMed]
- Royers, R.; Jacobs, W.; Bogers, J.J.; Deelder, A.M.; Van Marck, E. Study of the distribution pattern of Schistosoma haematobium egg antigens recognised by six different monoclonal antibodies in the parasite and the host. Parasite 2000, 7, 297–303. [Google Scholar] [CrossRef] [PubMed]
- Ashton, P.D.; Harrop, R.; Shah, B.; Wilson, R.A. The schistosome egg: Development and secretions. Parasitology 2001, 122, 329–338. [Google Scholar] [CrossRef]
- Ludtmann, M.H.; Rollinson, D.; Emery, A.M.; Walker, A.J. Protein kinase C signalling during miracidium to mother sporocyst development in the helminth parasite, Schistosoma mansoni. Int. J. Parasitol. 2009, 39, 1223–1233. [Google Scholar] [CrossRef] [PubMed]
- Jamieson, B.G.M. Schistosoma: Biology, Pathology and Control; Jamieson, B.G.M., Ed.; Taylor & Francis: Oxfordshire, UK, 2016; p. 523. [Google Scholar]
- Pan, S.C. Schistosoma mansoni: The ultrastructure of larval morphogenesis in Biomphalaria glabrata and of associated host-parasite interactions. Jpn. J. Med. Sci. Biol. 1996, 49, 129–149. [Google Scholar] [CrossRef] [PubMed]
- Wu, X.J.; Sabat, G.; Brown, J.F.; Zhang, M.; Taft, A.; Peterson, N.; Harms, A.; Yoshino, T.P. Proteomic analysis of Schistosoma mansoni proteins released during in vitro miracidium-to-sporocyst transformation. Mol. Biochem. Parasitol. 2009, 164, 32–44. [Google Scholar] [CrossRef] [PubMed]
- Fonseca, C.T.; Braz Figueiredo Carvalho, G.; Carvalho Alves, C.; de Melo, T.T. Schistosoma tegument proteins in vaccine and diagnosis development: An update. J. Parasitol. Res. 2012, 2012, 541268. [Google Scholar] [CrossRef] [PubMed]
- Gobert, G.N.; Moertel, L.; Brindley, P.J.; McManus, D.P. Developmental gene expression profiles of the human pathogen Schistosoma japonicum. BMC Genom. 2009, 10, 128. [Google Scholar] [CrossRef] [PubMed]
- Kyhse-Andersen, J. Electroblotting of multiple gels: A simple apparatus without buffer tank for rapid transfer of proteins from polyacrylamide to nitrocellulose. J. Biochem. Biophys. Methods 1984, 10, 203–209. [Google Scholar] [CrossRef]
- You, H.; McManus, D.P.; Hu, W.; Smout, M.J.; Brindley, P.J.; Gobert, G.N. Transcriptional responses of in vivo praziquantel exposure in schistosomes identifies a functional role for calcium signalling pathway member CamKII. PLoS Pathog. 2013, 9, e1003254. [Google Scholar] [CrossRef] [PubMed]
- Morales, M.E.; Rinaldi, G.; Gobert, G.N.; Kines, K.J.; Tort, J.F.; Brindley, P.J. RNA interference of Schistosoma mansoni cathepsin D, the apical enzyme of the hemoglobin proteolysis cascade. Mol. Biochem. Parasitol. 2008, 157, 160–168. [Google Scholar] [CrossRef]
- Rinaldi, G.; Morales, M.E.; Alrefaei, Y.N.; Cancela, M.; Castillo, E.; Dalton, J.P.; Tort, J.F.; Brindley, P.J. RNA interference targeting leucine aminopeptidase blocks hatching of Schistosoma mansoni eggs. Mol. Biochem. Parasitol. 2009, 167, 118–126. [Google Scholar] [CrossRef] [PubMed]
- Vasconcelos, E.G.; Nascimento, P.S.; Meirelles, M.N.; Verjovski-Almeida, S.; Ferreira, S.T. Characterization and localization of an ATP-diphosphohydrolase on the external surface of the tegument of Schistosoma mansoni. Mol. Biochem. Parasitol. 1993, 58, 205–214. [Google Scholar] [CrossRef]
- Jia, X.; Schulte, L.; Loukas, A.; Pickering, D.; Pearson, M.; Mobli, M.; Jones, A.; Rosengren, K.J.; Daly, N.L.; Gobert, G.N.; et al. Solution structure, membrane interactions, and protein binding partners of the tetraspanin Sm-TSP-2, a vaccine antigen from the human blood fluke Schistosoma mansoni. J. Biol. Chem. 2014, 289, 7151–7163. [Google Scholar] [CrossRef]
- Ranasinghe, S.L.; Fischer, K.; Gobert, G.N.; McManus, D.P. A novel coagulation inhibitor from Schistosoma japonicum. Parasitology 2015, 142, 1663–1672. [Google Scholar] [CrossRef] [PubMed]
- Ressurreicao, M.; Kirk, R.S.; Rollinson, D.; Emery, A.M.; Page, N.M.; Walker, A.J. Sensory Protein Kinase Signaling in Schistosoma mansoni Cercariae: Host Location and Invasion. J. Infect. Dis. 2015, 212, 1787–1797. [Google Scholar] [CrossRef] [PubMed]
- Mathieson, W.; Wilson, R.A. A comparative proteomic study of the undeveloped and developed Schistosoma mansoni egg and its contents: The miracidium, hatch fluid and secretions. Int. J. Parasitol. 2010, 40, 617–628. [Google Scholar] [CrossRef] [PubMed]
- Dalton, J.P.; Day, S.R.; Drew, A.C.; Brindley, P.J. A method for the isolation of schistosome eggs and miracidia free of contaminating host tissues. Parasitology 1997, 115, 29–32. [Google Scholar] [CrossRef] [PubMed]
- Milligan, J.N.; Jolly, E.R. Cercarial transformation and in vitro cultivation of Schistosoma mansoni schistosomules. J. Vis. Exp. 2011. [Google Scholar] [CrossRef] [PubMed]
- Basch, P.F. Cultivation of Schistosoma mansoni in vitro. I. Establishment of cultures from cercariae and development until pairing. J. Parasitol. 1981, 67, 179–185. [Google Scholar] [CrossRef] [PubMed]



© 2019 by the authors. Licensee MDPI, Basel, Switzerland. This article is an open access article distributed under the terms and conditions of the Creative Commons Attribution (CC BY) license (http://creativecommons.org/licenses/by/4.0/).
Share and Cite
Du, X.; Jones, M.K.; Nawaratna, S.S.K.; Ranasinghe, S.; Xiong, C.; Cai, P.; McManus, D.P.; You, H. Gene Expression in Developmental Stages of Schistosoma japonicum Provides Further Insight into the Importance of the Schistosome Insulin-Like Peptide. Int. J. Mol. Sci. 2019, 20, 1565. https://doi.org/10.3390/ijms20071565
Du X, Jones MK, Nawaratna SSK, Ranasinghe S, Xiong C, Cai P, McManus DP, You H. Gene Expression in Developmental Stages of Schistosoma japonicum Provides Further Insight into the Importance of the Schistosome Insulin-Like Peptide. International Journal of Molecular Sciences. 2019; 20(7):1565. https://doi.org/10.3390/ijms20071565
Chicago/Turabian StyleDu, Xiaofeng, Malcolm K. Jones, Sujeevi S. K. Nawaratna, Shiwanthi Ranasinghe, Chunrong Xiong, Pengfei Cai, Donald P. McManus, and Hong You. 2019. "Gene Expression in Developmental Stages of Schistosoma japonicum Provides Further Insight into the Importance of the Schistosome Insulin-Like Peptide" International Journal of Molecular Sciences 20, no. 7: 1565. https://doi.org/10.3390/ijms20071565
APA StyleDu, X., Jones, M. K., Nawaratna, S. S. K., Ranasinghe, S., Xiong, C., Cai, P., McManus, D. P., & You, H. (2019). Gene Expression in Developmental Stages of Schistosoma japonicum Provides Further Insight into the Importance of the Schistosome Insulin-Like Peptide. International Journal of Molecular Sciences, 20(7), 1565. https://doi.org/10.3390/ijms20071565

