A Comparative Genomic and Transcriptional Survey Providing Novel Insights into Bone Morphogenetic Protein 2 (bmp2) in Fishes
Abstract
1. Introduction
2. Results
2.1. Variation of bmp2 Copy Number in Different Fish Species for a Phylogenetic Analysis
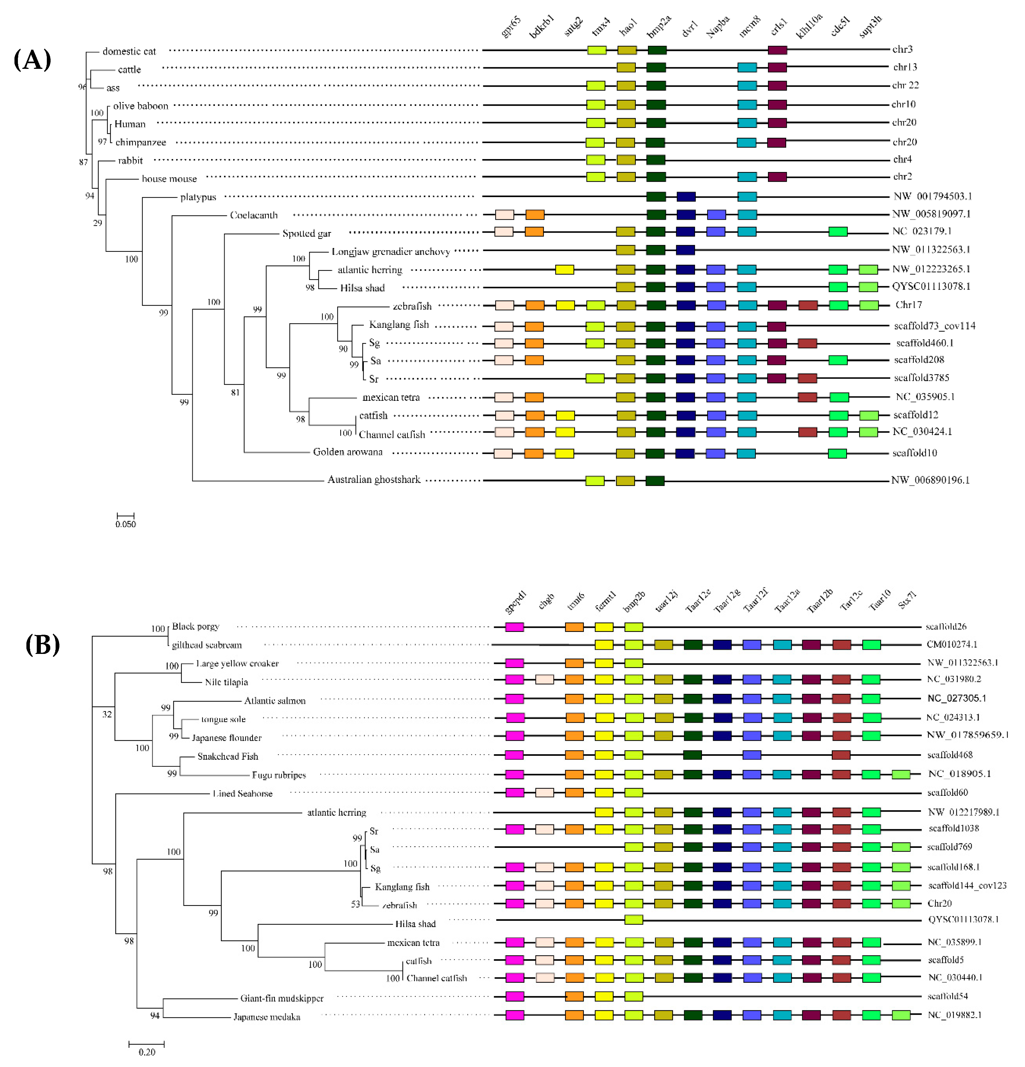
2.2. Synteny Data
2.3. Sequence Alignment and Three-Dimensional (3D) Structure Prediction of Zebrafish bmp2a Gene and bmp2b Gene
2.4. Structural Analysis of bmp2a and bmp2b
2.5. Transcriptional Level Studies of Various Tissues of Nile Tilapia and Bluntnose Black Bream
3. Discussion
3.1. Possible Reasons for Copy Number Variations among Vertebrates
3.2. Adaptive Evolution of bmp2s in Vertebrates
3.3. The Relationship between the Structure and Function of bmp2
4. Methods and Materials
4.1. Acquisition of bmp2a and bmp2b for Nucleotide and Protein Sequences
4.2. Phylogenetic Analysis and Sequence Alignment
4.3. Analyses of Conserved Synteny and Gene Structures
4.4. qRT-PCR Analysis of bmp2a and bmp2b for Nile Tilapia and Bluntnose Black Bream
4.5. Tertiary Structure and Function Prediction of Zebrafish bmp2 Protein
5. Conclusions
Supplementary Materials
Author Contributions
Funding
Acknowledgments
Conflicts of Interest
Abbreviations
| TGF-β | Transforming growth factor beta |
| LAP | Latency associated peptide |
| MAFFT | Multiple sequence alignment based on fast Fourier transform |
| hao1 | Hydroxyacid oxidase 1 |
| tmx4 | Thioredoxin related transmembrane protein 4 |
| Napba | N-ethylmaleimide-sensitive factor attachment |
| crls1 | Cardiolipin synthase 1 |
| mcm8 | Minichromosome maintenance 8 |
| Gpcpd1 | Glycerophosphocholine phosphodiesterase 1 |
| trmt6 | tRNA methyltransferase 6 |
| fermt1 | Fermitin family member 1 |
| TAAR12j | Trace amine associated receptor 12j |
| TAAR12e | Trace amine associated receptor 12e |
| TAAR12g | Trace amine associated receptor 12g |
| TAAR12f | Trace amine associated receptor 12f |
| TAAR12a | Trace amine associated receptor 12a |
| TAAR12b | Trace amine associated receptor 12b |
| TAAR12c | Trace amine associated receptor 12c |
| TAAR10 | Trace amine-associated receptor 10 |
References
- Patterson, C.; Johnson, G.D. Intermuscular bones and ligaments of teleostean fishes. Smithson. Contrib. Zool. 1995, 559, 1–83. [Google Scholar] [CrossRef]
- Johnson, G.D.; Patterson, C. The Intermuscular System of Acanthomorph Fishes: A Commentary. Am. Mus. Novit. 2001, 3312, 1–24. [Google Scholar] [CrossRef]
- Danos, B.N.; Staab, K.L. Can mechanical forces be responsible for novel bone development and evolution in fishes? J. Appl. Ichthyol. 2010, 26, 156–161. [Google Scholar] [CrossRef]
- Patricia Hernandez, L.; Bird, N.C.; Staab, K.L. Using zebrafish to investigate cypriniform evolutionary novelties: Functional development and evolutionary diversification of the kinethmoid. J. Exp. Zool. Part B Mol. Dev. Evol. 2010, 308, 625–641. [Google Scholar] [CrossRef] [PubMed]
- Staab, K.L.; Hernandez, L.P. Development of the cypriniform protrusible jaw complex in Danio rerio: Constructional insights for evolution. J. Morphol. 2010, 271, 814–825. [Google Scholar]
- Dong, Z.J.; Su, S.Y.; Zhang, J.Q. The research progress on intermuscular bones of teleosts. Jiangsu Agric. Sci. 2012, 40, 234–235. [Google Scholar]
- Bing, Z. On the myoseptal spines of the carp (Cyprinus carpio L.). Acta Zool. Sin. 1962, 4, 175–178. [Google Scholar]
- Ke, Z.H.; Zhang, W.; Jiang, Y.; Bao, B.L. Developmental morphology of the intermuscular bone in Hypophthalmichthys molitrix. Chin. J. Zool. 2008, 43, 88–96. [Google Scholar]
- Jiang, Y.; Yang, L.L.; Bao, B.L. The epicentrals in several lower teleosts. J. Shanghai Fish. Univ. 2008, 17, 493–496. [Google Scholar]
- Fang, L.C.; Li, X.J. A review of research on intermuscular bone formation in lower teleosts. Fish. Sci. 2013, 32, 749–752. [Google Scholar]
- Mulsant, P.; Lecerf, F.; Fabre, S.; Schibler, L.; Monget, P.; Lanneluc, I.; Pisselet, C.; Riquet, J.; Monniaux, D.; Callebaut, I.; et al. Mutation in bone morphogenetic protein receptor-IB is associated with increased ovulation rate in Booroola Merino ewes. Proc. Natl. Acad. Sci. USA 2001, 98, 5104–5109. [Google Scholar] [CrossRef] [PubMed]
- Souza, C.; Macdougall, C.C.; Campbell, B.; Mcneilly, A.; Baird, D. The Booroola (FecB) phenotype is associated with a mutation in the bone morphogenetic receptor type 1 B (BMPR1B) gene. J. Endocrinol. 2001, 169, 1–6. [Google Scholar] [CrossRef] [PubMed]
- Kanzler, B.; Foreman, R.K.; Labosky, P.A.; Mallo, M. BMP signaling is essential for development of skeletogenic and neurogenic cranial neural crest. Development 2000, 127, 1095–1104. [Google Scholar] [PubMed]
- Miyazono, K.; Kamiya, Y.; Morikawa, M. Bone morphogenetic protein receptors and signal transduction. J. Biochem. 2010, 147, 35–51. [Google Scholar] [CrossRef]
- Kawabata, M.; Imamura, T.; Miyazono, K. Signal transduction by bone morphogenetic proteins. Cytokine Growth Factor Rev. 1998, 9, 49–61. [Google Scholar] [CrossRef]
- Riley, E.H.; Lane, J.M.; Urist, M.R.; Lyons, K.M.; Lieberman, J.R. Bone morphogenetic protein-2: Biology and applications. Clin. Orthop. Relat. Res. 1996, 324, 39–46. [Google Scholar] [CrossRef]
- Wozney, J.M.; Rosen, V.; Celeste, A.J.; Mitsock, L.M.; Whitters, M.J.; Kriz, R.W.; Hewick, R.M.; Wang, E.A. Novel regulators of bone formation: Molecular clones and activities. Science 1988, 242, 1528–1534. [Google Scholar] [CrossRef]
- Sebald, W.; Nickel, J.; Seher, A.; Mueller, T.D. Bone Morphogenetic Proteins. Growth Factors 2003, 22, 233–241. [Google Scholar]
- Hogan, B.L. Bone morphogenetic proteins: Multifunctional regulators of vertebrate development. Genes Dev. 1996, 10, 1580–1594. [Google Scholar] [CrossRef]
- Kingsley, D.M. The TGF-beta superfamily: New members, new receptors, and new genetic tests of function in different organisms. Genes Dev. 1994, 8, 133–146. [Google Scholar] [CrossRef]
- Mowbray, C.; Hammerschmidt, M.; Whitfield, T.T. Expression of BMP signalling pathway members in the developing zebrafish inner ear and lateral line. Mech. Dev. 2001, 108, 179–184. [Google Scholar] [CrossRef]
- Marques, C.; Fernández Monzón, I.; Rosa, J.; Viegas, M.; Cancela, M.L.; Laizé, V. Spatiotemporal expression and retinoic acid regulation of bone morphogenetic proteins 2, 4 and 16 in Senegalese sole. J. Appl. Ichthyol. 2014, 30, 713–720. [Google Scholar] [CrossRef]
- Marques, C.L.; Fernandez, I.; Viegas, M.N.; Cox, C.J.; Martel, P.; Rosa, J.; Cancela, M.L.; Laize, V. Comparative analysis of zebrafish bone morphogenetic proteins 2, 4 and 16: Molecular and evolutionary perspectives. Cell. Mol. Life Sci. CMLS 2016, 73, 841–857. [Google Scholar] [CrossRef] [PubMed]
- Crotwell, P.L.; Sommervold, A.R.; Mabee, P.M. Expression of bmp2a and bmp2b in late-stage zebrafish median fin development. Gene Expr. Patterns GEP 2004, 5, 291–296. [Google Scholar] [CrossRef] [PubMed]
- Quint, E.; Smith, A.; Avaron, F.; Laforest, L.; Miles, J.; Gaffield, W.; Akimenko, M.A. Bone patterning is altered in the regenerating zebrafish caudal fin after ectopic expression of sonic hedgehog and bmp2b or exposure to cyclopamine. Proc. Natl. Acad. Sci. USA 2002, 99, 8713–8718. [Google Scholar] [CrossRef] [PubMed]
- Kishimoto, Y.; Lee, K.; Li, Z.; Hammerschmidt, M.; Schulte-Merker, S. The molecular nature of zebrafish swirl: BMP2 function is essential during early dorsoventral patterning. Development 1997, 124, 4457–4466. [Google Scholar] [PubMed]
- Zhang, W.Z.; Lan, T.; Nie, C.H.; Guan, N.N.; Gao, Z.X. Characterization and spatiotemporal expression analysis of nine bone morphogenetic protein family genes during intermuscular bone development in blunt snout bream. Gene 2018, 642, 116–124. [Google Scholar] [CrossRef]
- Su, S.Y.; Dong, Z.J.; Qu, J.Q.; Liang, Z.Y.; Zhang, J.Q.; Ma, L.X.; Liu, W.; Xu, P.; Yuan, X.H. Molecular cloning and single nucleotide polymorphism analysis of IGF2a genes in the common carp (Cyprinus carpio). Genet. Mol. Res. GMR 2012, 11, 1327–1340. [Google Scholar] [CrossRef]
- Rafael, M.S.; Laize, V.; Cancela, M.L. Identification of Sparus aurata bone morphogenetic protein 2: Molecular cloning, gene expression and in silico analysis of protein conserved features in vertebrates. Bone 2006, 39, 1373–1381. [Google Scholar] [CrossRef]
- Clement, J.H.; Fettes, P.; Knochel, S.; Lef, J.; Knochel, W. Bone morphogenetic protein 2 in the early development of Xenopus laevis. Mech. Dev. 1995, 52, 357–370. [Google Scholar] [CrossRef]
- Guyomard, R.; Boussaha, M.; Krieg, F.; Hervet, C.; Quillet, E. A synthetic rainbow trout linkage map provides new insights into the salmonid whole genome duplication and the conservation of synteny among teleostss. BMC Genet. 2012, 13, 1–12. [Google Scholar] [CrossRef] [PubMed]
- Glasauer, S.M.K.; Neuhauss, S.C.F. Whole-genome duplication in teleosts fishes and its evolutionary consequences. Mol. Genet. Genom. 2014, 289, 1045. [Google Scholar] [CrossRef] [PubMed]
- Meyer, A.; Van de Peer, Y. From 2R to 3R: Evidence for a fish-specific genome duplication (FSGD). Bioessays 2005, 27, 937–945. [Google Scholar] [CrossRef] [PubMed]
- Kasahara, M.; Naruse, K.; Sasaki, S.; Nakatani, Y.; Qu, W.; Ahsan, B.; Yamada, T.; Nagayasu, Y.; Doi, K.; Kasai, Y. The medaka draft genome and insights into vertebrate genome evolution. Nature 2007, 447, 714–719. [Google Scholar] [CrossRef]
- Jaillon, O.; Aury, J.M.; Brunet, F.; Petit, J.L.; Stange-Thomann, N.; Mauceli, E.; Bouneau, L.; Fischer, C.; Ozouf-Costaz, C.; Bernot, A. Genome duplication in the teleosts fish tetraodon nigroviridis reveals the early vertebrate proto-karyotype. Nature 2004, 431, 946–957. [Google Scholar] [CrossRef]
- Lv, Y.P.; Yao, W.J.; Chen, J.; Bao, B.L. Newly identified gene muscle segment homeobox C may play a role in intermuscular bone development of Hemibarbus labeo. Genet. Mol. Res. 2015, 14, 11224–11234. [Google Scholar] [CrossRef]
- Nie, C.H.; Wan, S.M.; Tomljanovic, T.; Treer, T.; Hsiao, C.D.; Wang, W.M.; Gao, Z.X. Comparative proteomics analysis of teleost IBs and ribs provides insight into their development. BMC Genom. 2017, 18, 147. [Google Scholar] [CrossRef]
- Danos, N.; Ward, A.B. The homology and origins of IBs in fishes: Phylogenetic or biomechanical determinants? Biol. J. Linn. Soc. 2012, 106, 607–622. [Google Scholar] [CrossRef]
- Karsenty, G.; Wagner, E.F. Reaching a Genetic and Molecular Understanding of Skeletal Development. Dev. Cell 2002, 2, 389–406. [Google Scholar] [CrossRef]
- Carrassón, M.; Matallanas, J. Morphometric characteristics of the alimentary tract of deep-sea Mediterranean teleosts in relation to their feeding habits. Mar. Biol. 1994, 118, 319–322. [Google Scholar] [CrossRef]
- Sheikh, I.H.M. Scanning Electron Microscopic Studies of Gill Arches and Rakers in Relation to Feeding Habits of Some Fresh Water Fishes. J. Basic Appl. Zool. 2013, 66, 121–130. [Google Scholar]
- Verma, S.R.; Tyagi, M.P.; Dalela, R.C. Morphological variations in the stomach of few teleosts in relation to food and feeding habits. Gegenbaurs Morphol. Jahrb. 1974, 120, 367. [Google Scholar] [PubMed]
- Laforest, L.; Brown, C.W.; Poleo, G.; Géraudie, J.; Tada, M.; Ekker, M.; Akimenko, M.A. Involvement of the sonic hedgehog, patched 1 and bmp2 genes in patterning of the zebrafish dermal fin rays. Dev. (Camb. Engl.) 1998, 125, 4175–4184. [Google Scholar]
- Wan, S.M.; Yi, S.K.; Zhong, J.; Nie, C.H.; Guan, N.N.; Zhang, W.Z.; Gao, Z.X. Dynamic mRNA and miRNA expression analysis in response to intermuscular bone development of blunt snout bream (Megalobrama amblycephala). Sci. Rep. 2016, 6, 31050. [Google Scholar] [CrossRef] [PubMed]
- Skolnick, J.; Fetrow, J.S. From genes to protein structure and function: Novel applications of computational approaches in the genomic era. Trends Biotechnol. 2000, 18, 34–39. [Google Scholar] [CrossRef]
- Pevsner, J. Basic Local Alignment Search Tool (BLAST). In Bioinformatics and Functional Genomics, 2nd ed.; Wiley: Hoboken, NJ, USA, 2009; pp. 100–138. [Google Scholar]
- Birney, E.; Clamp, M.; Durbin, R. GeneWise and Genomewise. Genom. Res. 2004, 14, 988–995. [Google Scholar] [CrossRef]
- Yamada, K.D.; Tomii, K.; Katoh, K. Application of the MAFFT sequence alignment program to large data-reexamination of the usefulness of chained guide trees. Bioinformatics 2016, 32, 3246–3251. [Google Scholar] [CrossRef]
- Stamatakis, A. RAxML-VI-HPC: Maximum likelihood-based phylogenetic analyses with thousands of taxa and mixed models. Bioinformatics 2006, 22, 2688–2690. [Google Scholar] [CrossRef]
- Stamatakis, A.; Hoover, P.; Rougemont, J. A rapid bootstrap algorithm for the RAxML Web servers. Syst. Biol. 2008, 57, 758–771. [Google Scholar] [CrossRef]
- Price, M.N.; Dehal, P.S.; Arkin, A.P. FastTree: Computing large minimum evolution trees with profiles intead of a distance matrix. Mol. Biol. Evol. 2009, 26, 1641–1650. [Google Scholar] [CrossRef]
- Livak, K.J.; Schmittgen, T.D. Analysis of relative gene expression data using real-time quantitative PCR and the 2(-Delta Delta C(T)) Method. Methods 2001, 25, 402–408. [Google Scholar] [CrossRef] [PubMed]
- Yang, J.; Yan, R.; Roy, A.; Xu, D.; Poisson, J.; Zhang, Y. The I-TASSER Suite: Protein structure and function prediction. Nat. Methods 2015, 12, 7–8. [Google Scholar] [CrossRef] [PubMed]







| Class | Common Name | Species Name | bmp2a | bmp2b |
|---|---|---|---|---|
| Actinopterygii | Snakehead fish | Channa argus | 0 | 1 |
| Large yellow croaker | Larimichthys crocea | 0 | 1 | |
| Giant-fin mudskipper | Periophthalmus magnuspinnatus | 0 | 1 | |
| Black porgy | Acanthopagrus schlegelii | 0 | 1 | |
| Cave-restricted golden-line fish (Sa) | Sinocyclocheilus anshuiensis | 2 | 2 | |
| Semi-cave-dwelling golden-line fish (Sr) | Sinocyclocheilus rhinocerous | 2 | 2 | |
| Surface-dwelling golden-line fish (Sg) | Sinocyclocheilus grahami | 2 | 1 | |
| Kanglang fish | Anabarilius sgrahami | 1 | 1 | |
| Catfish | Silurus asotus | 1 | 1 | |
| Channel catfish | ictalurus punctatus | 1 | 1 | |
| Lined_seahorse | Hippocampus erectus | 0 | 1 | |
| Longjaw grenadier anchovy | Coilia macrognathos | 1 | 0 | |
| Spotted gar | Lepisosteus oculatus | 0 | 1 | |
| Golden arowana | Scleropages formosus | 0 | 1 | |
| Bluntnose black bream | Megalobrama amblycephala | 1 | 1 | |
| Atlantic herring | Clupea harengus | 1 | 1 | |
| Hilsa shad | Tenualosa ilisha | 2 | 1 | |
| Mexican tetra | mexicanus | 1 | 1 | |
| Zebrafish | Danio rerio | 1 | 1 | |
| Japanese medaka | Oryzias latipes | 1 | 1 | |
| Nile tilapia | Oreochromis niloticus | 1 | 1 | |
| Gilthead seabream | Sparus aurata | 1 | 1 | |
| Tongue sole | Cynoglossus semilaevis | 1 | 1 | |
| Japanese flounder | Paralichthys olivaceus | 1 | 1 | |
| Atlantic salmo | Salmo salar | 2 | 2 | |
| Fugu rubripes | Takifugu rubripes | 1 | 1 | |
| Sarcopterygii | Coelacanth | Latimeria chalumnae | 0 | 1 |
| Holocephali | Australian ghostshark | Callorhinchus milii | 1 | 1 |
| Mammalis | Platypus | Ornithorhynchus anatinus | 1 | 1 |
© 2019 by the authors. Licensee MDPI, Basel, Switzerland. This article is an open access article distributed under the terms and conditions of the Creative Commons Attribution (CC BY) license (http://creativecommons.org/licenses/by/4.0/).
Share and Cite
Yang, G.; Qin, Z.; Kou, H.; Liang, R.; Zhao, L.; Jiang, S.; Lin, L.; Zhang, K. A Comparative Genomic and Transcriptional Survey Providing Novel Insights into Bone Morphogenetic Protein 2 (bmp2) in Fishes. Int. J. Mol. Sci. 2019, 20, 6137. https://doi.org/10.3390/ijms20246137
Yang G, Qin Z, Kou H, Liang R, Zhao L, Jiang S, Lin L, Zhang K. A Comparative Genomic and Transcriptional Survey Providing Novel Insights into Bone Morphogenetic Protein 2 (bmp2) in Fishes. International Journal of Molecular Sciences. 2019; 20(24):6137. https://doi.org/10.3390/ijms20246137
Chicago/Turabian StyleYang, Guang, Zhendong Qin, Hongyan Kou, Rishen Liang, Lijuan Zhao, Shoujia Jiang, Li Lin, and Kai Zhang. 2019. "A Comparative Genomic and Transcriptional Survey Providing Novel Insights into Bone Morphogenetic Protein 2 (bmp2) in Fishes" International Journal of Molecular Sciences 20, no. 24: 6137. https://doi.org/10.3390/ijms20246137
APA StyleYang, G., Qin, Z., Kou, H., Liang, R., Zhao, L., Jiang, S., Lin, L., & Zhang, K. (2019). A Comparative Genomic and Transcriptional Survey Providing Novel Insights into Bone Morphogenetic Protein 2 (bmp2) in Fishes. International Journal of Molecular Sciences, 20(24), 6137. https://doi.org/10.3390/ijms20246137
