Genome-Wide Transcriptome Analysis of Rice Seedlings after Seed Dressing with Paenibacillus yonginensis DCY84T and Silicon
Abstract
1. Introduction
2. Results and Discussion
2.1. Combined DCY84T and Si Treatment Stimulates Root Growth of Rice Plants
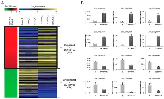
2.2. RNA-Seq Analysis Identified Global Candidate Genes Associated with DCY84T+Si Treatment
2.3. GO Enrichment Analysis Revealed the Significant Biological Processes Associated with DCY84T+Si Treatment
2.4. MapMan Analysis Revealed Involvement of DCY84T+Si Treatment in Phenylpropanoid Metabolism and Ethylene Regulation
2.5. Functions of Candidate Genes Associated with DCY84T+Si Were Evaluated through Literature Searches
2.6. Treatment with DCY84T+Si Resulted in Increased Rice Drought Tolerance
2.7. Analyses of Predicted Protein–Protein Interactions Associated with DCY84T+Si Treatment Suggest a Regulatory Model
3. Materials and Methods
3.1. Plant Materials and Phenotypic Observation
3.2. Statistical Analyses
3.3. RNA-Seq Analysis
3.4. GO Enrichment Analysis
3.5. MapMan Analysis
3.6. Analysis of Rice Genes with Known Functions
3.7. Drought Stress Treatment
3.8. RNA Extraction and Quantitative RT-PCR (qRT-PCR) Anayslis
4. Conclusions
Supplementary Materials
Author Contributions
Funding
Acknowledgments
Conflicts of Interest
References
- Wartiainen, I.; Eriksson, T.; Zheng, W.; Rasmussen, U. Variation in the active diazotrophic community in rice paddy-nifH PCR-DGGE analysis of rhizosphere and bulk soil. Appl. Soil Ecol. 2008, 39, 65–75. [Google Scholar] [CrossRef]
- Adesemoye, A.O.; Torbert, H.A.; Kloepper, J.W. Plant growth-promoting rhizobacteria allow reduced application rates of chemical fertilizers. Microb. Ecol. 2009, 58, 921–929. [Google Scholar] [CrossRef] [PubMed]
- Shenoy, V.V.; Kalagudi, G.M.; Gurudatta, B.V. Towards nitrogen autotrophic rice. Curr. Sci. 2001, 81, 451–457. [Google Scholar]
- Glick, B.R. Using soil bacteria to facilitate phytoremediation. Biotechnol. Adv. 2010, 28, 367–374. [Google Scholar] [CrossRef] [PubMed]
- Glick, B.R. Plant growth-promoting bacteria: Mechanisms and applications. Scientifica 2012, 2012, 1–15. [Google Scholar] [CrossRef]
- De Souza, R.; Ambrosini, A.; Passaglia, L.M.P. Plant growth-promoting bacteria as inoculants in agricultural soils. Genet. Mol. Biol. 2015, 38, 401–419. [Google Scholar] [CrossRef]
- Compant, S.; Duffy, B.; Nowak, J.; Clement, C.; Barka, E.A. Use of plant growth-promoting bacteria for biocontrol of plant diseases: Principles, mechanisms of action, and future prospects. Appl. Environ. Microbiol. 2005, 71, 4951–4959. [Google Scholar] [CrossRef]
- Dimkpa, C.; Weinand, T.; Asch, F. Plant-rhizobacteria interactions alleviate abiotic stress conditions. Plant Cell Environ. 2009, 32, 1682–1694. [Google Scholar] [CrossRef]
- Grover, M.; Ali, S.Z.; Sandhya, V.; Rasul, A.; Venkateswarlu, B. Role of microorganisms in adaptation of agriculture crops to abiotic stresses. World J. Microbiol. Biotechnol. 2011, 27, 1231–1240. [Google Scholar] [CrossRef]
- Hayat, R.; Ali, S.; Amara, U.; Khalid, R.; Ahmed, I. Soil beneficial bacteria and their role in plant growth promotion: A review. Ann. Microbiol. 2010, 60, 579–598. [Google Scholar] [CrossRef]
- Yoon, J.H.; Kang, S.J.; Yeo, S.H.; Oh, T.K. Paenibacillus alkaliterrae sp. nov., isolated from an alkaline soil in Korea. Int. J. Syst. Evol. Microbiol. 2005, 55, 2339–2344. [Google Scholar] [CrossRef] [PubMed]
- Park, M.J.; Kim, H.B.; An, D.S.; Yang, H.C.; Oh, S.T.; Chung, H.J.; Yang, D.C. Paenibacillus soli sp. nov., a xylanolytic bacterium isolated from soil. Int. J. Syst. Evol. Microbiol. 2007, 57, 146–150. [Google Scholar] [CrossRef] [PubMed]
- Sánchez, M.M.; Fritze, D.; Blanco, A.; Spröer, C.; Tindall, B.J.; Schumann, P.; Kroppenstedt, R.M.; Diaz, P.; Pastor, F.I.J. Paenibacillus barcinonensis sp. nov., a xylanase-producing bacterium isolated from a rice field in the Ebro River delta. Int. J. Syst. Evol. Microbiol. 2005, 55, 935–939. [Google Scholar]
- Dsouza, M.; Taylor, M.W.; Ryan, J.; MacKenzie, A.; Lagutin, K.; Anderson, R.F.; Turner, S.J.; Aislabie, J. Paenibacillus darwinianus sp. nov., isolated from gamma-irradiated Antarctic soil. Int. J. Syst. Evol. Microbiol. 2014, 64, 1406–1411. [Google Scholar] [CrossRef] [PubMed]
- Sukweenadhi, J.; Kim, Y.J.; Lee, K.J.; Koh, S.C.; Hoang, V.A.; Nguyen, N.L.; Yang, D.C. Paenibacillus yonginensis sp. nov., a potential plant growth promoting bacterium isolated from humus soil of Yongin forest. Antonie van Leeuwenhoek 2014, 106, 935–945. [Google Scholar] [CrossRef]
- Sukweenadhi, J.; Kim, Y.J.; Choi, E.S.; Koh, S.C.; Lee, S.W.; Kim, Y.J.; Yang, D.C. Paenibacillus yonginensis DCY84T induces changes in Arabidopsis thaliana gene expression against aluminum, drought, and salt stress. Microbiol. Res. 2015, 172, 7–15. [Google Scholar] [CrossRef]
- Epstein, E. The anomaly of silicon in plant biology. Proc. Natl. Acad. Sci. USA 1994, 91, 11–17. [Google Scholar] [CrossRef]
- Epstein, E.; Bloom, A. Mineral Nutrition of Plants: Principles and Perspectives, 2nd ed.; Sinauer Associates: Sunderland, MA, USA, 2005; p. 400. [Google Scholar]
- Liang, Y.; Sun, W.; Zhu, Y.G.; Christie, P. Mechanisms of silicon-mediated alleviation of abiotic stresses in higher plants: A review. Environ. Pollut. 2007, 147, 422–428. [Google Scholar] [CrossRef]
- Guntzer, F.; Keller, C.; Meunier, J.D. Benefits of plant silicon for crops: A review. Agron. Sustain. Dev. 2012, 32, 201–213. [Google Scholar] [CrossRef]
- Rodrigues, F.A.; Datnoff, L.E. Silicon and rice disease management. Fitopatol. Bras. 2005, 30, 457–469. [Google Scholar] [CrossRef]
- Ma, J.F.; Yamaji, N. Silicon uptake and accumulation in higher plants. Trends Plant Sci. 2006, 11, 392–397. [Google Scholar] [CrossRef] [PubMed]
- Savant, N.K.; Snyder, G.H.; Datnoff, L.E. Silicon management and sustainable rice production. Adv. Agron. 1996, 58, 151–199. [Google Scholar]
- Alvarez, J.; Datnoff, L.E. The economic potential of silicon for integrated management and sustainable rice production. Crop Prot. 2001, 20, 43–48. [Google Scholar] [CrossRef]
- Choi, E.S.; Sukweenadhi, J.; Kim, Y.J.; Jung, K.H.; Koh, S.C.; Hoang, V.A.; Yang, D.C. The effects of rice seed dressing with Paenibacillus yonginensis and silicon on crop development on South Korea’s reclaimed tidal land. Field Crop. Res. 2016, 188, 121–132. [Google Scholar] [CrossRef]
- Fleck, A.T.; Nye, T.; Repenning, C.; Stahl, F.; Zahn, M.; Schenk, M.K. Silicon enhances suberization and lignification in roots of rice (Oryza sativa). J. Exp. Bot. 2011, 62, 2001–2011. [Google Scholar] [CrossRef]
- Jung, K.H.; Dardick, C.; Bartley, L.E.; Cao, P.; Phetsom, J.; Canlas, P.; Seo, Y.S.; Shultz, M.; Ouyang, S.; Yuan, Q.; et al. Refinement of light-responsive transcript lists using rice oligonucleotide arrays: Evaluation of gene-redundancy. PLoS ONE 2008, 3, e3337. [Google Scholar] [CrossRef]
- Compant, S.; Reiter, B.; Nowak, J.; Sessitsch, A.; Clément, C.; Barka, E.A. Endophytic colonization of Vitis vinifera L. by plant growth-promoting bacterium Burkholderia sp. strain PsJN. Appl. Environ. Microbiol. 2005, 71, 1685–1693. [Google Scholar] [CrossRef]
- Benhamou, N.; Kloepper, J.W.; Quadt-Hallman, A.; Tuzun, S. Induction of defense-related ultrastructural modifications in pea root tissues inoculated with endophytic bacteria. Plant Physiol. 1996, 112, 919–929. [Google Scholar] [CrossRef]
- Benhamou, N.; Kloepper, J.W.; Tuzun, S. Induction of resistance against Fusarium wilt of tomato by combination of chitosan with an endophytic bacterial strain: Ultrastructure and cytochemistry of the host response. Planta 1998, 204, 153–168. [Google Scholar] [CrossRef]
- Galili, G.; Höfgen, R. Metabolic engineering of amino acids and storage proteins in plants. Metab. Eng. 2002, 4, 3–11. [Google Scholar] [CrossRef]
- Tzin, V.; Galili, G. New insights into the shikimate and aromatic amino acids biosynthesis pathways in plants. Mol. Plant 2010, 3, 956–972. [Google Scholar] [CrossRef] [PubMed]
- Bistgani, Z.E.; Hashemi, M.; DaCosta, M.; Craker, L.; Maggi, F.; Morshedloo, M.R. Effect of salinity stress on the physiological characteristics, phenolic compounds and antioxidant activity of Thymus vulgaris L. and Thymus daenensis Celak. Ind. Crop. Prod. 2019, 135, 311–320. [Google Scholar] [CrossRef]
- Wang, F.; Zhu, H.; Chen, D.; Li, Z.; Peng, R.; Yao, Q. A grape bHLH transcription factor gene, VvbHLH1, increases the accumulation of flavonoids and enhances salt and drought tolerance in transgenic Arabidopsis thaliana. Plant Cell. Tissue Organ Cult. 2016, 125, 387–398. [Google Scholar] [CrossRef]
- Jung, K.H.; An, G. Application of MapMan and RiceNet drives systematic analyses of the early heat stress transcriptome in rice seedlings. J. Plant Biol. 2012, 55, 436–449. [Google Scholar] [CrossRef]
- Patten, C.L.; Glick, B.R. Role of Pseudomonas putida indoleacetic acid in development of the host plant root system. Appl. Environ. Microbiol. 2002, 68, 3795–3801. [Google Scholar] [CrossRef] [PubMed]
- Olanrewaju, O.S.; Glick, B.R.; Babalola, O.O. Mechanisms of action of plant growth promoting bacteria. World J. Microbiol. Biotechnol. 2017, 33, 197. [Google Scholar] [CrossRef]
- Glick, B.; Penrose, D.; Li, J. A model for the lowering of plant ethylene concentrations by plant growth-promoting bacteria. J. Biol. 1998, 190, 63–68. [Google Scholar] [CrossRef]
- Wan, L.; Zhang, J.; Zhang, H.; Zhang, Z.; Quan, R.; Zhou, S.; Huang, R. Transcriptional activation of OsDERF1 in OsERF3 and OsAP2-39 negatively modulates ethylene synthesis and drought tolerance in rice. PLoS ONE 2011, 6, e25216. [Google Scholar] [CrossRef]
- Seo, J.S.; Joo, J.; Kim, M.J.; Kim, Y.K.; Nahm, B.H.; Song, S.I.; Cheong, J.J.; Lee, J.S.; Kim, J.K.; Choi, Y.D. OsbHLH148, a basic helix-loop-helix protein, interacts with OsJAZ proteins in a jasmonate signaling pathway leading to drought tolerance in rice. Plant J. 2011, 65, 907–921. [Google Scholar] [CrossRef]
- Qi, W.; Sun, F.; Wang, Q.; Chen, M.; Huang, Y.; Feng, Y.-Q.; Luo, X.; Yang, J. Rice ethylene-response AP2/ERF factor OsEATB restricts internode elongation by down-regulating a gibberellin biosynthetic gene. Plant Physiol. 2011, 157, 216–228. [Google Scholar] [CrossRef]
- Schmidt, R.; Mieulet, D.; Hubberten, H.-M.; Obata, T.; Hoefgen, R.; Fernie, A.R.; Fisahn, J.; San Segundo, B.; Guiderdoni, E.; Schippers, J.H.M.; et al. Salt-responsive ERF1 regulates reactive oxygen species-dependent signaling during the initial response to salt stress in rice. Plant Cell 2013, 25, 2115–2131. [Google Scholar] [CrossRef] [PubMed]
- Yokotani, N.; Sato, Y.; Tanabe, S.; Chujo, T.; Shimizu, T.; Okada, K.; Yamane, H.; Shimono, M.; Sugano, S.; Takatsuji, H.; et al. WRKY76 is a rice transcriptional repressor playing opposite roles in blast disease resistance and cold stress tolerance. J. Exp. Bot. 2013, 64, 5085–5097. [Google Scholar] [CrossRef] [PubMed]
- Xu, D.Q.; Huang, J.; Guo, S.Q.; Yang, X.; Bao, Y.M.; Tang, H.J.; Zhang, H.S. Overexpression of a TFIIIA-type zinc finger protein gene ZFP252 enhances drought and salt tolerance in rice (Oryza sativa L.). FEBS Lett. 2008, 582, 1037–1043. [Google Scholar] [CrossRef] [PubMed]
- Campo, S.; Baldrich, P.; Messeguer, J.; Lalanne, E.; Coca, M.; San Segundo, B. Overexpression of a calcium-dependent protein kinase confers salt and drought tolerance in rice by preventing membrane lipid peroxidation. Plant Physiol. 2014, 165, 688–704. [Google Scholar] [CrossRef] [PubMed]
- Ge, L.F.; Chao, D.Y.; Shi, M.; Zhu, M.Z.; Gao, J.P.; Lin, H.X. Overexpression of the trehalose-6-phosphate phosphatase gene OsTPP1 confers stress tolerance in rice and results in the activation of stress responsive genes. Planta 2008, 228, 191–201. [Google Scholar] [CrossRef] [PubMed]
- Xiong, L.; Yang, Y. Disease resistance and abiotic stress tolerance in rice are inversely modulated by an abscisic acid—Inducible mitogen-activated protein kinase. Plant Cell 2003, 15, 745–759. [Google Scholar] [CrossRef] [PubMed]
- Wang, Q.; Guan, Y.; Wu, Y.; Chen, H.; Chen, F.; Chu, C. Overexpression of a rice OsDREB1F gene increases salt, drought, and low temperature tolerance in both Arabidopsis and rice. Plant Mol. Biol. 2008, 67, 589–602. [Google Scholar] [CrossRef]
- Ito, Y.; Katsura, K.; Maruyama, K.; Taji, T.; Kobayashi, M.; Seki, M.; Shinozaki, K.; Yamaguchi-Shinozaki, K. Functional analysis of rice DREB1/CBF-type transcription factors involved in cold-responsive gene expression in transgenic rice. Plant Cell Physiol. 2006, 47, 141–153. [Google Scholar] [CrossRef]
- Wang, L.; Ying, Y.; Narsai, R.; Ye, L.; Zheng, L.; Tian, J.; Whelan, J.; Shou, H. Identification of OsbHLH133 as a regulator of iron distribution between roots and shoots in Oryza sativa. Plant Cell Environ. 2013, 36, 224–236. [Google Scholar] [CrossRef]
- Yara, A.; Yaeno, T.; Hasegawa, M.; Seto, H.; Montillet, J.L.; Kusumi, K.; Seo, S.; Iba, K. Disease resistance against Magnaporthe grisea is enhanced in transgenic rice with suppression of ω-3 fatty acid desaturases. Plant Cell Physiol. 2007, 48, 1263–1274. [Google Scholar] [CrossRef]
- Seo, S.; Mitsuhara, I.; Feng, J.; Iwai, T.; Hasegawa, M.; Ohashi, Y. Cyanide, a coproduct of plant hormone ethylene biosynthesis, contributes to the resistance of rice to blast fungus. Plant Physiol. 2011, 155, 502–514. [Google Scholar] [CrossRef] [PubMed]
- Helliwell, E.E.; Wang, Q.; Yang, Y. Transgenic rice with inducible ethylene production exhibits broad-spectrum disease resistance to the fungal pathogens Magnaporthe oryzae and Rhizoctonia solani. Plant Biotechnol. J. 2013, 11, 33–42. [Google Scholar] [CrossRef] [PubMed]
- Dubouzet, J.G.; Maeda, S.; Sugano, S.; Ohtake, M.; Hayashi, N.; Ichikawa, T.; Kondou, Y.; Kuroda, H.; Horii, Y.; Matsui, M.; et al. Screening for resistance against Pseudomonas syringae in rice-FOX Arabidopsis lines identified a putative receptor-like cytoplasmic kinase gene that confers resistance to major bacterial and fungal pathogens in Arabidopsis and rice. Plant Biotechnol. J. 2011, 9, 466–485. [Google Scholar] [CrossRef] [PubMed]
- Liu, X.; Bai, X.; Wang, X.; Chu, C. OsWRKY71, a rice transcription factor, is involved in rice defense response. J. Plant Physiol. 2007, 164, 969–979. [Google Scholar] [CrossRef]
- Peng, Y.; Bartley, L.E.; Canlas, P.; Ronald, P.C. OsWRKY IIa transcription factors modulate rice innate immunity. Rice 2010, 3, 36–42. [Google Scholar] [CrossRef]
- Chujo, T.; Miyamoto, K.; Shimogawa, T.; Shimizu, T.; Otake, Y.; Yokotani, N.; Nishizawa, Y.; Shibuya, N.; Nojiri, H.; Yamane, H.; et al. OsWRKY28, a PAMP-responsive transrepressor, negatively regulates innate immune responses in rice against rice blast fungus. Plant Mol. Biol. 2013, 82, 23–37. [Google Scholar] [CrossRef]
- Koiwai, H.; Tagiri, A.; Katoh, S.; Katoh, E.; Ichikawa, H.; Minami, E.; Nishizawa, Y. RING-H2 type ubiquitin ligase EL5 is involved in root development through the maintenance of cell viability in rice. Plant J. 2007, 51, 92–104. [Google Scholar] [CrossRef]
- Sazuka, T.; Kamiya, N.; Nishimura, T.; Ohmae, K.; Sato, Y.; Imamura, K.; Nagato, Y.; Koshiba, T.; Nagamura, Y.; Ashikari, M.; et al. A rice tryptophan deficient dwarf mutant, tdd1, contains a reduced level of indole acetic acid and develops abnormal flowers and organless embryos. Plant J. 2009, 60, 227–241. [Google Scholar] [CrossRef]
- Kudo, T.; Makita, N.; Kojima, M.; Tokunaga, H.; Sakakibara, H. Cytokinin activity of cis-zeatin and phenotypic alterations induced by overexpression of putative cis-zeatin-O-glucosyltransferase in rice. Plant Physiol. 2012, 160, 319–331. [Google Scholar] [CrossRef]
- Kiribuchi, K.; Sugimori, M.; Takeda, M.; Otani, T.; Okada, K.; Onodera, H.; Ugaki, M.; Tanaka, Y.; Tomiyama-Akimoto, C.; Yamaguchi, T.; et al. RERJ1, a jasmonic acid-responsive gene from rice, encodes a basic helix-loop-helix protein. Biochem. Biophys. Res. Commun. 2004, 325, 857–863. [Google Scholar] [CrossRef]
- Sakamoto, T.; Kawabe, A.; Tokida-Segawa, A.; Shimizu, B.I.; Takatsuto, S.; Shimada, Y.; Fujioka, S.; Mizutani, M. Rice CYP734As function as multisubstrate and multifunctional enzymes in brassinosteroid catabolism. Plant J. 2011, 67, 1–12. [Google Scholar] [CrossRef] [PubMed]
- Tanaka, A.; Nakagawa, H.; Tomita, C.; Shimatani, Z.; Ohtake, M.; Nomura, T.; Jiang, C.-J.; Dubouzet, J.G.; Kikuchi, S.; Sekimoto, H.; et al. BRASSINOSTEROID UPREGULATED1, encoding a helix-loop-helix protein, is a novel gene involved in brassinosteroid signaling and controls bending of the lamina joint in rice. Plant Physiol. 2009, 151, 669–680. [Google Scholar] [CrossRef] [PubMed]
- Qiao, Y.; Piao, R.; Shi, J.; Lee, S.I.; Jiang, W.; Kim, B.K.; Lee, J.; Han, L.; Ma, W.; Koh, H.J. Fine mapping and candidate gene analysis of dense and erect panicle 3, dep3, which confers high grain yield in rice (Oryza sativa L.). Appl. Genet. 2011, 122, 1439–1449. [Google Scholar] [CrossRef] [PubMed]
- Wang, N.; Huang, H.-J.; Ren, S.-T.; Li, J.-J.; Sun, Y.; Sun, D.-Y.; Zhang, S.-Q. The rice wall-associated receptor-like kinase gene OsDEES1 plays a role in female gametophyte development. Plant Physiol. 2012, 160, 696–707. [Google Scholar] [CrossRef]
- Du, H.; Wu, N.; Cui, F.; You, L.; Li, X.; Xiong, L. A homolog of ETHYLENE OVERPRODUCER, OsETOL1, differentially modulates drought and submergence tolerance in rice. Plant J. 2014, 78, 834–849. [Google Scholar] [CrossRef]
- Yoo, Y.-H.; Nalini Chandran, A.K.; Park, J.-C.; Gho, Y.-S.; Lee, S.-W.; An, G.; Jung, K.-H. OsPhyB-mediating novel regulatory pathway for drought tolerance in rice root identified by a global RNA-Seq transcriptome analysis of rice genes in response to water deficiencies. Front. Plant Sci. 2017, 8, 580. [Google Scholar] [CrossRef]
- Ho, C.-L.; Wu, Y.; Shen, H.; Provart, N.J.; Geisler, M. A predicted protein interactome for rice. Rice 2012, 5, 15. [Google Scholar] [CrossRef]
- Nautiyal, C.S.; Srivastava, S.; Chauhan, P.S.; Seem, K.; Mishra, A.; Sopory, S.K. Plant growth-promoting bacteria Bacillus amyloliquefaciens NBRISN13 modulates gene expression profile of leaf and rhizosphere community in rice during salt stress. Plant Physiol. Biochem. 2013, 66, 1–9. [Google Scholar] [CrossRef]
- Singh, M.; Bhatia, P.; Sharma, P.; Khosla, B. Characterization for plant growth promoting rhizobacteria (PGPR) towards rice (Oryza sativa) seedling germination and growth. Ann. Biol. 2014, 30, 567–573. [Google Scholar]
- FastQC, version 0.11.7; Babraham Bioinformatics: Cambridge, UK. Available online: https://www.bioinformatics.babraham.ac.uk /projects/fastqc/ (accessed on 26 April 2010).
- Martin, M. Cutadapt removes adapter sequences from high-throughput sequencing reads. EMBnet. J. 2011, 17, 10–12. [Google Scholar] [CrossRef]
- Trim Galore, version 0.5.0; Babraham Bioinformatics: Cambridge, UK. Available online: http://www.bioinformatics.babraham.ac.uk/projects/trim_galore/ (accessed on 14 March 2012).
- Kim, D.; Pertea, G.; Trapnell, C.; Pimentel, H.; Kelley, R.; Salzberg, S.L. TopHat2: Accurate alignment of transcriptomes in the presence of insertions, deletions and gene fusions. Genome Biol. 2013, 14, R36. [Google Scholar] [CrossRef] [PubMed]
- Kawahara, Y.; de la Bastide, M.; Hamilton, J.P.; Kanamori, H.; McCombie, W.R.; Ouyang, S.; Schwartz, D.C.; Tanaka, T.; Wu, J.; Zhou, S.; et al. Improvement of the Oryza sativa Nipponbare reference genome using next generation sequence and optical map data. Rice 2013, 6, 4. [Google Scholar] [CrossRef] [PubMed]
- Ouyang, S.; Zhu, W.; Hamilton, J.; Lin, H.; Campbell, M.; Childs, K.; Thibaud-Nissen, F.; Malek, R.L.; Lee, Y.; Zheng, L.; et al. The TIGR rice genome annotation resource: Improvements and new features. Nucleic Acids Res. 2007, 35, D883–D887. [Google Scholar] [CrossRef] [PubMed]
- Trapnell, C.; Hendrickson, D.G.; Sauvageau, M.; Goff, L.; Rinn, J.L.; Pachter, L. Differential analysis of gene regulation at transcript resolution with RNA-seq. Nat. Biotechnol. 2013, 31, 46–53. [Google Scholar] [CrossRef]
- Hoang, T.V.; Vo, K.T.X.; Hong, W.J.; Jung, K.H.; Jeon, J.S. Defense response to pathogens through Epigenetic regulation in rice. J. Plant Biol. 2018, 61, 1–10. [Google Scholar] [CrossRef]
- Xuan, Y.H.; Kumar, V.; Zhu, X.F.; Je, B.I.; Kim, C.M.; Huang, J.; Cho, J.H.; Yi, G.; Han, C.-d. IDD10 is involved in the interaction between NH4+ and auxin signaling in rice roots. J. Plant Biol. 2018, 61, 72–79. [Google Scholar] [CrossRef]
- Cao, P.; Jung, K.-H.; Choi, D.; Hwang, D.; Zhu, J.; Ronald, P.C. The rice oligonucleotide array database: An atlas of rice gene expression. Rice 2012, 5, 17. [Google Scholar] [CrossRef]
- Urbanczyk-Wochniak, E.; Usadel, B.; Thimm, O.; Nunes-Nesi, A.; Carrari, F.; Davy, M.; Bläsing, O.; Kowalczyk, M.; Weicht, D.; Polinceusz, A.; et al. Conversion of MapMan to allow the analysis of transcript data from Solanaceous species: Effects of genetic and environmental alterations in energy metabolism in the leaf. Plant Mol. Biol. 2006, 60, 773–792. [Google Scholar] [CrossRef]
- Usadel, B.; Nagel, A.; Thimm, O.; Redestig, H.; Blaesing, O.E.; Palacios-Rojas, N.; Selbig, J.; Hannemann, J.; Piques, M.C.; Steinhauser, D.; et al. Extension of the visualization tool MapMan to allow statistical analysis of arrays, display of corresponding genes, and comparison with known responses. Plant Physiol. 2005, 138, 1195–1204. [Google Scholar] [CrossRef]
- Yamamoto, E.; Yonemaru, J.; Yamamoto, T.; Yano, M. OGRO: The overview of functionally characterized genes in rice online database. Rice 2012, 5, 26. [Google Scholar] [CrossRef]
- Jain, M.; Nijhawan, A.; Tyagi, A.K.; Khurana, J.P. Validation of housekeeping genes as internal control for studying gene expression in rice by quantitative real-time PCR. Biochem. Biophys. Res. Commun. 2006, 345, 646–651. [Google Scholar] [CrossRef] [PubMed]





| Length (cm) | Root | Leaf | Dry Weight (mg) | Root | Leaf | ||||
|---|---|---|---|---|---|---|---|---|---|
| Chilbo | Chilbo _Py + Si | Chilbo | Chilbo _Py + Si | Chilbo | Chilbo _Py + Si | Chilbo | Chilbo _Py + Si | ||
| One week | 7.16 ± 1.02 | 9.07 ± 1.34 ** | 11.99 ± 0.97 | 13.78 ± 1.31 *** | One week | 2.08 ± 0.38 | 2.56 ± 0.31 ** | 7.82 ± 0.59 | 9.5 ± 0.78 *** |
| Two weeks | 9.39 ± 1.71 | 13.04 ± 2.05 * | 26.48 ± 1.91 | 25.52 ± 1.83 | Two weeks | 7.04 ± 0.95 | 7.89 ± 2.01 | 38.34 ± 3.44 | 37.73 ± 4.78 |
| Three weeks | 15.12 ± 1.24 | 15.05 ± 1.59 | 36.52 ± 1.77 | 36.21 ± 2.84 | Three weeks | 35.50 ± 2.15 | 42.72 ± 5.12 ** | 179.23 ± 15.52 | 176.98 ± 18.67 |
| Four weeks | 16.11 ± 1.03 | 16.32 ± 1.14 | 42.39 ± 2.55 | 43.12 ± 1.93 | Four weeks | 60.56 ± 14.43 | 62.41 ± 15.87 | 255.62 ± 33.85 | 260.23 ± 37.79 |
| Major Category a | Minor Category b | Locus_Id c | Gene Name | Gene Symbol | Method d | DOI References e |
|---|---|---|---|---|---|---|
| RT f | Drought tolerance | LOC_Os08g35240 | drought-responsive ERF 1 | OsDERF1 | KD, OX | 10.1371/journal.pone.0025216 |
| RT | Drought tolerance | LOC_Os03g53020 | basic helix-loop-helix domain148 | OsbHLH148 | OX | 10.1111/j.1365-313X.2010.04477.x |
| RT | Salinity tolerance | LOC_Os09g28440 | ERF protein associated with tillering and panicle branching | OsEATB | OX | 10.1104/pp.111.179945 |
| RT | Salinity tolerance | LOC_Os05g34730 | SALT-RESPONSIVE ERF1 | SERF1 | M | 10.1105/tpc.113.113068 |
| RT | Cold tolerance | LOC_Os09g25060 | OsWRKY76 | OsWRKY76 | OX | 10.1093/jxb/ert298 |
| RT | Drought, salinity tolerance | LOC_Os12g39400 | zinc finger protein252 | ZFP252 | OX | 10.1016/j.febslet.2008.02.052 |
| RT | Drought, salinity tolerance | LOC_Os02g03410 | Ca2+-dependent protein kinase 4 | OsCPK4 | OX | 10.1104/pp.113.230268 |
| RT | Salinity, cold tolerance | LOC_Os02g44230 | trehalose-6-phosphate phosphatase1 | OsTPP1 | OX | 10.1007/s00425-008-0729-x |
| RT | Drought, salinity, cold tolerance | LOC_Os03g17700 | Mitogen-activated protein kinase5 | OsMAPK5 | KD, OX | 10.1105/tpc.008714 |
| RT | Drought, salinity, cold tolerance | LOC_Os01g73770 | dehydration-responsive element-binding transcription factor 1F | OsDREB1F | OX | 10.1007/s11103-008-9340-6 |
| RT | Drought, salinity, cold tolerance | LOC_Os06g03670 | dehydration-responsive element-binding transcription factor 1C | OsDREB1C | OX | 10.1093/pcp/pci230 |
| RT | Other soil stress tolerance | LOC_Os12g32400 | basic helix loop helix 133 | OsbHLH133 | M | 10.1111/j.1365-3040.2012.02569.x |
| RT | Blast resistance | LOC_Os03g18070 | fatty acid desaturase7 | OsFAD7 | KD | 10.1093/pcp/pcm107 |
| RT | Blast resistance | LOC_Os04g48850 | 1-aminocyclopropane-1-carboxylic acid synthase 2 | OsACS2 | KD, OX | 10.1104/pp.110.16241210.1111/pbi.12004 |
| RT | Blast resistance | LOC_Os03g17700 | Mitogen-activated protein kinase5 | OsMAPK5 | KD, OX | 10.1105/tpc.008714 |
| RT | Blast resistance | LOC_Os09g36320 | BROAD-SPECTRUM RESISTANCE 1 | BSR1 | OX | 10.1111/j.1467-7652.2010.00568.x |
| RT | Bacterial blight resistance | LOC_Os02g08440 | OsWRKY71 | OsWRKY71 | OX | 10.1016/j.jplph.2006.07.006 |
| RT | Blast, bacterial blight resistance | LOC_Os06g44010 | OsWRKY28 | OsWRKY28 | OX | 10.1007-s11103-013-0032-5 10.1007/s12284-010-9039-6 |
| RT | Blast, bacterial blight resistance | LOC_Os09g25060 | OsWRKY76 | OsWRKY76 | OX | 10.1093/jxb/ert29810.1007/s12284-010-9039-6 |
| MT g | Root | LOC_Os02g35347 | Elicitor 5 | EL5 | Others | 10.1111/j.1365-313X.2007.03120.x |
| MT | Root | LOC_Os04g38950 | tryptophan deficient dwarf 1 | tdd1 | M | 10.1111/j.1365-313X.2009.03952.x |
| MT | Root | LOC_Os04g46990 | cZ-O-glucosyltransferase 2 | cZOGT2 | OX | 10.1104/pp.112.196733 |
| MT | Dwarf | LOC_Os04g23550 | response to exogenous JA 1 | RERJ1 | KD, OX | 10.1016/j.bbrc.2004.10.126 |
| MT | Dwarf | LOC_Os06g39880 | cytochrome P450 monooxygenase 734A4 | CYP734A4 | OX | 10.1111/j.1365-313X.2011.04567.x |
| MT | Dwarf | LOC_Os02g03410 | Ca2+-dependent protein kinase 4 | OsCPK4 | KD | 10.1104/pp.113.230268 |
| MT | Leaf, Seed | LOC_Os06g12210 | BRASSINOSTEROID UPREGULATED1 | bu1 | OX | 10.1104/pp.109.140806 |
| MT | Panicle flower | LOC_Os06g46350 | dense and erect panicle 3 | dep3 | M | 10.1007/s00122-011-1543-6 |
| MT | Panicle flower | LOC_Os09g28440 | ERF protein associated with tillering and panicle branching | OsEATB | OX | 10.1104/pp.111.179945 |
| PT h | Sterility | LOC_Os09g38850 | DEFECT IN EARLY EMBRYO SAC1 | OsDEES1 | KD | 10.1104/pp.112.203943 |
| PT | Spikelet fertility | LOC_Os04g48850 | 1-amino-cyclopropane-1-carboxylate (ACC) synthase 2 | OsACS2 | KD | 10.1111/tpj.12508 |
© 2019 by the authors. Licensee MDPI, Basel, Switzerland. This article is an open access article distributed under the terms and conditions of the Creative Commons Attribution (CC BY) license (http://creativecommons.org/licenses/by/4.0/).
Share and Cite
Yoo, Y.-H.; Kim, M.; Chandran, A.K.N.; Hong, W.-J.; Ahn, H.R.; Lee, G.T.; Kang, S.; Suh, D.; Kim, J.-O.; Kim, Y.-J.; et al. Genome-Wide Transcriptome Analysis of Rice Seedlings after Seed Dressing with Paenibacillus yonginensis DCY84T and Silicon. Int. J. Mol. Sci. 2019, 20, 5883. https://doi.org/10.3390/ijms20235883
Yoo Y-H, Kim M, Chandran AKN, Hong W-J, Ahn HR, Lee GT, Kang S, Suh D, Kim J-O, Kim Y-J, et al. Genome-Wide Transcriptome Analysis of Rice Seedlings after Seed Dressing with Paenibacillus yonginensis DCY84T and Silicon. International Journal of Molecular Sciences. 2019; 20(23):5883. https://doi.org/10.3390/ijms20235883
Chicago/Turabian StyleYoo, Yo-Han, Minjae Kim, Anil Kumar Nalini Chandran, Woo-Jong Hong, Hye Ryun Ahn, Gang Taik Lee, Sungju Kang, Dabin Suh, Jin-O Kim, Yeon-Ju Kim, and et al. 2019. "Genome-Wide Transcriptome Analysis of Rice Seedlings after Seed Dressing with Paenibacillus yonginensis DCY84T and Silicon" International Journal of Molecular Sciences 20, no. 23: 5883. https://doi.org/10.3390/ijms20235883
APA StyleYoo, Y.-H., Kim, M., Chandran, A. K. N., Hong, W.-J., Ahn, H. R., Lee, G. T., Kang, S., Suh, D., Kim, J.-O., Kim, Y.-J., & Jung, K.-H. (2019). Genome-Wide Transcriptome Analysis of Rice Seedlings after Seed Dressing with Paenibacillus yonginensis DCY84T and Silicon. International Journal of Molecular Sciences, 20(23), 5883. https://doi.org/10.3390/ijms20235883

