Discovery of a Ruthenium Complex for the Theranosis of Glioma through Targeting the Mitochondrial DNA with Bioinformatic Methods
Abstract
1. Introduction
2. Results
2.1. Synthesis and Characteristics of the RCs
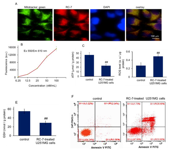
2.2. RC-7 Inhibited Cell Growth and Induced Apoptosis in U251MG Cell Line
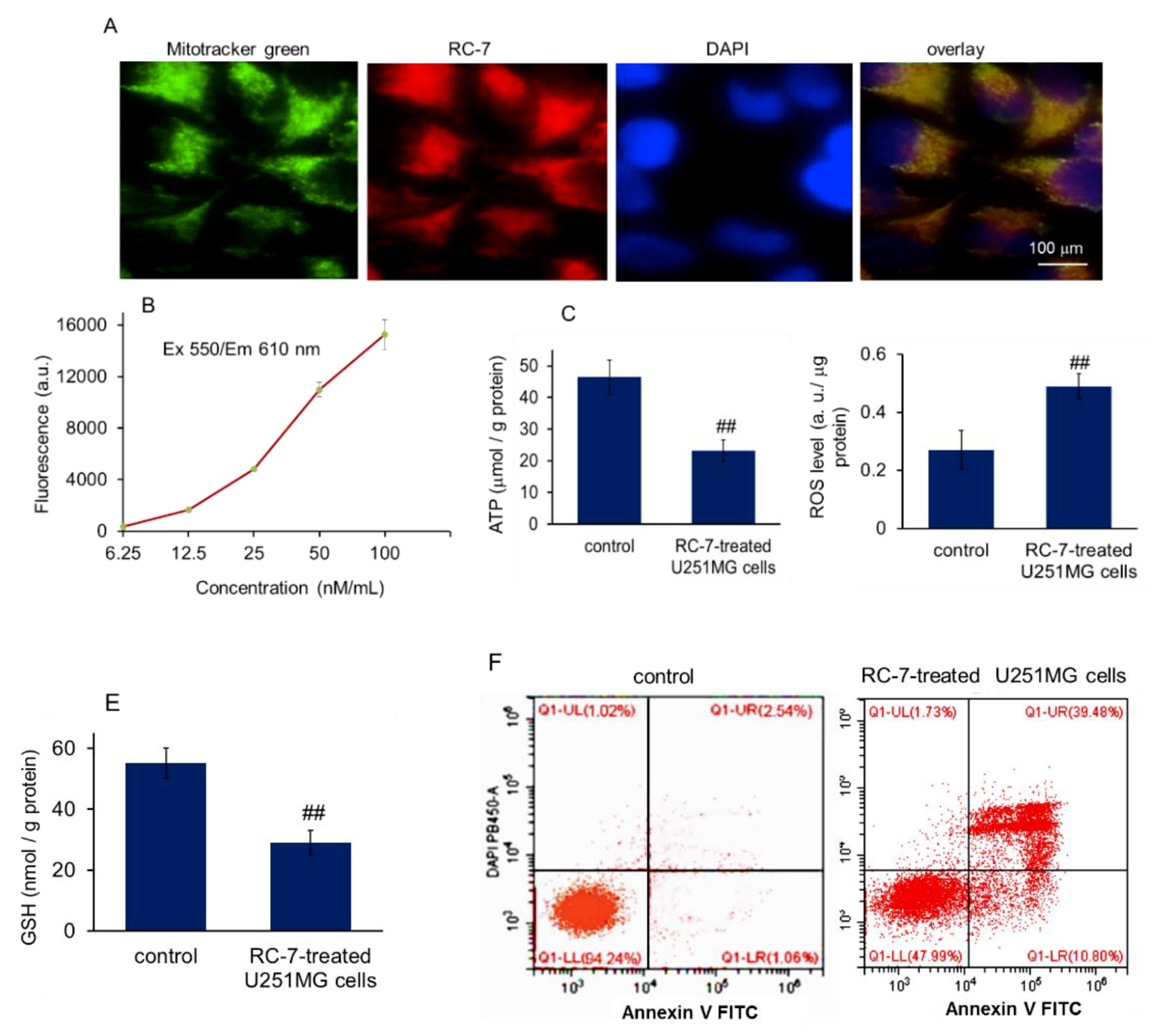
2.3. The Location of RC-7 in U251MG Cells
2.4. Binding of RC-7 and mtDNA
2.5. Affinity Sites of RC-7 in mtDNA
2.6. Molecular Docking of RC-7 and mtDNA Fragments
2.7. Bio-Distribution of RC-7 In Vivo
2.8. RC-7 Prolonged Survival Time of Glioma-Bearing Mice
3. Discussion
4. Materials and Methods
4.1. Synthesis of RCs
4.2. Cell Culture
4.3. Cytotoxicity Assay
4.4. Cell Uptake and Biochemical Assay
4.5. Isolation of Mitochondria, mtDNA, and Protein Gradients
4.6. Binding Test of mtDNA and RC-7
4.7. Binding of RCs and mtDNA Fragments
4.8. Molecular Simulation of the Affinity of the Ruthenium Complexes and mtDNA Fragments
4.9. Preparation of Murine Intracranial Glioma Model
4.10. Bio-Distribution of Ruthenium Complex In Vivo
4.11. Effect of Ruthenium Complex Treatment on the Orthotopic Model of Glioma
4.12. Statistical Analysis
Author Contributions
Funding
Conflicts of Interest
References
- Cahill, D.; Turcan, S. Origin of gliomas. Semin. Neurol. 2018, 38, 5–10. [Google Scholar]
- Lu, Q.R.; Qian, L.; Zhou, X.Y. Developmental origins and oncogenic pathways in malignant brain tumors. Wiley Interdiscip. Rev. Dev. Biol. 2019, 8. [Google Scholar] [CrossRef]
- Liu, C.A.; Chang, C.Y.; Hsueh, K.W.; Su, H.L.; Chiou, T.W.; Lin, S.Z.; Harn, H.J. Migration/invasion of malignant gliomas and implications for therapeutic treatment. Int. J. Mol. Sci. 2018, 19, 1115. [Google Scholar] [CrossRef]
- Guntuku, L.; Naidu, V.G.M.; Yerra, V.G. Mitochondrial dysfunction in gliomas: Pharmacotherapeutic potential of natural compounds. Curr. Neuropharmacol. 2016, 14, 567–583. [Google Scholar] [CrossRef]
- Herst, P.M.; Grasso, C.; Berridge, M.V. Metabolic reprogramming of mitochondrial respiration in metastatic cancer. Cancer Metastasis Rev. 2018, 37, 643–653. [Google Scholar] [CrossRef]
- Sun, C.; Liu, X.X.; Wang, B.; Wang, Z.H.; Liu, Y.; Di, C.X.; Si, J.; Li, H.Y.; Wu, Q.F.; Xu, D.; et al. Endocytosis-mediated mitochondrial transplantation: Transferring normal human astrocytic mitochondria into glioma cells rescues aerobic respiration and enhances radiosensitivity. Theranostics 2019, 9, 3595–3607. [Google Scholar] [CrossRef]
- Chen, R.; Smith-Cohn, M.; Cohen, A.L.; Colman, H. Glioma subclassifications and their clinical significance. Neurotherapeutics 2017, 14, 284–297. [Google Scholar] [CrossRef]
- Montanini, L.; Regna-Gladin, C.; Eoli, M.; Albarosa, R.; Carrara, F.; Zeviani, M.; Bruzzone, M.G.; Broggi, G.; Boiardi, A.; Finocchiaro, G. Instability of mitochondrial DNA and mri and clinical correlations in malignant gliomas. J. Neurooncol. 2005, 74, 87–89. [Google Scholar] [CrossRef]
- Hopkins, J.F.; Denroche, R.E.; Aguiar, J.A.; Notta, F.; Connor, A.A.; Wilson, J.M.; Stein, L.D.; Gallinger, S.; Boutros, P.C. Mutations in mitochondrial DNA from pancreatic ductal adenocarcinomas associate with survival times of patients and accumulate as tumors progress. Gastroenterology 2018, 154, 1620–1624. [Google Scholar] [CrossRef]
- Gusyatiner, O.; Hegi, M.E. Glioma epigenetics: From subclassification to novel treatment options. Semin. Cancer Biol. 2018, 51, 50–58. [Google Scholar] [CrossRef]
- Zong, W.X.; Rabinowitz, J.D.; White, E. Mitochondria and cancer. Mol. Cell 2016, 61, 667–676. [Google Scholar] [CrossRef]
- Peters, U.; Preisler-Adams, S.; Lanvers-Kaminsky, C.; Jurgens, H.; Lamprecht-Dinnesen, A. Sequence variations of mitochondrial DNA and individual sensitivity to the ototoxic effect of cisplatin. Anticancer Res. 2003, 23, 1249–1255. [Google Scholar]
- Chu, Y.; Shin, M.C.; Sung, J.; Park, J.; Kim, E.; Lee, S. Development of theragnostic tool using nir fluorescence probe targeting mitochondria in glioma cells. Bioconjugate Chem. 2019, 30, 1642–1648. [Google Scholar] [CrossRef]
- Song, X.D.; Kong, X.; He, S.F.; Chen, J.X.; Sun, J.; Chen, B.B.; Zhao, J.W.; Mao, Z.W. Cyclometalated iridium(iii)-guanidinium complexes as mitochondria-targeted anticancer agents. Eur. J. Med. Chem. 2017, 138, 246–254. [Google Scholar] [CrossRef]
- Ma, D.L.; Wang, M.D.; Mao, Z.F.; Yang, C.; Ng, C.T.; Leung, C.H. Rhodium complexes as therapeutic agents. Dalton Trans. 2016, 45, 2762–2771. [Google Scholar] [CrossRef]
- Riccardi, C.; Musumeci, D.; Irace, C.; Paduano, L.; Montesarchio, D. Ru-iii complexes for anticancer therapy: The importance of being nucleolipidic. Eur. J. Org. Chem. 2017, 1100–1119. [Google Scholar] [CrossRef]
- Karges, J.; Blacque, O.; Jakubaszek, M.; Goud, B.; Goldner, P.; Gasser, G. Systematic investigation of the antiproliferative activity of a series of ruthenium terpyridine complexes. J. Inorg. Biochem. 2019, 198, 110752. [Google Scholar] [CrossRef]
- Jiang, G.B.; Zhang, W.Y.; He, M.; Gu, Y.Y.; Bai, L.; Wang, Y.J.; Yi, Q.Y.; Du, F. Design and synthesis of new ruthenium polypyridyl complexes with potent antitumor activity in vitro. Spectrochim. Acta Part a-Mol. Biomol. Spectrosc. 2019, 220, 117132. [Google Scholar] [CrossRef]
- Sun, B.; Liang, Z.; Xie, B.P.; Li, R.T.; Li, L.Z.; Jiang, Z.H.; Bai, L.P.; Chen, J.X. Fluorescence sensing platform based on ruthenium(ii) complexes as high 3s (sensitivity, specificity, speed) and “on-off-on” sensors for the mir-185 detection. Talanta 2018, 179, 658–667. [Google Scholar] [CrossRef]
- Li, G.Y.; Sun, L.L.; Ji, L.N.; Chao, H. Ruthenium(ii) complexes with dppz: From molecular photoswitch to biological applications. Dalton Trans. 2016, 45, 13261–13276. [Google Scholar] [CrossRef]
- Boynton, A.N.; Marcelis, L.; Barton, J.K. [ru(me(4)phen)(2)dppz](2 + ), a light switch for DNA mismatches. J. Am. Chem. Soc. 2016, 138, 5020–5023. [Google Scholar] [CrossRef]
- Ganeshpandian, M.; Loganathan, R.; Suresh, E.; Riyasdeen, A.; Akbarsha, M.A.; Palaniandavar, M. New ruthenium(ii) arene complexes of anthracenyl-appended diazacycloalkanes: Effect of ligand intercalation and hydrophobicity on DNA and protein binding and cleavage and cytotoxicity. Dalton Trans. 2014, 43, 1203–1219. [Google Scholar] [CrossRef]
- Yusoff, A.A.M.; Nasir, K.N.M.; Haris, K.; Khair, S.Z.N.M.; Ghani, A.R.I.A.; Idris, Z.; Abdullah, J.M. Detection of somatic mutations in the mitochondrial DNA control region d-loop in brain tumors: The first report in malaysian patients. Oncol. Lett. 2017, 14, 5179–5188. [Google Scholar]
- Yeung, K.Y.; Dickinson, A.; Donoghue, J.F.; Polekhina, G.; White, S.J.; Grammatopoulos, D.K.; McKenzie, M.; Johns, T.G.; St John, J.C. The identification of mitochondrial DNA variants in glioblastoma multiforme. Acta Neuropathol. Commun. 2014, 2, 1. [Google Scholar] [CrossRef]
- Qian, M.; Spada, C.; Wang, X. Approach, application, and bioethics of mtdna sequencing in cancer. Adv. Exp. Med. Biol. 2017, 1038, 23–38. [Google Scholar]
- Neagu, M.; Constantin, C.; Popescu, I.D.; Zipeto, D.; Tzanakakis, G.; Nikitovic, D.; Fenga, C.; Stratakis, C.A.; Spandidos, D.A.; Tsatsakis, A.M. Inflammation and metabolism in cancer cell-mitochondria key player. Front Oncol. 2019, 9, 348. [Google Scholar] [CrossRef]
- Kalyanaraman, B.; Cheng, G.; Hardy, M.; Ouari, O.; Lopez, M.; Joseph, J.; Zielonka, J.; Dwinell, M.B. A review of the basics of mitochondrial bioenergetics, metabolism, and related signaling pathways in cancer cells: Therapeutic targeting of tumor mitochondria with lipophilic cationic compounds. Redox. Biol. 2018, 14, 316–327. [Google Scholar] [CrossRef]
- Bachmann, M.; Costa, R.; Peruzzo, R.; Prosdocimi, E.; Checchetto, V.; Leanza, L. Targeting mitochondrial ion channels to fight cancer. Int. J. Mol. Sci. 2018, 19, 2060. [Google Scholar] [CrossRef]
- Li, D.; Du, X.; Guo, X.; Zhan, L.; Li, X.; Yin, C.; Chen, C.; Li, M.; Li, B.; Yang, H.; et al. Site-specific selection reveals selective constraints and functionality of tumor somatic mtdna mutations. J. Exp. Clin. Cancer Res. 2017, 36, 168. [Google Scholar] [CrossRef]
- Perrone, A.M.; Girolimetti, G.; Procaccini, M.; Marchio, L.; Livi, A.; Borghese, G.; Porcelli, A.M.; De Iaco, P.; Gasparre, G. Potential for mitochondrial DNA sequencing in the differential diagnosis of gynaecological malignancies. Int. J. Mol. Sci. 2018, 19, 2048. [Google Scholar] [CrossRef]
- Nano, A.; Boynton, A.N.; Barton, J.K. A rhodium-cyanine fluorescent probe: Detection and signaling of mismatches in DNA. J. Am. Chem. Soc. 2017, 139, 17301–17304. [Google Scholar] [CrossRef]
- Ohata, J.; Ball, Z.T. Rhodium at the chemistry-biology interface. Dalton Transactions 2018, 47, 14855–14860. [Google Scholar] [CrossRef]
- Wumaier, M.; Shi, J.J.; Yao, T.M.; Hu, X.C.; Gao, R.R.; Shi, S. G-quadruplex and duplex DNA binding studies of novel ruthenium(ii) complexes containing ascididemin ligands. Journal of Inorganic Biochemistry 2019, 196. [Google Scholar] [CrossRef]
- Thota, S.; Rodrigues, D.A.; Crans, D.C.; Barreiro, E.J. Ru(ii) compounds: Next-generation anticancer metallotherapeutics? J. Med. Chem. 2018, 61, 5805–5821. [Google Scholar] [CrossRef]
- Ernst, R.J.; Komor, A.C.; Barton, J.K. Selective cytotoxicity of rhodium metalloinsertors in mismatch repair-deficient cells. Biochemistry 2011, 50, 10919–10928. [Google Scholar] [CrossRef]
- Ma, D.L.; Wu, C.; Wu, K.J.; Leung, C.H. Iridium(iii) complexes targeting apoptotic cell death in cancer cells. Molecules 2019, 24, 2739. [Google Scholar] [CrossRef]
- Du, Q.; Guo, L.H.; Ge, X.X.; Zhao, L.P.; Tian, Z.Z.; Liu, X.C.; Zhang, F.J.; Liu, Z. Serendipitous synthesis of five-coordinated half-sandwich aminoimine iridium(iii) and ruthenium(ii) complexes and their application as potent anticancer agents. Inorg. Chem. 2019, 58, 5956–5965. [Google Scholar] [CrossRef]
- Coe, B.J.; Glenwright, S.J. Trans-effects in octahedral transition metal complexes. Coord. Chem. Rev. 2000, 203, 5–80. [Google Scholar] [CrossRef]
- Weidmann, A.G.; Komor, A.C.; Barton, J.K. Targeted chemotherapy with metal complexes. Comments Inorg. Chem. 2014, 34, 114–123. [Google Scholar] [CrossRef]
- Shiomi, T.; Ito, J.I.; Yamamoto, Y.; Nishiyama, H. 4-substituted-phenyl(bisoxazoline)-rhodium complexes: Efficiency in the catalytic asymmetric reductive aldol reaction. Eur. J. Org. Chem. 2006, 5594–5600. [Google Scholar] [CrossRef]
- Devall, M.; Burrage, J.; Caswell, R.; Johnson, M.; Troakes, C.; Al-Sarraj, S.; Jeffries, A.R.; Mill, J.; Lunnon, K. A comparison of mitochondrial DNA isolation methods in frozen post-mortem human brain tissue-applications for studies of mitochondrial genetics in brain disorders. Biotechniques 2015, 59, 241–246. [Google Scholar] [CrossRef]
- Mirzaei, H.; Zarbafian, S.; Villar, E.; Mottarella, S.; Beglov, D.; Vajda, S.; Paschalidis, I.; Vakili, P.; Kozakov, D. Energy minimization on manifolds for docking flexible molecules. J. Chem. Theory Comput. 2015, 11, 1063–1076. [Google Scholar] [CrossRef]
- Trott, O.; Olson, A.J. Software news and update autodock vina: Improving the speed and accuracy of docking with a new scoring function, efficient optimization, and multithreading. J. Comput. Chem. 2010, 31, 455–461. [Google Scholar]
- Zhao, M.; Zhao, M.N.; Fu, C.; Yu, Y.; Fu, A.L. Targeted therapy of intracranial glioma model mice with curcumin nanoliposomes. Int. J. Nanomed. 2018, 13, 1601–1610. [Google Scholar] [CrossRef]









| Number of Sequence (gene) | mtDNA | Site | Sequence | Wild-Type/Mutant |
|---|---|---|---|---|
| 1 (regulatory region) | seq.1_wild | 57T | CTCCATGCATTTGGTATTTT | wild-type |
| seq.1_mut | 57T > C | CTCCATGCATTTGGTACTTT | mutant | |
| seq.1_mut2 | 57T > G | CTCCATGCATTTGGTAGTTT | mutant | |
| 2 (cytochrome c oxidase subunit I) | seq.2_wild | 6340C | TAGACCTAACCATCTTCTCC | wild-type |
| seq.2_mut | 6340C > T | TAGACCTAATCATCTTCTCC | mutant | |
| 3 (NADH dehydrogenase subunit 3) | seq.3_wild | 10261A | TTTGATCTAGAAATTGCCCT | wild-type |
| seq.3_mut | 10261A > G | TTTGATCTAGGAATTGCCCT | mutant | |
| 4 (NADH dehydrogenase subunit 6) | seq.4_wild | 14181A | ATTACAATATATACACCAAC | wild-type |
| seq.4_mut | 14181A > C | ATTACAATATCTACACCAAC | mutant |
| mtDNA | Site | Smallest Binding Affinity | Average Binding Affinity | Three Nearest Distances between RC-7 and dsDNA | Average Distance | ||
|---|---|---|---|---|---|---|---|
| seq.1_wild | 57T | −9.9 | −9.1 | 2.8 | 3.3 | 3.6 | 3.2 |
| seq.1_mut | 57T > C | −11 | −9.8 | 2.6 | 2.8 | 3.3 | 2.9 |
| seq.1_mut2 | 57T > G | −10.3 | −9.6 | 2.4 | 3.4 | 3.7 | 3.3 |
© 2019 by the authors. Licensee MDPI, Basel, Switzerland. This article is an open access article distributed under the terms and conditions of the Creative Commons Attribution (CC BY) license (http://creativecommons.org/licenses/by/4.0/).
Share and Cite
Zhang, L.; Fu, C.; Li, J.; Zhao, Z.; Hou, Y.; Zhou, W.; Fu, A. Discovery of a Ruthenium Complex for the Theranosis of Glioma through Targeting the Mitochondrial DNA with Bioinformatic Methods. Int. J. Mol. Sci. 2019, 20, 4643. https://doi.org/10.3390/ijms20184643
Zhang L, Fu C, Li J, Zhao Z, Hou Y, Zhou W, Fu A. Discovery of a Ruthenium Complex for the Theranosis of Glioma through Targeting the Mitochondrial DNA with Bioinformatic Methods. International Journal of Molecular Sciences. 2019; 20(18):4643. https://doi.org/10.3390/ijms20184643
Chicago/Turabian StyleZhang, Le, Chen Fu, Jin Li, Zizhen Zhao, Yixue Hou, Wei Zhou, and Ailing Fu. 2019. "Discovery of a Ruthenium Complex for the Theranosis of Glioma through Targeting the Mitochondrial DNA with Bioinformatic Methods" International Journal of Molecular Sciences 20, no. 18: 4643. https://doi.org/10.3390/ijms20184643
APA StyleZhang, L., Fu, C., Li, J., Zhao, Z., Hou, Y., Zhou, W., & Fu, A. (2019). Discovery of a Ruthenium Complex for the Theranosis of Glioma through Targeting the Mitochondrial DNA with Bioinformatic Methods. International Journal of Molecular Sciences, 20(18), 4643. https://doi.org/10.3390/ijms20184643

