Hybrid Sequencing of Full-Length cDNA Transcripts of the Medicinal Plant Scutellaria baicalensis
Abstract
1. Introduction
2. Results and Discussion
2.1. Sequencing and Annotation
2.2. Comparison of the Illumina and PacBio Sequencing Results
2.3. Screening and Analysis of Differentially Expressed Genes (DEGs)
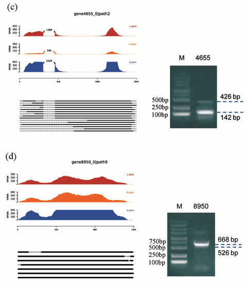
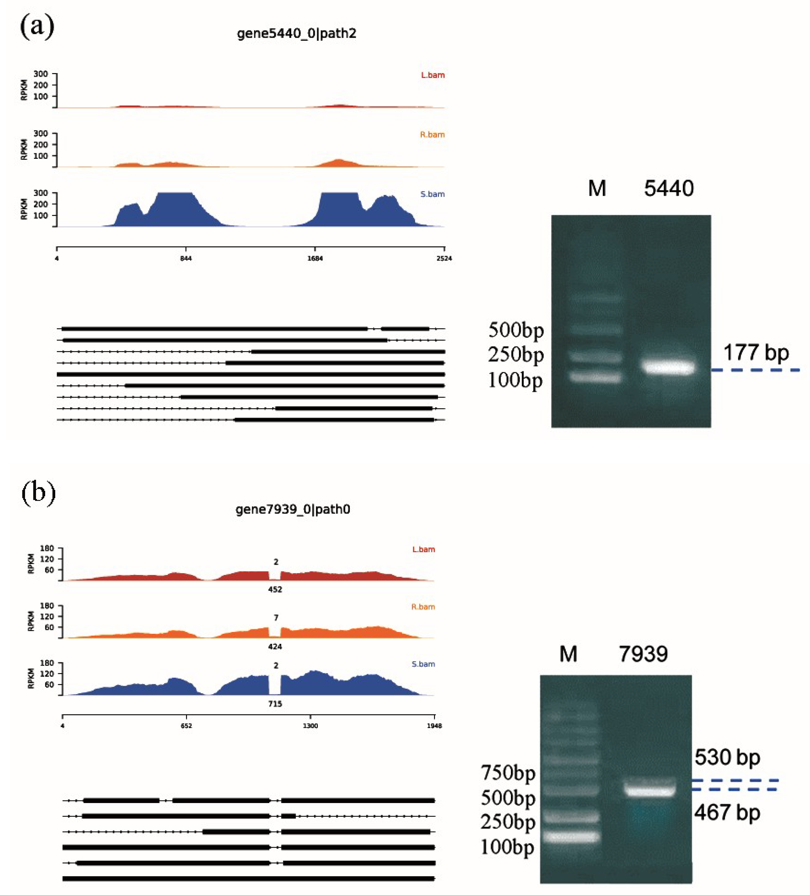
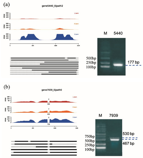
2.4. Analysis of AS Events
2.5. Analysis of Flavonoid Biosynthesis-Related Genes
3. Materials and Methods
3.1. Materials and RNA Extraction
3.2. cDNA Library Construction and Sequencing
3.3. Iso-Seq Data Processing and Contig Mapping Through Two Generations of Sequencing
3.4. Full-Length UniTransModel Reconstruction and AS Analysis
3.5. Analysis of DEGs
3.6. Functional Annotation
3.7. Protein and lncRNA Identification
3.8. Accession Number
4. Conclusions
Supplementary Materials
Author Contributions
Funding
Conflicts of Interest
References
- Zhao, Q.; Chen, X.Y.; Martin, C. Scutellaria baicalensis, the golden herb from the garden of Chinese medicinal plants. Sci. Bull. 2016, 61, 1391–1398. [Google Scholar] [CrossRef] [PubMed]
- Monasterio, A.; Urdaci, M.C.; Pinchuk, I.V.; Lopez-Moratalla, N.; Martinez-Irujo, J. Flavonoids induce apoptosis in human leukemia U937 Cells through caspase- and caspase-calpain-dependent pathways. Nutr. Cancer 2004, 50, 90–100. [Google Scholar] [CrossRef] [PubMed]
- Huang, W.H.; Lee, A.R.; Yang, C.H. Antioxidative and anti-Inflammatory activities of polyhydroxyflavonoids of Scutellaria baicalensis Georgi. J. Agric. Chem. Soc. Jpn. 2006, 70, 2371–2380. [Google Scholar]
- Wen, J. Sho-saiko-to: A clinically documented herbal preperation for treating chronic liver disease. HerbalGram 2007, 59, 774–778. [Google Scholar]
- Parajuli, P.; Joshee, N.; Rimando, A.M.; Mittal, S.; Yadav, A.K. In vitro antitumor mechanisms of various Scutellaria extracts and constituent flavonoids. Planta Med. 2009, 75, 41–48. [Google Scholar] [CrossRef] [PubMed]
- Li, M. New therapeutic aspects of flavones, the anticancer properties of Scutellaria and its main active constituents Wogonin, Baicalein and Baicalin. Cancer Treat. Rev. 2009, 35, 57–68. [Google Scholar]
- Ji, S.; Li, R.; Wang, Q.; Miao, W.J.; Li, Z.W.; Si, L.L.; Qiao, X.; Yu, S.W.; Zhou, D.M.; Ye, M. Anti-H1N1 virus, cytotoxic and Nrf2 activation activities of chemical constituents from Scutellaria baicalensis. J. Ethnopharmacol. 2015, 176, 475–484. [Google Scholar] [CrossRef] [PubMed]
- Yuan, Q.J.; Zhang, Z.Y.; Hu, J.; Guo, L.P.; Shao, A.J.; Huang, L.Q. Impacts of recent cultivation on genetic diversity pattern of a medicinal plant, Scutellaria baicalensis (Lamiaceae). BMC Genet. 2010, 11, 29. [Google Scholar] [CrossRef] [PubMed]
- Zhao, Q.; Yang, J.; Cui, M.Y.; Liu, J.; Fang, Y.; Yan, M.; Qiu, W.; Shang, H.; Xu, Z.; Yidiresi, R.; et al. The reference genome sequence of Scutellaria baicalensis provides insights into the evolution of wogonin biosynthesis. Mol. Plant 2019, 12, 935–950. [Google Scholar] [CrossRef]
- Liu, J.X.; Hou, J.Y.; Jiang, C.; Li, G.; Lu, H.; Meng, F.Y.; Shi, L. Deep sequencing of the Scutellaria baicalensis Georgi transcriptome reveals flavonoid biosynthetic profiling and organ-specific gene expression. PLoS ONE 2015, 10, e0136397. [Google Scholar] [CrossRef]
- Steijger, T.; Abril, J.F.; Engström, P.G.; Kokocinski, F.; Akerman, M.; Alioto, T.; Ambrosini, G.; Antonarakis, S.E.; Behr, J.; Bertone, P.; et al. Assessment of transcript reconstruction methods for RNA-seq. Nat. Methods 2013, 10, 1177–1184. [Google Scholar] [CrossRef] [PubMed]
- Kianianmomeni, A.; Ong, C.S.; Rätsch, G.; Hallmann, A. Genome-wide analysis of alternative splicing in Volvox carteri. BMC Genomics 2014, 15, 1117. [Google Scholar] [CrossRef] [PubMed][Green Version]
- Liu, Y.; Lu, W.; Li, Y. The principle and application of the single-molecule real-time sequencing technology. Hereditas 2015, 37, 259–268. [Google Scholar]
- Janitz, K.; Janitz, M. Moving Towards Third-Generation Sequencing Technologies. Tag-Based Next Gener. Seq. 2011, 323–336. [Google Scholar] [CrossRef]
- Xu, Z.C.; Peters, R.J.; Weirather, J.; Luo, H.M.; Liao, B.S.; Zhang, X.; Zhu, Y.J.; Ji, A.J.; Zhang, B.; Hu, S.N.; et al. Full-length transcriptome sequences and splice variants obtained by a combination of sequencing platforms applied to different root tissues of Salvia miltiorrhiza, and tanshinone biosynthesis. Plant J. 2015, 82, 951–961. [Google Scholar] [CrossRef] [PubMed]
- Li, J.; Haratalee, Y.; Denton, M.D.; Feng, Q.J.; Rathjen, J.R.; Qu, Z.P.; Adelson, D.L. Long read reference genome-free reconstruction of a full-length transcriptome from Astragalus membranaceus reveals transcript variants involved in bioactive compound biosynthesis. Cell Discov. 2017, 3, 17031. [Google Scholar] [CrossRef] [PubMed]
- He, L.; Fu, S.; Xu, Z.; Yan, J.; Xu, J.; Zhou, H.; Zhou, J.; Chen, X.; Li, Y.; Au, K.F.; et al. Hybrid sequencing of full-Length cDNA transcripts of stems and leaves in Dendrobium officinale. Genes 2017, 8, 257. [Google Scholar] [CrossRef]
- Au, K.F.; Underwood, J.G.; Lee, L.; Wong, W.H. Improving PacBio long read accuracy by short read alignment. PLoS ONE 2012, 7, 135–139. [Google Scholar] [CrossRef]
- Reddy, A.S.; Marquez, Y.; Kalyna, M.; Barta, A. Complexity of the alternative splicing landscape in plants. Plant Cell 2013, 25, 3657–3683. [Google Scholar] [CrossRef]
- Stamm, S.; Benari, S.; Rafalska, I.; Tang, Y.; Zhang, Z.; Toiber, D.; Thanaraj, T.A.; Soreq, H. Function of alternative splicing. Gene 2005, 344, 1–20. [Google Scholar] [CrossRef]
- Chen, M.; Manley, J.L. Mechanisms of alternative splicing regulation, insights from molecular and genomics approaches. Nat. Rev. Mol. Cell Biol. 2009, 10, 741–754. [Google Scholar] [CrossRef] [PubMed]
- Wahl, M.; Will, C.; Lührmann, R. The spliceosome, design principles of a dynamic RNP machine. Cell 2009, 136, 701–718. [Google Scholar] [CrossRef] [PubMed]
- Ward, A.J.; Cooper, T.A. The pathobiology of splicing. J. Pathol. 2010, 220, 152–163. [Google Scholar] [CrossRef] [PubMed]
- Wilusz, J.E.; Sunwoo, H.; Spector, D.L. Long noncoding RNAs, functional surprises from the RNA world. Genes Dev. 2009, 23, 1494–1504. [Google Scholar] [CrossRef] [PubMed]
- Zhang, Y.C.; Chen, Y.Q. Long noncoding RNAs, New regulators in plant development. Biochem. Biophys. Res. Commun. 2013, 436, 111–114. [Google Scholar] [CrossRef] [PubMed]
- Kuang, X.; Sun, S.; Wei, J.; Li, Y.; Sun, C. Iso-Seq analysis of the Taxus cuspidata transcriptome reveals the complexity of Taxol biosynthesis. BMC Plant Biol. 2019, 19, 210. [Google Scholar] [CrossRef] [PubMed]
- Lin, X.; Wei, S.N. Relationship between structure and baicalin of Scutellaria baicalensis Georgi. J. Wuhan Bot. Res. 2009, 27, 256–261. [Google Scholar]
- Wang, M.J.; Wang, P.C.; Liang, F.; Ye, Z.X.; Li, J.Y.; Shen, C.; Pei, L.L.; Wang, F.; Hu, J.; Tu, L.L.; et al. A global survey of alternative splicing in allopolyploid cotton, landscape, complexity and regulation. New Phytol. 2017, 217, 163–178. [Google Scholar] [CrossRef]
- Xu, P.; Kong, Y.M.; Song, D.L.; Huang, C.; Li, X.; Li, L.G. Conservation and functional influence of alternative splicing in wood formation of Populus and Eucalyptus. BMC Genomics 2014, 15, 780. [Google Scholar] [CrossRef]
- Wang, B.; Tseng, E.; Regulski, M.; Clark, T.A.; Hon, T.; Jiao, Y.; Lu, Z.; Olson, A.; Stein, J.C.; Ware, D. Unveiling the complexity of the maize transcriptome by single-molecule long-read sequencing. Nat. Commun. 2016, 7, 11708. [Google Scholar] [CrossRef]
- Zhang, C.J.; Yang, H.; Yang, H.Z. Evolutionary character of alternative splicing in plants. Bioinforma. Biol. Insights 2015, 9, 47–52. [Google Scholar] [CrossRef] [PubMed]
- Bashandy, H.; Pietiäinen, M.; Carvalho, E.; Lim, K.; Elomaa, P.; Martens, S.; Teeri, T.H. Anthocyanin biosynthesis in gerbera cultivar ‘estelle’ and its acyanic sport ‘ivory’. Planta 2015, 242, 601–611. [Google Scholar] [CrossRef] [PubMed]
- Kim, Y.S.; Kim, Y.B.; Kim, Y.; Lee, M.Y.; Park, S.U. Overexpression of cinnamate 4-hydroxylase and 4-coumaroyl CoA ligase prompted flavone accumulation in Scutellaria baicalensis hairy roots. Nat. Prod. Commun. 2014, 9, 803–807. [Google Scholar] [CrossRef] [PubMed]
- Zhao, Q.; Zhang, Y.; Wang, G.; Hill, L.; Weng, J.K.; Chen, X.Y.; Xue, H.; Martin, C. A specialized flavone biosynthetic pathway has evolved in the medicinal plant, Scutellaria baicalensis. Sci. Adv. 2016, 2, e1501780. [Google Scholar] [CrossRef] [PubMed]
- Xu, H.; Park, N.I.; Li, X.; Kim, Y.K.; Lee, S.Y.; Park, S.U. Molecular cloning and characterization of phenylalanine ammonia-lyase, cinnamate 4-hydroxylase and genes involved in flavone biosynthesis in Scutellaria baicalensis. Bioresour. Technol. 2010, 101, 9715–9722. [Google Scholar] [CrossRef] [PubMed]
- Park, N.I.; Xu, H.; Li, X.; Kim, S.J.; Park, S.U. Enhancement of flavone levels through overexpression of chalcone isomerase in hairy root cultures of Scutellaria baicalensis. Funct. Integr. Genomics 2011, 11, 491–496. [Google Scholar] [CrossRef]
- Qi, L.; Yang, J.; Yuan, Y.; Huang, L.; Chen, P. Overexpression of two R2R3-MYB genes from Scutellaria baicalensis induces phenylpropanoid accumulation and enhances oxidative stress resistance in transgenic tobacco. Plant Physiol. Biochem. 2015, 94, 235–243. [Google Scholar] [CrossRef] [PubMed]
- Yuan, Y.; Qi, L.; Yang, J.; Wu, C.; Liu, Y.; Huang, L. A Scutellaria baicalensis R2R3-MYB gene, SbMYB8, regulates flavonoid biosynthesis and improves drought stress tolerance in transgenic tobacco. Plant Cell Tissue Org. Cult. 2015, 120, 961–972. [Google Scholar] [CrossRef]
- Kalyna, M.; Simpson, C.G.; Syed, N.H.; Lewandowska, D.; Marquez, Y.; Kusenda, B.; Marshall, J.; Fuller, J.; Cardle, L.; McNicol, J.; et al. Alternative splicing and nonsense-mediated decay modulate expression of important regulatory genes in Arabidopsis. Nucleic Acids Res. 2012, 40, 2454–2469. [Google Scholar] [CrossRef]
- Berkovits, B.D.; Mayr, C. Alternative 3′UTRs act as scaffolds to regulate membrane protein localization. Nature 2015, 522, 363–367. [Google Scholar] [CrossRef]
- Li, B.; Dewey, C.N. RSEM: Accurate transcript quantification from RNA-Seq data with or without a reference genome. BMC Bioinform. 2011, 12, 323. [Google Scholar] [CrossRef] [PubMed]
- Robinson, M.D.; Oshlack, A. A scaling normalization method for differential expression analysis of RNA-seq data. Genome Biol. 2010, 11, R25. [Google Scholar] [CrossRef] [PubMed]
- Benjamini, Y.; Hochberg, Y. Controlling the False Discovery Rate: A Practical and Powerful Approach to Multiple Testing. J. R. Stat. Soc. Ser. B 1995, 57, 289–300. [Google Scholar] [CrossRef]








| Sequence | Total Number | Mean Length | N50 | GC Content (%) |
|---|---|---|---|---|
| Non redundant_isoforms | 75,785 | 2426 | 2794 | 41.87 |
| lncRNA | 11,135 | 1557 | 1590 | 43.06 |
| mRNA | 64,650 | 2575 | 2893 | 41.74 |
| UniTransModel | 22,948 | 2870 | 3435 | 41.13 |
| Pairs | Up | Down | Total |
|---|---|---|---|
| L1-vs-R2 | 1520 | 3412 | 4932 |
| R-vs-S3 | 1526 | 2177 | 3703 |
| L-vs-S | 2234 | 677 | 2911 |
© 2019 by the authors. Licensee MDPI, Basel, Switzerland. This article is an open access article distributed under the terms and conditions of the Creative Commons Attribution (CC BY) license (http://creativecommons.org/licenses/by/4.0/).
Share and Cite
Gao, T.; Xu, Z.; Song, X.; Huang, K.; Li, Y.; Wei, J.; Zhu, X.; Ren, H.; Sun, C. Hybrid Sequencing of Full-Length cDNA Transcripts of the Medicinal Plant Scutellaria baicalensis. Int. J. Mol. Sci. 2019, 20, 4426. https://doi.org/10.3390/ijms20184426
Gao T, Xu Z, Song X, Huang K, Li Y, Wei J, Zhu X, Ren H, Sun C. Hybrid Sequencing of Full-Length cDNA Transcripts of the Medicinal Plant Scutellaria baicalensis. International Journal of Molecular Sciences. 2019; 20(18):4426. https://doi.org/10.3390/ijms20184426
Chicago/Turabian StyleGao, Ting, Zhichao Xu, Xiaojun Song, Kai Huang, Ying Li, Jianhe Wei, Xunzhi Zhu, Hongwei Ren, and Chao Sun. 2019. "Hybrid Sequencing of Full-Length cDNA Transcripts of the Medicinal Plant Scutellaria baicalensis" International Journal of Molecular Sciences 20, no. 18: 4426. https://doi.org/10.3390/ijms20184426
APA StyleGao, T., Xu, Z., Song, X., Huang, K., Li, Y., Wei, J., Zhu, X., Ren, H., & Sun, C. (2019). Hybrid Sequencing of Full-Length cDNA Transcripts of the Medicinal Plant Scutellaria baicalensis. International Journal of Molecular Sciences, 20(18), 4426. https://doi.org/10.3390/ijms20184426

