Goniothalamin Induces Necroptosis and Anoikis in Human Invasive Breast Cancer MDA-MB-231 Cells
Abstract
1. Introduction
2. Results
2.1. Cytotoxic and Necroptotic Effects on MDA-MB-231 Cells Induced by GTN and z-VAD-fmk Co-Treatment
2.2. GTN Co-Treated with z-VAD-fmk Induced Caspase-Independent Necroptosis but Mediated through Calpain Activity
2.3. Induction of High Cellular ROS Production and Increased Cytosolic Calcium Level by GTN Co-Treated with z-VAD-fmk in MDA-MB-231 Cells
2.4. Signaling Pathway of GTN-Induced Necroptosis When Co-Treated with z-VAD-fmk
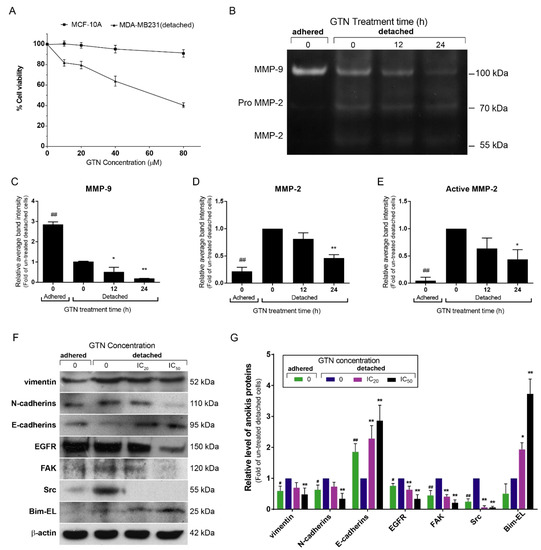
2.5. Goniothalamin-Reversed Anoikis Resistance in Human Breast Cancer MDA-MB-231 Cell Death via Inhibition of EGFR/FAK/Src and EMT Pathways
3. Discussion
4. Materials and Methods
4.1. Plant Material and Chemicals
4.2. Cell Culture
4.3. MTT (3-(4,5 dimethylthiazol-2yl)-2,5 diphenyltetrazolium bromide) Assay
4.4. Determination of Caspases-3, -8, -9 and Calpain Enzyme Activities
4.5. Transmission Electron Microscopy (TEM)
4.6. Apoptosis Determination by Annexin V-FITC/PI Staining Employing Flow Cytometry
4.7. Assessment of Cytosolic Calcium Ion Level
4.8. Production of Intracellular Reactive Oxygen Species (ROS) Determined by DCFH-DA and DHE Assays
4.9. Immunoblotting Analysis
4.10. Gelatin Zymography
4.11. Quantitative Real-Time Reverse Transcription Polymerase Chain Reaction (Real-Time RT-PCR)
4.12. Statistical Analysis
5. Conclusions
Supplementary Materials
Author Contributions
Funding
Acknowledgments
Conflicts of Interest
Abbreviations
| AIF | Apoptosis-inducing factor |
| AM | Acetoxymethyl ester |
| DCFH-DA | Dichlorodihydrofluorescein diacetate |
| DHE | Dihydroethidium |
| ECM | Extracellular matrix |
| EGFR | Epidermal growth factor receptor |
| EMT | Epithelial-mesenchymal transition |
| ER | Endoplasmic reticulum |
| FAK | Focal adhesion kinase |
| FITC | Fluorescein isothiocyanate |
| GTN | Goniothalamin |
| IAPs | Inhibitor of apoptotic proteins |
| MLKL | Mixed lineage kinase domain-like |
| MMP | Matrix metalloproteinase |
| MOMP | Mitochondria outer membrane permeability |
| MTP | Mitochondrial transmembrane potential |
| PBMC | Peripheral blood mononuclear cell |
| PBS | phosphate-buffered saline |
| PI | Propidium iodide |
| p-NA | Para-nitroaniline |
| Poly-HEMA | Poly-(2-hydroxyethyl methacrylate) |
| RIP1 | Receptor-interacting serine/threonine-protein kinase 1 |
| RIP3 | Receptor-interacting serine/threonine-protein kinase 3 |
| RIPA | Radioimmunoprecipitation assay |
| ROS | Reactive oxygen species |
| Src | Steroid receptor coactivator |
| z-VAD-fmk | Benzyloxycarbonyl-Val-Ala-Asp-[O-methyl]-fluoromethylketone |
References
- Seyed, M.A.; Jantan, I.; Bukhari, S.N. Emerging anticancer potentials of goniothalamin and its molecular mechanisms. Biomed. Res. Int. 2014, 2014, 536508. [Google Scholar] [CrossRef] [PubMed]
- Inayat-Hussain, S.H.; Osman, A.B.; Din, L.B.; Ali, A.M.; Snowden, R.T.; MacFarlane, M.; Cain, K. Caspases-3 and -7 are activated in goniothalamin-induced apoptosis in human Jurkat T-cells. FEBS Lett. 1999, 456, 379–383. [Google Scholar] [CrossRef]
- Inayat-Hussain, S.H.; Annuar, B.O.; Din, L.B.; Ali, A.M.; Ross, D. Loss of mitochondrial transmembrane potential and caspase-9 activation during apoptosis induced by the novel styryl-lactone goniothalamin in HL-60 leukemia cells. Toxicol. Vitr. 2003, 17, 433–439. [Google Scholar] [CrossRef]
- Chen, W.Y.; Wu, C.C.; Lan, Y.H.; Chang, F.R.; Teng, C.M.; Wu, Y.C. Goniothalamin induces cell cycle-specific apoptosis by modulating the redox status in MDA-MB-231 cells. Eur. J. Pharm. 2005, 522, 20–29. [Google Scholar] [CrossRef]
- Inayat-Hussain, S.H.; Chan, K.M.; Rajab, N.F.; Din, L.B.; Chow, S.C.; Kizilors, A.; Farzaneh, F.; Williams, G.T. Goniothalamin-induced oxidative stress, DNA damage and apoptosis via caspase-2 independent and Bcl-2 independent pathways in Jurkat T-cells. Toxicol. Lett. 2010, 193, 108–114. [Google Scholar] [CrossRef]
- Semprebon, S.C.; Marques, L.A.; D’Epiro, G.F.; de Camargo, E.A.; da Silva, G.N.; Niwa, A.M.; Macedo Junior, F.; Mantovani, M.S. Antiproliferative activity of goniothalamin enantiomers involves DNA damage, cell cycle arrest and apoptosis induction in MCF-7 and HB4a cells. Toxicol. Vitr. 2015, 30, 250–263. [Google Scholar] [CrossRef]
- Ali, A.M.; Mackeen, M.M.; Hamid, M.; Aun, Q.B.; Zauyah, Y.; Azimahtol, H.L.; Kawazu, K. Cytotoxicity and electron microscopy of cell death induced by goniothalamin. Planta Med. 1997, 63, 81–83. [Google Scholar] [CrossRef]
- Cho, Y.S.; Challa, S.; Moquin, D.; Genga, R.; Ray, T.D.; Guildford, M.; Chan, F.K. Phosphorylation-driven assembly of the RIP1-RIP3 complex regulates programmed necrosis and virus-induced inflammation. Cell 2009, 137, 1112–1123. [Google Scholar] [CrossRef]
- Vanlangenakker, N.; Bertrand, M.J.; Bogaert, P.; Vandenabeele, P.; Vanden Berghe, T. TNF-induced necroptosis in L929 cells is tightly regulated by multiple TNFR1 complex I and II members. Cell Death Dis. 2011, 2, e230. [Google Scholar] [CrossRef]
- Cai, Z.; Jitkaew, S.; Zhao, J.; Chiang, H.-C.; Choksi, S.; Liu, J.; Ward, Y.; Wu, L.-g.; Liu, Z.-G. Plasma membrane translocation of trimerized MLKL protein is required for TNF-induced necroptosis. Nat. Cell Biol. 2014, 16, 55–65. [Google Scholar] [CrossRef]
- Cabon, L.; Galan-Malo, P.; Bouharrour, A.; Delavallee, L.; Brunelle-Navas, M.N.; Lorenzo, H.K.; Gross, A.; Susin, S.A. BID regulates AIF-mediated caspase-independent necroptosis by promoting BAX activation. Cell Death Differ. 2012, 19, 245–256. [Google Scholar] [CrossRef] [PubMed]
- Feoktistova, M.; Leverkus, M. Programmed necrosis and necroptosis signalling. FEBS J. 2015, 282, 19–31. [Google Scholar] [CrossRef] [PubMed]
- Kim, Y.N.; Koo, K.H.; Sung, J.Y.; Yun, U.J.; Kim, H. Anoikis resistance: An essential prerequisite for tumor metastasis. Int. J. Cell Biol. 2012, 2012, 306879. [Google Scholar] [CrossRef] [PubMed]
- Paoli, P.; Giannoni, E.; Chiarugi, P. Anoikis molecular pathways and its role in cancer progression. Biochim. Biophys. Acta 2013, 1833, 3481–3498. [Google Scholar] [CrossRef] [PubMed]
- Kolacinska, A.; Chalubinska, J.; Zawlik, I.; Szymanska, B.; Borowska-Garganisz, E.; Nowik, M.; Fendler, W.; Kubiak, R.; Pawlowska, Z.; Morawiec, Z.; et al. Apoptosis-, proliferation, immune function-, and drug resistance- related genes in ER positive, HER2 positive and triple negative breast cancer. Neoplasma 2012, 59, 424–432. [Google Scholar] [CrossRef] [PubMed][Green Version]
- Han, W.; Xie, J.; Li, L.; Liu, Z.; Hu, X. Necrostatin-1 reverts shikonin-induced necroptosis to apoptosis. Apoptosis 2009, 14, 674–686. [Google Scholar] [CrossRef] [PubMed]
- Wood, L.W.; Shillitoe, E.J. Effect of a caspase inhibitor, zVADfmk, on the inhibition of breast cancer cells by herpes simplex virus type 1. Cancer Gene Therapy 2011, 18, 685–694. [Google Scholar] [CrossRef]
- Khaw-on, P.; Pompimon, W.; Banjerdpongchai, R. Apoptosis Induction via ATM Phosphorylation, Cell Cycle Arrest, and ER Stress by Goniothalamin and Chemodrugs Combined Effects on Breast Cancer-Derived MDA-MB-231 Cells. Biomed. Res. Int. 2018, 2018, 15. [Google Scholar] [CrossRef]
- Bröker, L.E.; Kruyt, F.A.E.; Giaccone, G. Cell Death Independent of Caspases: A Review. Clin. Cancer Res. 2005, 11, 3155. [Google Scholar] [CrossRef]
- Sun, W.; Wu, X.; Gao, H.; Yu, J.; Zhao, W.; Lu, J.-J.; Wang, J.; Du, G.; Chen, X. Cytosolic calcium mediates RIP1/RIP3 complex-dependent necroptosis through JNK activation and mitochondrial ROS production in human colon cancer cells. Free Radic. Biol. Med. 2017, 108, 433–444. [Google Scholar] [CrossRef]
- Baritaud, M.; Cabon, L.; Delavallee, L.; Galan-Malo, P.; Gilles, M.E.; Brunelle-Navas, M.N.; Susin, S.A. AIF-mediated caspase-independent necroptosis requires ATM and DNA-PK-induced histone H2AX Ser139 phosphorylation. Cell Death Dis. 2012, 3, e390. [Google Scholar] [CrossRef] [PubMed]
- Candé, C.; Vahsen, N.; Garrido, C.; Kroemer, G. Apoptosis-inducing factor (AIF): Caspase-independent after all. Cell Death Differ. 2004, 11, 591. [Google Scholar] [CrossRef] [PubMed]
- Gilmore, A.P. Anoikis. Cell Death Differ. 2005, 12, 1473–1477. [Google Scholar] [CrossRef] [PubMed]
- Weiswald, L.-B.; Bellet, D.; Dangles-Marie, V. Spherical Cancer Models in Tumor Biology. Neoplasia 2015, 17, 1–15. [Google Scholar] [CrossRef] [PubMed]
- Das, A.; Monteiro, M.; Barai, A.; Kumar, S.; Sen, S. MMP proteolytic activity regulates cancer invasiveness by modulating integrins. Sci. Rep. 2017, 7, 14219. [Google Scholar] [CrossRef] [PubMed]
- Jia, J.; Zhang, W.; Liu, J.-Y.; Chen, G.; Liu, H.; Zhong, H.-Y.; Liu, B.; Cai, Y.; Zhang, J.-L.; Zhao, Y.-F. Epithelial Mesenchymal Transition Is Required for Acquisition of Anoikis Resistance and Metastatic Potential in Adenoid Cystic Carcinoma. PLoS ONE 2012, 7, e51549. [Google Scholar] [CrossRef] [PubMed]
- Zhang, L.J.; Hao, Y.Z.; Hu, C.S.; Ye, Y.; Xie, Q.P.; Thorne, R.F.; Hersey, P.; Zhang, X.D. Inhibition of apoptosis facilitates necrosis induced by cisplatin in gastric cancer cells. Anticancer Drugs 2008, 19, 159–166. [Google Scholar] [CrossRef] [PubMed]
- Rizzi, F.; Naponelli, V.; Silva, A.; Modernelli, A.; Ramazzina, I.; Bonacini, M.; Tardito, S.; Gatti, R.; Uggeri, J.; Bettuzzi, S. Polyphenon E(R), a standardized green tea extract, induces endoplasmic reticulum stress, leading to death of immortalized PNT1a cells by anoikis and tumorigenic PC3 by necroptosis. Carcinogenesis 2014, 35, 828–839. [Google Scholar] [CrossRef] [PubMed]
- Fu, Z.; Deng, B.; Liao, Y.; Shan, L.; Yin, F.; Wang, Z.; Zeng, H.; Zuo, D.; Hua, Y.; Cai, Z. The anti-tumor effect of shikonin on osteosarcoma by inducing RIP1 and RIP3 dependent necroptosis. BMC Cancer 2013, 13, 580. [Google Scholar] [CrossRef]
- Kang, J.I.; Hong, J.Y.; Choi, J.S.; Lee, S.K. Columbianadin Inhibits Cell Proliferation by Inducing Apoptosis and Necroptosis in HCT116 Colon Cancer Cells. Biomol. Ther. 2016, 24, 320–327. [Google Scholar] [CrossRef]
- Al-Qubaisi, M.; Rosli, R.; Subramani, T.; Omar, A.R.; Yeap, S.K.; Ali, A.M.; Alitheen, N.B. Goniothalamin selectively induces apoptosis on human hepatoblastoma cells through caspase-3 activation. Nat. Prod. Res. 2013, 27, 2216–2218. [Google Scholar] [CrossRef] [PubMed]
- Al-Qubaisi, M.; Rozita, R.; Yeap, S.K.; Omar, A.R.; Ali, A.M.; Alitheen, N.B. Selective cytotoxicity of goniothalamin against hepatoblastoma HepG2 cells. Molecules 2011, 16, 2944–2959. [Google Scholar] [CrossRef] [PubMed]
- Petsophonsakul, P.; Pompimon, W.; Banjerdpongchai, R. Apoptosis induction in human leukemic promyelocytic HL-60 and monocytic U937 cell lines by goniothalamin. Asian Pac. J. Cancer Prev. 2013, 14, 2885–2889. [Google Scholar] [CrossRef] [PubMed][Green Version]
- Yen, C.Y.; Chiu, C.C.; Haung, R.W.; Yeh, C.C.; Huang, K.J.; Chang, K.F.; Hseu, Y.C.; Chang, F.R.; Chang, H.W.; Wu, Y.C. Antiproliferative effects of goniothalamin on Ca9-22 oral cancer cells through apoptosis, DNA damage and ROS induction. Mutat. Res. 2012, 747, 253–258. [Google Scholar] [CrossRef] [PubMed]
- Fuchs, P.; Perez-Pinzon, M.A.; Dave, K.R. Chapter 2—Cerebral Ischemia in Diabetics and Oxidative Stress A2—Preedy, Victor, R. In Diabetes: Oxidative Stress and Dietary Antioxidants; Academic Press: San Diego, CA, USA, 2014; pp. 15–23. [Google Scholar]
- Punganuru, S.R.; Madala, H.R.; Arutla, V.; Srivenugopal, K.S. Selective killing of human breast cancer cells by the styryl lactone (R)-goniothalamin is mediated by glutathione conjugation, induction of oxidative stress and marked reactivation of the R175H mutant p53 protein. Carcinogenesis 2018, 39, 1399–1410. [Google Scholar] [CrossRef] [PubMed]
- Sun, L.; Yau, H.-Y.; Lau, O.-C.; Huang, Y.; Yao, X. Effect of Hydrogen Peroxide and Superoxide Anions on Cytosolic Ca2+: Comparison of Endothelial Cells from Large-Sized and Small-Sized Arteries. PLoS ONE 2011, 6, e25432. [Google Scholar] [CrossRef] [PubMed]
- Bollino, D.; Balan, I.; Aurelian, L. Valproic acid induces neuronal cell death through a novel calpain-dependent necroptosis pathway. J. Neurochem. 2015, 133, 174–186. [Google Scholar] [CrossRef]
- Shang, L.; Huang, J.-F.; Ding, W.; Chen, S.; Xue, L.-X.; Ma, R.-F.; Xiong, K. Calpain: A molecule to induce AIF-mediated necroptosis in RGC-5 following elevated hydrostatic pressure. BMC Neurosci. 2014, 15, 63. [Google Scholar] [CrossRef]
- Yao, Z.; Zhang, P.; Guo, H.; Shi, J.; Liu, S.; Liu, Y.; Zheng, D. RIP1 modulates death receptor mediated apoptosis and autophagy in macrophages. Mol. Oncol. 2015, 9, 806–817. [Google Scholar] [CrossRef]
- Xie, T.; Peng, W.; Yan, C.; Wu, J.; Gong, X.; Shi, Y. Structural Insights into RIP3-Mediated Necroptotic Signaling. Cell Rep. 2013, 5, 70–78. [Google Scholar] [CrossRef]
- Innajak, S.; Mahabusrakum, W.; Watanapokasin, R. Goniothalamin induces apoptosis associated with autophagy activation through MAPK signaling in SK-BR-3 cells. Oncol. Rep. 2016, 35, 2851–2858. [Google Scholar] [CrossRef]
- Chiu, C.-C.; Liu, P.-L.; Huang, K.-J.; Wang, H.-M.; Chang, K.-F.; Chou, C.-K.; Chang, F.-R.; Chong, I.-W.; Fang, K.; Chen, J.-S.; et al. Goniothalamin Inhibits Growth of Human Lung Cancer Cells through DNA Damage, Apoptosis, and Reduced Migration Ability. J. Agric. Food Chem. 2011, 59, 4288–4293. [Google Scholar] [CrossRef]
- Demers, M.-J.; Thibodeau, S.; Noël, D.; Fujita, N.; Tsuruo, T.; Gauthier, R.; Arguin, M.; Vachon, P.H. Intestinal epithelial cancer cell anoikis resistance: EGFR-mediated sustained activation of Src overrides Fak-dependent signaling to MEK/Erk and/or PI3-K/Akt-1. J. Cell. Biochem. 2009, 107, 639–654. [Google Scholar] [CrossRef]
- Frisch, S.M.; Schaller, M.; Cieply, B. Mechanisms that link the oncogenic epithelial–mesenchymal transition to suppression of anoikis. J. Cell Sci. 2013, 126, 21–29. [Google Scholar] [CrossRef]
- Sangrueng, K.; Sanyacharernkul, S.; Nantapap, S.; Nantasaen, N.; Pompimon, W. Bioactive Goniothalamin from Goniothalamus tapis with Cytotoxic Potential. Am. J. Appl. Sci. 2015, 12, 650–653. [Google Scholar] [CrossRef]
- Banjerdpongchai, R.; Khaw-On, P. Terpinen-4-ol induces autophagic and apoptotic cell death in human leukemic HL-60 cells. Asian Pac. J. Cancer Prev. 2013, 14, 7537–7542. [Google Scholar] [CrossRef]






© 2019 by the authors. Licensee MDPI, Basel, Switzerland. This article is an open access article distributed under the terms and conditions of the Creative Commons Attribution (CC BY) license (http://creativecommons.org/licenses/by/4.0/).
Share and Cite
Khaw-on, P.; Pompimon, W.; Banjerdpongchai, R. Goniothalamin Induces Necroptosis and Anoikis in Human Invasive Breast Cancer MDA-MB-231 Cells. Int. J. Mol. Sci. 2019, 20, 3953. https://doi.org/10.3390/ijms20163953
Khaw-on P, Pompimon W, Banjerdpongchai R. Goniothalamin Induces Necroptosis and Anoikis in Human Invasive Breast Cancer MDA-MB-231 Cells. International Journal of Molecular Sciences. 2019; 20(16):3953. https://doi.org/10.3390/ijms20163953
Chicago/Turabian StyleKhaw-on, Patompong, Wilart Pompimon, and Ratana Banjerdpongchai. 2019. "Goniothalamin Induces Necroptosis and Anoikis in Human Invasive Breast Cancer MDA-MB-231 Cells" International Journal of Molecular Sciences 20, no. 16: 3953. https://doi.org/10.3390/ijms20163953
APA StyleKhaw-on, P., Pompimon, W., & Banjerdpongchai, R. (2019). Goniothalamin Induces Necroptosis and Anoikis in Human Invasive Breast Cancer MDA-MB-231 Cells. International Journal of Molecular Sciences, 20(16), 3953. https://doi.org/10.3390/ijms20163953

