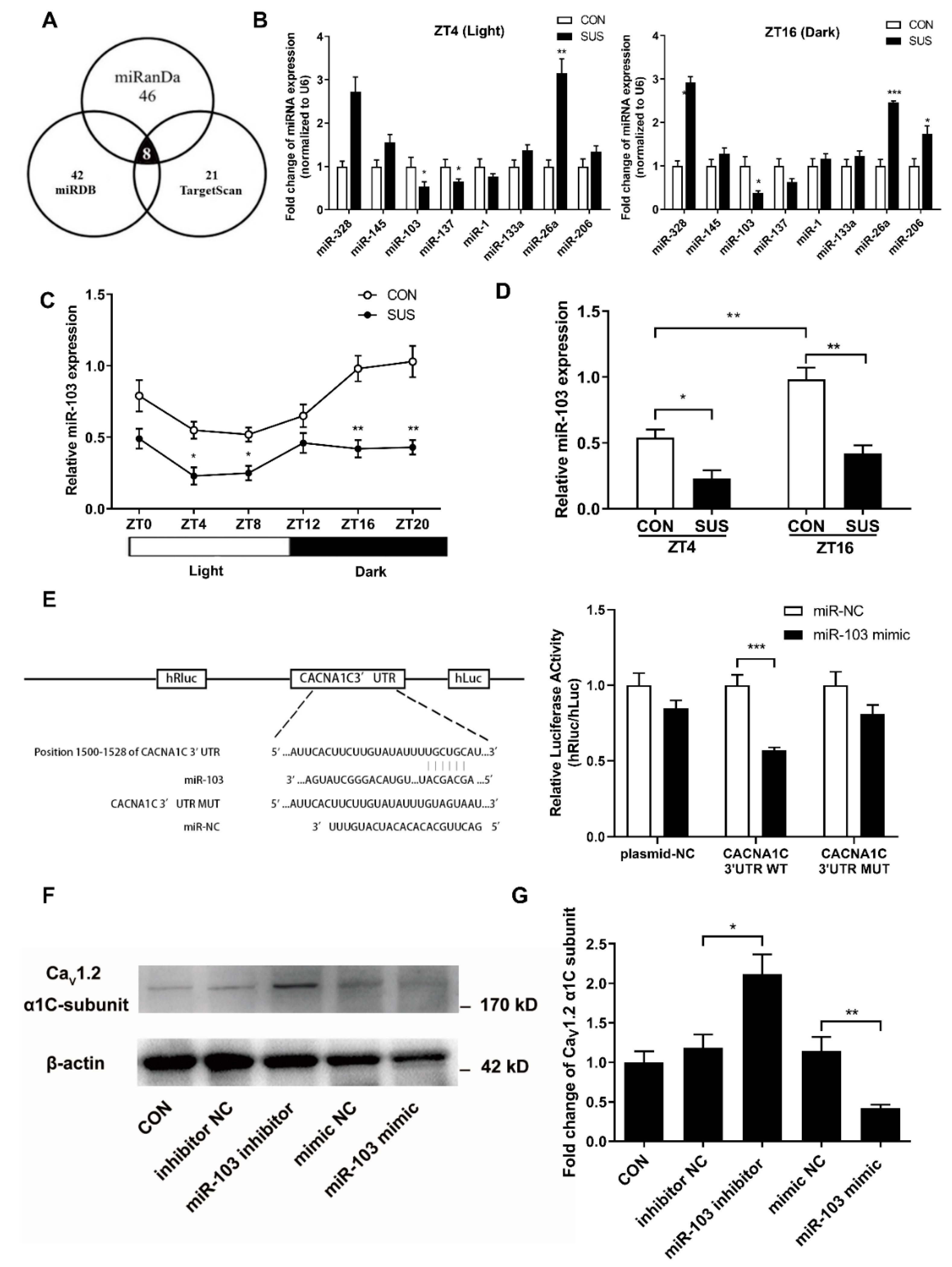
BMAL1 Disrupted Intrinsic Diurnal Oscillation in Rat Cerebrovascular Contractility of Simulated Microgravity Rats by Altering Circadian Regulation of miR-103/CaV1.2 Signal Pathway
- Supplementary File 1:
PDF-Document (PDF, 134 KiB)
Chen, L.; Zhang, B.; Yang, L.; Bai, Y.-G.; Song, J.-B.; Ge, Y.-L.; Ma, H.-Z.; Cheng, J.-H.; Ma, J.; Xie, M.-J. BMAL1 Disrupted Intrinsic Diurnal Oscillation in Rat Cerebrovascular Contractility of Simulated Microgravity Rats by Altering Circadian Regulation of miR-103/CaV1.2 Signal Pathway. Int. J. Mol. Sci. 2019, 20, 3947. https://doi.org/10.3390/ijms20163947
Chen L, Zhang B, Yang L, Bai Y-G, Song J-B, Ge Y-L, Ma H-Z, Cheng J-H, Ma J, Xie M-J. BMAL1 Disrupted Intrinsic Diurnal Oscillation in Rat Cerebrovascular Contractility of Simulated Microgravity Rats by Altering Circadian Regulation of miR-103/CaV1.2 Signal Pathway. International Journal of Molecular Sciences. 2019; 20(16):3947. https://doi.org/10.3390/ijms20163947
Chicago/Turabian StyleChen, Li, Bin Zhang, Lu Yang, Yun-Gang Bai, Ji-Bo Song, Yi-Ling Ge, Hong-Zhe Ma, Jiu-Hua Cheng, Jin Ma, and Man-Jiang Xie. 2019. "BMAL1 Disrupted Intrinsic Diurnal Oscillation in Rat Cerebrovascular Contractility of Simulated Microgravity Rats by Altering Circadian Regulation of miR-103/CaV1.2 Signal Pathway" International Journal of Molecular Sciences 20, no. 16: 3947. https://doi.org/10.3390/ijms20163947


