Anti-Apoptotic Effect of G-Protein-Coupled Receptor 40 Activation on Tumor Necrosis Factor-α-Induced Injury of Rat Proximal Tubular Cells
Abstract
1. Introduction
2. Results
2.1. GPR40 Expression in the Ureteral Obstructed Kidney
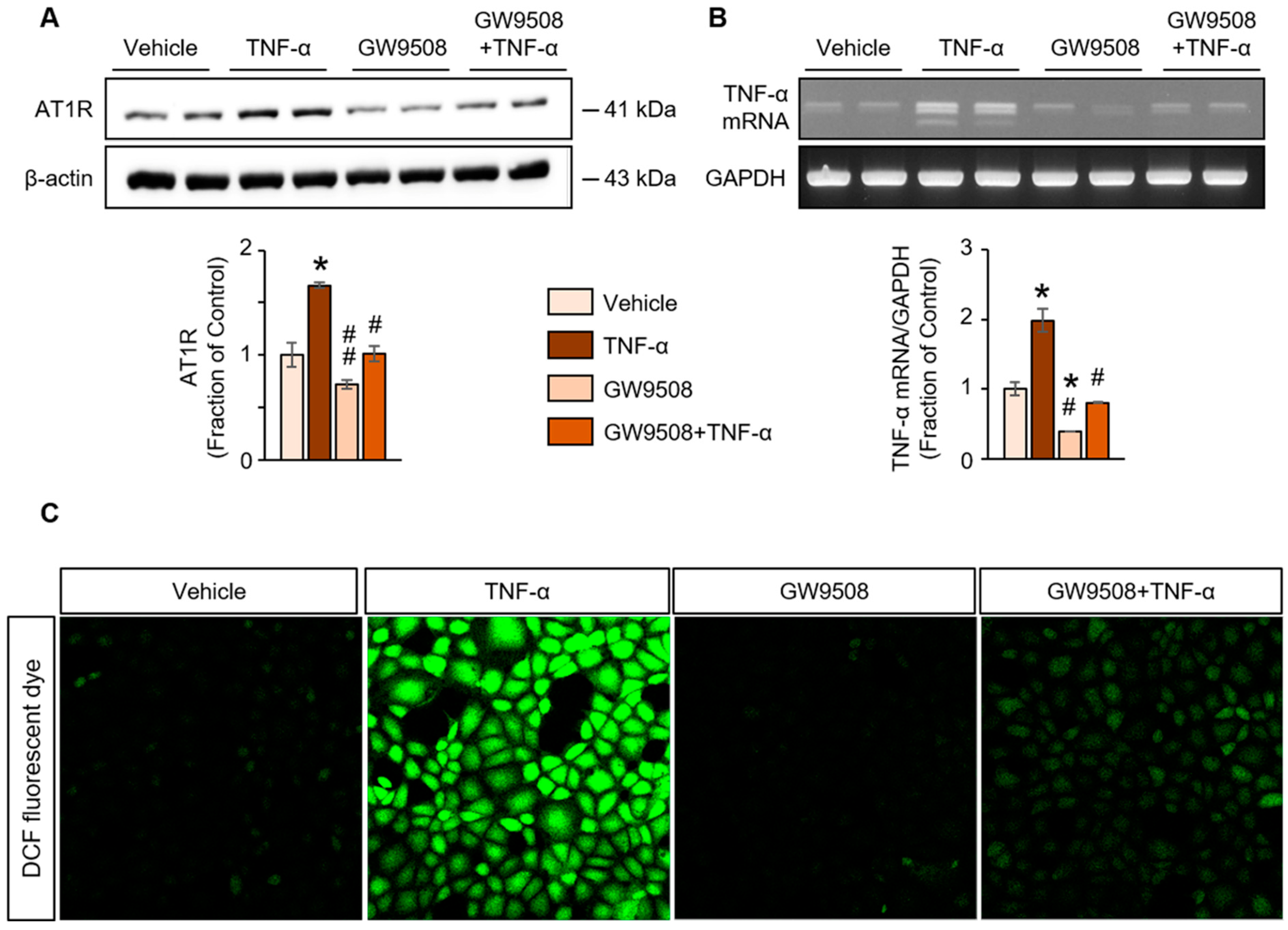
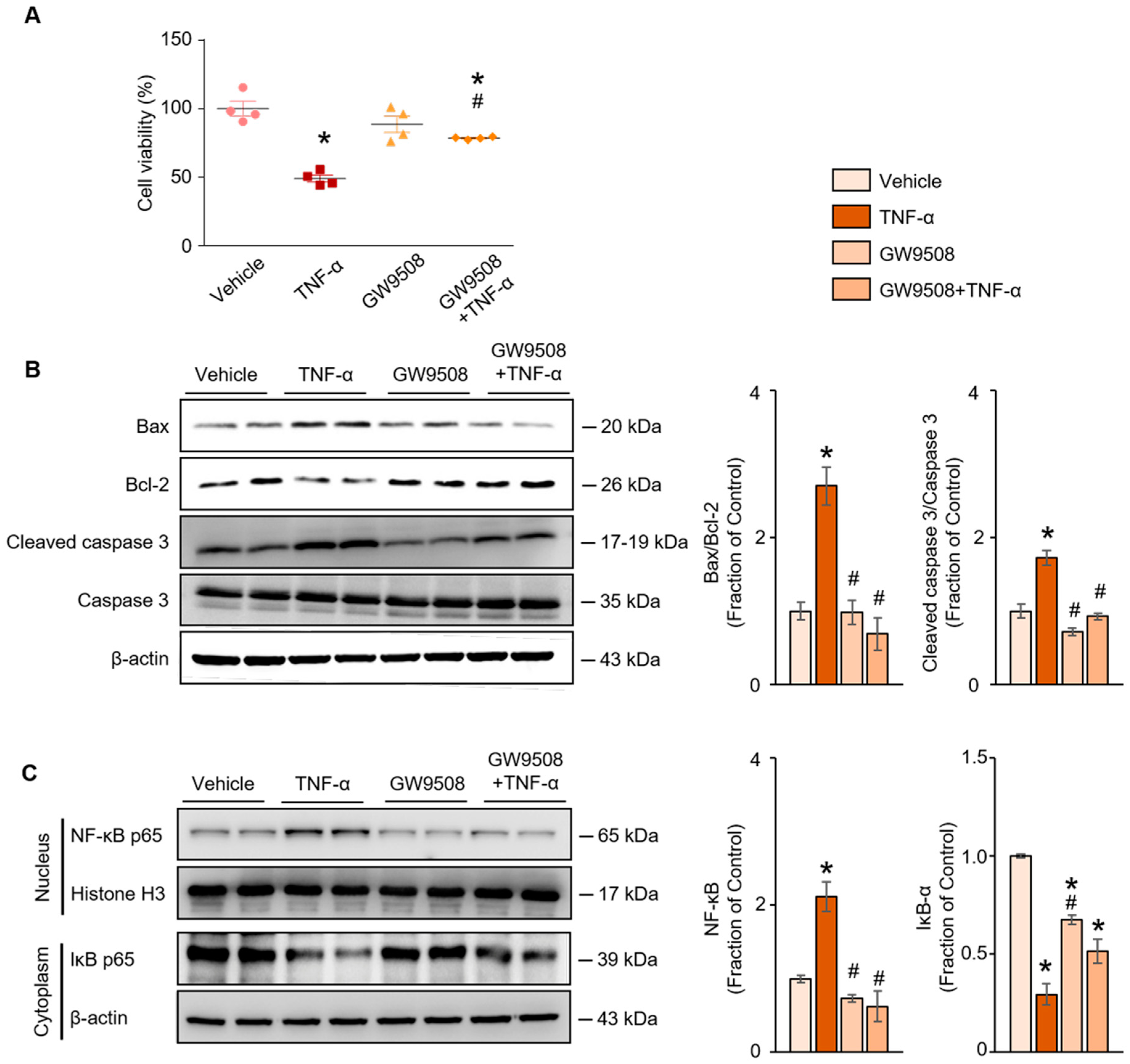
2.2. Effects of a GPR40 Agonist on Apoptotic Signaling Induced by TNF-α
3. Discussion
4. Materials and Methods
4.1. Animals
4.2. Cell Culture
4.3. Cell Viability Assay
4.4. Preparation of Nuclear and Cytoplasmic Extracts
4.5. ROS Generation
4.6. Primary Antibodies
4.7. Primer Sequences for RT-PCR
4.8. Immunohistochemistry and Immunofluorescence Staining
4.9. Statistical Analyses
5. Conclusions
Author Contributions
Funding
Conflicts of Interest
Abbreviations
| GPR40 | G-protein-coupled receptor 40 |
| ROS | reactive oxygen species |
| NF-κB | nuclear factor-κB |
| CKD | chronic kidney disease |
| TNF-α | tumor necrosis factor α |
| AT1R | angiotensin II type 1 receptor |
| NRK52E | rat proximal tubular |
| UUO | unilateral ureteral obstruction |
| RT-PCR | reverse transcription polymerase chain reaction |
| AQP | aquaporin |
| PBS | phosphate-buffered saline |
| H2DCF-DA | 2,7-dichlorodihydrofluorescein diacetate |
References
- Briscoe, C.P.; Tadayyon, M.; Andrews, J.L.; Benson, W.G.; Chambers, J.K.; Eilert, M.M.; Ellis, C.; Elshourbagy, N.A.; Goetz, A.S.; Minnick, D.T.; et al. The orphan G protein-coupled receptor GPR40 is activated by medium and long chain fatty acids. J. Biol. Chem. 2003, 278, 11303–11311. [Google Scholar] [CrossRef] [PubMed]
- Itoh, Y.; Kawamata, Y.; Harada, M.; Kobayashi, M.; Fujii, R.; Fukusumi, S.; Ogi, K.; Hosoya, M.; Tanaka, Y.; Uejima, H.; et al. Free fatty acids regulate insulin secretion from pancreatic beta cells through GPR40. Nature 2003, 422, 173–176. [Google Scholar] [CrossRef] [PubMed]
- Abdel-Magid, A.F. GPR40 Receptor Agonists for the Treatment of Type 2 Diabetes and Related Diseases. ACS Med. Chem. Lett. 2018, 9, 870–871. [Google Scholar] [CrossRef] [PubMed][Green Version]
- Edfalk, S.; Steneberg, P.; Edlund, H. Gpr40 is expressed in enteroendocrine cells and mediates free fatty acid stimulation of incretin secretion. Diabetes 2008, 57, 2280–2287. [Google Scholar] [CrossRef] [PubMed]
- Ma, S.K.; Joo, S.Y.; Choi, H.I.; Bae, E.H.; Nam, K.I.; Lee, J.; Kim, S.W. Activation of G-protein-coupled receptor 40 attenuates the cisplatin-induced apoptosis of human renal proximal tubule epithelial cells. Int. J. Mol. Med. 2014, 34, 1117–1123. [Google Scholar] [CrossRef] [PubMed]
- Ma, S.K.; Wang, Y.; Chen, J.; Zhang, M.Z.; Harris, R.C.; Chen, J.K. Overexpression of G-protein-coupled receptor 40 enhances the mitogenic response to epoxyeicosatrienoic acids. PLoS ONE 2015, 10, e0113130. [Google Scholar] [CrossRef] [PubMed]
- Hara, T.; Hirasawa, A.; Ichimura, A.; Kimura, I.; Tsujimoto, G. Free fatty acid receptors FFAR1 and GPR120 as novel therapeutic targets for metabolic disorders. J. Pharm. Sci. 2011, 100, 3594–3601. [Google Scholar] [CrossRef] [PubMed]
- Salehi, A.; Flodgren, E.; Nilsson, N.E.; Jimenez-Feltstrom, J.; Miyazaki, J.; Owman, C.; Olde, B. Free fatty acid receptor 1 (FFA(1)R/GPR40) and its involvement in fatty-acid-stimulated insulin secretion. Cell Tissue Res. 2005, 322, 207–215. [Google Scholar] [CrossRef] [PubMed]
- Ou, H.Y.; Wu, H.T.; Hung, H.C.; Yang, Y.C.; Wu, J.S.; Chang, C.J. Multiple mechanisms of GW-9508, a selective G protein-coupled receptor 40 agonist, in the regulation of glucose homeostasis and insulin sensitivity. Am. J. Physiol. Endocrinol. Metab. 2013, 304, E668–676. [Google Scholar] [CrossRef]
- Tikhonova, I.G.; Sum, C.S.; Neumann, S.; Thomas, C.J.; Raaka, B.M.; Costanzi, S.; Gershengorn, M.C. Bidirectional, iterative approach to the structural delineation of the functional "chemoprint" in GPR40 for agonist recognition. J. Med. Chem. 2007, 50, 2981–2989. [Google Scholar] [CrossRef]
- Gowda, N.; Dandu, A.; Singh, J.; Biswas, S.; Raghav, V.; Lakshmi, M.N.; Shilpa, P.C.; Sunil, V.; Reddy, A.; Sadasivuni, M.; et al. Treatment with CNX-011-67, a novel GPR40 agonist, delays onset and progression of diabetes and improves beta cell preservation and function in male ZDF rats. BMC Pharmacol. Toxicol. 2013, 14, 28. [Google Scholar] [CrossRef] [PubMed]
- Wagner, R.; Kaiser, G.; Gerst, F.; Christiansen, E.; Due-Hansen, M.E.; Grundmann, M.; Machicao, F.; Peter, A.; Kostenis, E.; Ulven, T.; et al. Reevaluation of fatty acid receptor 1 as a drug target for the stimulation of insulin secretion in humans. Diabetes 2013, 62, 2106–2111. [Google Scholar] [CrossRef] [PubMed]
- Miyamoto, J.; Mizukure, T.; Park, S.B.; Kishino, S.; Kimura, I.; Hirano, K.; Bergamo, P.; Rossi, M.; Suzuki, T.; Arita, M.; et al. A gut microbial metabolite of linoleic acid, 10-hydroxy-cis-12-octadecenoic acid, ameliorates intestinal epithelial barrier impairment partially via GPR40-MEK-ERK pathway. J. Biol. Chem. 2015, 290, 2902–2918. [Google Scholar] [CrossRef] [PubMed]
- Fujita, T.; Matsuoka, T.; Honda, T.; Kabashima, K.; Hirata, T.; Narumiya, S. A GPR40 agonist GW9508 suppresses CCL5, CCL17, and CXCL10 induction in keratinocytes and attenuates cutaneous immune inflammation. J. Invest. Dermatol. 2011, 131, 1660–1667. [Google Scholar] [CrossRef] [PubMed]
- Schelling, J.R. Tubular atrophy in the pathogenesis of chronic kidney disease progression. Pediatr. Nephrol. 2016, 31, 693–706. [Google Scholar] [CrossRef] [PubMed]
- Khan, S.; Cleveland, R.P.; Koch, C.J.; Schelling, J.R. Hypoxia induces renal tubular epithelial cell apoptosis in chronic renal disease. Lab. Invest. 1999, 79, 1089–1099. [Google Scholar] [PubMed]
- Grgic, I.; Campanholle, G.; Bijol, V.; Wang, C.; Sabbisetti, V.S.; Ichimura, T.; Humphreys, B.D.; Bonventre, J.V. Targeted proximal tubule injury triggers interstitial fibrosis and glomerulosclerosis. Kidney Int. 2012, 82, 172–183. [Google Scholar] [CrossRef]
- Choi, D.E.; Jeong, J.Y.; Lim, B.J.; Lee, K.W.; Shin, Y.T.; Na, K.R. Pretreatment with darbepoetin attenuates renal injury in a rat model of cisplatin-induced nephrotoxicity. Korean J. Intern. Med. 2009, 24, 238–246. [Google Scholar] [CrossRef]
- Kim, C.S.; Kim, I.J.; Bae, E.H.; Ma, S.K.; Lee, J.; Kim, S.W. Angiotensin-(1-7) Attenuates Kidney Injury Due to Obstructive Nephropathy in Rats. PLoS ONE 2015, 10, e0142664. [Google Scholar] [CrossRef]
- Ucero, A.C.; Benito-Martin, A.; Izquierdo, M.C.; Sanchez-Nino, M.D.; Sanz, A.B.; Ramos, A.M.; Berzal, S.; Ruiz-Ortega, M.; Egido, J.; Ortiz, A. Unilateral ureteral obstruction: beyond obstruction. Int. Urol. Nephrol. 2014, 46, 765–776. [Google Scholar] [CrossRef]
- Klahr, S.; Morrissey, J. Obstructive nephropathy and renal fibrosis. Am. J. Physiol. Renal Physiol. 2002, 283, F861–875. [Google Scholar] [CrossRef] [PubMed]
- Sawzdargo, M.; George, S.R.; Nguyen, T.; Xu, S.; Kolakowski, L.F.; O’Dowd, B.F. A cluster of four novel human G protein-coupled receptor genes occurring in close proximity to CD22 gene on chromosome 19q13.1. Biochem. Biophys. Res. Commun. 1997, 239, 543–547. [Google Scholar] [CrossRef] [PubMed]
- Misseri, R.; Meldrum, D.R.; Dinarello, C.A.; Dagher, P.; Hile, K.L.; Rink, R.C.; Meldrum, K.K. TNF-alpha mediates obstruction-induced renal tubular cell apoptosis and proapoptotic signaling. Am. J. Physiol. Renal Physiol. 2005, 288, F406–411. [Google Scholar] [CrossRef] [PubMed]
- Meldrum, K.K.; Metcalfe, P.; Leslie, J.A.; Misseri, R.; Hile, K.L.; Meldrum, D.R. TNF-alpha neutralization decreases nuclear factor-kappaB activation and apoptosis during renal obstruction. J. Surg. Res. 2006, 131, 182–188. [Google Scholar] [CrossRef] [PubMed]
- Campbell, M.T.; Dagher, P.; Hile, K.L.; Zhang, H.; Meldrum, D.R.; Rink, R.C.; Meldrum, K.K. Tumor necrosis factor-alpha induces intrinsic apoptotic signaling during renal obstruction through truncated bid activation. J. Urol. 2008, 180, 2694–2700. [Google Scholar] [CrossRef] [PubMed]
- Gurantz, D.; Cowling, R.T.; Villarreal, F.J.; Greenberg, B.H. Tumor necrosis factor-alpha upregulates angiotensin II type 1 receptors on cardiac fibroblasts. Circ. Res. 1999, 85, 272–279. [Google Scholar] [CrossRef] [PubMed]
- Wang, R.; Alam, G.; Zagariya, A.; Gidea, C.; Pinillos, H.; Lalude, O.; Choudhary, G.; Oezatalay, D.; Uhal, B.D. Apoptosis of lung epithelial cells in response to TNF-alpha requires angiotensin II generation de novo. J. Cell. Physiol. 2000, 185, 253–259. [Google Scholar] [CrossRef]
- Guo, G.; Morrissey, J.; McCracken, R.; Tolley, T.; Liapis, H.; Klahr, S. Contributions of angiotensin II and tumor necrosis factor-alpha to the development of renal fibrosis. Am. J. Physiol. Renal Physiol. 2001, 280, F777–785. [Google Scholar] [CrossRef] [PubMed]
- Mehta, P.K.; Griendling, K.K. Angiotensin II cell signaling: physiological and pathological effects in the cardiovascular system. Am. J. Physiol. Cell Physiol. 2007, 292, C82–97. [Google Scholar] [CrossRef]
- Vanjonack, W.J.; Johnson, H.D. Effect of heat and milk yield on bovine plasma glucocorticoid levels. Proc. Soc. Exp. Biol. Med. 1975, 148, 970–973. [Google Scholar] [CrossRef]
- Adachi, T.; Sugiyama, N.; Yagita, H.; Yokoyama, T. Renal atrophy after ischemia-reperfusion injury depends on massive tubular apoptosis induced by TNFalpha in the later phase. Med. Mol. Morphol. 2014, 47, 213–223. [Google Scholar] [CrossRef] [PubMed]
- Choi, H.I.; Kim, H.J.; Park, J.S.; Kim, I.J.; Bae, E.H.; Ma, S.K.; Kim, S.W. PGC-1alpha attenuates hydrogen peroxide-induced apoptotic cell death by upregulating Nrf-2 via GSK3beta inactivation mediated by activated p38 in HK-2 Cells. Sci. Rep. 2017, 7, 4319. [Google Scholar] [CrossRef] [PubMed]
- Kim, C.S.; Choi, J.S.; Joo, S.Y.; Bae, E.H.; Ma, S.K.; Lee, J.; Kim, S.W. Nicotine-Induced Apoptosis in Human Renal Proximal Tubular Epithelial Cells. PLoS ONE 2016, 11, e0152591. [Google Scholar] [CrossRef] [PubMed]






© 2019 by the authors. Licensee MDPI, Basel, Switzerland. This article is an open access article distributed under the terms and conditions of the Creative Commons Attribution (CC BY) license (http://creativecommons.org/licenses/by/4.0/).
Share and Cite
Kim, C.S.; Joo, S.Y.; Kim, I.J.; Choi, H.-I.; Bae, E.H.; Kim, S.W.; Ma, S.K. Anti-Apoptotic Effect of G-Protein-Coupled Receptor 40 Activation on Tumor Necrosis Factor-α-Induced Injury of Rat Proximal Tubular Cells. Int. J. Mol. Sci. 2019, 20, 3386. https://doi.org/10.3390/ijms20143386
Kim CS, Joo SY, Kim IJ, Choi H-I, Bae EH, Kim SW, Ma SK. Anti-Apoptotic Effect of G-Protein-Coupled Receptor 40 Activation on Tumor Necrosis Factor-α-Induced Injury of Rat Proximal Tubular Cells. International Journal of Molecular Sciences. 2019; 20(14):3386. https://doi.org/10.3390/ijms20143386
Chicago/Turabian StyleKim, Chang Seong, Soo Yeon Joo, In Jin Kim, Hoon-In Choi, Eun Hui Bae, Soo Wan Kim, and Seong Kwon Ma. 2019. "Anti-Apoptotic Effect of G-Protein-Coupled Receptor 40 Activation on Tumor Necrosis Factor-α-Induced Injury of Rat Proximal Tubular Cells" International Journal of Molecular Sciences 20, no. 14: 3386. https://doi.org/10.3390/ijms20143386
APA StyleKim, C. S., Joo, S. Y., Kim, I. J., Choi, H.-I., Bae, E. H., Kim, S. W., & Ma, S. K. (2019). Anti-Apoptotic Effect of G-Protein-Coupled Receptor 40 Activation on Tumor Necrosis Factor-α-Induced Injury of Rat Proximal Tubular Cells. International Journal of Molecular Sciences, 20(14), 3386. https://doi.org/10.3390/ijms20143386

