Inhibition of Phosphatidylinositol 3-kinase (PI3K) Signaling Synergistically Potentiates Antitumor Efficacy of Paclitaxel and Overcomes Paclitaxel-Mediated Resistance in Cervical Cancer
Abstract
1. Introduction
2. Results
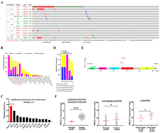
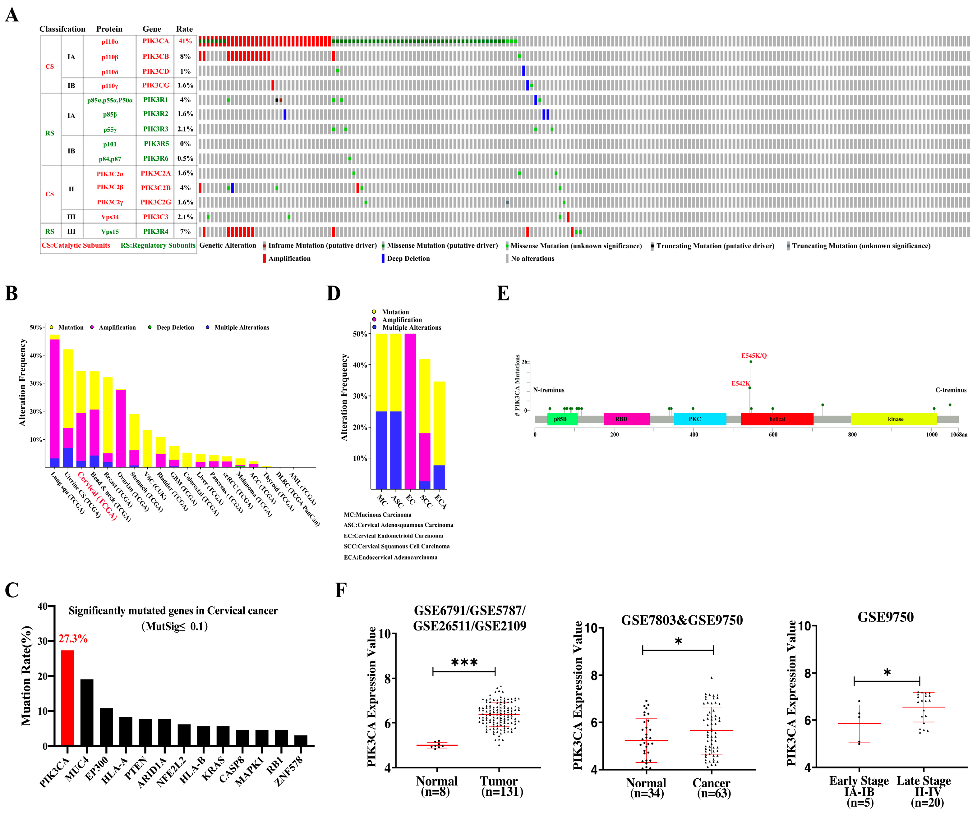
2.1. Genetic Patterns of PIK3CA Aberrations Exhibit Oncogenic Functions in Advanced Stage Cervical Cancer
2.2. Involvement of PIK3CA Alterations in the Process of Paclitaxel Resistance and its Sensitivity to BYL-719 and LY294002 in Cervical Cancer Cell Lines
2.3. Therapeutic Synergistic Effect of PI3K Inhibitors (BYL-719 and LY294002) and Paclitaxel Can Increase Sensitivity to Paclitaxel Cytotoxicity and Inhibit the PI3K/AKT Pathway in Paclitaxel-Resistant Cells
2.4. PI3K Inhibitors Synergize Paclitaxel-Induced Cell-Cycle S-G2M Phase Arrest And Potentiate Pro-Apoptotic Effects in Paclitaxel-Resistant HeLa and ME180 Cells
2.5. PI3K Inhibitors Synergitically Potentiate Paclitaxel Induced DNA Damage and Pro-Apoptotic Effects in Paclitaxel-Resistant HeLa and ME180 Cells
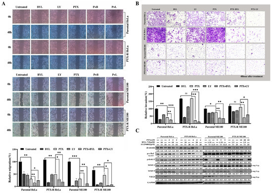
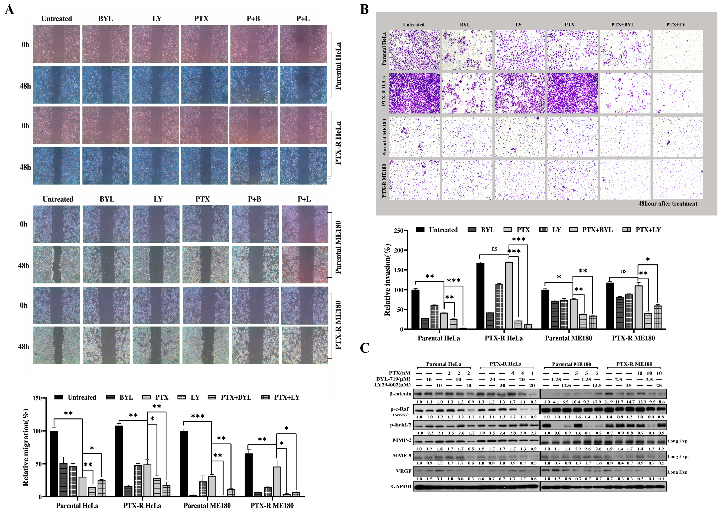
2.6. Combination of Paclitaxel with PI3K Inhibitors Decreased Paclitaxel-Resistant HeLa and ME180 Cell Migration and Invasion
3. Discussion
4. Materials and Methods
4.1. TCGA and GEO Dataset Analysis
4.2. Cell Lines and Cell Culture
4.3. Reagents and Primary Antibodies
4.4. Establishment of PTX-Resistant Cell Lines
4.5. Cell Viability Assay
4.6. Assessment of Combination Drug Effects
4.7. Semi-Quantitative Reverse Transcriptase-Polymerase Chain Reaction
4.8. Apoptosis Analysis
4.9. Cell Cycle (DNA Distribution Analysis)
4.10. Indirect Immunofluorescence
4.11. Western Blotting
4.12. Cell Migration (Wound Healing Assay)
4.13. Cell Invasion (Transwell Assay)
4.14. Statistical Analysis
Supplementary Materials
Author Contributions
Funding
Acknowledgments
Conflicts of Interest
Abbreviations
| PI3K | phosphatidylinositol 3-kinase |
| PTX | paclitaxel |
| PTX-R | PTX-resistant |
| BYL, | BYL-719; |
| LY | LY294002 |
| CI | combination index |
| MTT | tetrazolium dye |
| Fa | fraction affected |
| sqRT-PCR | semi-quantitative reverse transcriptase–polymerase chain reaction |
| mean ± SD | mean ± standard deviation |
| RI | resistance index |
| EMT | epithelial–mesenchymal transition |
| PDK1 | 3-phosphoinositide–dependent protein kinase 1 |
| GSK-3β | glycogen synthase kinase 3 beta |
| PARP | poly (ADP-ribose) polymerase |
| VEGF | vascular endothelial growth factor |
| MMP-2/9 | matrix metalloproteinase-2/9 |
| WB | western blot |
| CCNA1 | cyclin A1 |
| CCNB1 | cyclin B1 |
| CCNE | cyclin E |
| Cdk1/Cdc2 | cyclin-dependent protein kinase |
| CLSM | confocal laser scanning microscopy |
References
- Jemal, A.; Bray, F.; Center, M.M.; Ferlay, J.; Ward, E.; Forman, D. Global cancer statistics. CA Cancer J. Clin. 2011, 61, 69–90. [Google Scholar] [CrossRef] [PubMed]
- Friedlander, M.; Grogan, M.; Force USPST. Guidelines for the treatment of recurrent and metastatic cervical cancer. Oncologist 2002, 7, 342–347. [Google Scholar] [PubMed]
- Monk, B.J.; Tewari, K.S.; Koh, W.-J. Multimodality therapy for locally advanced cervical carcinoma: State of the art and future directions. J. Clin. Oncol. 2007, 25, 2952–2965. [Google Scholar] [CrossRef] [PubMed]
- Caporali, S.; Alvino, E.; Lacal, P.M.; Levati, L.; Giurato, G.; Memoli, D.; Caprini, E.; Cappellini, G.C.A.; D’Atri, S. Targeting the PI3K/AKT/mTOR pathway overcomes the stimulating effect of dabrafenib on the invasive behavior of melanoma cells with acquired resistance to the BRAF inhibitor. Int. J. Oncol. 2016, 49, 1164–1174. [Google Scholar] [CrossRef] [PubMed]
- Mabuchi, S.; Morishige, K.; Enomoto, T.; Kimura, T. Carboplatin and paclitaxel as an initial treatment in patients with stage IVb cervical cancer: A report of 7 cases and a review of the literature. J. Gynecol. Oncol. 2010, 21, 93–96. [Google Scholar] [CrossRef] [PubMed]
- Kitagawa, R.; Katsumata, N.; Shibata, T.; Kamura, T.; Kasamatsu, T.; Nakanishi, T.; Nishimura, S.; Ushijima, K.; Takano, M.; Satoh, T.; et al. Paclitaxel Plus Carboplatin Versus Paclitaxel Plus Cisplatin in Metastatic or Recurrent Cervical Cancer: The Open-Label Randomized Phase III Trial JCOG0505. J. Clin. Oncol. 2015, 33, 2129–2135. [Google Scholar] [CrossRef] [PubMed]
- Mashima, T.; Tsuruo, T. Defects of the apoptotic pathway as therapeutic target against cancer. Drug Resist. Updates 2005, 8, 339–343. [Google Scholar] [CrossRef] [PubMed]
- Koshkin, V.; Krylov, S.N. Correlation between multi-drug resistance-associated membrane transport in clonal cancer cells and the cell cycle phase. PLoS ONE 2012, 7, e41368. [Google Scholar] [CrossRef][Green Version]
- Smalley, K.S.; Haass, N.K.; Brafford, P.A.; Lioni, M.; Flaherty, K.T.; Herlyn, M. Multiple signaling pathways must be targeted to overcome drug resistance in cell lines derived from melanoma metastases. Mol. Cancer Ther. 2006, 5, 1136–1144. [Google Scholar] [CrossRef]
- White-Al Habeeb, N.; Kulasingam, V.; Diamandis, E.P.; Yousef, G.M.; Tsongalis, G.J.; Vermeulen, L.; Zhu, Z.; Kamel-Reid, S. The Use of Targeted Therapies for Precision Medicine in Oncology. Clin. Chem. 2016, 62, 1556–1564. [Google Scholar] [CrossRef]
- Chang, F.; Lee, J.T.; Navolanic, P.M.; Steelman, L.S.; Shelton, J.G.; Blalock, W.L.; Franklin, R.A.; A McCubrey, J.; Blalock, W. Involvement of PI3K/Akt pathway in cell cycle progression, apoptosis, and neoplastic transformation: A target for cancer chemotherapy. Leukemia 2003, 17, 590–603. [Google Scholar] [CrossRef] [PubMed]
- Fumarola, C.; Bonelli, M.A.; Petronini, P.G.; Alfieri, R.R. Targeting PI3K/AKT/mTOR pathway in non small cell lung cancer. Biochem. Pharmacol. 2014, 90, 197–207. [Google Scholar] [CrossRef] [PubMed]
- Wang, Q.; Wang, X.; Hernandez, A.; Kim, S.; Evers, B. Inhibition of the phosphatidylinositol 3-kinase pathway contributes to HT29 and Caco-2 intestinal cell differentiation. Gastroenterology 2001, 120, 1381–1392. [Google Scholar] [CrossRef] [PubMed]
- Cantley, L.C. The phosphoinositide 3-kinase pathway. Science 2002, 296, 1655–1657. [Google Scholar] [CrossRef] [PubMed]
- Sarris, E.G.; Saif, M.W.; Syrigos, K.N. The Biological Role of PI3K Pathway in Lung Cancer. Pharmaceuticals (Basel) 2012, 5, 1236–1264. [Google Scholar] [CrossRef] [PubMed]
- Jean, S.; Kiger, A.A. Classes of phosphoinositide 3-kinases at a glance. J. Cell Sci. 2014, 127, 923–928. [Google Scholar] [CrossRef]
- Ried, T.; Heselmeyer-Haddad, K.; Blegen, H.; Auer, G.; Heselmeyer-Haddad, K.; Schröck, E. Genomic changes defining the genesis, progression, and malignancy potential in solid human tumors: A phenotype/genotype correlation. Genes Chromosomes Cancer 1999, 25, 195–204. [Google Scholar] [CrossRef]
- Kalsi, N.; Gopalakrishnan, C.; Rajendran, V.; Purohit, R. Biophysical aspect of phosphatidylinositol 3-kinase and role of oncogenic mutants (E542K & E545K). J. Biomol. Struct. Dyn. 2016, 34, 2711–2721. [Google Scholar]
- Martini, M.; De Santis, M.C.; Braccini, L.; Gulluni, F.; Hirsch, E. PI3K/AKT signaling pathway and cancer: An updated review. Ann. Med. 2014, 46, 372–383. [Google Scholar] [CrossRef]
- Burris, H.A., 3rd. Overcoming acquired resistance to anticancer therapy: Focus on the PI3K/AKT/mTOR pathway. Cancer Chemother. Pharmacol. 2013, 71, 829–842. [Google Scholar] [CrossRef]
- Furet, P.; Guagnano, V.; Fairhurst, R.A.; Imbach-Weese, P.; Bruce, I.; Knapp, M.; Fritsch, C.; Blasco, F.; Blanz, J.; Aichholz, R.; et al. Discovery of NVP-BYL719 a potent and selective phosphatidylinositol-3 kinase alpha inhibitor selected for clinical evaluation. Bioorg. Med. Chem. Lett. 2013, 23, 3741–3748. [Google Scholar] [CrossRef] [PubMed]
- Ando, Y.; Iwasa, S.; Takahashi, S.; Saka, H.; Kakizume, T.; Natsume, K.; Suenaga, N.; Quadt, C.; Yamada, Y. Phase I study of alpelisib (BYL719), an alpha-specific PI3K inhibitor, in Japanese patients with advanced solid tumors. Cancer Sci. 2019, 110, 1021–1031. [Google Scholar] [CrossRef] [PubMed]
- Liu, P.; Cheng, H.; Roberts, T.M.; Zhao, J.J. Targeting the phosphoinositide 3-kinase pathway in cancer. Nat. Rev. Drug Discov. 2009, 8, 627–644. [Google Scholar] [CrossRef] [PubMed]
- Gagnon, V.; Van Themsche, C.; Turner, S.; Leblanc, V.; Asselin, E. Akt and XIAP regulate the sensitivity of human uterine cancer cells to cisplatin, doxorubicin and taxol. Apoptosis 2008, 13, 259–271. [Google Scholar] [CrossRef] [PubMed]
- Liu, Z.; Zhu, G.; Getzenberg, R.H.; Veltri, R.W. The Upregulation of PI3K/Akt and MAP Kinase Pathways is Associated with Resistance of Microtubule-Targeting Drugs in Prostate Cancer. J. Cell Biochem. 2015, 116, 1341–1349. [Google Scholar] [CrossRef] [PubMed]
- Du, F.; Wu, X.; Liu, Y.; Wang, T.; Qi, X.; Mao, Y.; Jiang, L.; Zhu, Y.; Chen, Y.; Zhu, R. Acquisition of paclitaxel resistance via PI3Kdependent epithelialmesenchymal transition in A2780 human ovarian cancer cells. Oncol. Rep. 2013, 30, 1113–1118. [Google Scholar] [CrossRef] [PubMed]
- Sharma, P.; Abramson, V.G.; O’Dea, A.; Pathak, H.B.; Pessetto, Z.Y.; Wang, Y.Y.; Finke, K.; Hoffmann, M.S.; Elia, M.; Lewis, S.; et al. Clinical and biomarker results from phase I/II study of PI3K inhibitor BYL 719 (alpelisib) plus nab-paclitaxel in HER2-negative metastatic breast cancer. J. Clin. Oncol. 2018, 36, 1018. [Google Scholar] [CrossRef]
- Cizkova, M.; Dujaric, M.-E.; Lehmann-Che, J.; Scott, V.; Tembo, O.; Asselain, B.; Pierga, J.-Y.; Marty, M.; De Cremoux, P.; Spyratos, F.; et al. Outcome impact of PIK3CA mutations in HER2-positive breast cancer patients treated with trastuzumab. Br. J. Cancer 2013, 108, 1807–1809. [Google Scholar] [CrossRef]
- McDermott, M.; Eustace, A.; Busschots, S.; Breen, L.; Clynes, M.; O’donovan, N.; Stordal, B. In vitro Development of Chemotherapy and Targeted Therapy Drug-Resistant Cancer Cell Lines: A Practical Guide with Case Studies. Front. Oncol. 2014, 4, 40. [Google Scholar] [CrossRef]
- Beaver, J.A.; Gustin, J.P.; Yi, K.H.; Rajpurohit, A.; Thomas, M.; Gilbert, S.F.; Rosen, D.M.; Park, B.H.; Lauring, J. PIK3CA and AKT1 mutations have distinct effects on sensitivity to targeted pathway inhibitors in an isogenic luminal breast cancer model system. Clin. Cancer Res. 2013, 19, 5413–5422. [Google Scholar] [CrossRef]
- Wu, C.-E.; Koay, T.S.; Esfandiari, A.; Ho, Y.-H.; Lovat, P.; Lunec, J. ATM Dependent DUSP6 Modulation of p53 Involved in Synergistic Targeting of MAPK and p53 Pathways with Trametinib and MDM2 Inhibitors in Cutaneous Melanoma. Cancers (Basel) 2018, 11, 3. [Google Scholar] [CrossRef] [PubMed]
- Liu, J.-J.; Ho, J.-Y.; Choi, Y.-J.; Hur, S.-Y. Regrowth detection for parental and PTX-R HeLa/ME180 cells and the durability after removal of 48h treatment of PTX in combination with BYL-719 or LY294002 by MTT assay; Department of Gynecology and Obstetrics, Seoul St. Mary’s Hospital, The Catholic University of Korea: Seoul, Korea, 2019. [Google Scholar]
- Chou, T.-C.; Talalay, P. Quantitative analysis of dose-effect relationships: The combined effects of multiple drugs or enzyme inhibitors. Adv. Enzym. Regul. 1984, 22, 27–55. [Google Scholar] [CrossRef]
- Gordon, J.L.; Brown, M.A.; Reynolds, M.M. Cell-Based Methods for Determination of Efficacy for Candidate Therapeutics in the Clinical Management of Cancer. Diseases 2018, 6, 85. [Google Scholar] [CrossRef] [PubMed]
- Willis, N.; Rhind, N. Regulation of DNA replication by the S-phase DNA damage checkpoint. Cell Div. 2009, 4, 13. [Google Scholar] [CrossRef] [PubMed]
- Pathania, S.; Nguyen, J.; Hill, S.J.; Scully, R.; Adelmant, G.O.; Marto, J.A.; Feunteun, J.; Livingston, D.M. BRCA1 is required for postreplication repair after UV-induced DNA damage. Mol. Cell 2011, 44, 235–251. [Google Scholar] [CrossRef] [PubMed]
- Jung, S.-H.; Choi, Y.J.; Kim, M.S.; Baek, I.-P.; Lee, S.H.; Lee, A.W.; Hur, S.Y.; Kim, T.-M.; Lee, S.H.; Chung, Y.-J. Progression of naive intraepithelial neoplasia genome to aggressive squamous cell carcinoma genome of uterine cervix. Oncotarget 2015, 6, 4385–4393. [Google Scholar] [CrossRef] [PubMed][Green Version]
- Wang, Q.; Shi, Y.-L.; Zhou, K.; Wang, L.-L.; Yan, Z.-X.; Liu, Y.-L.; Xu, L.-L.; Zhao, S.-W.; Chu, H.-L.; Shi, T.-T.; et al. PIK3CA mutations confer resistance to first-line chemotherapy in colorectal cancer. Cell Death Dis. 2018, 9, 739. [Google Scholar] [CrossRef]
- Bitting, R.L.; Armstrong, A.J. Targeting the PI3K/Akt/mTOR pathway in castration-resistant prostate cancer. Endocr. Relat. Cancer 2013, 20, R83–R99. [Google Scholar] [CrossRef]
- De Araújo, W.M.; Vidal, F.C.B.; de Souza, W.F.; de Freitas Junior, J.C.M.; de Souza, W.; Morgado-Diaz, J.A. PI3K/Akt and GSK-3beta prevents in a differential fashion the malignant phenotype of colorectal cancer cells. J. Cancer Res. Clin. Oncol. 2010, 136, 1773–1782. [Google Scholar] [CrossRef]
- Jimenez, P.; Pathak, A.; Phan, A.T. The role of taxanes in the management of gastroesphageal cancer. J. Gastrointest Oncol. 2011, 2, 240–249. [Google Scholar]
- Faried, A.; Faried, L.S.; Kimura, H.; Sohda, M.; Nakajima, M.; Miyazaki, T.; Kato, H.; Kanuma, T.; Kuwano, H. Differential sensitivity of paclitaxel-induced apoptosis in human esophageal squamous cell carcinoma cell lines. Cancer Chemother. Pharmacol. 2006, 57, 301–308. [Google Scholar] [CrossRef] [PubMed]
- Nigg, E.A. Cyclin-dependent protein kinases: Key regulators of the eukaryotic cell cycle. Bioessays 1995, 17, 471–480. [Google Scholar] [CrossRef] [PubMed]
- Yang, Q.; He, X.; Li, X.; Xu, W.; Luo, Y.; Yang, X.; Wang, Y.; Li, Y.; Huang, K. DNA damage and S phase arrest induced by Ochratoxin A in human embryonic kidney cells (HEK 293). Mutat. Res. 2014, 765, 22–31. [Google Scholar] [CrossRef] [PubMed]
- Nam, C.; Doi, K.; Nakayama, H. Etoposide induces G2/M arrest and apoptosis in neural progenitor cells via DNA damage and an ATM/p53-related pathway. Histol. Histopathol. 2010, 25, 485–493. [Google Scholar] [PubMed]
- Juvekar, A.; Hu, H.; Yadegarynia, S.; Lyssiotis, C.A.; Ullas, S.; Lien, E.C.; Bellinger, G.; Son, J.; Hok, R.C.; Seth, P.; et al. Phosphoinositide 3-kinase inhibitors induce DNA damage through nucleoside depletion. Proc. Natl. Acad. Sci. USA 2016, 113, E4338–E4347. [Google Scholar] [CrossRef] [PubMed]
- Ibrahim, Y.H.; García-García, C.; Serra, V.; He, L.; Torres-Lockhart, K.; Prat, A.; Anton, P.; Cozar, P.; Guzmán, M.; Grueso, J.; et al. PI3K inhibition impairs BRCA1/2 expression and sensitizes BRCA-proficient triple-negative breast cancer to PARP inhibition. Cancer Discov. 2012, 2, 1036–1047. [Google Scholar] [CrossRef] [PubMed]
- Stillman, B. Cell cycle control of DNA replication. Science 1996, 274, 1659–1664. [Google Scholar] [CrossRef] [PubMed]
- Zhao, P.; Zhong, W.; Ying, X.; Yuan, Z.; Fu, J.; Zhou, Z. Manganese chloride-induced G0/G1 and S phase arrest in A549 cells. Toxicology 2008, 250, 39–46. [Google Scholar] [CrossRef]
- Siddiqui, R.A.; Jenski, L.J.; Harvey, K.A.; Wiesehan, J.D.; Stillwell, W.; Zaloga, G.P. Cell-cycle arrest in Jurkat leukaemic cells: A possible role for docosahexaenoic acid. Biochem. J. 2003, 371, 621–629. [Google Scholar] [CrossRef]
- Poon, R.Y.; Chau, M.S.; Yamashita, K.; Hunter, T. The role of Cdc2 feedback loop control in the DNA damage checkpoint in mammalian cells. Cancer Res. 1997, 57, 5168–5178. [Google Scholar]
- Huang, K.-C.; Yang, J.; Ng, M.C.; Ng, S.-K.; Welch, W.R.; Muto, M.G.; Berkowitz, R.S.; Ng, S.-W. Cyclin A1 expression and paclitaxel resistance in human ovarian cancer cells. Eur. J. Cancer 2016, 67, 152–163. [Google Scholar] [CrossRef] [PubMed]
- Bunz, F. Requirement for p53 and p21 to sustain G2 arrest after DNA damage. Science 1998, 282, 1497–1501. [Google Scholar] [CrossRef] [PubMed]
- Xiong, Y.; Hannon, G.J.; Zhang, H.; Casso, D.; Kobayashi, R.; Beach, D. p21 is a universal inhibitor of cyclin kinases. Nature 1993, 366, 701–704. [Google Scholar] [CrossRef] [PubMed]
- MacKeigan, J.P.; Taxman, D.J.; Hunter, D.; Earp, H.S.; Graves, L.M.; Ting, J.P.-Y. Inactivation of the antiapoptotic phosphatidylinositol 3-kinase-Akt pathway by the combined treatment of taxol and mitogen-activated protein kinase kinase inhibition. Clin. Cancer Res. 2002, 8, 2091–2099. [Google Scholar] [PubMed]
- Zhang, C.-H.; Awasthi, N.; Schwarz, M.A.; Schwarz, R.E. The dual PI3K/mTOR inhibitor NVP-BEZ235 enhances nab-paclitaxel antitumor response in experimental gastric cancer. Int. J. Oncol. 2013, 43, 1627–1635. [Google Scholar] [CrossRef] [PubMed]
- Sharma, P.; Abramson, V.; O’Dea, A.; Lewis, S.; Scott, J.; Ward, J.; De Jong, J.; Lehn, C.; Brown, A.; Williamson, S.; et al. Abstract P6-11-08: Safety and efficacy results from phase I study of BYL 719 plus nab-paclitaxel in HER 2 negative metastatic breast cancer. Cancer Res. 2017, 77. [Google Scholar] [CrossRef]
- Bava, S.V.; Puliyappadamba, V.T.; Deepti, A.; Nair, A.; Karunagaran, D.; Anto, R.J. Sensitization of taxol-induced apoptosis by curcumin involves down-regulation of nuclear factor-kappaB and the serine/threonine kinase Akt and is independent of tubulin polymerization. J. Biol. Chem. 2005, 280, 6301–6308. [Google Scholar] [CrossRef] [PubMed]
- Ren, S.; Gao, C.; Zhang, L.; Koike, K.; Tsuchida, N. PI3K inhibitors changed the p53-induced response of Saos-2 cells from growth arrest to apoptosis. Biochem. Biophys. Res. Commun. 2003, 308, 120–125. [Google Scholar] [CrossRef]
- Xia, C.; Meng, Q.; Cao, Z.; Shi, X.; Jiang, B.-H. Regulation of angiogenesis and tumor growth by p110 alpha and AKT1 via VEGF expression. J. Cell Physiol. 2006, 209, 56–66. [Google Scholar] [CrossRef]
- Piao, J.; Chen, L.; Quan, T.; Li, L.; Quan, C.; Piao, Y.; Jin, T.; Lin, Z. Superior efficacy of co-treatment with the dual PI3K/mTOR inhibitor BEZ235 and histone deacetylase inhibitor Trichostatin A against NSCLC. Oncotarget 2016, 7, 60169–60180. [Google Scholar] [CrossRef]
- He, J.; Xu, Q.; Wang, M.; Li, C.; Qian, X.; Shi, Z.; Liu, L.-Z.; Jiang, B.-H. Oral administration of apigenin inhibits metastasis through AKT/P70S6K1/MMP-9 pathway in orthotopic ovarian tumor model. Int. J. Mol. Sci. 2012, 13, 7271–7282. [Google Scholar] [CrossRef] [PubMed]
- Karam, A.K.; Santiskulvong, C.; Fekete, M.; Eng, C.; Dorigo, O. Cisplatin and PI3kinase inhibition decrease invasion and migration of human ovarian carcinoma cells and regulate matrix-metalloproteinase expression. Cytoskeleton (Hoboken) 2010, 67, 535–544. [Google Scholar] [CrossRef] [PubMed]
- Lawrence, M.S.; Stojanov, P.; Polak, P.; Kryukov, G.V.; Cibulskis, K.; Sivachenko, A.; Carter, S.L.; Stewart, C.; Mermel, C.H.; Roberts, S.A.; et al. Mutational heterogeneity in cancer and the search for new cancer-associated genes. Nature 2013, 499, 214–218. [Google Scholar] [CrossRef] [PubMed]
- Gao, J.; Dogrusoz, U.; Dresdner, G.; Gross, B.; Sun, Y.; Jacobsen, A.; Sinha, R.; Larsson, E.; Cerami, E.; Sander, C.; et al. Integrative analysis of complex cancer genomics and clinical profiles using the cBioPortal. Sci. Signal. 2013, 6, pl1. [Google Scholar] [CrossRef]
- Cerami, E.; Gao, J.; Dogrusoz, U.; Gross, B.E.; Sumer, S.O.; Aksoy, B.A.; Jacobsen, A.; Byrne, C.J.; Heuer, M.L.; Larsson, E.; et al. The cBio cancer genomics portal: An open platform for exploring multidimensional cancer genomics data. Cancer Discov. 2012, 2, 401–404. [Google Scholar] [CrossRef] [PubMed]
- Tang, Z.-H.; Jiang, X.-M.; Guo, X.; Fong, C.M.V.; Chen, X.; Lu, J.-J. Characterization of osimertinib (AZD9291)-resistant non-small cell lung cancer NCI-H1975/OSIR cell line. Oncotarget 2016, 7, 81598–81610. [Google Scholar] [CrossRef] [PubMed]
- Min, X.; Huang, F.; Huang, H.; Zhao, S.; Wang, G.; Zhou, M.; Chen, Z.; Li, M.; Chen, Y. The Radiosensitization of Sodium Glycididazole on Nasopharyngeal Carcinoma Cells via Enhancing DNA Damage and Promoting Apoptosis. J. Cancer 2019, 10, 305–312. [Google Scholar] [CrossRef] [PubMed]
- Delgado-Díaz, M.R.; Martín, Y.; Berg, A.; Freire, R.; Smits, V.A. Dub3 controls DNA damage signalling by direct deubiquitination of H2AX. Mol. Oncol. 2014, 8, 884–893. [Google Scholar] [CrossRef]






| Combineation | Cell lines | PTX (nM) | BYL-719 (μM) | LY294002 (μM) | Fa | CI | Mode |
|---|---|---|---|---|---|---|---|
| PTX+ BYL-719 | Parental HeLa | 2 | 10 | 0.55 | 0.699 | +++ | |
| PTX-R HeLa | 4 | 20 | 0.55 | 0.53 | +++ | ||
| Parental ME180 | 5 | 1.25 | 0.58 | 0.856 | + | ||
| PTX-R ME180 | 10 | 2.5 | 0.6 | 0.65 | +++ | ||
| PTX+ LY294002 | Parental HeLa | 2 | 10 | 0.65 | 0.658 | +++ | |
| PTX-R HeLa | 4 | 20 | 0.7 | 0.629 | +++ | ||
| Parental ME180 | 5 | 12.5 | 0.6 | 0.898 | + | ||
| PTX-R ME180 | 10 | 25 | 0.6 | 0.856 | + |
© 2019 by the authors. Licensee MDPI, Basel, Switzerland. This article is an open access article distributed under the terms and conditions of the Creative Commons Attribution (CC BY) license (http://creativecommons.org/licenses/by/4.0/).
Share and Cite
Liu, J.J.; Ho, J.Y.; Lee, H.W.; Baik, M.W.; Kim, O.; Choi, Y.J.; Hur, S.Y. Inhibition of Phosphatidylinositol 3-kinase (PI3K) Signaling Synergistically Potentiates Antitumor Efficacy of Paclitaxel and Overcomes Paclitaxel-Mediated Resistance in Cervical Cancer. Int. J. Mol. Sci. 2019, 20, 3383. https://doi.org/10.3390/ijms20143383
Liu JJ, Ho JY, Lee HW, Baik MW, Kim O, Choi YJ, Hur SY. Inhibition of Phosphatidylinositol 3-kinase (PI3K) Signaling Synergistically Potentiates Antitumor Efficacy of Paclitaxel and Overcomes Paclitaxel-Mediated Resistance in Cervical Cancer. International Journal of Molecular Sciences. 2019; 20(14):3383. https://doi.org/10.3390/ijms20143383
Chicago/Turabian StyleLiu, Jing Jing, Jung Yoon Ho, Hye Won Lee, Min Wha Baik, Oyoung Kim, Youn Jin Choi, and Soo Young Hur. 2019. "Inhibition of Phosphatidylinositol 3-kinase (PI3K) Signaling Synergistically Potentiates Antitumor Efficacy of Paclitaxel and Overcomes Paclitaxel-Mediated Resistance in Cervical Cancer" International Journal of Molecular Sciences 20, no. 14: 3383. https://doi.org/10.3390/ijms20143383
APA StyleLiu, J. J., Ho, J. Y., Lee, H. W., Baik, M. W., Kim, O., Choi, Y. J., & Hur, S. Y. (2019). Inhibition of Phosphatidylinositol 3-kinase (PI3K) Signaling Synergistically Potentiates Antitumor Efficacy of Paclitaxel and Overcomes Paclitaxel-Mediated Resistance in Cervical Cancer. International Journal of Molecular Sciences, 20(14), 3383. https://doi.org/10.3390/ijms20143383

