Metformin Enhances Nomegestrol Acetate Suppressing Growth of Endometrial Cancer Cells and May Correlate to Downregulating mTOR Activity In Vitro and In Vivo
Abstract
1. Introduction
2. Results
2.1. NOMAC Inhibited the Growth of Both RL95-2 and HEC-1A Cells
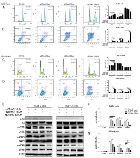
2.2. NOMAC Induced Cell Cycle Arresting and Apoptosis and Down-Regulated the Activity of mTOR–4EBP1/eIF4G in RL95-2 and HEC-1A Cells
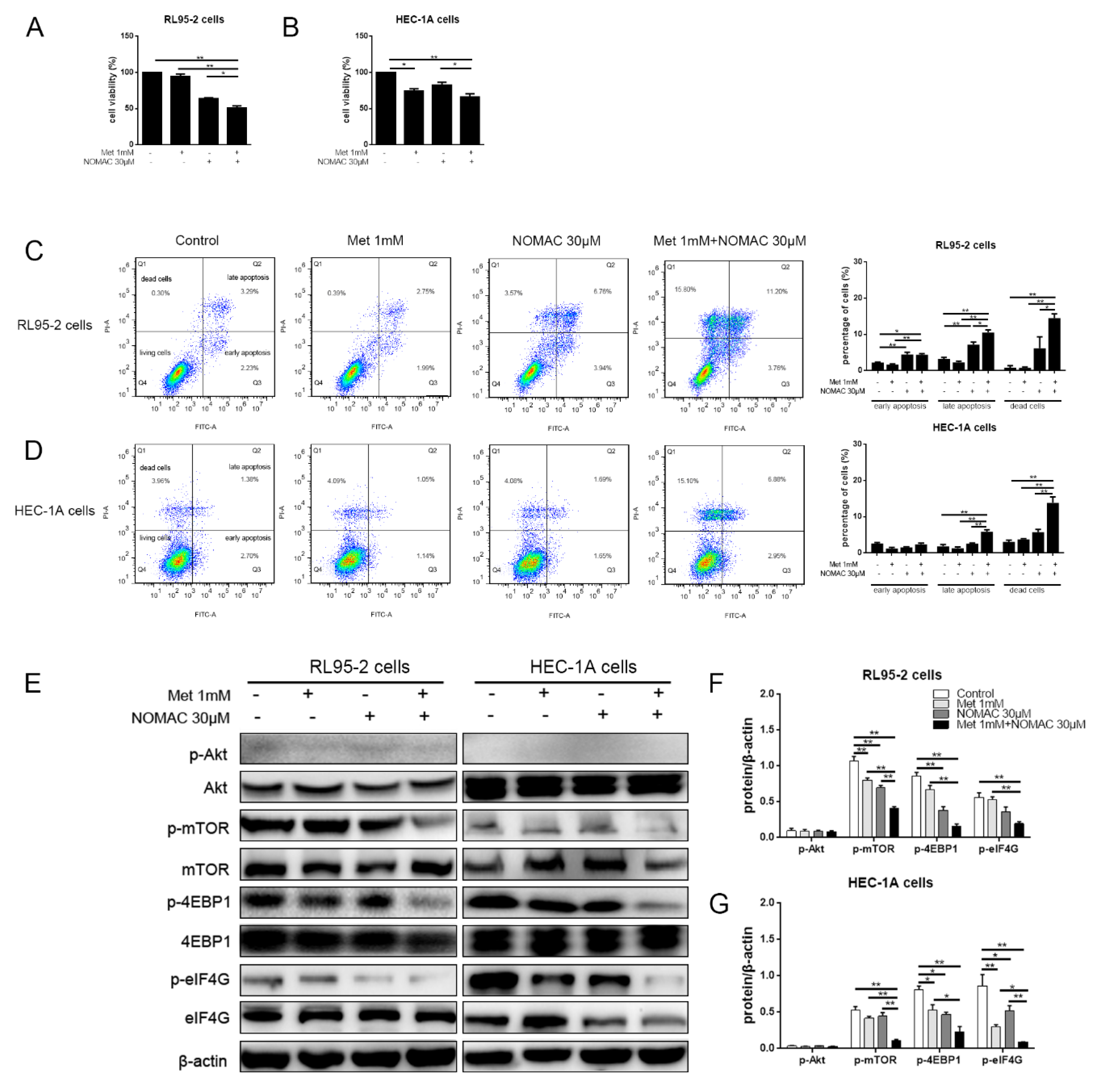
2.3. Metformin Enhances the Suppressive Effect of NOMAC and Strengthens Down-Regulation of mTOR–4EBP1/eIF4G in RL95-2 and HEC-1A Cells In Vitro
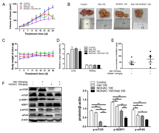
2.4. Metformin Increased the Inhibitory Effect of NOMAC and Strengthened Down-Regulation of Phospho-mTOR/Phospho-4EBP1/Phospho-eIF4G in Mice Model of Xenografts
3. Discussion
Conclusions and Limitations
4. Materials and Methods
4.1. Compounds
4.2. Cell Culture
4.3. CCK-8 Assay for Cell Viability Analysis
4.4. Animal Studies
4.5. LC–MS Assay
4.6. Annexin V/PI Apoptosis Assay
4.7. Cell Cycle Analysis
4.8. Protein Extraction and Western Blotting
4.9. Statistics
Author Contributions
Funding
Acknowledgments
Conflicts of Interest
References
- Siegel, R.L.; Miller, K.D.; Jemal, A. Cancer statistics, 2018. CA Cancer J. Clin. 2018, 68, 7–30. [Google Scholar] [CrossRef] [PubMed]
- Hutt, S.; Tailor, A.; Ellis, P.; Michael, A.; Butler-Manuel, S.; Chatterjee, J. The role of biomarkers in endometrial cancer and hyperplasia: A literature review. Acta Oncol. 2019, 58, 342–352. [Google Scholar] [CrossRef] [PubMed]
- Siegel, R.L.; Miller, K.D.; Jemal, A. Cancer statistics, 2019. CA Cancer J. Clin. 2019, 69, 7–34. [Google Scholar] [CrossRef] [PubMed]
- Charo, L.M.; Plaxe, S.C. Recent advances in endometrial cancer: A review of key clinical trials from 2015 to 2019. F1000Res 2019, 8. [Google Scholar] [CrossRef] [PubMed]
- Bokhman, J.V. Two pathogenetic types of endometrial carcinoma. Gynecol. Oncol. 1983, 15, 10–17. [Google Scholar] [CrossRef]
- Morice, P.; Leary, A.; Creutzberg, C.; Abu-Rustum, N.; Darai, E. Endometrial cancer. Lancet 2016, 387, 1094–1108. [Google Scholar] [CrossRef]
- Lee, W.L.; Yen, M.S.; Chao, K.C.; Yuan, C.C.; Ng, H.T.; Chao, H.T.; Lee, F.K.; Wang, P.H. Hormone therapy for patients with advanced or recurrent endometrial cancer. J. Chin. Med. Assoc. 2014, 77, 221–226. [Google Scholar] [CrossRef] [PubMed]
- Colombo, N.; Creutzberg, C.; Amant, F.; Bosse, T.; Gonzalez-Martin, A.; Ledermann, J.; Marth, C.; Nout, R.; Querleu, D.; Mirza, M.R.; et al. ESMO-ESGO-ESTRO Consensus Conference on Endometrial Cancer: Diagnosis, treatment and follow-up. Ann. Oncol. 2016, 27, 16–41. [Google Scholar] [CrossRef]
- Corzo, C.; Barrientos, S.N.; Westin, S.N.; Ramirez, P.T. Updates on Conservative Management of Endometrial Cancer. J. Minim. Invasive Gynecol. 2018, 25, 308–313. [Google Scholar] [CrossRef]
- Gonthier, C.; Trefoux-Bourdet, A.; Luton, D.; Koskas, M. [Fertility-sparing management of endometrial cancer and atypical hyperplasia]. Gynecol. Obstet. Fertil. Senol. 2017, 45, 112–118. [Google Scholar]
- Banno, K.; Kisu, I.; Yanokura, M.; Tsuji, K.; Masuda, K.; Ueki, A.; Kobayashi, Y.; Yamagami, W.; Nomura, H.; Susumu, N.; et al. Progestin therapy for endometrial cancer: The potential of fourth-generation progestin (review). Int. J. Oncol. 2012, 40, 1755–1762. [Google Scholar] [CrossRef] [PubMed]
- Taraborrelli, S. Physiology, production and action of progesterone. Acta Obstet. Gynecol. Scand. 2015, 94 (Suppl. 161), 8–16. [Google Scholar] [CrossRef] [PubMed]
- Slomovitz, B.M.; Coleman, R.L. The PI3K/AKT/mTOR pathway as a therapeutic target in endometrial cancer. Clin. Cancer Res. 2012, 18, 5856–5864. [Google Scholar] [CrossRef] [PubMed]
- Kandoth, C.; Schultz, N.; Cherniack, A.D.; Akbani, R.; Liu, Y.; Shen, H.; Robertson, A.G.; Pashtan, I.; Shen, R.; Benz, C.C.; et al. Integrated genomic characterization of endometrial carcinoma. Nature 2013, 497, 67–73. [Google Scholar] [PubMed]
- Kang, S.; Dong, S.M.; Kim, B.R.; Park, M.S.; Trink, B.; Byun, H.J.; Rho, S.B. Thioridazine induces apoptosis by targeting the PI3K/Akt/mTOR pathway in cervical and endometrial cancer cells. Apoptosis 2012, 17, 989–997. [Google Scholar] [CrossRef] [PubMed]
- Lin, Q.; Wang, Y.; Chen, D.; Sheng, X.; Liu, J.; Xiong, H. Cisplatin regulates cell autophagy in endometrial cancer cells via the PI3K/AKT/mTOR signalling pathway. Oncol. Let. 2017, 13, 3567–3571. [Google Scholar] [CrossRef] [PubMed]
- Liu, H.; Zhang, L.; Zhang, X.; Cui, Z. PI3K/AKT/mTOR pathway promotes progestin resistance in endometrial cancer cells by inhibition of autophagy. OncoTargets Ther. 2017, 10, 2865–2871. [Google Scholar] [CrossRef] [PubMed]
- Gu, C.; Zhang, Z.; Yu, Y.; Liu, Y.; Zhao, F.; Yin, L.; Feng, Y.; Chen, X. Inhibiting the PI3K/Akt pathway reversed progestin resistance in endometrial cancer. Cancer. Sci. 2011, 102, 557–564. [Google Scholar] [CrossRef]
- Umene, K.; Banno, K.; Kisu, I.; Yanokura, M.; Nogami, Y.; Tsuji, K.; Masuda, K.; Ueki, A.; Kobayashi, Y.; Yamagami, W.; et al. New candidate therapeutic agents for endometrial cancer: Potential for clinical practice (review). Oncol. Rep. 2013, 29, 855–860. [Google Scholar] [CrossRef]
- De Melo, A.C.; Paulino, E.; Garces, A.H. A Review of mTOR Pathway Inhibitors in Gynecologic Cancer. Oxid. Med. Cell. Longev. 2017, 2017, 4809751. [Google Scholar] [CrossRef]
- Zou, J.; Hong, L.; Luo, C.; Li, Z.; Zhu, Y.; Huang, T.; Zhang, Y.; Yuan, H.; Hu, Y.; Wen, T.; et al. Metformin inhibits estrogen-dependent endometrial cancer cell growth by activating the AMPK-FOXO1 signal pathway. Cancer Sci. 2016, 107, 1806–1817. [Google Scholar] [CrossRef] [PubMed]
- Dong, L.; Zhou, Q.; Zhang, Z.; Zhu, Y.; Duan, T.; Feng, Y. Metformin sensitizes endometrial cancer cells to chemotherapy by repressing glyoxalase I expression. J. Obstet. Gynaecol. Res. 2012, 38, 1077–1085. [Google Scholar] [CrossRef] [PubMed]
- Xie, Y.; Wang, Y.L.; Yu, L.; Hu, Q.; Ji, L.; Zhang, Y.; Liao, Q.P. Metformin promotes progesterone receptor expression via inhibition of mammalian target of rapamycin (mTOR) in endometrial cancer cells. J. Steroid Biochem. Mol. Biol. 2010, 126, 113–120. [Google Scholar] [CrossRef] [PubMed]
- Mitsuhashi, A.; Sato, Y.; Kiyokawa, T.; Koshizaka, M.; Hanaoka, H.; Shozu, M. Phase II study of medroxyprogesterone acetate plus metformin as a fertility-sparing treatment for atypical endometrial hyperplasia and endometrial cancer. Ann. Oncol. 2016, 27, 262–266. [Google Scholar] [CrossRef] [PubMed]
- Danxia, C.; Jie, W.; Kaili, W.; Mengling, Z.; Chunfang, W.; Liuxia, L.; Ruixia, G. Effect of metformin use on the risk and prognosis of endometrial cancer: A systematic review and meta-analysis. BMC Cancer 2018, 18, 438. [Google Scholar]
- Meireles, C.G.; Pereira, S.A.; Valadares, L.P.; Rêgo, D.F.; Simeoni, L.A.; Guerra, E.N.S.; Lofrano-Porto, A. Effects of metformin on endometrial cancer: Systematic review and meta-analysis. Gynecol. Oncol. 2017, 147, 167–180. [Google Scholar] [CrossRef] [PubMed]
- Mu, N.; Dong, M.; Li, L.; Xia, M.; Qv, L.; Wang, Y.; Dong, C.; Chen, Y.; Zuo, Y.; Hou, J.; et al. Synergistic effect of metformin and medroxyprogesterone 17acetate on the development of endometrial cancer. Oncol. Rep. 2018, 39, 2015–2021. [Google Scholar] [PubMed]
- Ruan, X.; Seeger, H.; Mueck, A.O. The pharmacology of nomegestrol acetate. Maturitas 2012, 71, 345–353. [Google Scholar] [CrossRef] [PubMed]
- Witjes, H.; Creinin, M.D.; Sundstrom-Poromaa, I.; Martin, N.A.; Korver, T. Comparative analysis of the effects of nomegestrol acetate/17 beta-estradiol and drospirenone/ethinylestradiol on premenstrual and menstrual symptoms and dysmenorrhea. Eur. J. Contracept. Reprod. Health Care 2015, 20, 296–307. [Google Scholar] [CrossRef] [PubMed]
- Weisberg, E.; McGeehan, K.; Hangan, J.; Fraser, I.S. Potentially effective therapy of heavy menstrual bleeding with an oestradiol-nomegestrol acetate oral contraceptive: A pilot study. Pilot Feasibility Stud. 2017, 3, 18. [Google Scholar] [CrossRef] [PubMed]
- Ma, A.Y.; Xie, S.W.; Zhou, J.Y.; Zhu, Y. Nomegestrol Acetate Suppresses Human Endometrial Cancer RL95-2 Cells Proliferation In Vitro and In Vivo Possibly Related to Upregulating Expression of SUFU and Wnt7a. Int. J. Mol. Sci. 2017, 18. [Google Scholar] [CrossRef] [PubMed]
- Li, S.; Hu, R.; Wang, C.; Guo, F.; Li, X.; Wang, S. miR-22 inhibits proliferation and invasion in estrogen receptor alpha-positive endometrial endometrioid carcinomas cells. Mol. Med. Rep. 2014, 9, 2393–2399. [Google Scholar] [CrossRef]
- Kurarmoto, H.; Hamano, M.; Imai, M. HEC-1 cells. Hum. Cell 2002, 15, 81–95. [Google Scholar] [CrossRef] [PubMed]
- Harduf, H.; Goldman, S.; Shalev, E. Progesterone receptor A and c-Met mediates spheroids-endometrium attachment. Reprod. Biol. Endocrinol. 2009, 7, 14. [Google Scholar] [CrossRef] [PubMed]
- Jiang, F.; Liu, T.; He, Y.; Yan, Q.; Chen, X.; Wang, H.; Wan, X. MiR-125b promotes proliferation and migration of type II endometrial carcinoma cells through targeting TP53INP1 tumor suppressor in vitro and in vivo. BMC Cancer 2011, 11, 425. [Google Scholar] [CrossRef] [PubMed]
- Dinkic, C.; Kruse, A.; Zygmunt, M.; Schuetz, F.; Brucker, J.; Rom, J.; Sohn, C.; Fluhr, H. Influence of Paclitaxel and Heparin on Vitality, Proliferation and Cytokine Production of Endometrial Cancer Cells. Geburtshilfe Frauenheilkd 2017, 77, 1104–1110. [Google Scholar] [CrossRef]
- Bykov, V.; Eriksson, S.E.; Bianchi, J.; Wiman, K.G. Targeting mutant p53 for efficient cancer therapy. Nat. Rev. Cancer 2018, 18, 89–102. [Google Scholar] [CrossRef]
- Karimian, A.; Ahmadi, Y.; Yousefi, B. Multiple functions of p21 in cell cycle, apoptosis and transcriptional regulation after DNA damage. DNA Repair 2016, 42, 63–71. [Google Scholar] [CrossRef]
- Alexandrova, E.M.; Yallowitz, A.R.; Li, D.; Xu, S.; Schulz, R.; Proia, D.A.; Lozano, G.; Dobbelstein, M.; Moll, U.M. Improving survival by exploiting tumour dependence on stabilized mutant p53 for treatment. Nature 2015, 523, 352–356. [Google Scholar] [CrossRef]
- Zhang, J.; Zhu, Y.; Zhou, X.; Hao, S.; Xie, S.; Zhou, J.; Guo, X.; Li, Z.; Huang, Y.; Chen, Q. Evaluation of biodegradable microspheres containing nomegestrol acetate in a rat model of endometriosis. Eur. J. Pharm. Sci. 2014, 65, 15–20. [Google Scholar] [CrossRef]
- Shafer, A.; Zhou, C.; Gehrig, P.A.; Boggess, J.F.; Bae-Jump, V.L. Rapamycin potentiates the effects of paclitaxel in endometrial cancer cells through inhibition of cell proliferation and induction of apoptosis. Int. J. Cancer 2010, 126, 1144–1154. [Google Scholar] [CrossRef] [PubMed]
- Cuyas, E.; Corominas-Faja, B.; Joven, J.; Menendez, J.A. Cell cycle regulation by the nutrient-sensing mammalian target of rapamycin (mTOR) pathway. Methods Mol. Biol. 2014, 1170, 113–144. [Google Scholar] [PubMed]
- Hoeffer, C.A.; Klann, E. mTOR signaling: At the crossroads of plasticity, memory and disease. Trends Neurosci. 2010, 33, 67–75. [Google Scholar] [CrossRef]
- Kim, Y.S.; Jin, H.O.; Seo, S.K.; Woo, S.H.; Choe, T.B.; An, S.; Hong, S.I.; Lee, S.J.; Lee, K.H.; Park, I.C. Sorafenib induces apoptotic cell death in human non-small cell lung cancer cells by down-regulating mammalian target of rapamycin (mTOR)-dependent survivin expression. Biochem. Pharmacol. 2011, 82, 216–226. [Google Scholar] [CrossRef] [PubMed]
- Hu, X.K.; Yin, X.H.; Zhang, H.Q.; Guo, C.F.; Tang, M.X. Liraglutide attenuates the osteoblastic differentiation of MC3T3E1 cells by modulating AMPK/mTOR signaling. Mol. Med. Rep. 2016, 14, 3662–3668. [Google Scholar] [CrossRef]
- Mitsuhashi, A.; Kiyokawa, T.; Sato, Y.; Shozu, M. Effects of metformin on endometrial cancer cell growth in vivo: A preoperative prospective trial. Cancer-Am. Cancer Soc. 2014, 120, 2986–2995. [Google Scholar] [CrossRef]
- Takahashi, A.; Kimura, F.; Yamanaka, A.; Takebayashi, A.; Kita, N.; Takahashi, K.; Murakami, T. Metformin impairs growth of endometrial cancer cells via cell cycle arrest and concomitant autophagy and apoptosis. Cancer Cell Int. 2014, 14, 53. [Google Scholar] [CrossRef]
- Han, J.; Zhang, L.; Guo, H.; Wysham, W.Z.; Roque, D.R.; Willson, A.K.; Sheng, X.; Zhou, C.; Bae-Jump, V.L. Glucose promotes cell proliferation, glucose uptake and invasion in endometrial cancer cells via AMPK/mTOR/S6 and MAPK signaling. Gynecol. Oncol. 2015, 138, 668–675. [Google Scholar] [CrossRef]
- Ma, Z.; Liu, X.; Li, F.; Wang, Y.; Xu, Y.; Zhang, M.; Zhang, X.; Ying, X.; Zhang, X. Perfluorooctanoic acid induces human Ishikawa endometrial cancer cell migration and invasion through activation of ERK/mTOR signaling. Oncotarget 2016, 7, 66558–66568. [Google Scholar] [CrossRef]
- Cade, T.J.; Quinn, M.A.; Rome, R.M.; Neesham, D. Progestogen treatment options for early endometrial cancer. BJOG 2010, 117, 879–884. [Google Scholar] [CrossRef]
- Wei, J.; Zhang, W.; Feng, L.; Gao, W. Comparison of fertility-sparing treatments in patients with early endometrial cancer and atypical complex hyperplasia: A meta-analysis and systematic review. Medicine 2017, 96, e8034. [Google Scholar] [CrossRef] [PubMed]






| Drug | RL95-2 | HEC-1A | KLE |
|---|---|---|---|
| NOMAC | 53.47 (48.54~58.90) | 65.61 (57.90~74.35) | 236.00 (122.90~453.10) |
| MPA | 271.80 (68.10~1085.00) | 247.10 (95.33~640.70) | / |
| LNG | 22.66 (12.17~42.17) | / | / |
| CPA | 40.50 (31.60~51.89) | 116.40 (87.32~155.30) | / |
© 2019 by the authors. Licensee MDPI, Basel, Switzerland. This article is an open access article distributed under the terms and conditions of the Creative Commons Attribution (CC BY) license (http://creativecommons.org/licenses/by/4.0/).
Share and Cite
Cao, C.; Zhou, J.-y.; Xie, S.-w.; Guo, X.-j.; Li, G.-t.; Gong, Y.-j.; Yang, W.-j.; Li, Z.; Zhong, R.-h.; Shao, H.-h.; et al. Metformin Enhances Nomegestrol Acetate Suppressing Growth of Endometrial Cancer Cells and May Correlate to Downregulating mTOR Activity In Vitro and In Vivo. Int. J. Mol. Sci. 2019, 20, 3308. https://doi.org/10.3390/ijms20133308
Cao C, Zhou J-y, Xie S-w, Guo X-j, Li G-t, Gong Y-j, Yang W-j, Li Z, Zhong R-h, Shao H-h, et al. Metformin Enhances Nomegestrol Acetate Suppressing Growth of Endometrial Cancer Cells and May Correlate to Downregulating mTOR Activity In Vitro and In Vivo. International Journal of Molecular Sciences. 2019; 20(13):3308. https://doi.org/10.3390/ijms20133308
Chicago/Turabian StyleCao, Can, Jie-yun Zhou, Shu-wu Xie, Xiang-jie Guo, Guo-ting Li, Yi-juan Gong, Wen-jie Yang, Zhao Li, Rui-hua Zhong, Hai-hao Shao, and et al. 2019. "Metformin Enhances Nomegestrol Acetate Suppressing Growth of Endometrial Cancer Cells and May Correlate to Downregulating mTOR Activity In Vitro and In Vivo" International Journal of Molecular Sciences 20, no. 13: 3308. https://doi.org/10.3390/ijms20133308
APA StyleCao, C., Zhou, J.-y., Xie, S.-w., Guo, X.-j., Li, G.-t., Gong, Y.-j., Yang, W.-j., Li, Z., Zhong, R.-h., Shao, H.-h., & Zhu, Y. (2019). Metformin Enhances Nomegestrol Acetate Suppressing Growth of Endometrial Cancer Cells and May Correlate to Downregulating mTOR Activity In Vitro and In Vivo. International Journal of Molecular Sciences, 20(13), 3308. https://doi.org/10.3390/ijms20133308

