Deep Brain Stimulation Modified Autism-Like Deficits via the Serotonin System in a Valproic Acid-Induced Rat Model
Abstract
1. Introduction
2. Results
2.1. DBS Rescued Behavioral Abnormalities in VPA-Exposed Offspring
2.2. Effect of DBS on Autistic Behaviors in VPA-Exposed Offspring Is Mediated by the Serotonin System
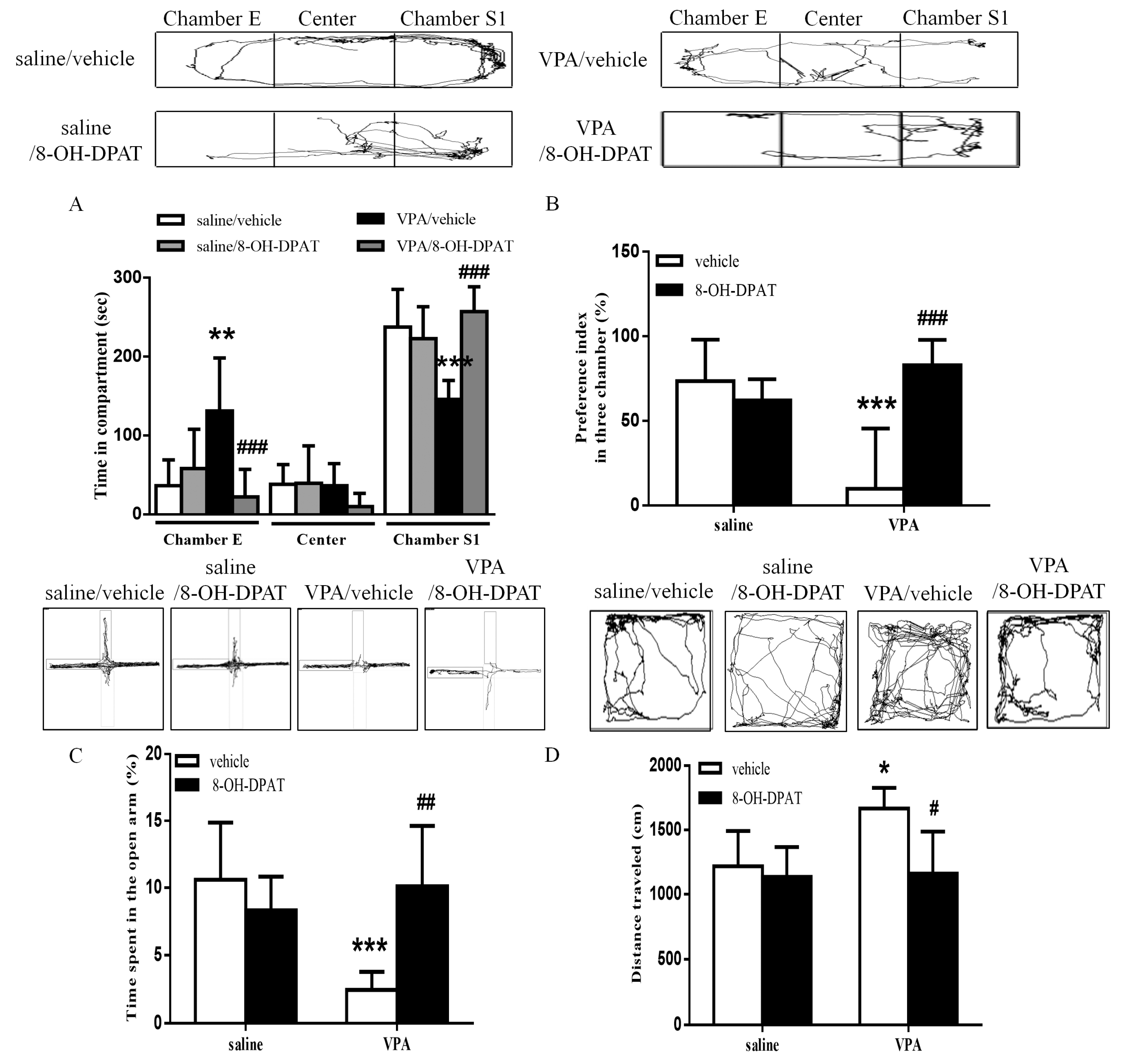
2.3. Effects of 5-HT1A Agonist 8-OH-DPAT on Autism-Related Behaviors in VPA-Exposed Offspring
2.4. Decreased Duration of DBS Combined with 8-OH-DPAT Treatment Improved Sociability in VPA-Exposed Offspring
2.5. DBS Restored the Excitatory and Inhibitory Balance via the 5-HT System
3. Discussion
4. Materials and Methods
4.1. Animals
4.2. DBS Surgeries and Experiments
4.3. Chemicals
4.4. Behavioral Testing
4.5. Three-Chamber Social Interaction Test
4.6. Elevated Plus Maze (EPM)
4.7. Open Field Test
4.8. Nissl Staining
4.9. Western Blotting Analysis
4.10. Statistical Analysis
Author Contributions
Funding
Acknowledgments
Conflicts of Interest
References
- Rapin, I.; Tuchman, R.F. Autism: Definition, neurobiology, screening, diagnosis. Pediatr. Clin. N. Am. 2008, 55, 1129–1146. [Google Scholar] [CrossRef] [PubMed]
- Ratajczak, H.V. Theoretical aspects of autism: Causes—A review. J. Immunotoxicol. 2011, 8, 68–79. [Google Scholar] [CrossRef] [PubMed]
- Rubenstein, J.L.; Merzenich, M.M. Model of autism: Increased ratio of excitation/inhibition in key neural systems. Genes Brain Behav. 2003, 2, 255–267. [Google Scholar] [CrossRef] [PubMed]
- Hamani, C.; Pilitsis, J.; Rughani, A.I.; Rosenow, J.M.; Patil, P.G.; Slavin, K.S.; Abosch, A.; Eskandar, E.; Mitchell, L.S.; Kalkanis, S. Deep brain stimulation for obsessive-compulsive disorder: Systematic review and evidence-based guideline sponsored by the american society for stereotactic and functional neurosurgery and the congress of neurological surgeons (CNS) and endorsed by the CNS and american association of neurological surgeons. Neurosurgery 2014, 75, 327–333. [Google Scholar] [PubMed]
- Holtzheimer, P.E.; Kelley, M.E.; Gross, R.E.; Filkowski, M.M.; Garlow, S.J.; Barrocas, A.; Wint, D.; Craighead, M.C.; Kozarsky, J.; Chismar, R.; et al. Subcallosal cingulate deep brain stimulation for treatment-resistant unipolar and bipolar depression. Arch. Gen. Psychiatry 2012, 69, 150–158. [Google Scholar] [CrossRef] [PubMed]
- Malone, D.A., Jr.; Dougherty, D.D.; Rezai, A.R.; Carpenter, L.L.; Friehs, G.M.; Eskandar, E.N.; Rauch, S.L.; Rasmussen, S.A.; Machado, A.G.; Kubu, C.S.; et al. Deep brain stimulation of the ventral capsule/ventral striatum for treatment-resistant depression. Biol. Psychiatry 2009, 65, 267–275. [Google Scholar] [CrossRef] [PubMed]
- Kuhn, J.; Hardenacke, K.; Shubina, E.; Lenartz, D.; Visser-Vandewalle, V.; Zilles, K.; Sturm, V.; Freund, H.J. Deep brain stimulation of the nucleus basalis of meynert in early stage of alzheimer’s dementia. Brain Stimul. 2015, 8, 838–839. [Google Scholar] [CrossRef] [PubMed]
- Muller, U.J.; Voges, J.; Steiner, J.; Galazky, I.; Heinze, H.J.; Moller, M.; Pisapia, J.; Halpern, C.; Caplan, A.; Bogerts, B.; et al. Deep brain stimulation of the nucleus accumbens for the treatment of addiction. Ann. N. Y. Acad. Sci. 2013, 1282, 119–128. [Google Scholar] [CrossRef] [PubMed]
- Lyons, M.K. Deep brain stimulation: Current and future clinical applications. Mayo Clin. Proc. 2011, 86, 662–672. [Google Scholar] [CrossRef] [PubMed]
- Farwick, M.; Grether-Beck, S.; Marini, A.; Maczkiewitz, U.; Lange, J.; Kohler, T.; Lersch, P.; Falla, T.; Felsner, I.; Brenden, H.; et al. Bioactive tetrapeptide GEKG boosts extracellular matrix formation: In vitro and in vivo molecular and clinical proof. Exp. Dermatol. 2011, 20, 602–604. [Google Scholar] [CrossRef] [PubMed]
- Sinha, S.; McGovern, R.A.; Sheth, S.A. Deep brain stimulation for severe autism: From pathophysiology to procedure. Neurosurg. Focus 2015, 38, E3. [Google Scholar] [CrossRef] [PubMed]
- Stocco, A.; Baizabal-Carvallo, J.F. Deep brain stimulation for severe secondary stereotypies. Parkinsonism Relat. Disord. 2014, 20, 1035–1036. [Google Scholar] [CrossRef] [PubMed]
- Sturm, V.; Fricke, O.; Buhrle, C.P.; Lenartz, D.; Maarouf, M.; Treuer, H.; Mai, J.K.; Lehmkuhl, G. Dbs in the basolateral amygdala improves symptoms of autism and related self-injurious behavior: A case report and hypothesis on the pathogenesis of the disorder. Front. Hum. Neurosci. 2012, 6, 341. [Google Scholar] [CrossRef] [PubMed]
- Chiken, S.; Nambu, A. Disrupting neuronal transmission: Mechanism of dbs? Front. Syst. Neurosci. 2014, 8, 33. [Google Scholar] [CrossRef] [PubMed]
- Postorino, V.; Kerns, C.M.; Vivanti, G.; Bradshaw, J.; Siracusano, M.; Mazzone, L. Anxiety disorders and obsessive-compulsive disorder in individuals with autism spectrum disorder. Curr. Psychiatry Pep. 2017, 19, 92. [Google Scholar] [CrossRef] [PubMed]
- Denys, D.; Mantione, M.; Figee, M.; van den Munckhof, P.; Koerselman, F.; Westenberg, H.; Bosch, A.; Schuurman, R. Deep brain stimulation of the nucleus accumbens for treatment-refractory obsessive-compulsive disorder. Arch. Gen. Psychiatry 2010, 67, 1061–1068. [Google Scholar] [CrossRef] [PubMed]
- Greenberg, B.D.; Gabriels, L.A.; Malone, D.A., Jr.; Rezai, A.R.; Friehs, G.M.; Okun, M.S.; Shapira, N.A.; Foote, K.D.; Cosyns, P.R.; Kubu, C.S.; et al. Deep brain stimulation of the ventral internal capsule/ventral striatum for obsessive-compulsive disorder: Worldwide experience. Mol. Psychiatry 2010, 15, 64–79. [Google Scholar] [CrossRef] [PubMed]
- Van Dijk, A.; Klompmakers, A.A.; Feenstra, M.G.; Denys, D. Deep brain stimulation of the accumbens increases dopamine, serotonin, and noradrenaline in the prefrontal cortex. J. Neurochem. 2012, 123, 897–903. [Google Scholar] [CrossRef] [PubMed]
- Williams, N.R.; Hopkins, T.R.; Short, E.B.; Sahlem, G.L.; Snipes, J.; Revuelta, G.J.; George, M.S.; Takacs, I. Reward circuit DBS improves parkinson’s gait along with severe depression and ocd. Neurocase 2016, 22, 201–204. [Google Scholar] [CrossRef] [PubMed]
- McCracken, C.B.; Grace, A.A. High-frequency deep brain stimulation of the nucleus accumbens region suppresses neuronal activity and selectively modulates afferent drive in rat orbitofrontal cortex in vivo. J. Neurosci. 2007, 27, 12601–12610. [Google Scholar] [CrossRef] [PubMed]
- Veerakumar, A.; Challis, C.; Gupta, P.; Da, J.; Upadhyay, A.; Beck, S.G.; Berton, O. Antidepressant-like effects of cortical deep brain stimulation coincide with pro-neuroplastic adaptations of serotonin systems. Biol. Psychiatry 2014, 76, 203–212. [Google Scholar] [CrossRef] [PubMed]
- Hamani, C.; Diwan, M.; Macedo, C.E.; Brandao, M.L.; Shumake, J.; Gonzalez-Lima, F.; Raymond, R.; Lozano, A.M.; Fletcher, P.J.; Nobrega, J.N. Antidepressant-like effects of medial prefrontal cortex deep brain stimulation in rats. Biol. Psychiatry 2010, 67, 117–124. [Google Scholar] [CrossRef] [PubMed]
- Hamani, C.; Machado, D.C.; Hipolide, D.C.; Dubiela, F.P.; Suchecki, D.; Macedo, C.E.; Tescarollo, F.; Martins, U.; Covolan, L.; Nobrega, J.N. Deep brain stimulation reverses anhedonic-like behavior in a chronic model of depression: Role of serotonin and brain derived neurotrophic factor. Biol. Psychiatry 2012, 71, 30–35. [Google Scholar] [CrossRef] [PubMed]
- Dubin, M.J.; Mao, X.; Banerjee, S.; Goodman, Z.; Lapidus, K.A.; Kang, G.; Liston, C.; Shungu, D.C. Elevated prefrontal cortex gaba in patients with major depressive disorder after tms treatment measured with proton magnetic resonance spectroscopy. J. Psychiatry Neurosci. 2016, 41, E37–E45. [Google Scholar] [CrossRef] [PubMed]
- Hamani, C.; Mayberg, H.; Stone, S.; Laxton, A.; Haber, S.; Lozano, A.M. The subcallosal cingulate gyrus in the context of major depression. Biol. Psychiatry 2011, 69, 301–308. [Google Scholar] [CrossRef] [PubMed]
- Rainnie, D.G. Serotonergic modulation of neurotransmission in the rat basolateral amygdala. J. Neurophysiol. 1999, 82, 69–85. [Google Scholar] [CrossRef] [PubMed]
- Tran, L.; Keele, N.B. P-chlorophenylalanine increases glutamate receptor 1 transcription in rat amygdala. Neuroreport 2011, 22, 758–761. [Google Scholar] [CrossRef] [PubMed]
- Yan, Z. Regulation of gabaergic inhibition by serotonin signaling in prefrontal cortex: Molecular mechanisms and functional implications. Mol. Neurobiol. 2002, 26, 203–216. [Google Scholar] [CrossRef]
- Muller, C.L.; Anacker, A.M.J.; Veenstra-VanderWeele, J. The serotonin system in autism spectrum disorder: From biomarker to animal models. Neuroscience 2016, 321, 24–41. [Google Scholar] [CrossRef] [PubMed]
- Chugani, D.C.; Muzik, O.; Behen, M.; Rothermel, R.; Janisse, J.J.; Lee, J.; Chugani, H.T. Developmental changes in brain serotonin synthesis capacity in autistic and nonautistic children. Ann. Neurol. 1999, 45, 287–295. [Google Scholar] [CrossRef]
- Shoaf, S.E.; Carson, R.E.; Hommer, D.; Williams, W.A.; Higley, J.D.; Schmall, B.; Herscovitch, P.; Eckelman, W.C.; Linnoila, M. The suitability of [11c]-alpha-methyl-l-tryptophan as a tracer for serotonin synthesis: Studies with dual administration of [11c] and [14c] labeled tracer. J. Cereb. Blood Flow Metab. 2000, 20, 244–252. [Google Scholar] [CrossRef] [PubMed]
- Murphy, D.G.; Daly, E.; Schmitz, N.; Toal, F.; Murphy, K.; Curran, S.; Erlandsson, K.; Eersels, J.; Kerwin, R.; Ell, P.; et al. Cortical serotonin 5-ht2a receptor binding and social communication in adults with asperger’s syndrome: An in vivo spect study. Am. J. Psychiatry 2006, 163, 934–936. [Google Scholar] [CrossRef] [PubMed]
- Goldberg, J.; Anderson, G.M.; Zwaigenbaum, L.; Hall, G.B.; Nahmias, C.; Thompson, A.; Szatmari, P. Cortical serotonin type-2 receptor density in parents of children with autism spectrum disorders. J. Autism Dev. Disord. 2009, 39, 97–104. [Google Scholar] [CrossRef] [PubMed]
- Kane, M.J.; Angoa-Perez, M.; Briggs, D.I.; Sykes, C.E.; Francescutti, D.M.; Rosenberg, D.R.; Kuhn, D.M. Mice genetically depleted of brain serotonin display social impairments, communication deficits and repetitive behaviors: Possible relevance to autism. PLoS ONE 2012, 7, e48975. [Google Scholar] [CrossRef] [PubMed]
- Makkonen, I.; Riikonen, R.; Kokki, H.; Airaksinen, M.M.; Kuikka, J.T. Serotonin and dopamine transporter binding in children with autism determined by spect. Dev. Med. Child Neurol. 2008, 50, 593–597. [Google Scholar] [CrossRef] [PubMed]
- Shalom, D.B. The medial prefrontal cortex and integration in autism. Neuroscientist 2009, 15, 589–598. [Google Scholar] [CrossRef] [PubMed]
- Ha, S.; Sohn, I.J.; Kim, N.; Sim, H.J.; Cheon, K.A. Characteristics of brains in autism spectrum disorder: Structure, function and connectivity across the lifespan. Exp. Neurobiol. 2015, 24, 273–284. [Google Scholar] [CrossRef] [PubMed]
- Kuwagata, M.; Ogawa, T.; Shioda, S.; Nagata, T. Observation of fetal brain in a rat valproate-induced autism model: A developmental neurotoxicity study. Int. J. Dev. Neurosci. 2009, 27, 399–405. [Google Scholar] [CrossRef] [PubMed]
- Dufour-Rainfray, D.; Vourc’h, P.; Le Guisquet, A.M.; Garreau, L.; Ternant, D.; Bodard, S.; Jaumain, E.; Gulhan, Z.; Belzung, C.; Andres, C.R.; et al. Behavior and serotonergic disorders in rats exposed prenatally to valproate: A model for autism. Neurosci. Lett. 2010, 470, 55–59. [Google Scholar] [CrossRef] [PubMed]
- Wang, C.C.; Lin, H.C.; Chan, Y.H.; Gean, P.W.; Yang, Y.K.; Chen, P.S. 5-HT1A--receptor agonist modified amygdala activity and amygdala-associated social behavior in a valproate-induced rat autism model. Int. J. Neuropsychopharmacol. 2013, 16, 2027–2039. [Google Scholar] [CrossRef] [PubMed]
- Dietert, R.R.; Dietert, J.M.; Dewitt, J.C. Environmental risk factors for autism. Emerg. Health Threats J. 2011, 4, 7111. [Google Scholar] [CrossRef] [PubMed]
- Lin, H.C.; Pan, H.C.; Lin, S.H.; Lo, Y.C.; Shen, E.T.; Liao, L.D.; Liao, P.H.; Chien, Y.W.; Liao, K.D.; Jaw, F.S.; et al. Central thalamic deep-brain stimulation alters striatal-thalamic connectivity in cognitive neural behavior. Front. Neural Circuits 2015, 9, 87. [Google Scholar] [CrossRef] [PubMed]
- Jimenez-Sanchez, L.; Linge, R.; Campa, L.; Valdizan, E.M.; Pazos, A.; Diaz, A.; Adell, A. Behavioral, neurochemical and molecular changes after acute deep brain stimulation of the infralimbic prefrontal cortex. Neuropharmacology 2016, 108, 91–102. [Google Scholar] [CrossRef] [PubMed]
- Chang, A.D.; Berges, V.A.; Chung, S.J.; Fridman, G.Y.; Baraban, J.M.; Reti, I.M. High-frequency stimulation at the subthalamic nucleus suppresses excessive self-grooming in autism-like mouse models. Neuropsychopharmacology 2016, 41, 1813–1821. [Google Scholar] [CrossRef] [PubMed]
- Ramasubbu, R.; Anderson, S.; Haffenden, A.; Chavda, S.; Kiss, Z.H. Double-blind optimization of subcallosal cingulate deep brain stimulation for treatment-resistant depression: A pilot study. J. Psychiatry Neurosci. 2013, 38, 325–332. [Google Scholar] [CrossRef] [PubMed]
- Holtzheimer, P.E.; Husain, M.M.; Lisanby, S.H.; Taylor, S.F.; Whitworth, L.A.; McClintock, S.; Slavin, K.V.; Berman, J.; McKhann, G.M.; Patil, P.G.; et al. Subcallosal cingulate deep brain stimulation for treatment-resistant depression: A multisite, randomised, sham-controlled trial. Lancet Psychiatry 2017, 4, 839–849. [Google Scholar] [CrossRef]
- Johansen-Berg, H.; Gutman, D.A.; Behrens, T.E.; Matthews, P.M.; Rushworth, M.F.; Katz, E.; Lozano, A.M.; Mayberg, H.S. Anatomical connectivity of the subgenual cingulate region targeted with deep brain stimulation for treatment-resistant depression. Cereb. Cortex 2008, 18, 1374–1383. [Google Scholar] [CrossRef] [PubMed]
- Hilimire, M.R.; Mayberg, H.S.; Holtzheimer, P.E.; Broadway, J.M.; Parks, N.A.; DeVylder, J.E.; Corballis, P.M. Effects of subcallosal cingulate deep brain stimulation on negative self-bias in patients with treatment-resistant depression. Brain Stimul. 2015, 8, 185–191. [Google Scholar] [CrossRef] [PubMed]
- Santaniello, S.; Gale, J.T.; Montgomery, E.B.; Sarma, S.V. Modeling the motor striatum under deep brain stimulation in normal and mptp conditions. In Proceedings of the Annual International Conference of the IEEE Engineering in Medicine and Biology Society, Buenos Aires, Argentina, 31 August–4 September 2010; IEEE Engineering in Medicine and Biology Society: Piscataway, NJ, USA, 2010; pp. 2065–2068. [Google Scholar]
- Ashkan, K.; Rogers, P.; Bergman, H.; Ughratdar, I. Insights into the mechanisms of deep brain stimulation. Nat. Rev. Neurol. 2017, 13, 548–554. [Google Scholar] [CrossRef] [PubMed]
- Meissner, W.; Reum, T.; Paul, G.; Harnack, D.; Sohr, R.; Morgenstern, R.; Kupsch, A. Striatal dopaminergic metabolism is increased by deep brain stimulation of the subthalamic nucleus in 6-hydroxydopamine lesioned rats. Neurosci. Lett. 2001, 303, 165–168. [Google Scholar] [CrossRef]
- Meissner, W.; Harnack, D.; Paul, G.; Reum, T.; Sohr, R.; Morgenstern, R.; Kupsch, A. Deep brain stimulation of subthalamic neurons increases striatal dopamine metabolism and induces contralateral circling in freely moving 6-hydroxydopamine-lesioned rats. Neurosci. Lett 2002, 328, 105–108. [Google Scholar] [CrossRef]
- Cook, E.H., Jr.; Arora, R.C.; Anderson, G.M.; Berry-Kravis, E.M.; Yan, S.Y.; Yeoh, H.C.; Sklena, P.J.; Charak, D.A.; Leventhal, B.L. Platelet serotonin studies in hyperserotonemic relatives of children with autistic disorder. Life Sci. 1993, 52, 2005–2015. [Google Scholar] [CrossRef]
- Rossignol, D.A.; Frye, R.E. Melatonin in autism spectrum disorders. Curr. Clini. Pharmacol. 2014, 9, 326–334. [Google Scholar] [CrossRef]
- Veatch, O.J.; Goldman, S.E.; Adkins, K.W.; Malow, B.A. Melatonin in children with autism spectrum disorders: How does the evidence fit together? J. Nat. Sci. 2015, 1, e125. [Google Scholar] [PubMed]
- Pagan, C.; Delorme, R.; Callebert, J.; Goubran-Botros, H.; Amsellem, F.; Drouot, X.; Boudebesse, C.; Le Dudal, K.; Ngo-Nguyen, N.; Laouamri, H.; et al. The serotonin-n-acetylserotonin-melatonin pathway as a biomarker for autism spectrum disorders. Transl. Psychiatry 2014, 4, e479. [Google Scholar] [CrossRef] [PubMed]
- Picazo, O.; Lopez-Rubalcava, C.; Fernandez-Guasti, A. Anxiolytic effect of the 5-HT1A compounds 8-hydroxy-2-(di-n-propylamino) tetralin and ipsapirone in the social interaction paradigm: Evidence of a presynaptic action. Brain Res. Bull. 1995, 37, 169–175. [Google Scholar] [CrossRef]
- Koprowska, M.; Krotewicz, M.; Romaniuk, A.; Strzelczuk, M.; Wieczorek, M. Fear behavior and regional brain monoamines distribution after R(+)-8-ohdpat and R(+)-UH-301 injections into the dorsal raphe nucleus in rats. Acta Neurobiol. Exp. 2002, 62, 63–74. [Google Scholar]
- Costa, L.; Spatuzza, M.; D’Antoni, S.; Bonaccorso, C.M.; Trovato, C.; Musumeci, S.A.; Leopoldo, M.; Lacivita, E.; Catania, M.V.; Ciranna, L. Activation of 5-HT7 serotonin receptors reverses metabotropic glutamate receptor-mediated synaptic plasticity in wild-type and Fmr1 knockout mice, a model of fragile X syndrome. Biol. Psychiatry 2012, 72, 924–933. [Google Scholar] [CrossRef] [PubMed]
- Rihmer, Z.; Gonda, X.; Dome, P. Depression in Parkinson’s disease. Ideggyogyaszati Szemle 2014, 67, 229–236. [Google Scholar] [PubMed]
- Reijnders, J.S.; Ehrt, U.; Weber, W.E.; Aarsland, D.; Leentjens, A.F. A systematic review of prevalence studies of depression in parkinson’s disease. Mov. Disord. 2008, 23, 183–189, quiz 313. [Google Scholar] [CrossRef] [PubMed]
- Hameleers, R.; Blokland, A.; Steinbusch, H.W.; Visser-Vandewalle, V.; Temel, Y. Hypomobility after doi administration can be reversed by subthalamic nucleus deep brain stimulation. Behav. Brain Res. 2007, 185, 65–67. [Google Scholar] [CrossRef] [PubMed]
- Creed, M.C.; Hamani, C.; Bridgman, A.; Fletcher, P.J.; Nobrega, J.N. Contribution of decreased serotonin release to the antidyskinetic effects of deep brain stimulation in a rodent model of tardive dyskinesia: Comparison of the subthalamic and entopeduncular nuclei. J. Neurosci. 2012, 32, 9574–9581. [Google Scholar] [CrossRef] [PubMed]
- Tan, S.K.; Hartung, H.; Sharp, T.; Temel, Y. Serotonin-dependent depression in Parkinson’s disease: A role for the subthalamic nucleus? Neuropharmacology 2011, 61, 387–399. [Google Scholar] [CrossRef] [PubMed]
- Jimenez-Sanchez, L.; Castane, A.; Perez-Caballero, L.; Grifoll-Escoda, M.; Lopez-Gil, X.; Campa, L.; Galofre, M.; Berrocoso, E.; Adell, A. Activation of ampa receptors mediates the antidepressant action of deep brain stimulation of the infralimbic prefrontal cortex. Cereb. Cortex 2016, 26, 2778–2789. [Google Scholar] [CrossRef] [PubMed]
- Mirski, M.A.; Ziai, W.C.; Chiang, J.; Hinich, M.; Sherman, D. Anticonvulsant serotonergic and deep brain stimulation in anterior thalamus. Seizure 2009, 18, 64–70. [Google Scholar] [CrossRef] [PubMed]
- St George, R.J.; Nutt, J.G.; Burchiel, K.J.; Horak, F.B. A meta-regression of the long-term effects of deep brain stimulation on balance and gait in pd. Neurology 2010, 75, 1292–1299. [Google Scholar] [CrossRef] [PubMed]
- Alexander, G.E.; Crutcher, M.D. Functional architecture of basal ganglia circuits: Neural substrates of parallel processing. Trends Neurosci. 1990, 13, 266–271. [Google Scholar] [CrossRef]
- Rinaldi, T.; Kulangara, K.; Antoniello, K.; Markram, H. Elevated nmda receptor levels and enhanced postsynaptic long-term potentiation induced by prenatal exposure to valproic acid. Proc. Natl. Acad. Sci. USA 2007, 104, 13501–13506. [Google Scholar] [CrossRef] [PubMed]
- Banerjee, A.; Garcia-Oscos, F.; Roychowdhury, S.; Galindo, L.C.; Hall, S.; Kilgard, M.P.; Atzori, M. Impairment of cortical gabaergic synaptic transmission in an environmental rat model of autism. Int. J. Neuropsychopharmacol. 2013, 16, 1309–1318. [Google Scholar] [CrossRef] [PubMed]
- Chau, D.K.; Choi, A.Y.; Yang, W.; Leung, W.N.; Chan, C.W. Downregulation of glutamatergic and gabaergic proteins in valproric acid associated social impairment during adolescence in mice. Behav. Brain Res. 2017, 316, 255–260. [Google Scholar] [CrossRef] [PubMed]
- Fenoy, A.J.; Goetz, L.; Chabardes, S.; Xia, Y. Deep brain stimulation: Are astrocytes a key driver behind the scene? CNS Neurosc. Ther. 2014, 20, 191–201. [Google Scholar] [CrossRef] [PubMed]
- Quintana, A.; Melon, C.; Kerkerian-Le Goff, L.; Salin, P.; Savasta, M.; Sgambato-Faure, V. Forelimb dyskinesia mediated by high-frequency stimulation of the subthalamic nucleus is linked to rapid activation of the NR2B subunit of N-methyl-d-aspartate receptors. Eur. J. Neurosci. 2010, 32, 423–434. [Google Scholar] [CrossRef] [PubMed]
- Buchanan, R.J.; Darrow, D.P.; Meier, K.T.; Robinson, J.; Schiehser, D.M.; Glahn, D.C.; Nadasdy, Z. Changes in GABA and glutamate concentrations during memory tasks in patients with Parkinson’s disease undergoing DBS surgery. Front. Human Neurosci. 2014, 8, 81. [Google Scholar] [CrossRef] [PubMed]
- Stefani, A.; Fedele, E.; Vitek, J.; Pierantozzi, M.; Galati, S.; Marzetti, F.; Peppe, A.; Bassi, M.S.; Bernardi, G.; Stanzione, P. The clinical efficacy of l-DOPA and STN-DBS share a common marker: Reduced GABA content in the motor thalamus. Cell Death Dis. 2011, 2, e154. [Google Scholar] [CrossRef] [PubMed]
- Van Westen, M.; Rietveld, E.; Figee, M.; Denys, D. Clinical outcome and mechanisms of deep brain stimulation for obsessive-compulsive disorder. Curr. Behav. Neurosci. Rep. 2015, 2, 41–48. [Google Scholar] [CrossRef] [PubMed]
- Ciranna, L. Serotonin as a modulator of glutamate- and gaba-mediated neurotransmission: Implications in physiological functions and in pathology. Curr. Neuropharmacol. 2006, 4, 101–114. [Google Scholar] [CrossRef] [PubMed]
- Martin, H.G.; Manzoni, O.J. Late onset deficits in synaptic plasticity in the valproic acid rat model of autism. Front. Cell. Neurosci. 2014, 8, 23. [Google Scholar] [CrossRef] [PubMed]
- Ostrowski, T.D.; Ostrowski, D.; Hasser, E.M.; Kline, D.D. Depressed gaba and glutamate synaptic signaling by 5-HT1A receptors in the nucleus tractus solitarii and their role in cardiorespiratory function. J. Neurophysiol. 2014, 111, 2493–2504. [Google Scholar] [CrossRef] [PubMed]
- Yuen, E.Y.; Jiang, Q.; Chen, P.; Gu, Z.; Feng, J.; Yan, Z. Serotonin 5-ht1a receptors regulate nmda receptor channels through a microtubule-dependent mechanism. J. Neurosci. 2005, 25, 5488–5501. [Google Scholar] [CrossRef] [PubMed]
- Wu, H.F.; Chen, P.S.; Hsu, Y.T.; Lee, C.W.; Wang, T.F.; Chen, Y.J.; Lin, H.C. D-cycloserine ameliorates autism-like deficits by removing GluA2-containing AMPA receptors in a valproic acid-induced rat model. Mol. Neurobiol. 2018, 55, 4811–4824. [Google Scholar] [CrossRef] [PubMed]
- Hamani, C.; Diwan, M.; Isabella, S.; Lozano, A.M.; Nobrega, J.N. Effects of different stimulation parameters on the antidepressant-like response of medial prefrontal cortex deep brain stimulation in rats. J. Psychiatr. Res. 2010, 44, 683–687. [Google Scholar] [CrossRef] [PubMed]
- Agterberg, M.J.; Spoelstra, E.N.; van der Wijst, S.; Brakkee, J.H.; Wiegant, V.M.; Hamelink, R.; Brouns, K.; Westerink, B.H.; Remie, R. Evaluation of temperature rise and bonding strength in cements used for permanent head attachments in rats and mice. Lab. Anim. 2010, 44, 264–270. [Google Scholar] [CrossRef] [PubMed]
- Crawley, J.N. Designing mouse behavioral tasks relevant to autistic-like behaviors. Ment. Retard. Dev. Disabil. Res. Rev. 2004, 10, 248–258. [Google Scholar] [CrossRef] [PubMed]






© 2018 by the authors. Licensee MDPI, Basel, Switzerland. This article is an open access article distributed under the terms and conditions of the Creative Commons Attribution (CC BY) license (http://creativecommons.org/licenses/by/4.0/).
Share and Cite
Wu, H.-F.; Chen, Y.-J.; Chu, M.-C.; Hsu, Y.-T.; Lu, T.-Y.; Chen, I.-T.; Chen, P.S.; Lin, H.-C. Deep Brain Stimulation Modified Autism-Like Deficits via the Serotonin System in a Valproic Acid-Induced Rat Model. Int. J. Mol. Sci. 2018, 19, 2840. https://doi.org/10.3390/ijms19092840
Wu H-F, Chen Y-J, Chu M-C, Hsu Y-T, Lu T-Y, Chen I-T, Chen PS, Lin H-C. Deep Brain Stimulation Modified Autism-Like Deficits via the Serotonin System in a Valproic Acid-Induced Rat Model. International Journal of Molecular Sciences. 2018; 19(9):2840. https://doi.org/10.3390/ijms19092840
Chicago/Turabian StyleWu, Han-Fang, Yi-Ju Chen, Ming-Chia Chu, Ya-Ting Hsu, Ting-Yi Lu, I-Tuan Chen, Po See Chen, and Hui-Ching Lin. 2018. "Deep Brain Stimulation Modified Autism-Like Deficits via the Serotonin System in a Valproic Acid-Induced Rat Model" International Journal of Molecular Sciences 19, no. 9: 2840. https://doi.org/10.3390/ijms19092840
APA StyleWu, H.-F., Chen, Y.-J., Chu, M.-C., Hsu, Y.-T., Lu, T.-Y., Chen, I.-T., Chen, P. S., & Lin, H.-C. (2018). Deep Brain Stimulation Modified Autism-Like Deficits via the Serotonin System in a Valproic Acid-Induced Rat Model. International Journal of Molecular Sciences, 19(9), 2840. https://doi.org/10.3390/ijms19092840

