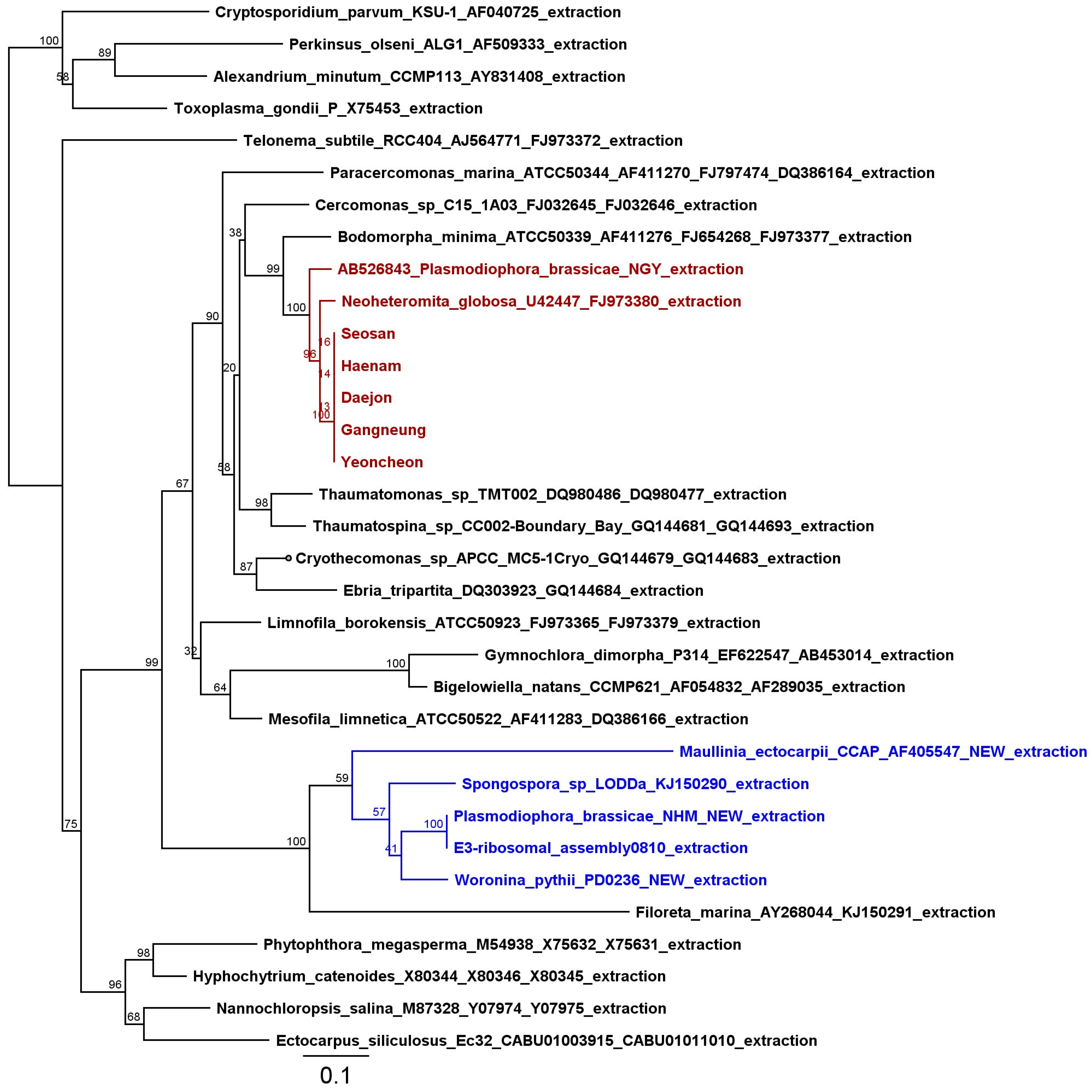
Letter to the Editor: “Detection of Ribosomal DNA Sequence Polymorphisms in the Protist Plasmodiophora brassicae for the Identification of Geographical Isolates”
Conflicts of Interest
References
- Laila, R.; Robin, A.H.K.; Yang, K.; Choi, G.J.; Park, J.-I.; Nou, I.-S. Detection of ribosomal DNA sequence polymorphisms in the protist Plasmodiophora brassicae for the identification of geographical isolates. Int. J. Mol. Sci. 2017, 18, 84. [Google Scholar] [CrossRef] [PubMed]
- Niwa, R.; Kawahara, A.; Murakami, H.; Tanaka, S.; Ezawa, T. Complete sructure of nuclear rDNA of the obligate plant parasite Plasmodiophora brassicae: Intraspecific polymorphisms in the exon and group I intron of the large subunit rDNA. Protist 2011, 162, 423–434. [Google Scholar] [CrossRef] [PubMed]
- Schwelm, A.; Berney, C.; Dixelius, C.; Bass, D.; Neuhauser, S. The large subunit rDNA sequence of Plasmodiophora brassicae does not contain intra-species polymorphism. Protist 2016, 167, 544–554. [Google Scholar] [CrossRef] [PubMed]
- Schwelm, A.; Fogelqvist, J.; Knaust, A.; Jülke, S.; Lilja, T.; Bonilla-Rosso, G.; Karlsson, M.; Shevchenko, A.; Dhandapani, V.; Choi, S.R.; et al. The Plasmodiophora brassicae genome reveals insights in its life cycle and ancestry of chitin synthases. Sci. Rep. 2015, 5, 11153. [Google Scholar] [CrossRef] [PubMed]

© 2017 by the authors. Licensee MDPI, Basel, Switzerland. This article is an open access article distributed under the terms and conditions of the Creative Commons Attribution (CC BY) license (http://creativecommons.org/licenses/by/4.0/).
Share and Cite
Schwelm, A.; Neuhauser, S. Letter to the Editor: “Detection of Ribosomal DNA Sequence Polymorphisms in the Protist Plasmodiophora brassicae for the Identification of Geographical Isolates”. Int. J. Mol. Sci. 2017, 18, 1454. https://doi.org/10.3390/ijms18071454
Schwelm A, Neuhauser S. Letter to the Editor: “Detection of Ribosomal DNA Sequence Polymorphisms in the Protist Plasmodiophora brassicae for the Identification of Geographical Isolates”. International Journal of Molecular Sciences. 2017; 18(7):1454. https://doi.org/10.3390/ijms18071454
Chicago/Turabian StyleSchwelm, Arne, and Sigrid Neuhauser. 2017. "Letter to the Editor: “Detection of Ribosomal DNA Sequence Polymorphisms in the Protist Plasmodiophora brassicae for the Identification of Geographical Isolates”" International Journal of Molecular Sciences 18, no. 7: 1454. https://doi.org/10.3390/ijms18071454
APA StyleSchwelm, A., & Neuhauser, S. (2017). Letter to the Editor: “Detection of Ribosomal DNA Sequence Polymorphisms in the Protist Plasmodiophora brassicae for the Identification of Geographical Isolates”. International Journal of Molecular Sciences, 18(7), 1454. https://doi.org/10.3390/ijms18071454
 
        

